
Небольшая платка для микроконтроллеров ATtiny 24 ----> 841 разведённая так, что на одну и ту же плату можно припаять (не одновременно) много разных типов транзисторов и регистров без переделки платы. Для всех, кому интересно или для желающих пересесть с ардуины на что-то подешевле, если мощность той ардуины для изделия избыточна.
Плата односторонняя – вторая сторона свободна для творчества, Не всё из представленного проверял лично — ввиду кризиса не понадобилось.
ATtiny 24… 44… 84… (они же с буковкой «а» вконце) ...441… 841 полностью совместимы по ногам и кодам, разница в памяти, частотах и по-мелочи. Храктеристики ATtiny841. Хотя цены рублёвые сейчас да… Подросли. И характеристики 24.
Исходное назначение – 4-х, 8-ми канальная относительно тупая мигалка светодиодами для производств всяких вывесок, торговых подставок и т.п., когда нельзя заранее предугадать – каких размеров, мощности, количества каналов и тиража будет следующий заказ. (Особо напрягают некоторые крупные корпорации которые заказывают в мае чего-либо пять штук к августу, семь кругов ада согласований, как получат — кучу «фе» от них и ни акта, ни денег — и вдруг в ноябре: «вот точно таких же – тысячу – установить-смонтировать-включить к НГ»).
Сама плата:

(далее красным показано — что надо прорезать – если надо)
Мк. и 7805 в корпусе sot89. Не забыть про конденсаторы! — дабы не загромождать картинки на плате не показаны – места для них ~навалом:

Привычная «КРЕН»ка — 7805 в корпусе «То-220» («ножки подогнуть по месту». Опять же — не забыть конденсаторы):

понятно, что питание можно подать и напрямую и не 5 вольт, а любые его от 1.8 до 5 сообразуясь с частотой.
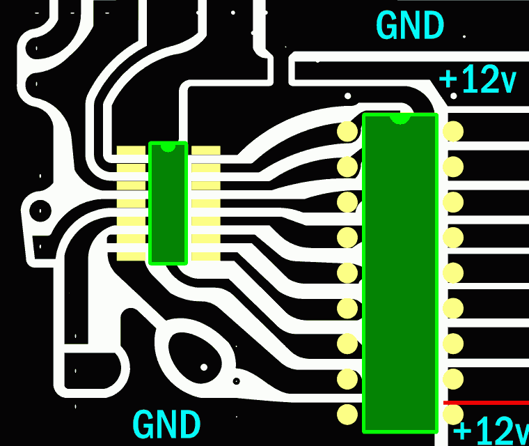
Массив-регистр ULN2803 и подобные (их много) в корпусе ~DIP-18 — сверху:

7805 не показан (забыл вставить). Нижнюю площадку прорезать по линии и соединить с 12 проводом, если читаете нужным (курить даташит регистра — там можно и хитрее сбросить выбросы)
Он же снизу в отверстия с обратной стороны как и надо ставить DIP корпуса (ну или вывернув ноги, если сверху):

Плату придётся сверлить. Зато никаких проводов и прорезаний
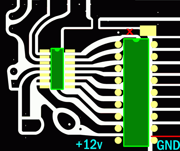
Регистр TD62783 или подобные (он включатель «верхней стороны» — между питанием и нагрузкой — иногда это удобно (напр. тогда можно «снизу» поставить транзисторы – и получить 8x3 в т.ч. 8 RGB каналов):

(ап, опять забыл 7805 врисовать, прошу прощения)
Регистр 574-й или прочие линейки D-триггеров или защёлок в 20-ноговом корпусе:

(питание изобретать отдельно, такт прокинут проводком. кстати тут можно вместо закоротки поставить и 7803 на место 05 картинок выше и пожалеть контроллер)
Транзисторы в корпусе soic-8 – 4шт. (зачеркнутые ноги отрывать):

Транзисторы парные в корпусе soic-8:

Или иногда у них бывает другая цоколёвка («распиновка» по-нынешнему):

К сожалению нормально разместить 8 шт. мелких корпусов sot23 не получилось – что бы можно было тупо менять их на большие без вообще всяких переделок:

распаять это вручную нереально, да и линеечка «земли» под ними слишком тохонькая – поэтому этот вариант вычёркиваем
Вышло только так – транзисторы мелкие sot23:

(слева-сверху две шт. показаны условно, потому что они в обратном включении и на ноге «reset»)
Но зато на раз меняются на совсем большие ТО-220:

Сверлить или так ляпать – решайте сами, про ток по нулю тоже следить и цеплять снизу платы, а не сверху как в прочих, напр. закоротив с контактом нижним-правым и тогда всю плату можно вставлять в тот же разъём как и прочие варианты. Зато у них ноги гнутся удобно и можно их вставить по-всякому.
Прошивать — ловить нужные ноги иголочками, тут увы… при тираже у нас шаблон-коробочка был — вставил, прижал, капу нажал.
Напоследок, сама плата – под спойлером.

физический размер самой платы 38 на 32 мм. — соотв. файл ровно 3800 на 3200 пикселей. Две площадки сверху-слева не доходят до края – т.к. это ноги контроллера – что бы они не коротили случайно. Дыр для кондёров и разных проводов или кнопок наставьте по вкусу.
Чёрт… хабр убил её до 1920… Пережал с потерями — сэкономил целых 20кб, молодец.
«типа пяльная маска»
Плата в векторе:
<… >
Облом — ни архив 7z ВОСЕМЬ килобайт, ни напрямую eps целых 40 этих килобайт хабрасторадж не принял. ну вот, хотел выложить всё как есть — не дали. Народ, скажите куда выложить 8kb 7z «без смс и регистрации», что бы он не умер через неделю и не подцепил заразы?
«Всё выложено «как есть», используйте на свой страх и риск, никаких гарантий или обещаний, но зато используйте как угодно, где угодно без каких-либо ограничений явных или подразумеваемых, типа «public domain» или как его там».
Автор: impetus
