Как работает старый индикатор воздушной скорости? CuriousMarc приобрёл такое устройство для своего проекта, но при нём не было документации, поэтому я выполнил его реверс-инжиниринг. Этот индикатор использовался в панелях кокпитов таких самолётов бизнес-класса, как Gulfstream G-III, Cessna Citation и Bombardier Challenger CL600. Судя по датам на транзисторах, он был изготовлен примерно в 1977 году.
Можно было бы ожидать, что индикаторы на панели управления самолётом — это простые круговые шкалы. Но за этой шкалой спрятана большая коробка массой 1,27 килограмма со сложной системой двигателей, шестерён и потенциометров обратной связи, управляемой двумя электронными платами. Но при всей этой сложности, в индикаторе нет ничего особо «умного»: стрелки просто указывают напряжение, передаваемое от вычислителя воздушных параметров. В этом посте я вкратце опишу свои находки.
На круговой шкале есть две поворотные стрелки: белая указывает воздушную скорость в узлах, а полосатая — максимальную воздушную скорость (варьирующуюся в зависимости от высоты). «Цифровой» индикатор наверху показывает вращающимися цифровыми колёсиками число Маха в интервале от 0,10 до 0,99. Когда устройство работает, флаг индикатора OFF переключается на чёрный цвет. Если пилот превысит максимальную воздушную скорость, этот флаг переключается на яркое предупреждение VMO1. На ободе шкалы есть два маленьких маркера, называемых «bug», которые можно перемещать вручную. Они обозначают критические скорости, например, скорость отрыва от земли.
При эксплуатации индикатор подключён к вычислителю воздушных параметров Sperry и получает сигналы напряжения для управления позициями шкал3. Вычислитель воздушных параметров измеряет статическое и динамическое давление воздуха из трубок Пито и определяет воздушную скорость, число Маха, высоту и другие параметры. (При числе Маха, близком к единице, эти вычисления становятся нетривиальными из-за сжатия воздуха и изменения динамики жидкости.) Так как у нас нет вычислителя воздушных параметров или его спецификации, мне нужно было разобраться в соединениях вычислителя и дисплея.
Сняв крышку устройства, можно увидеть внутренние механизмы и схемы. Каждым из трёх индикаторов управляет небольшой двигатель постоянного тока с потенциометром, обеспечивающим обратную связь. Справа находятся две платы с электроникой, управляющей индикаторами4. Чёрная коробка в верхнем правом углу — это трансформатор на 26 В и 400 Гц, питающий устройство. Спереди него видны компоненты питания. Под трансформатором расположена оранжевая гибкая печатная плата, для того времени кажущаяся довольно передовой. Эта гибкая лента связывает трансформатор, внешний разъём и разъёмы печатной платы, образуя соединительную плату системы.

На диаграмме ниже показан принцип работы сервомеханизма, управляющего каждым индикатором. Его задача заключается в повороте индикатора в положение, соответствующее входному напряжению. Для этого используется контур обратной связи. Потенциометр подаёт напряжение пропорционально своему повороту. Входное напряжение и напряжение обратной связи — это входные сигналы для операционного усилителя, генерирующего сигнал рассогласования между входными сигналами. Сигнал рассогласования поворачивает двигатель постоянного тока в соответствующем направлении, пока напряжение потенциометра не сравняется со входным напряжением. Так как индикатор и потенциометр связаны зубчатым зацеплением, индикатор будет находиться в правильном положении. В процессе изменения входного напряжения система непрерывно отслеживает изменения и соответствующим образом меняет показания индикатора.

Так как двигатель постоянного тока вращается гораздо быстрее, чем перемещается стрелка, его вращение замедляют редукционная передача. На фото ниже показан блок шестерён устройства. Потенциометр — это устройство вверху справа с тремя подключёнными проводами.

Указатель числа Маха имеет дополнительные шестерни для вращения цифровых колёсиков. Когда колёсико младшего разряда совершает полный поворот, оно увеличивает на единицу значение колёсика следующего разряда, как это происходит в одометре.

Контроль неисправностей
Интересная особенность этого индикатора заключается в том, что в нём реализован контроль неисправностей, уведомляющий пилота о неполадках. На передней панели есть трёхпозиционный флаг. По умолчанию он находится в положении OFF. При подаче питания на катушку в одном направлении поворачивает флаг на пустую сторону. При подаче питания в другую сторону флаг поворачивается в положение VMO, обозначающее, что пилот превысил максимальную эксплуатационную скорость.
Я думал, что флаг из положения OFF переключает подача питания на устройство, но всё немного сложнее. Сначала устройство проверяет, подаёт ли вычислитель воздушных параметров подходящее эталонное напряжение. Далее устройство проверяет, что напряжения двигателей двух стрелок находятся в допустимых пределах; это обеспечивает правильную работу контура сервопривода. В-третьих, устройство проверяет, что на контакты состояния K и L подаются сигналы. Устройство переключается из состояния OFF только в случае выполнения всех этих условий5. Таким образом, если устройство получает неправильные сигналы или неисправно, то пилот увидит индикатор OFF, и не будет доверять неисправному дисплею.
Электроника
Устройство питается от 26 В, 400 Гц — стандартное напряжение для авиации. На небольшом трансформаторе есть множество выводов различных внутренних напряжений. Устройство имеет четыре источника питания: три на первой плате и один на задней стенке. Один источник питания предназначен для индикатора состояния, второй — для операционных усилителей, третий питает двигатели на 41,7 В, а четвёртый обеспечивает остальное питание.
Есть один тонкий момент, связанный с питанием потенциометра обратной связи. Контур сервопривода сравнивает напряжение потенциометра со входным напряжением. Но это работает, только если потенциометр и входное напряжение используют одинаковое эталонное напряжение. Одно из решений этой задачи заключалось бы в наличии в устройстве и в вычислителе воздушных параметров регуляторов напряжения одинаковой точности. Однако в системе используется более простой и надёжный подход: вычислитель воздушных параметров подаёт эталонное напряжение, которое индикатор использует для питания потенциометров6. При таком подходе эталон напряжения вычислителя может колебаться, а индикатор всё равно будет стремиться к нужному положению. (Иными словами, входные 5 В для эталонных 10 В и входные 6 В для эталонных 12 В — это в обоих случаях 50%.)
На диаграмме ниже показана плата с цепью сервопривода. На плате используются сдвоенные интегральные цепи операционных усилителей, упакованные в 10-контактные металлические «банки» с защитой от помех7. Интегральные схемы и часть прочих компонентов имеют непонятные военные серийные номера; не знаю, изготавливалось ли это устройство для военных нужд или производители выбрали детали военной приёмки для обеспечения надёжности.

Цепи в нижнем левом углу работают с эталонным напряжением, подаваемым вычислителем воздушных параметров. Плата буферизирует это напряжение при помощи операционного усилителя, чтобы питать три потенциометра обратной связи. Кроме того, операционный усилитель гарантирует, что эталонное напряжение будет не меньше 10 В. Если это не так, индикатор будет показывать флаг OFF, чтобы уведомить пилота.
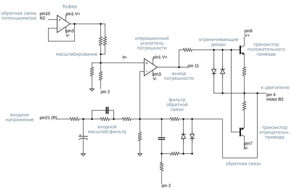
На схеме ниже показана одна из цепей сервоприводов. Все три цепи приблизительно одинаковы. Сердцем цепи является находящийся в центре операционный усилитель погрешности. Он сравнивает напряжение с потенциометра со входным напряжением и генерирует вывод погрешности, соответствующим образом вращающий двигатель. Положительный вывод погрешности включает верхний транзистор, подавая на двигатель положительное напряжение. Отрицательный вывод погрешности включает нижний транзистор, подавая на двигатель отрицательное напряжение. Цепь привода двигателя содержит ограничительные диоды для задания границ базовых напряжений транзисторов.

Операционный усилитель также получает сигнал обратной связи от вывода двигателя. Я не совсем понимаю этот сигнал, проходящий через цепь фильтра с резисторами, диодами и конденсатором. Думаю, он ослабляет сигнал двигателя, чтобы двигатель не проскочил нужное положение. Кроме того, я думаю, это смещает сигнал привода транзистора относительно напряжения эмиттера (то есть вывода двигателя).
На стороне входа напряжение потенциометра проходит через ведомый буфер операционного усилителя, который просто выводит своё входное напряжение. Это может показаться бессмысленным, но на самом деле операционный усилитель подаёт входной сигнал с высоким импедансом, чтобы напряжение потенциометра не искажалось.
Внешнее входное напряжение проходит через цепь резистора/конденсатора для изменения его масштаба и фильтрации шума. Любопытно, что печатная плата была модифицирована прорезанием дорожки и добавлением резистора и конденсатора с целью изменения входной цепи одного из входов. На фото ниже видны добавленный резистор и конденсатор; перерезанная дорожка находится справа от конденсатора. Не знаю, поменяла ли эта модификация коэффициент масштабирования или она нужна для фильтрации шума. Маркировка на корпусе гласит, что Honeywell внесла модификацию 8 ноября 1991 года; предположительно, это она и заключалась в добавлении этой цепи.

На второй плате реализованы три источника питания, а также цепь для флага OFF/VMO. Источники питания простые и нерегулируемые, просто диодные мосты, преобразующие переменный ток в постоянный, а также фильтрующие конденсаторы. Основная часть цепи на плате управляет флагом состояния. Два операционных усилителя сравнивают напряжения двигателя с нижним и верхним пределом, чтобы двигатели отслеживали входное напряжение. Их выводы наряду с другими логическими сигналами состояния комбинируются при помощи логики диодов и транзисторов для определения состояния флага. Транзисторы привода подают +18 или -18 В на катушку флага, чтобы перемещать его в нужное положение.

Заключение
После реверс-инжиниринга соединений я подключил индикатор воздушной скорости к набору источников питания и мне удалось успешно запустить его (видео). Это устройство оказалось гораздо сложнее, чем можно было ожидать от простого дисплея, в нём есть двигатели с сервоприводами, управляемыми двумя электронными платами. Вероятно, такая сложность во многом связана с нормативами воздушной безопасности, требующими, чтобы дисплей отображал пилоту точную информацию. Несмотря на всю свою сложность, это устройство, по сути — вольтметр, показывающий на своём дисплее три напряжения. Индикатор воздушной скорости немного отличается от большинства исследуемого мной оборудования, но изучение его внутренних схем оказалось интересным процессом.

Примечания и ссылки
-
Так как в устройстве есть индикаторы воздушной скорости и максимальной воздушной скорости, можно было бы ожидать, что положение флага уведомления о максимальной скорости зависит от двух входных сигналов скоростей. Однако флаг управляется входным контактом L. Иными словами, превышение максимальной воздушной скорости фиксирует вычислитель воздушных параметров, а не индикатор.
-
Устройство называется «Mach Airspeed Indicator» 4018366, и, очевидно, также имеет обозначение SI-225.

Обратите внимание, что на маркировке написано Sperry. В 1986 году компания Sperry попыталась приобрести Honeywell, однако вместо этого Burroughs выполнила враждебное поглощение Sperry. В результате слияния Sperry и Burroughs была создана Unisys. Спустя пару месяцев после слияния Sperry Aerospace Group была продана компании Honeywell за 1,025 миллиарда долларов. Таким образом индикатор стал продуктом Honeywell. Эта корпоративная история объясняет, почему на устройстве есть наклейка о техподдержке продукта Honeywell.

-
В качестве коннектора используется 32-контактный круглый разъём MIL Spec (стандарта Министерства обороны США). Бо́льшая часть из 32 контактов не используется. У разъёма есть сложное соединение с пятью пазами. Предполагаю, что это соединение уникально для этого индикатора, чтобы невозможно было подключить другой.

Ниже для справки представлено описание контактов устройства. Так как я определял их назначение при помощи реверс-инжиниринга, стопроцентная точность не гарантируется. Не используйте эту таблицу в реальных самолётах!
Контакт
Предназначение
A
Подсветка 5 В
B
Заземление стойки
C
Заземление переменного тока
E
26 В, 400 Гц
F
26 В, 400 Гц
K
Включение
L
Проверка скорости
M
Заземление сигнала
N
Эталонное напряжение
P
Напряжение управления Vmax
R
Напряжение управления воздушной скоростью
S
Напряжение управления числом Маха
V
Заземление стойки
Контакты D, G, H, J, T, U, W, X, Y, Z, a, b, c, d, e, f, g, h и j не используются.
-
В стойке есть пустой разъём под третью печатную плату. Предполагаю, эта стойка использовалась для различных типов индикаторов, и некоторым из них требовалась третья плата.
-
При низком сигнале контакта L индикатор переключается в положение VMO.
-
Моя гипотеза заключается в том, что точное эталонное напряжение равно 11,7 В. Оно обеспечивает коэффициент масштабирования, при котором 1 В равен 50 узлам. Это соответствует и изменению масштаба дисплея при 250 узлах с измеряемым изменением масштаба.
-
В устройстве используются три типа интегральных схем в 10-контактных металлических «банках» с загадочной военной маркировкой: FHL 24988, JM38510/10102BIC 27014 и SL14040. Похоже, все они эквивалентны сдвоенным операционным усилителям uA747. (Стоит отметить, что JM38510 — это не серийный номер, а общая военная спецификация для интегральных схем. Серийный номер — это число после него.)
Автор: interpres
