
Биохимик Глендон Паркер (Glendon Parker) из Национальной лаборатории Лоуренса Ливермора изучает образец волос 250-летнего трупа с кладбища в Большом Лондоне, чтобы провести идентификацию личности. Фото: Julie Russell / LLNL
Точная идентификация личности человека по образцу ДНК, оставленному на месте преступления, давно и успешно используется в криминалистике. Образец ДНК могут извлечь из практически любого биологического материала: из слюны, пота, спермы, волоса. Проблема в том, что молекулы ДНК подвержены деградации под воздействием окружающей среды — света, температуры и т.д. При определённом уровне деградации становится невозможной амплификация ДНК методом полимеразной цепной реакции. Что же делать?
Биохимики из Национальной лаборатории Лоуренса Ливермора разработали альтернативный способ статистически подтверждённой идентификации человека по волосу, вообще без ДНК-профилирования. Учёные сделали первый шаг к тому, чтобы идентифицировать человека по совокупности белков в волосе, то есть по человеческому протеому.
Протеом — это совокупность экспрессированных белков в данном типе клеток в данный период времени при данных условиях. Именно протеом становится уникальным маркером для индентификации личности, вместо ДНК.
Белки химически гораздо устойчивее, чем молекулы ДНК. Они столетиями сохраняются в стабильном виде. То есть мы можем идентифицировать личность человека спустя несколько веков после совершения преступления! Новый инструментарий значительно расширит возможности криминалистов и археологов.
По мере совершенствования техники учёные надеются, что смогут добывать все необходимые маркеры белков из небольшого количества волос. В идеале — из одного-единственного волоса. Этого будет достаточно, чтобы статистически надёжно выделить конкретного человека среди всей популяции, то есть 7,3 млрд живых людей и, возможно, достаточно точно выделить 1 человека среди 100 миллиардов, которые уже умерли.
Пока что научное исследование находится на раннем этапе, но у этой технологии очень многообещающий потенциал.
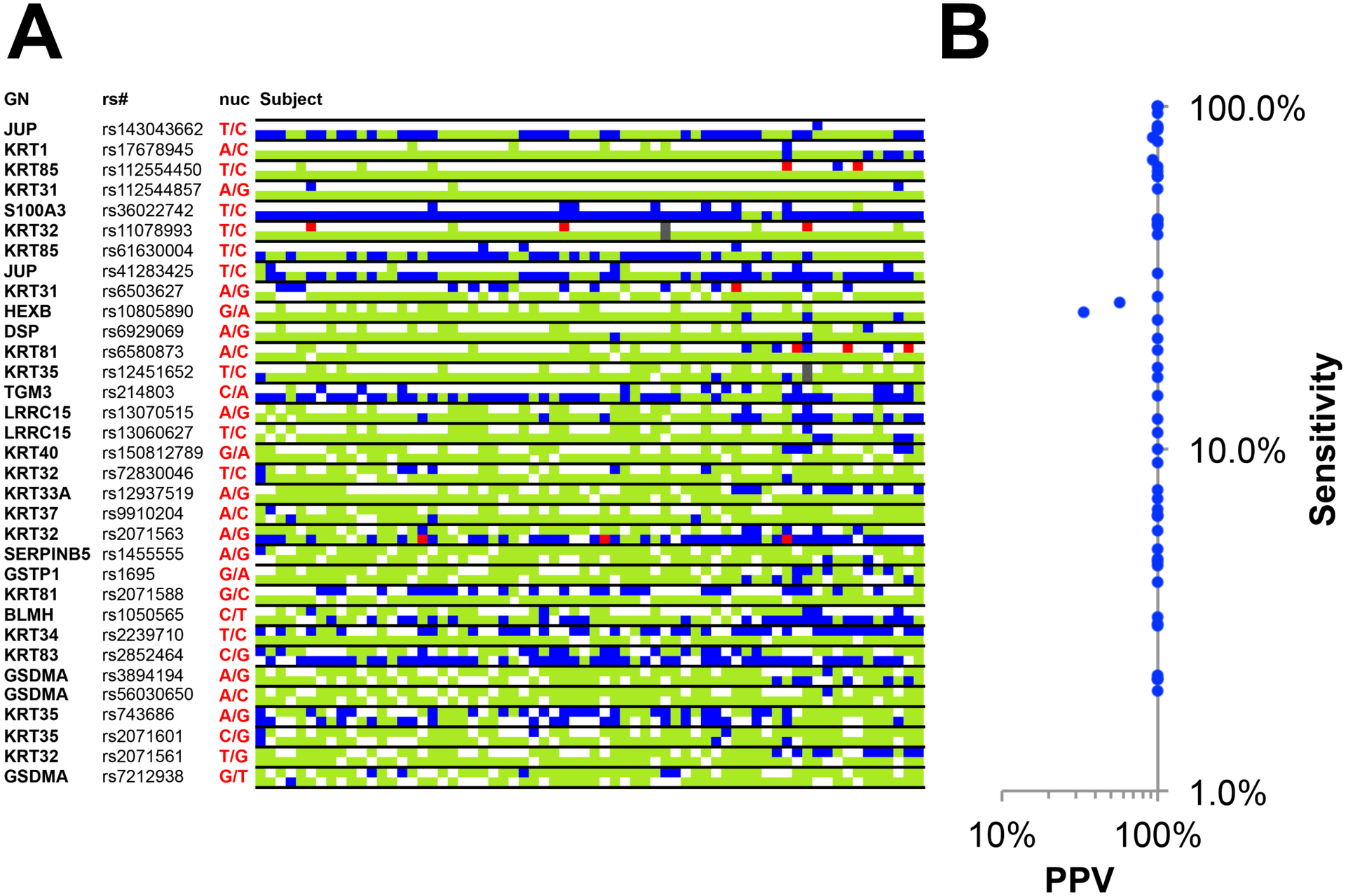
В опубликованной работе учёные представили результаты анализа протеома у 66 американцев европеоидной расы, 5 американцев негроидной расы, 5 кенийцев и 6 скелетов из останков 1750-х и 1850-х годов, взятых на кладбищах в Большом Лондоне. В общей сложности в протеомах найдено 185 белковых маркеров. И для каждого человека набор белковых маркеров уникален, что позволяет достаточно чётко отличить его от других людей.
Усреднённый протеом волоса у 60 американцев-европеоидов (doi: 10.1371/journal.pone.0160653.s006)
Разнообразие белковых маркеров у разных людей связано с точечными мутациями, которые происходят в геномах. Из-за этих точечных мутаций наблюдается однонуклеотидный полиморфизм (SNP), то есть различие последовательности ДНК размером всего в один нуклеотид (A, T, G или C) с образованием двух и более аллелей (например, T/C). Однонуклеотидные полиморфизмы кодирующих участков бывают двух типов: синонимические и несинонимические. Синонимические SNP оставляют аминокислотную последовательность белка без изменения, тогда как несинонимические SNP изменяют её.

Прямая проверка аллелей несинонимических SNP. Иллюстрация из научной работы "Demonstration of Protein-Based Human Identification Using the Hair Shaft Proteome"
Исходя из выборки в несколько десятков человек, учёные оценивают, что собранного количества маркеров достаточно, чтобы идентифицировать одного из примерно 10 000 человек.

Профили несинонимических SNP с предполагаемой вероятностью профиля среди европеоидного и негроидного населения. Иллюстрация из научной работы "Demonstration of Protein-Based Human Identification Using the Hair Shaft Proteome"
Учёные полагают, что общее количество индивидуальных белковых маркеров в человеческом протеоме может составить до 1000 штук. Кроме волос, эти маркеры содержатся в других типах тканей, в том числе клетках кожи, костях и зубах. Исследователи уже начали изучать возможности идентификации людей по белковым маркерам в костях и зубах.
Исследователи рассчитывают, что точность измерения протеома в будущем позволит идентифицировать 1 человека из нескольких миллиардов всего по 90-100 белковым маркерам.
Между протеиновыми маркерами и ДНК человека есть прямая связь, потому что именно ДНК управляет экспрессией конкретных белков. Таким образом, протеом является своеобразным «отпечатком» ДНК. Даже в отсутствии ДНК можно по этому слепку восстановить происхождение особи.
Сейчас процедура составления протеома по образцу волос занимает 2,5 суток. Учёные уверены, что в будущем точность идентификации по протеому будет увеличена, а такая криминалистическая экспертиза станет рутинной процедурой.
Научная статья "Demonstration of Protein-Based Human Identification Using the Hair Shaft Proteome" прошла peer-review и 7 сентября 2016 года опубликована в открытом доступе в журнале PLOS ONE (doi: 10.1371/journal.pone.0160653).
Автор: alizar
