
Питание ламповых схем имеет ряд особенностей. В первую очередь, нужно напряжение накала для спиралей ламп, которое потребляется всегда, пока требуется работа схемы. Это напряжение небольшое и составляет в 90% случаев 6.3В. В остальных 10% случаев бывает нужно удвоенное значение этого напряжения – 12.6В, если применяются лампы ГУ50 или некоторые импортные лампы с напряжением накала 12В. Бывают лампы и с другими напряжениями накала, например 1, 2, 3, 4, 5 и даже 30В, но встречаются они в практике крайне редко. Во вторую очередь для работы ламповой схемы нужно анодное напряжение, которое, как правило, превышает 100В, в основном оно варьируется от 150В до 300В в схемах на обычных приемно-усилительных лампах, а в схемах более мощных устройств могут требоваться более высокие напряжения, вплоть до 1000В, но, опять же, в большинстве случаев достаточно 400-600В. Очень часто для питания нужно ещё одно напряжение, от которого питаются сеточные цепи. Обычно это напряжение является отрицательным относительно общего провода и имеет величину от единиц до многих десятков, иногда сотен вольт. Если в налаживаемой схеме используются лампы с количеством сеток больше одной – то может понадобиться ещё одно напряжение питания, для запитки экранирующей сетки. Довольно часто экранирующая сетка запитывается из анодной цепи через резистор, но в ряде случаев бывает нужен отдельный источник напряжения. Всё вышеописанное заметно затрудняет быструю наладку лампового устройства при его макетировании, очень часто слепленный на соплях макет источника питания для ламповой схемы, работу которой нужно проверить, занимает больше места на столе, чем сама схема, и практически никогда не позволяет оперативно изменить напряжение питания, так как оно жестко определяется параметрами обмоток выбранного трансформатора. В худшем случае на столе собирается нагромождение трансформаторов, выпрямителей и жуткая путаница из проводов, так как требуемое анодное напряжение не всегда удается «угадать» сразу. Потому, когда занятие ламповой техникой является систематическим, потребность в регулируемом «лабораторном источнике питания» становится очевидной. Рассмотрим теперь варианты таких источников в те времена, когда лампы господствовали.
Наиболее часто применялся «универсальный источник питания» УИП-1, который разрабатывался ещё в 50е годы 20го века и крупномасштабно выпускался эстонским заводом «Пунане-Рэт» в Таллине. Этот прибор выдает широкую гамму накальных напряжений (2.15, 2.5, 4, 5, 6.3, 12.6 и 24В), анодное напряжение, которое может регулироваться в пределах от 20 до 600В с допустимым током нагрузки до 500 мА и сеточное напряжение, которое регулируется от 0 до 400В с допустимым током нагрузки 5 мА. Каналы анодного и сеточных напряжений оснащены электронными стабилизаторами напряжения, что обеспечивает неизменность напряжения вне зависимости от нагрузки (в пределах ТТХ прибора), изменений напряжения сети в пределах +-10% и обеспечивает малые пульсации напряжения. Конструктивно прибор представлял большой и весьма тяжелый (почти 50 кг) ящик (рис.1).

Рис. 1: Внешний вид УИП-1 раннего выпуска.
УИП-1 раннего выпуска красился черной шагренью и выглядел довольно дизельпанково-готично, а внутри не содержал ни единого полупроводникового элемента. Выпрямители выполнялись на кенотронах, а стабилизатор анодного напряжения содержал целых 8шт. параллельно включенных ГУ50 в качестве регулирующего элемента. Источники опорных напряжений были выполнены на газоразрядных стабилитронах, а усилители ошибки на маломощных пентодах.

Рис. 2: УИП-1 без кожуха, вид на внутренности.
Рис. 3: Внутренности УИП-1. Хорошо виден выпрямительный мост из кенотронов 5ц8с и 8 регулирующих ламп ГУ-50.
Более поздние варианты УИП-1 уже выпускались с существенными изменениями в конструкции – в выпрямителях отказались от кенотронов в пользу «каменных» диодов. Это позволило уменьшить паразитное энергопотребление и тепловыделение прибора, но без них в корпусе сразу стало пустовато. Конструкцию шасси при этом изменять не стали, посадочные места под панельки кенотронов остались, поверх них нелепо присобачены платы с диодами. Поменяли заодно компоновку конденсаторов фильтра и упростили крепеж ламп ГУ-50, отказавшись от массивных панелек-колодцев с «люком» для них. Были внесены соответствующие изменения и в трансформаторы – убрали часть накальных обмоток и изменили обмотку для канала 0-400В, там уменьшили вдвое число витков и убрали среднюю точку. Внешний вид тоже поменялся – от черной шагрени отказались в пользу серой молотковой эмали.

Рис. 4: УИП-1 позднего выпуска, внешний вид.

Рис. 5: УИП-1 позднего выпуска, внутренности.
В целом, УИП-1 оказался очень удачным прибором, он выпускался несколько десятилетий. Но моим требованиям он не удовлетворял – слишком огромный из-за архаичного набора ламп, только один мощный канал анодного напряжения и отсутствие канала отрицательного напряжения. Большое количество каналов накальных напряжений я тоже видел избыточным. На что можно было посмотреть ещё кроме УИП-1? Ему в дополнение позже был разработан источник питания УИП-2. От УИП-1 он отличался радикально меньшими габаритами и совершенно другими ТТХ.

Рис. 6: Источник питания УИП-2, внешний вид.
УИП-2 имеет 2 относительно маломощных накальных канала по 6.3В с током до 3А, один анодный канал с регулировкой напряжения от 20 до 300В с допустимым током нагрузки до 250 мА, канал стабилизированного низкого напряжения с регулировкой от 3 до 9В с током нагрузки до 1 А, один канал отрицательного напряжения для сеточных цепей с диапазоном регулировки 0-50В и возможным током нагрузки до 3 мА и ещё один канал нестабилизированного напряжения, которое может изменяться в пределах от 200 до 400В. В приборе активно используются диоды и транзисторы, лампы остались только в тех участках схемы, где без них не обойтись. При этом лампы использованы более современные пальчиковые, а вместо кучи ГУ50 – одиночный триод 6с33с, который разрабатывался специально для стабилизаторов напряжения.

Рис. 7: УИП-2, вид на внутренности.
С одной стороны УИП-2 имеет меньшие массогабариты и больше разнообразных каналов напряжения по сравнению с УИП-1, но с другой – сильно проигрывает ему в мощности. Очень часто в лабораториях присутствовали оба прибора, дополняя друг друга. Что ещё неудобно в УИП-2 – это одна единственная измерительная головка, которая имеет переключаемый предел измерения и переключается на тот или иной канал, что создает большие неудобства, если нужно в динамике отслеживать величину напряжений на разных каналах. Ни УИП-1, ни УИП-2 не являются по-настоящему универсальными приборами. А ещё заняли они бы очень много места. Таким образом, моим требованиям они не удовлетворяют.
Так сформировалось мое персональное ТЗ на лабораторный источник питания для ламповых устройств. Мне нужно как минимум два канала анодных напряжений с пределом регулировки 20-600В, током нагрузки 300 мА или более, хотя бы один канал отрицательного напряжения с диапазоном регулировки 0-200В с током нагрузки до 20-50 мА, чтобы можно было запитывать не только сеточные цепи смещения, но и маломощные операционные усилители на лампах, которым требуется двуполярное питание. Ну и желательно минимум 2 канала накальных напряжений по 6.3В, которые можно соединить последовательно и получить напряжение 12.6В, если оно нужно. Тока 3А как у УИП-2 явно мало, нужно минимум по 10А на каждый канал. Очень желательно, чтобы этот лабораторный блок питания был без диодов, и тем более, транзисторов, такова моя концепция. В сущности такой ЛБП должен объединить основные свойства УИП-1 и УИП-2 в одном устройстве и не получить при этом конские габариты. В виду того, что у меня в хозяйстве был блок силовых трансформаторов от УИП-1, я решил начать решение своей задачи с анализа схемотехники полностью лампового УИП-1.

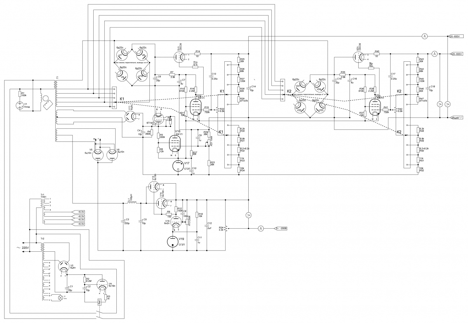
Рис. 8: Схема УИП-1.
В основе схемы лежат два мощных трансформатора, которые можно было заметить на фотографиях внутренностей УИП-1. Один трансформатор питает силовой выпрямитель (мост на лампах Л1-Л4), от которого в свою очередь питается стабилизатор канала анодного напряжения 20-600В; он же содержит несколько накальных обмоток для собственных нужд прибора. Второй трансформатор выдает напряжения накальных каналов, питает накалы некоторых ламп прибора и выдает вспомогательные анодные напряжения, которые требуются в схеме. Напряжение канала 20-600В формируется в стабилизаторе на 8ми лампах ГУ50. Стабилизатор получает сигнал управления со стороны выхода с делителя напряжения R34-R49. Регулировка напряжения имеет две ступени – грубую и точную. Грубая регулировка достигается переключением отводов вторичной обмотки анодного трансформатора и одновременным с этим переключением резисторов делителя напряжения с помощью переключателя П1. Точная регулировка осуществляется переменным резистором R32. Сетками ламп ГУ50 управляет усилитель ошибки на лампе 12Ж1Л (Л13), которая получает сигнал с делителя. Чтобы получить нижний предел регулировки напряжения близкий к 0 относительно общего провода – нужно запитать катод лампы усилителя ошибки отрицательным напряжением. Получается это отрицательное напряжение в отдельном стабилизаторе на лампах Л15, Л16 и Л17, запитанном от отдельного выпрямителя на лампе Л14. Вывод «+» этого стабилизатора соединен с общим проводом, а к его «-» подключен нижний вывод делителя напряжения.
Принцип работы схемы мне стал понятен, и я решил её переработать с применением более современных ламп. Вместо 5ц8с в силовом выпрямителе я решил использовать 6д22с (габариты втрое меньше, а электрическая прочность лампы гораздо выше), вместо восьми ламп ГУ50 – одну 6с33с, как в УИП-2, вместо старых локтальных и октальных ламп – пальчиковые, 6ж1п вместо 12ж1л, 6п14п вместо 4п1л, СГ2П вместо СГ3С. Переход на самые современные лампы своей эпохи позволит уменьшить габариты стабилизаторов в несколько раз и сделать 2 канала анодных напряжений 20-600В в одном корпусе. Стабилизатор отрицательного напряжения 0-200В не вызывал затруднений в проектировании, в нем я использовал стандартную связку ламп 6с19п+6н2п+СГ2П. В результате вырисовал вот такую схему будущего ЛБП – рис.9.

Рис. 9: Схема проектируемого лабораторного источника питания
По сути в этой схеме было решено повторить схему анодного канала 20-600В от УИП-1 и «размножить» её так, чтобы получилось два независимых канала 20-600В. Для этого нужно построить два независимых выпрямителя со своими емкостными фильтрами и силовыми стабилизаторами. Источник опорного напряжения для обоих стабилизаторов может быть общим. Для канала отрицательного напряжения 0-200В нужен отдельный выпрямитель со своим стабилизатором. Все три канала анодно-сеточных напряжений снабжены независимыми вольтметрами и амперметрами для контроля напряжения и отдаваемого в нагрузку тока. В схеме много ламп, катоды которых находятся под совершенно разными потенциалами, потому понадобился трансформатор с большим количеством независимых накальных обмоток, обозначенный на схеме как Тр2. На этом же трансформаторе намотана обмотка для питания схемы задержки включения анодного напряжения. Лампы 6с33с берут напряжение накала с отдельного трансформатора Тр3, с него же выводятся два накальных канала для внешнего использования. В качестве Тр3 решено применить ТН61. Анодный трансформатор Тр1 берется готовый от УИП-1. Для использования в моем ЛБП его необходимо было доработать – смотать с него ненужные накальные обмотки от выпрямителя на 5ц8с и домотать обмотку питания стабилизатора опорного напряжения и обмотку питания стабилизатора отрицательного напряжения 0-200В. Места на катушке трансформатора оставалось более чем достаточно, чтобы все нужные обмотки влезли. После доработки анодного трансформатора нужно было намотать трансформатор Тр2. За основу взят был трансформатор ОСМ-0.25. С него были смотаны все обмотки кроме первичной и намотаны шесть накальных обмоток и обмотка питания схемы задержки. Трансформатор Тр3 в доработках не нуждался. После подготовки трансформаторов я занялся сборкой шасси силовых выпрямителей и емкостных фильтров. Выпрямители построены по мостовой схеме на лампах 6д22с, которые способны пропускать весьма большой ток и имеют очень хорошую высоковольтную изоляцию катода от спирали накала. Благодаря этому все спирали в пределах каждого из мостов можно соединять параллельно и питать от одной накальной обмотки, но перед этим желательно проверять сопротивление этой изоляции при включенном накале мегаомметром с испытательным напряжением минимум 500, а лучше 1000В и отбирать лампы с минимальной утечкой. Особенно это касается случая, если применяются бу лампы. Повышенная утечка может привести к пробою, возгоранию дуги и последующему экстерминатусу всего выпрямителя, мощный анодный трансформатор с высоким напряжением (анодный трансформатор от УИП-1 на холостом ходу выдает 1000 вольт переменного напряжения) очень способствует подобным спецэффектам.

Рис. 10: Готовое шасси силовых выпрямителей.
В качестве фильтров я применил конденсаторы к75-40 номиналом 20 мкФ 2000В в основном фильтре и МБГО 2 мкФ 1600В в вспомогательном. На этом же шасси на диэлектрических стойках я надстроил ещё одно, на котором собран выпрямитель со стабилизатором отрицательного напряжения и выпрямитель для питания стабилизатора опорного напряжения.

Рис. 11: Смонтирован узел канала отрицательного напряжения с выпрямителем опорного.

Рис. 12

Рис. 13
Когда с предварительной сборкой было покончено, можно было все соединить проводами и напаять нужные радиодетали. Для соединений удобно использовать одножильные жесткие провода, которые можно один раз выложить и они не стремятся расползтись в разные стороны.

Рис. 14

Рис. 15
После сборки я стал примерять готовый блок выпрямителей с узлом отрицательного напряжения внутрь традиционного для своих проектов корпуса серии «Надел».

Рис. 16: Примерка блока выпрямителей на свое место.
Анодный трансформатор я, опять же, разместил на задней стенке корпуса. Там же находится и вентилятор, прямо напротив кенотронов.

Рис. 17: Задняя стенка с анодным трансформатором и вентилятором.

Рис. 18: На своем месте в корпусе.

Рис. 19
Потом можно было примерить расположение накальных трансформаторов и предварительно навесить переднюю панель, чтобы корпус принял свою форму. Передняя панель пока ещё сплошной кусок металла.

Рис. 20: Предварительная сборка корпуса и примерка накальных трансформаторов.

Рис. 21
После того, как я предварительно разместил трансформаторы и блок выпрямителей пришла очередь рассверливания передней панели, чтобы на ней можно было разместить все органы управления, разъемы, клеммы и измерительные приборы. Для удобства сначала нарисовал эскиз размещения всех деталей.

Рис. 22: Эскиз лицевой панели.

Рис. 23: Лицевая панель в железе.

Рис. 24: Лицевая панель собрана.
На лицевой панели размещены разъем и выключатель питания, выходные клеммы двух накальных каналов, переключатели грубой регулировки и резисторы плавной регулировки двух каналов анодного и канала отрицательного напряжения, вольтметры и амперметры всех трех каналов регулируемых напряжений и их выходные клеммы, а также лампочки, сигнализирующие о включении ЛБП в сеть и подаче анодного напряжения.

Рис. 25: Лицевая панель, вид с изнанки.
После сборки передней панели я собрал узел задержки включения анодного напряжения. Он построен на лампе 6с19п и реле РЭН-34 и питается от отдельного маломощного выпрямителя на 6ц4п. Удобнее всего оказалось смонтировать его поверх накальных трансформаторов.

Рис. 26: Узел задержки анодного напряжения собран и на своем месте.
После сборки узла задержки можно было соединить всю линию 220В и подключить лампочки индикации. И вообще начать все соединения внутренностей с лицевой панелью. Это был, наверное, самый трудоемкий процесс в сборке всего прибора. Сначала нужно было распаять все выводы переключателей, регуляторов и клемм на удобные колодки, которые позволят сделать подключение более аккуратным и упорядоченным.

Рис. 27: Соединения на передней панели.
Особенно трудно было распределить все выводы переключателей, которых вышло больше 20 штук.

Рис. 28: Распайка выводов переключателей.
С установленной на место передней панелью вырисовывался облик будущего ЛБП.

Рис. 29: ЛБП обретает форму.

Рис. 30
После всех этих проделанных манипуляций оставалось собрать шасси, на котором будут размещаться силовые стабилизаторы и стабилизатор опорного напряжения. Начал, как обычно, с примерки возможно размещения компонентов. Места в корпусе оставалось уже не очень много, потому приходилось тщательно выбирать расположение в уплотненном монтаже.

Рис. 31: Предварительная сборка шасси силовых стабилизаторов.

Рис 32: Все детали прикручены и спаян выходной переключаемый делитель напряжения.
Потом нужно было всё спаять. А лампам 6с33с сделать надежные прижимы, очень удачно подходят пружинки из автоматического зонта и самодельные «уздечки» из проволоки.

Рис. 33: Силовые стабилизаторы и стабилизатор опорного напряжения спаяны.

Рис. 34: Монтаж узла силовых стабилизаторов.
Узел силовых стабилизаторов был готов, и оставалось закончить подключения к передней панели и прочие внутренние соединения.

Рис. 35: Все подключения завершены, а провода зажгутованы.

Рис. 36
На этом можно было считать сборку ЛБП законченной и начинать испытания. Нужно было выяснить, как хорошо регулируются выходные напряжения и определить амплитуду пульсаций под нагрузкой. Для этого удобно использовать мощные резисторы ПЭВ. Процесс испытаний показал ниже на фотографиях.

Рис. 37: Все каналы работают, показания анодных вольтметров и амперметров почти одинаковы.
В процессе выяснилось, что у получившегося ЛБП очень хороший запас мощности – напряжение остается в зоне стабильности вплоть до 500 мА в нагрузке. Регулируется напряжение плавно во всем диапазоне и без разрывов, пределы грубой регулировки в достаточной степени перекрываются. Загружать до предела шкалы амперметра можно оба канала одновременно, мощности трансформатора достаточно.

Рис. 38: Один из анодных каналов находится под полной нагрузкой.
Под нагрузкой 500 мА пульсации не превышают 200 мВ при напряжении 600В, что составляет менее 0.05%. При токе 250-300 мА пульсации менее 100 мВ, что ещё меньше. При этом величина пульсаций не изменяется в зависимости от напряжения. Можно констатировать, что источник питания полностью удался и соответствует поставленному ТЗ.

Рис. 39: Пульсации выходного напряжения под нагрузкой 500 мА, с учетом коэффициента деления щупа 1 к 10 амплитуда 200 мВ.
В итоге получился лабораторный источник питания, который фактически объединяет свойства двух приборов УИП-1 и одного УИП-2 одновременно, при этом он даже меньших габаритов, чем УИП-2 за счет применения более современной элементной базы и ламп, по сравнению с теми, которые были во времена разработки тех приборов. Есть все необходимые мне каналы регулируемых напряжений и хороший запас мощности. При этом бюджет постройки ЛБП был ровно нулевым – для него использовались детали сугубо из запасов и ничего дополнительно докупать не пришлось. Человекочасы же я не учитываю, все равно я бы не смог приобрести ничего подходящего готового, по причине отсутствия такого прибора в природе.

Рис. 40: Лабораторный источник питания готов!

Рис. 41: Лабораторный источник питания готов!
Напоследок, предлагаю насладиться фотографиями свечения ламп в темноте. Хотя бы за это любая ламповая аппаратура заслуживает внимания.

Рис. 42

Рис. 43

Рис. 44

Рис. 45
На этом пока всё, благодарю за чтение!
Литература:
1. Универсальный источник питания УИП-1: техническое описание и инструкция по эксплуатации
2. К. Б. Мазель Стабилизаторы напряжения и тока, Госэнергоиздат, 1955
PS: если есть желание, любой читатель может оказать помощь в виде донатакриптовалютой на любой из кошельков:
BTC: 3BV9B2Jsy8CY86YHpsBgrXsQe3N2db8yF8
ETH: 0x193c70a3826c63eb3738a9d3c982c02ba3a07c84

doge: DLLNGqSeyXo786jiurzMAnj8USwaU5u9xY

Автор: Laserbuilder
