Привет! Сегодняшний вариант прокачки дешёвой электрогитары отличается тем, что не предполагает замены звукоснимателей, переключателя, переменных резисторов и чего-либо весомого вообще.
Я просто добавлю в схему темброблока два конденсатора, которые переназначат функции двух ручек управления. И свершится новогоднее чудо: даблкат с двумя хамбакерами научится телекастеровскому «твэнгу» и некоторому подобию стратовского «стекла».
Платформой для модификации послужит электрогитара Harley-Benton DC-200 CH. Предлагаемая схема темброблока годится для любого инструмента с хамбакером в нековой позиции и четырьмя ручками регуляторов. Если последних меньше, можно установить сдвоенные коаксиальные потенциометры.
▍ Что подарить гитаристу на Новый Год?
Лимонное масло у него уже наверняка есть, и даже самого маленького флакона хватает не на один год. Медиаторы, струны и ремни можно дарить только в случае, когда точно известны предпочтения поздравляемого. Музыканты и любители музыки — народ капризный.

А что, если подарить целую электрогитару? Тогда она должна быть недорогой, чтобы вам не разориться, и при этом обладать вау-эффектом, чтобы создать праздничное настроение на новогодние каникулы, а в идеале — на целый наступающий год.
Под вау-эффектом имеется в виду не квакушка — педаль полосового фильтра, управляемого ногой или динамикой амплитуды гитарного сигнала, а нечто иное.
▍ Вспомнилось интересное
Автоматические квакушки в электрогитары когда-то встраивали. Это был маленький модуль размером с батарейку «Крона», и такая же батарейка требовалась для питания.

Устройство называлось «Микровагрант» и продавалось под маркой Guitar College. Мне бы очень хотелось его приобрести и поделиться с вами подробностями этого незаслуженно забытого памятника российской гитарной электроники.
Но сегодня речь идёт про вау-эффект не гитарный, а психологический. Хочется, чтобы инструмент приятно удивил играбельностью, спектром звучаний и простотой нахождения желаемого оттенка в этом спектре.
▍ О качестве массового производства
Нам повезло жить в эпоху высокоточных станков с ЧПУ и продвинутых технологий обработки древесины. Сегодня неиграбельная новая электрогитара — это артефакт из области брака, а не гнетущий мейнстрим.

Конечно же, любой инструмент необходимо отстроить. Это делается либо техническим специалистом в ходе предпродажной подготовки, либо старшим товарищем или же самим гитаристом на основании собственного опыта и подробных инструкций из Интернета.
Гитара из коробки, даже дорогая и престижной марки, очень часто оказывается малоиграбельной. Но её можно и нужно отстроить, учитывая то, что древесина чувствительна к перепадам температуры и влажности, которые даже в гитарном магазине через дорогу не такие же, как у вас дома.

Под неиграбельной гитарой я имею в виду такую, которую невозможно отстроить повседневными способами без навыков и инструментов лютиера. Лично мне такой брак давно не попадался.
Так что дешёвую новую цельнокорпусную электрогитару можно смело покупать, если не наблюдается обилия негативных отзывов. Что касается бывших в употреблении инструментов, то тут уже надо смотреть на предмет последствий небрежного и неквалифицированного обращения.
▍ Первое знакомство
Итак, перед нами новенькое китайское изделие на тему Gibson SG от немецкого бренда Harley-Benton. Выглядит красиво.

Особенно мне нравится голографическая плёнка под прозрачным лаком на пере грифа. Выглядит не хуже натурального абалона, и при этом ни один моллюск не пострадал. Если, конечно, неочищенные отходы производства не сбрасывали в водоёмы.

Модерновые колки с механизмом закрытого типа и ручками-флажками в форме цветочных бутонов не только красиво выглядят, но и работают на отлично.

▍ Особенности грифа
Гриф изготовлен из клёна, снабжён анкерным стержнем двойного действия со стандартной гайкой под 4-миллиметровый имбусовый ключ, покрыт глянцевым лаком и привинчен к деке на четырёх шурупах через хромированный стальной некплейт и полиэтиленовую прокладку.

Бобышка для крепления ремня располагается не на деке, а на грифе. Лично мне это не создаёт помех при игре на верхних ладах, доступ до которых — одно удовольствие. Благодаря такому месту крепления, гриф не перевешивает, в отличие от ситуации со многими другими гитарами формы «даблкат».
Накладка грифа имеет сбалансированный модерновый радиус 12 дюймов, снабжена 22 ладами среднебольшого размера «медиум джамбо» и изготовлена из материала под названием «roseacer».

Это не что иное, как одно из наименований термообработанного клёна, накладками из которого не брезгует даже Gibson USA. В отличие от китайского телекастера TERRIS TTL-039, здесь «техновуд» пропитан красителем под чёрное дерево.
Всё сделано качественно: при обработке накладки лимонным маслом этот краситель не пачкает ветошь. Руки при игре он не пачкает тем более.
▍ В гитаре всё имеет значение
В отличие от ставшего основой котогитары конструктора той же формы от того же производителя и даже продаваемого по той же цене, здесь вместо фигурных инкрустаций маркеры ладов представляют собой обычные точки.

Инкрустация на накладке грифа — это очень красиво, но к ней часто липнут подушечки пальцев при исполнении бендов (подтяжек). Именно в связи с этой проблемой дизайнеры Jackson придумали свои «акульи плавники», расширяющиеся в сторону шестой струны и сходящие на нет в стороне первой.

То есть, скромные маленькие кружочки — это не только дёшево, но ещё и эргономично. И в сторону шестой струны их смещают на многих модерновых гитарах по данным соображениям, а не только с целью подчеркнуть инновационность.

▍ Особенности корпуса
Корпус изготовлен не из липы, традиционной для недорогих инструментов наподобие Squier Bullet Mustang, или вообще липовой фанеры, как у оранжевого телекастера Terris, а из новомодного тополя.

Некоторые говорят, что тополь хорошо звучит. Другие возражают, что он дешевле липы, и поэтому звучит хуже. А я не буду говорить про влияние или невлияние древесины на звук электрогитары с усилителем, кабинетом и микрофоном. Лучше просто поиграть и послушать. Мне нравится. Для того, что я играю, подходит. На вкус и цвет товарищей нет.
Другими примерами электрогитар с декой из тополя являются полуакустический телекастер из конструктора Harley-Benton, семиструн R-457MN от той же марки и офсетный телекастер Aria Pro II Jet-TL.
Как и гриф, корпус инструмента тонирован в вишнёвый цвет и покрыт полупрозрачным глянцевым лаком.

На передней части деки располагаются чёрный трёхслойный пикгард, струнодержатель и кобылка типа «тюноматик», пара открытых хамбакеров в пластиковых рамках, трёхпозиционный переключатель тумблерного типа и две ручки — регуляторы громкости и тона.
▍ Модернизация темброблока
Да, отверстий под ручки регуляторов в корпусе этой гитары всего два, а не четыре, как у котогитары и оригинальной Gibson SG. Но задняя крышка темброблока точно такая же, как в конструкторе с четырьмя «крутилками».

Отворачиваем четыре шурупа, снимаем крышку и видим, что место под «лишние» потенциометры предусмотрено, но отверстия для них не просверлены.

Это легко исправить при помощи шуруповёрта со сверлом на 7 миллиметров.

Неэкранированные провода в неэкранированной полости темброблока — это не очень хорошо. Берём литейный графит, акриловый лак на водной основе и кисточку. Стараемся не испачкать получившейся токопроводящей краской провода и компоненты.

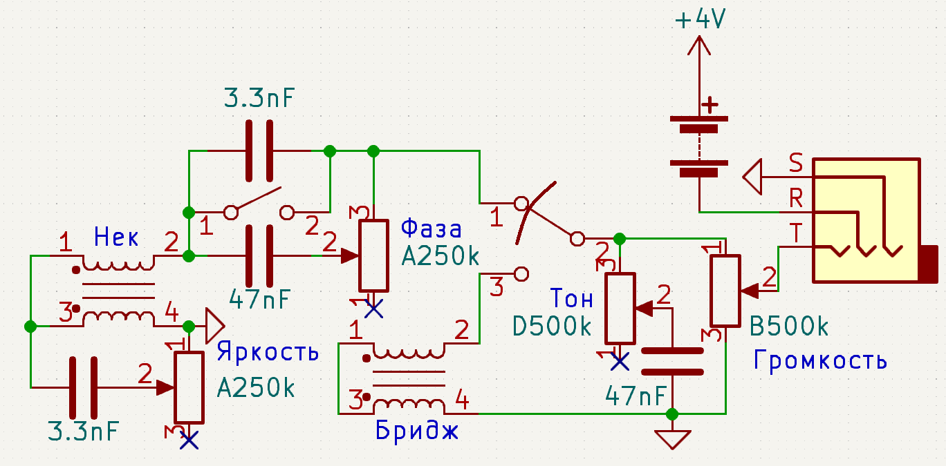
Сегодня я не буду вводить в схему дополнительных переключателей. Вместо этого, я возьму пару переменных резисторов на 250 килоом с функциональной характеристикой «аудио», освободившихся при реализации предыдущих гитарных проектов.
Потенциометр «яркости» последовательно с конденсатором на 3.3 нанофарада будет шунтировать «нижнюю» катушку некового хамбакера, как сделано в модернизированной котогитаре.

Это создаёт эффект регулируемой отсечки для верхних частот и позволяет получить разборчивое звучание без потери басов.

В отличие от котогитары, потенциометр «фазы» параллельно со вторым таким же конденсатором включается в разрыв сигнальной цепи некового датчика.
▍ Особенности звукоснимателей
Какими могут быть хамбакеры самой дешёвой китайской электрогитары? — Конечно же, керамическими. Но Harley-Benton утверждает, что на инструмент установлены не просто хамбакеры, а какие-то «классические».

И это не обман. Магниты керамические, но двойной высоты — 6 миллиметров вместо обычных трёх с копейками. Такие магниты характерны для звукоснимателей Filtertron, где они позволяют низкоиндуктивным обмоткам выдавать достаточную амплитуду сигнала.

Чтобы заменить одножильный экранированный кабель на двухжильный, не понадобилось даже разбирать звукосниматель. Выводы катушек находятся сбоку и легкодоступны.

Доработанный звукосниматель установлен на место, темброблок собран, его крышка экранирована самоклеящейся медной фольгой. Осталось натянуть струны, и совершится новогоднее чудо!
▍ Эпичный провал
На «лесполовскую» мензуру я всегда устанавливаю «девятки». Это струны с небольшим натяжением, играть на которых незатруднительно. Однако при попытке настроить по тюнеру даже такой лёгкий комплект струн послышался зловещий скрип, не сулящий ничего хорошего.
Снимаю струны, отвинчиваю гриф и вижу то, чего и следовало ожидать: 4-миллиметровые, как и должны быть, отверстия под шурупы «слизаны».

Зато отверстия в деке чувствуют себя прекрасно, шурупы держатся в них, как влитые, а хвостовик 4-миллиметрового сверла входит с трудом.

Это болезнь практически всех дешёвых электрогитар от самых разных производителей. Отверстия в деке должны быть 5-миллиметровыми, но изготовитель ленится и просто сверлит деку с приложенным грифом 4-миллиметровым сверлом на нужную глубину.
Если не расширить отверстия кармана деки, то шурупы будут притягивать к некплейту не гриф, а деку. Отверстия в грифе при этом просто рассверливаются концами шурупов, отчего крепление грифа становится недостаточно стабильным.
Проблема усугубляется тем, что в данной модели электрогитары карман деки лишён опоры для переднего торца грифа. Последний держится исключительно на четырёх шурупах.

К счастью, этот красивый, приятный и даже воспринимающийся «дорого-богато» гриф можно спасти. Потребуются зубочистки и гелевый цианоакрилатный клей.

Клей полимеризовался. Откусываем выступающие части зубочисток и шлифуем заподлицо с установочной поверхностью грифа.

Далее берём хорошее 4-миллиметровое сверло, восстанавливаем отверстия под шурупы в их первозданном виде и возвращаем гриф на место.
▍ Проблемы продолжаются
Теперь никаких скрипов не наблюдается, гриф стоит как вклеенный и имеет правильный прогиб. Однако даже при полностью ввёрнутых стойках тюноматика расстояние от струн до ладов больше, чем нужно.

Значит, придётся снова отворачивать гриф и прибегать к латунным прокладкам для коррекции угла его установки? В случае с телекастером TERRIS TTL-039 мне пришлось поступить именно так.

Однако стойки тюноматика сегодняшнего даблката отличаются толстой частью с накаткой, а у стоек на котогитаре эта шайба гораздо тоньше.

Две электрогитары просто обменялись стойками бриджа, и теперь играбельность у обеих просто прекрасная!

Тюноматик котогитары широкий, а у вишнёвого даблката — узкий, что ничуть не мешает адекватно настроить мензуру каждой струны.
▍ Новогоднее чудо
С доработанным темброблоком «классические» хамбакеры звучат просто прекрасно. Звук очень «жирный», просто квинтэссенция классического рока. Вдобавок можно получить хороший «твэнг» и что-то похожее на «стекло», хотя и далёкое от звучания настоящего стратокастера.
Мне очень нравится эта электрогитара в её итоговом состоянии. Но между лежавшим в коробке китайским изделием и получившимся музыкальным инструментом пришлось пройти немалый путь, выходящий далеко за рамки стандартной предпродажной подготовки в магазине.
Добавлю, что сегодняшний инструмент продавался как «B-stock», то есть от него отказался предыдущий покупатель. Откровенно неисправные изделия — с неработающим анкером грифа и так далее — Thomann продаёт с пометкой «Decoration» и только в физическом магазине без пересылки. Но это Thomann, а не Aliexpress, Temu или товары на площадке Озон с пометкой «доставка из-за рубежа», где возможно всякое.
Я люблю возиться с электрогитарами, и сегодня к удовольствию от процесса работы добавилась радость от прекрасного результата. Новогоднее чудо удалось.
Нужны ли вам такие приключения, или хочется просто достать из коробки электрогитару, где не надо снимать гриф, заменять фурнитуру и перепаивать темброблок, решать вам.
Автор: Lunathecat
