Привет! Мне всего лишь хотелось установить на самодельный инструмент свои любимые датчики P-90 и устранить микрофонный эффект, привносимый светомузыкальным устройством подмигивающих глаз кота. Но всё пошло не так, и результат значительно превзошёл ожидания, хотя для этого пришлось повозиться.
Специфические звучания электрогитар образуются благодаря фазовым сдвигам между сигналами катушек звукоснимателей. Эти сдвиги можно получать и регулировать, в том числе плавно и тонко, при помощи пассивных RLC-фильтров.
Фильтры сегодняшнего темброблока усовершенствованы по сравнению с описанными в предыдущих статьях и предоставляют возможность «нарулить» ещё больше тембров — классических и авангардных. А ещё инструмент получил встроенный фузз, благодаря которому способен звучать как винтажный синтезатор.
▍ Отправные точки
По состоянию на начало эксперимента, котообразная электрогитара из конструктора Harley-Benton от немецкого музыкального интернет-гипермаркета Thomann была оборудована штатными 10-килоомными хамбакерами закрытого типа с керамическими магнитами.

Тембр звучания этих дешёвых китайских датчиков и их отклик на динамику звукоизвлечения оставляют желать лучшего. Один из простейших способов апгрейда — установка магнитов из сплава ЮНДК (алнико 5) — на примере электрогитары за 6760 рублей показал себя просто прекрасно.

Кроме замены магнитов, есть и другие пути совершенствования. Например, внедрение продвинутого пассивного темброблока, что и было сделано в котогитаре.

Положение ручки регулятора «яркости» определяет степень шунтирования «нижней» обмотки некового хамбакера по высокой частоте, что устраняет неразборчивость звучания, вызванную большой межвитковой ёмкостью катушек и усугубляемую наличием клетки Фарадея — короткозамкнутого экрана вокруг звукоснимателя.
В свою очередь регулятор «фазы», активируемый поднятием ручки громкости, осуществляет две функции.
- Когда на выход электрогитары подключён только нековый датчик, работа перестраиваемого пассивного фильтра ограничивается ослаблением нижних частот и сдвигом резонансного пика вверх.
- Зато в среднем положении трёхпозиционного переключателя данный схемотехнический узел ещё и изменяет фазовый сдвиг между сигналами звукоснимателей, что позволяет получить перкуссивные «стеклянные» и назальные «твэнговые» тембры, характерные для инструментов с однокатушечными датчиками (синглами).
То есть, при использовании такой простой схемы синглкат или даблкат с двумя хамбакерами может звучать подобно стратокастеру или телекастеру, значительно расширяя исполнительские возможности музыканта без необходимости приносить с собой вторую или даже третью электрогитару.
▍ Но я люблю P-90
Колебания ферромагнитных струн представляют собой стоячие волны с узлами и пучностями гармоник в определённых местах. Поэтому спектральный состав сигнала катушки гитарного звукоснимателя зависит не только от его расположения относительно струны, но и от рисунка силовых линий магнитного поля.
Казалось бы, одна катушка хамбакера должна представлять собой тот же самый сингл. Однако хамбакер с его магнитопроводами действует как подковообразный магнит, а сингл — как набор стержневых.

Поэтому «отсечка» катушки хамбакера делает из него не полный аналог сингла, а в лучшем случае хорошее подобие. В свою очередь, звучание узких хамбакеров в форм-факторе сингла значительно отличается от полноразмерных, хотя при желании это можно скорректировать при помощи пассивного фильтра — «варитона».
И, наконец, существуют особые «жирные» синглы — P-90, где полюса постоянных магнитов направлены не перпендикулярно, а параллельно плоскости струн. Подробно об этом можно прочитать здесь.

Эти звукосниматели просто прекрасны как для чистого звука, так и для перегруза во всём спектре его диапазонов, кроме экстремально высокого коэффициента усиления, где хамбакер незаменим в силу его свойства подавлять синфазные помехи от электросети и аппаратуры.
Как показал опыт с кастомным синглкатом «Обсидиан», магнитные поля окружающих датчиков влияют на спектр сигнала P-90, хотя это становится заметным только при сложении сигналов двух звукоснимателей данного типа.

Установка регулятора «фазы» на самодельную электрогитару в стиле PRS подтвердила возможность плавной регулировки соотношения перкуссивного «стекла» и назального «твэнга» в среднем положении трёхпозиционного переключателя при наличии всего-навсего двух однокатушечных датчиков типа P-90. Таким способом можно скомпенсировать и влияние «лишних» магнитов.

Итак, сегодня я устанавливаю любимые P-90 и на котогитару. В отличие от двух предыдущих заказов, сегодняшний комплект звукоснимателей пришёл в элегантной упаковке. Мелочь, а приятно.

Регулятор «фазы» некового датчика остаётся без изменений, зато бриджевый звукосниматель будет подключаться через катушку индуктивности, шунтируемую 25-килоомным переменным резистором.

Это позволит более тонко подстраивать звучание датчиков вместе и по отдельности. Сигнал бриджевого P-90 часто бывает чрезмерно «ядовитым», так что последовательная индуктивность окажется весьма кстати.
▍ Берёмся за паяльник (с правильной стороны)
Я использую миниатюрный звукотехнический трансформатор 600:600 Ом, соединяя его обмотки синфазно последовательно. Этот компонент предназначался для поверхностного монтажа, поэтому проволочные выводы придётся подпаять. Снова пригодятся откушенные ножки резисторов.

Нехитрый схемотехнический узел собран и готов к установке.

А вот и готовый темброблок.

Но зачем здесь батарейный отсек с тремя «мизинчиковыми» элементами типоразмера AAA?

Звукосниматели на котогитаре пассивные, и темброблок тоже. Зато имеется светомузыка — глаза кота, подмигивающие в такт игре на инструменте. И она тоже нуждается в усовершенствовании.
▍ Устраняем микрофонный эффект
Изначально в котогитару была установлена плата простейшего китайского радиоконструктора, зажигающего светодиоды под действием сигнала с миниатюрного электретного микрофона.

Этот эффект срабатывал даже от негромких разговоров в комнате, и заклеивание микрофона не помогало: он ловил вибрации деки гитары. Нетрудно догадаться, что при выступлении на сцене глаза кота будут просто светиться постоянно, вне зависимости от игры музыканта.
Усугубляет проблему то, что мной применены самомигающие RGB-светодиоды со встроенными контроллерами, создающими сильнейшие помехи по питанию.

Сигнал от питающих светодиоды проводов отчётливо ловил даже хамбакер. После замены звукоснимателя на сингл дела, очевидно, пойдут совсем плохо.

Поэтому я припаяю электролитический конденсатор номиналом 1 микрофарад в непосредственной близости от каждого из двух RGB-светодиодов.

Для каждого конденсатора придётся сделать специальное углубление в деке, и заодно канал для проводов, чтобы они не шли поверху, как в изначальном варианте.

Так гораздо лучше. С платы удалены два компонента — микрофон и питавший его резистор R1.

Теперь светомузыкальный эффект будет получать управляющий сигнал не с микрофона, а со звукоснимателя, причём бриджевого, чтобы минимизировать вероятность самовозбуждения схемы.
▍ Заключительные штрихи
Давно хотелось сделать декупаж на перо грифа, и сейчас для этого самое время.

Мной использован принт N1 от фирмы «Трафареты24». Следует иметь в виду, что это не рисовая бумага, а классическая декупажная карта, и она очень легко рвётся, особенно в намоченном состоянии.
Ещё одна приятная обновка — поворотно-откидная крышечка колодца гайки анкерного стержня. Чистокровная китайская прямиком с Aliexpress, поэтому требует немного работы алмазным надфилем перед установкой.

Теперь для настройки прогиба грифа не понадобится отвёртка, «колокольчик» и его шурупы никуда не потеряются, а отверстия под последние не расширятся так, что потребовало бы ремонта зубочистками.

Такая красота получилась в итоге.

Теперь пора устанавливать струны и пробовать обновлённый инструмент в действии.
▍ И тут всё пошло не по плану
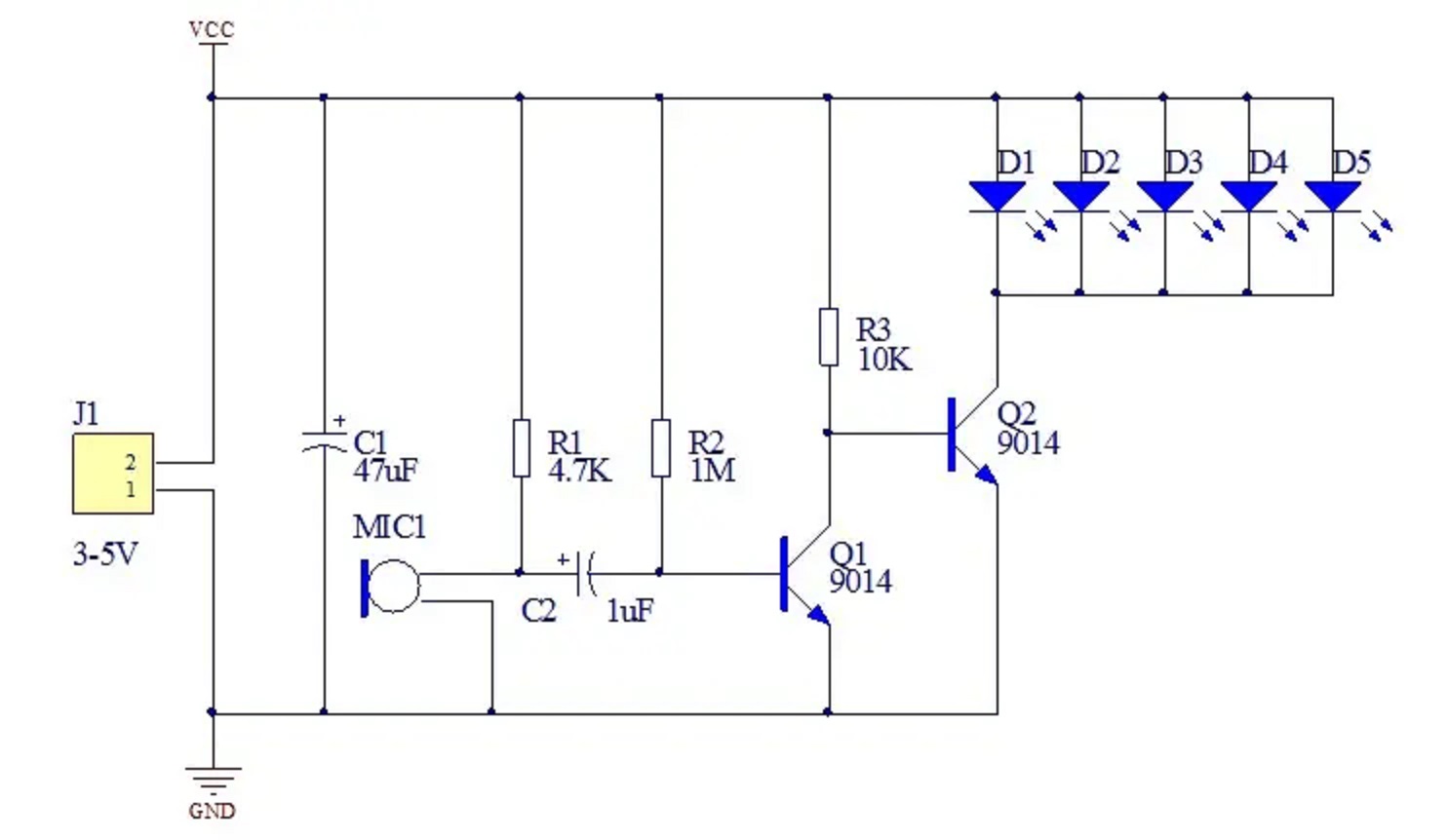
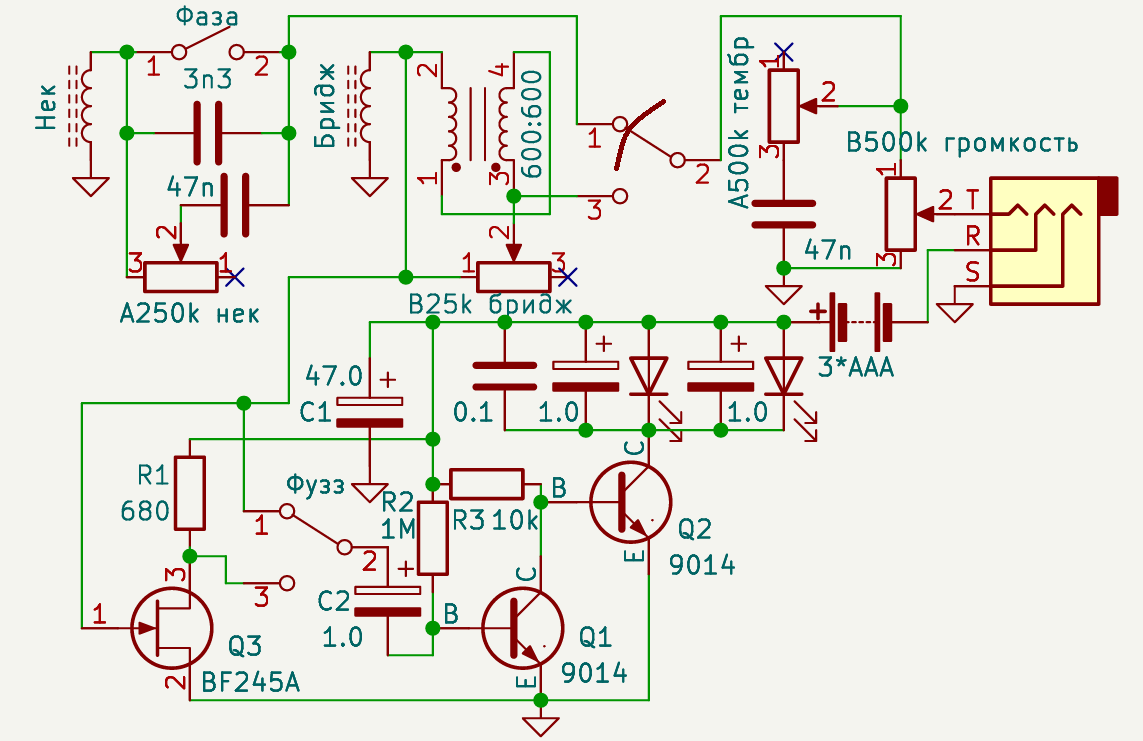
Давайте ещё раз взглянем на принципиальную схему светомузыкального эффекта.

Здесь применены два транзистора S9014 с буквенным индексом «C». Статический коэффициент усиления по току находится в пределах от 200 до 600, а R2 = 100R3.
Поэтому при отсутствии сигнала на входе транзистор Q1 будет пребывать в режиме насыщения, потенциал его коллектора окажется ниже напряжения база-эмиттер Q2. Соответственно, последний закрыт, и светодиоды не получают питания.
Отрицательная полуволна входного сигнала отнимает у Q1 ток базы, приходящий через R2. Q1 выходит из режима насыщения, и его коллекторный ток начинает падать, а вместе с ним и падение напряжения на R3.
Потенциал базы Q2 достигает величины прямого смещения эмиттерного перехода. Транзистор открывается и обеспечивает ток светодиодов, равный произведению тока базы на коэффициент усиления.

При питающем напряжении, равном 4.5 вольтам, максимально возможная разность потенциалов между выводами R3 составит почти 4 В, что означает ток базы, равный 400 микроамперам. Если умножить его на 600, получится 240 мА, что превышает допустимый ток и для транзистора, и для пяти светодиодов.
Однако 600 — это максимально возможный коэффициент усиления по току, потенциал базы в таком режиме будет ближе к 1 вольту, чем к 500 милливольтам, и открывается Q2 только на время пиков отрицательной полуволны входного сигнала.
Поэтому в отсутствии токоограничивающего резистора нет ничего страшного. К тому же, в котогитаре я использую самомигающие RGB-светодиоды, рассчитанные на прямое подключение к пятивольтовому источнику питания. Значит, мы можем быть уверенными в том, что котообразная светомузыка не сгорит. Однако возникла другая проблема.
Миниатюрный электретный микрофон снабжён встроенным усилителем сигнала в виде полевого транзистора с управляющим переходом. Но теперь микрофона нет, и сигнал гитарного звукоснимателя нужно подавать на базу Q1 через конденсатор C2.

Последний не помешало бы перевернуть, потому что резистор R1 теперь отсутствует тоже, и левый вывод C2 соединён с общим проводом через катушку звукоснимателя.
Однако постоянное смещение базы Q1 недостаточно для электрохимического растворения оксидной плёнки конденсатора. И R1 скоро вернётся в схему, но давайте обо всём по порядку.
Если подключить звукосниматель к C2 напрямую, то эта самая величина прямого смещения базы становится ограничителем амплитуды отрицательной полуволны сигнала.
Получается встроенный фузз, и надо признаться, что мне очень нравится, как он звучит. Регулировки степени перегруза, как у Форманты 241-БЛ, здесь нет, зато можно регулировать тембр и подмешивать искажённый сигнал бриджевого звукоснимателя к чистому сигналу некового в разных пропорциях.

Однако необходимо сохранить возможность пользоваться чистым сигналом бриджевого датчика.
Простейшим вариантом решения проблемы будет установка резистора сопротивлением в несколько десятков килоом между выходом звукоснимателя и входом эффекта. Этот резистор можно закорачивать выключателем, тем самым активируя фузз.
Но, к сожалению, сигнал моих любимых китайских P-90 довольно слабый, и при внесении резистора чувствительности светомузыкальной схемы перестаёт хватать. Придётся искать другое решение.
Можно заменить нековый датчик на «горячий» хамбакер с магнитом ЮНДК наподобие Wilkinson WVHZ, прекрасно показавших себя на электрогитаре Cort Gasoline.
В моём распоряжении есть ЮНДК магниты и несколько полноразмерных китайских хамбакеров, куда можно их установить, от 6-килоомных до 14-килоомных.

Тем не менее, на котогитаре всё-таки хочется иметь два P-90, хотя бы потому, что амплитудное ограничение сигнала бриджевого хамбакера эмиттерным переходом транзистора наверняка окажется не таким благозвучным.
Тогда придётся опытным путём подбирать фильтр с подходящими параметрами. И получится инструмент с формулой датчиков как у Хеннинга Паули, дополнительно оборудованный продвинутым темброблоком и встроенным фуззом.

Этим я тоже когда-нибудь займусь, но сегодня надо решить вопрос без замены звукоснимателя. Проще всего повысить сопротивление R2, что сделает светомузыкальный эффект более чувствительным.

Но для доступа к плате светомузыки придётся снимать струны и извлекать нековый датчик, а мне не хочется этого делать.

Поэтому я просто отверну заднюю крышку темброблока и установлю там простейший буферный предусилитель с высоким входным сопротивлением, состоящий всего из двух деталей — полевого транзистора с управляющим переходом и резистора в цепи стока.

Установить второй «тяни-толкай» не представляется возможным, так как высота переменного резистора с переключателем не позволит установить батарейный отсек.
Придётся просверлить лишнее отверстие и установить маленький тумблер, на котором я и смонтирую оба компонента предусилителя плюс дополнительный электролитический конденсатор по питанию.

Так выглядит финальная версия темброблока.

▍ Слушаем, что получилось
Итак, микрофонный эффект устранён целиком и полностью. Нековый звукосниматель продолжает ловить помехи от светомузыки, но они звучат, что называется, «в тему». И палитра тембров стала весьма обширной, причём без лишних сложностей в управлении.
Так неудачный эксперимент с подключением звукоснимателя вместо микрофона обернулся большой удачей, и появилась пища для размышлений на темы будущих проектов.
© 2025 ООО «МТ ФИНАНС»
Автор: Lunathecat


