Привет! Хамбакеры со встроенным предусилителем чаще всего не позволяют сделать отсечку катушки и предоставляют всего одно звучание, которое многие считают недостаточно выразительным.
Однако продвинутый темброблок с пассивными фильтрами способен облагородить и разнообразить звук даже самого дешёвого китайского клона культовых американских EMG.
Может ли замена звукоснимателей улучшить дешёвую электрогитару? — Мой опыт показывает, что да. Причём датчики для этого не обязаны быть дорогими, хотя последние мы тоже сейчас послушаем.
▍ Электрогитара для опытов
В предыдущей статье описан ремонт очень дешёвого китайского синглката, доставленного со значительными повреждениями.

Сила давления на сёдла была настолько велика, что кобылка типа «тюноматик» прогнулась в обратном направлении.

Кроме нижнего порожка, пришлось заменить трёхпозиционный переключатель.

Полости под электронику получили экранирование самодельной токопроводящей краской, приготовленной из литейного графита ГЛ-1 и акрилового лака на водной основе. Этот лак даёт усадку при высыхании, что способствует электрическому контакту между частицами графита.

Пластиковые крышки я экранирую самоклеящейся лентой из медной фольги. Такой медный скотч продаётся двух типов. Следует выбирать электропроводную с обеих сторон.

Лично меня тембр и отклик на звукоизвлечение штатных звукоснимателей этого изумрудного синглката после замены магнитов на алнико 5 вполне удовлетворяют даже с темброблоком, собранным по совершенно стандартной схеме.

Ведь это хамбакеры с высокими катушками, которым свойственна меньшая компрессия и бо́льшая динамика, а также некоторая назальность тембра. Всё как я люблю.
▍ EMG HZ
Однако сегодня мы опробуем комплект дорогих фирменных звукоснимателей от американской компании EMG.

В бриджевую позицию будет установлен керамический хамбакер EMG H4, произведённый прямо в США 11 октября 2011 года. Сопротивление звукоснимателя составляет 13.62 килоома. То, что надо для металла.
Датчик заключён в характерный для изделий этой фирмы чёрный пластиковый корпус, залитый эпоксидной смолой, под которой хорошо видны головки винтов с крестообразным шлицем.

Что интересно, пластик корпуса проводит электричество, подобно композитным углеродным резисторам. Разумеется, это сделано в целях экранирования.
Все звукосниматели от компании EMG оборудуются коннекторами типа DuPont, чтобы схему электрогитары можно было собрать без пайки, если у вас имеются фирменные переменные резисторы и плата-переходник.

Также это даёт возможность лёгкой замены испорченного кабеля и значительно упрощает монтаж гитарной электроники: можно сначала проложить провода, и уже потом устанавливать тяжёлые звукосниматели, которые не придётся держать на весу в ходе работы.
В нековую позицию я буду устанавливать звукосниматель EMG SRO OC1-N, произведённый 30 мая 2014 года уже в Индонезии, зато несущий на себе красивую голографическую наклейку.
Сопротивление датчика вполне себе блюзовое — 7.37 килоом, а магнит в нём из сплава ЮНДК (алнико 5), что хорошо видно на фото.

В отличие от бриджевого звукоснимателя, здесь мы можем наблюдать полностью традиционную конструкцию. Чёрный пластик каркасов катушек не проводит электрический ток.
Ушки китайских хамбакеров имеют резьбовые отверстия под привычные нам винты М3, тогда как резьба звукоснимателей EMG более тонкая. Её размер составляет 3/48 дюйма.

Фирменной платы коммутации и специальных переменных резисторов в моём распоряжении нет, так что припаяю провода обычным способом.

Чтобы избежать коротких замыканий, не помешает предварительно заизолировать экран при помощи термоусадочной трубки.

Звукосниматели установлены.

Теперь можно вернуть струны на место, настроить электрогитару, поиграть на ней и послушать, что получилось.
▍ Примеры звучания
Отличия от звука переделанных штатных звукоснимателей на самом деле совсем незначительные, и они не в лучшую сторону, если говорить именно про мой вкус.
Однако в любом случае испытанные сегодня фирменные датчики действительно хороши. Это факт. Как хороши и китайские хамбакеры IRIN, если докупить к ним пару дешёвых магнитов из того же Китая.
▍ Удар и укус
Описывая свои ощущения от звукоснимателя, англоязычные гитаристы часто оперируют терминами «punch» (удар), «bite» (укус) и «grit» (скрежет, дословно молотый песок).
«Удар» — это аспект атаки звучания, характеризующий перкуссивность на низких частотах. Это можно сравнить с ударом колокола.
От чрезмерного «панча» усилительный тракт может захлёбываться, и тогда вместо подтянутого дисторшна или певучего овердрайва получается грубый первобытный фузз. А недостаток «удара» снижает ритмичность и «глубину» звука.
Подчёркивание частотной середины делает звучание инструмента «кусачим» вплоть до «ядовитости». Это бывает нужно для соло, тогда как «хлёсткость» получается благодаря некоторому завалу средних частот.
А если верхней середины и верхов слишком много, то звук становится «скрежещущим», «песочным». Это бывает особенно характерным для звукоснимателей с керамическими магнитами.
Заменить магниты легко, чего нельзя сказать про перемотку катушек. Однако скорректировать звучание имеющихся датчиков можно и с помощью простых пассивных фильтров.
Например, в котообразной электрогитаре со светомузыкальным эффектом реализован регулятор «фазы», ослабляющий нижние частоты и позволяющий получить перкуссивные тембры в промежуточном положении трёхпозиционного переключателя.

А ручка «яркости» осуществляет частичную отсечку «нижней» катушки некового хамбакера, что позволяет сделать его звучание менее «мутным» и более «разборчивым» при сохранении «панча» и «глубины».
Манипулируя ручками обоих регуляторов, можно получить множество самых разных звучаний и наилучшим образом подстроить частотный спектр аудиосигнала электрогитары к имеющемуся усилителю и педалям эффектов.
▍ А как быть с активными звукоснимателями?
Традиционные активные хамбакеры не предоставляют пользователю отдельных выводов от обмоток, поэтому какая-либо отсечка катушек становится невозможной.
Однако электрический сигнал активного звукоснимателя отличается от сигнала пассивного датчика только повышенной амплитудой и более низким комплексным выходным сопротивлением.
Поэтому с такими хамбакерами мы тоже можем применять пассивные фильтры, только их параметры следует привести в соответствие характеристикам звукоснимателя.

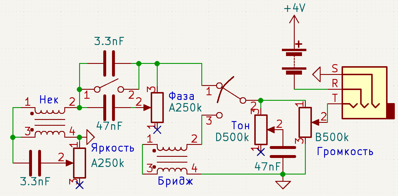
По сравнению с темброблоком котогитары, переделанным под однокатушечные звукосниматели типа P-90, изменены номиналы некоторых компонентов.

- Ёмкость последовательного конденсатора, включаемого в разрыв выходного провода некового звукоснимателя, увеличена вдесятеро — с 3.3 до 33 нанофарад.
- Номинал переменного резистора, шунтирующего данный конденсатор, снижен в пять раз — с 250 до 50 килоом.
- Вместо 500-килоомных потенциометров громкости и тона применены компоненты вдесятеро меньшего сопротивления — 50 килоом вместо 500.
- Ёмкость конденсатора регулятора тона увеличена чуть более, чем вдвое — с 47 до 100 нанофарад.
▍ Собираем темброблок
Когда электрогитарному темброблоку необходима катушка индуктивности для пассивного фильтра, наиболее удобным, дешёвым и недефицитным решением является трансформатор гальванической развязки аудиосигнала 600:600.

Трансформатор для поверхностного монтажа более компактен и лёгок. К нему нетрудно припаять проволочные выводы.

Немного термоусадки, и получается компонент размером с конденсатор, который прекрасно держится на выводах переменного резистора, будучи припаянным навесным монтажом.

Таких трансформаторов у меня было всего две штуки, которые уже установлены в котогитару и короткомензурный телекастер с варитоном.

Поэтому сегодня я воспользуюсь обычным трансформатором с проволочными ножками для пайки в отверстия печатной платы. Трансформатор будет крепиться к переменному резистору при помощи пластиковой стяжки и самодельного кронштейна, изготовленного из кусочка пищевой жести от консервной банки.

Так выглядит модуль подстройки звучания бриджевого звукоснимателя.

Узел с конденсатором для некового хамбакера также готов к установке на электрогитару.

Потенциометры с длинной резьбовой частью на 25 и 50 килоом у меня закончились, поэтому для ручки тона возьму 250-килоомный с добавлением параллельного резистора номиналом 68 кОм.

Темброблок в сборе теперь выглядит таким образом.

Зип-пакетик для 9-вольтовой батарейки «Крона» — это не только дополнительная изоляция и защита темброблока на случай вытекания электролита, но и демпфер, чтобы при транспортировке и игре ничего не болталось и не билось о стенки и компоненты.

Владельцы металлоискателей часто хвалят эту модель аккумуляторной «кроны» LiitoKala за встроенное зарядное устройство с питанием от разъёма USB-C и отсутствие помех. Однако в случае китайских активных хамбакеров при работе с таким аккумулятором в усилитель было слышно громкий противный писк.
Так что я просто установлю нормальную щелочную «Крону», хотя в огромную полость темброблока изумрудного синглката IRIN войдут и шесть «мизинчиковых» элементов типоразмера AAA, которые сто́ят дешевле, а работают дольше, в силу большей ёмкости.

Надо сказать, что активные хамбакеры с Aliexpress комплектовались не только стереофоническим гнездом под гитарный джек, чёрными рамками, набором проводов с разъёмами и зип-пакетиком с шурупчиками, но и батарейным отсеком под «Крону».

Однако мне не хочется фрезеровать корпус, чтобы установить этот отсек. Батарейки в электрогитарах с активными звукоснимателями живут долго, если это не Fishman Fluence или какие-нибудь сустейнеры.
Раз в несколько месяцев можно отвернуть шурупы, снять крышку темброблока и заменить батарейку. Только не следует забывать извлекать джек из электрогитары, когда не играем на ней, ведь выходное гнездо является выключателем питания активных датчиков.
То же самое актуально и для педалей эффектов с батарейками внутри. Когда эффект дезактивирован ножным переключателем, светодиод не светится, но «Крона» разряжается, если только не вставлен штекер внешнего питания, отсоединяющий батарейку от цепи педали.
▍ Особенности китайских изделий
Бывает, что гитарист получает в почтовом отделении свой заказ с Aliexpress и очень радуется, что смог приобрести такие красивые активные хамбакеры по настолько низкой цене. Но вся радость улетучивается, как только датчики установлены и подключены. Они не работают.

Всё дело в том, что эти загадочные шедевры неизвестных китайских мастеров следует присоединять не так, как американские EMG, а диаметрально противоположно. Там, где у EMG выход, у клона из Поднебесной плюс питания, и наоборот. К счастью, от неправильного подключения звукосниматели не выходят из строя.

Между выходом и землёй омметр показывает 109.9 килоом, что означает 10-килоомный последовательный резистор и 100-килоомный резистор на землю, после которого идёт конденсатор на выход операционного усилителя. То есть, попадание плюса питания на выход не представляет опасности.

Чёрные рамки, которыми укомплектованы звукосниматели, предназначаются для установки на плоскую деку, как у котогитары или Cort Gasoline, тогда как нам нужны рамки под синглкат с выпуклой декой.

Так как каналы в корпусе инструмента не обработаны графитовой краской, провода для выходного сигнала весьма желательно заменить отрезками экранированного кабеля.

Лучше всего, если питающий провод +9 вольт проходит отдельно, а не в общем экране с сигнальным проводом.

Изумрудный синглкат с активными звукоснимателями готов, и вы их уже слышали, если досмотрели видео до конца.

▍ Выводы и размышления
Мне очень понравилось, как работают «волшебные» ручки пассивных фильтров, особенно у бриджевого звукоснимателя, где регулятор убирает «песок» керамического хамбакера и делает его звучание более «дорогим».

Для этого использована всего одна половинка трансформатора 600:600 вместо двух последовательно-синфазно, как указано на принципиальной схеме.

При желании можно перепаять пару перемычек, что расширит пределы регулировки. Также для этой же цели можно уменьшить номинал последовательного конденсатора фильтра некового звукоснимателя.
Однако мне кажется, что имеет смысл оставить всё как есть, чтобы во всех комбинациях положений ручек регулировки тембр инструмента не становился неблагозвучным.
Напишите в комментариях о своём опыте игры с активными звукоснимателями или предусилителями, встроенными в электрогитару.
© 2025 ООО «МТ ФИНАНС»
Автор: Lunathecat
