Ключевые моменты
-
Узнайте, как интеграция AI с медицинскими стандартами данных, такими как Health Level Seven (HL7) и Fast Healthcare Interoperability Resources (FHIR), может преобразить анализ медицинских данных и диагностику, используя архитектуры, включающие методы защиты конфиденциальности.
-
Предлагаемая архитектура, состоящая из восьми взаимосвязанных уровней, учитывает ключевые аспекты конфиденциальности и включает компоненты для защищённого хранения данных, безопасных вычислений, AI-моделирования, а также управления и соответствия требованиям.
-
Уровень AI-моделирования выполняет две ключевые функции: обучение моделей с использованием дифференциальной конфиденциальности для защиты данных пациентов и формирование интерпретируемых диагнозов для клинического применения.
-
Уровень управления и соответствия требованиям обеспечивает соблюдение правовых и этических норм, автоматизируя контроль доступа (разрешения, основанные на целях использования) и верификацию согласия, гарантируя, что данные пациентов используются только в соответствии с нормативными актами, такими как HIPAA/GDPR.
-
Уровень мониторинга и аудита непрерывно отслеживает систему на предмет возможных утечек конфиденциальных данных, ведёт детализированные журналы аудита, обеспечивая постоянный контроль за медицинскими AI-системами за счёт безопасного логирования активности и автоматического выявления рисков нарушения конфиденциальности.
Интеграция искусственного интеллекта с медицинскими стандартами данных, такими как Health Level Seven (HL7) и Fast Healthcare Interoperability Resources (FHIR), способно кардинально изменить анализ медицинских данных и диагностику. Однако чувствительный характер медицинских данных требует надёжной архитектуры, в основе которой заложены методы защиты конфиденциальности. В этой статье представлено подробное руководство по проектированию такой архитектуры, обеспечивающей эффективное использование ИИ-моделей для работы с богатым набором данных HL7 и FHIR при строгом соблюдении стандартов конфиденциальности.
Бизнес-контекст: платформа раннего выявления рака
Сеть исследовательских центров по изучению рака стремится разработать ИИ-управляемую систему раннего выявления рака лёгких, использующую данные пациентов от различных медицинских учреждений при соблюдении конфиденциальности и нормативных требований.
Современные медицинские исследования сталкиваются с серьёзным вызовом: разработка критически важных технологий, таких как ранняя диагностика рака, требует межинституционального сотрудничества, а строгие нормы защиты данных и этические обязательства требуют надёжных механизмов безопасности.
Этот конфликт особенно остро ощущается в исследованиях рака лёгких, где ранняя диагностика значительно повышает шансы пациентов на успешное лечение, но требует анализа огромных массивов чувствительных данных, распределённых по разным больницам и регионам. Для решения этой проблемы необходимо сочетать передовые ИИ-технологии с неукоснительным соблюдением стандартов безопасности, нормативных требований и этических принципов обработки данных.
Ниже приведены ключевые требования, определяющие реализацию такого проекта, обеспечивая его научную значимость и общественное доверие.
Успех межинституциональной платформы исследования рака лёгких зависит от решения следующих бизнес-задач:
-
Обеспечение совместных исследований рака на базе нескольких учреждений: устранение изолированности данных для объединения разнородных наборов данных при сохранении контроля со стороны учреждений.
-
Защита конфиденциальности данных пациентов: предотвращение рисков повторной идентификации, даже при обмене аналитическими выводами.
-
Соблюдение нормативных актов (HIPAA, PIPEDA, GDPR, CCPA и других региональных законов о данных в здравоохранении): управление сложными юридическими требованиями для обеспечения глобального участия.
-
Разработка AI-модели для раннего выявления рака лёгких: приоритет высокой точности для снижения смертности за счёт своевременного вмешательства.
-
Обеспечение безопасности данных на всех этапах анализа: минимизация рисков утечек на каждом этапе, от получения данных до развёртывания модели.
Эти требования отражают двойную задачу: стимулировать инновации и завоёвывать доверие заинтересованных сторон — фундамент устойчивой и масштабируемой исследовательской экосистемы.
Перевод бизнес-целей в техническую реализацию требует архитектур, сочетающих эффективность с жёсткими мерами защиты. Ключевые технические аспекты включают:
-
Обеспечение безопасного обмена данными без раскрытия исходной информации о пациентах: Использование технологий повышения конфиденциальности (Privacy-Enhancing Technologies, PETs), таких как федеративное обучение или гомоморфное шифрование.
-
Обеспечение вычислительной эффективности при обработке масштабных медицинских данных: оптимизация предобработки, обучения и инференса для работы с изображениями объёмом от терабайт до петабайт.
-
Обеспечение прозрачности работы ИИ: Интеграция фреймворков объяснимости (например, SHAP, LIME) для укрепления доверия врачей и соответствия регуляторным требованиям.
-
Поддержка масштабируемых и распределённых вычислений: проектирование облачно-независимых конвейеров обработки данных для адаптации к изменяющимся нагрузкам и участию различных учреждений.
-
Реализация непрерывного мониторинга конфиденциальности и безопасности: развёртывание автоматизированных аудитов, механизмов обнаружения аномалий и инструментов проверки соответствия требованиям в реальном времени.
Интеграция этих принципов в саму основу системы позволяет не только достичь технического совершенства, но и создать эталонную модель этичного и совместного использования искусственного интеллекта в здравоохранении. Исходный код проекта доступен на github.
Всё о разработке медицинского ИИ от сбора данных до практического применения можно изучить на онлайн-курсе.
Многоуровневая архитектура с обеспечением конфиденциальности
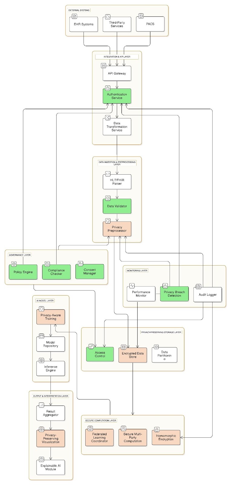
Предлагаемая архитектура состоит из восьми взаимосвязанных уровней, каждый из которых решает конкретные задачи обеспечения конфиденциальности ИИ в здравоохранении. На Рисунке 1 ниже представлен общий обзор архитектуры, демонстрирующий поэтапный подход, соответствующий отраслевым стандартам.
Уровень извлечения и предобработки данных
Этот уровень отвечает за безопасное получение данных HL7 и FHIR и их подготовку для обработки с учётом требований конфиденциальности. Такой подход обеспечивает соответствие нормативным требованиям (GDPR, CCPA, PIPEDA, HIPAA) и гарантирует корректность медицинских данных для совместных исследований.
Методы защиты конфиденциальности:
-
Минимизация данных. Извлекаются и обрабатываются только критически важные поля.
-
Токенизация. Замена конфиденциальных идентификаторов (например, SSN пациента 123-45-6789 → "TK7891" или Medicare ID 1EG4-TE5-MK72 → "PT8765") случайными токенами при сохранении ссылочной целостности в медицинских системах.
-
Анонимизация. Удаление персонально идентифицируемой информации (PII) для соблюдения законов о защите данных.
-
Валидация. Проверка корректности данных (например, форматирования, полноты) после анонимизации, что критически важно для последующего обучения AI.
Ключевые компоненты:
-
Парсер HL7/FHIR. Конвертирует входящие сообщения HL7 и ресурсы FHIR в стандартизированный внутренний формат.
-
Валидация данных. Обеспечивает целостность данных и их соответствие стандартам HL7/FHIR, а также требованиям HIPAA, PIPEDA, CCPA, GDPR и др.
-
Предобработка данных с учётом конфиденциальности:
-
Реализация методов минимизации данных → Сбор только критически важных данных → Снижение рисков утечек и нагрузки по нормативному соответствию.
-
Применение первичной анонимизации (например, удаление прямых идентификаторов) → Исключение прямых идентификаторов (имена, ID) → Предотвращение немедленной идентификации пациентов.
-
Проведение проверки качества данных → Проверка точности без раскрытия исходных данных → Сохранение пригодности данных при защите конфиденциальности.
-
Для практической реализации предобработки данных с учётом конфиденциальности (как описано выше) необходимы структурированные конвейеры обработки, в которые встроены механизмы анонимизации и валидации. Ниже приведён упрощённый псевдокод, демонстрирующий класс загрузки медицинских данных, который программно реализует эти принципы:
Пример псевдокода:
class PrivacyPreservingDataIngestion:
def process_medical_record(self, raw_record):
# Удаление прямых идентификаторов из медицинской записи
anonymized_record = self.anonymizer.remove_pii(raw_record)
# Замена оставшейся идентифицируемой информации на токены
tokenized_record = self.tokenizer.generate_tokens(anonymized_record)
# Проверка целостности данных перед дальнейшей обработкой
validated_record = self.validator.check_record(tokenized_record)
return validated_record
Уровень хранения данных с защитой конфиденциальности
Этот уровень отвечает за безопасное хранение предварительно обработанных данных, гарантируя их защищённость при хранении. Архитектура обеспечивает, что даже авторизованные аналитики не имеют доступа к необработанным данным пациентов, что позволяет проводить совместные исследования на зашифрованных наборах данных при полном соответствии нормативным требованиям.
Методы защиты конфиденциальности:
-
Шифрование данных в состоянии покоя: использование надёжного шифрования для всех хранимых данных.
-
Дифференциальная конфиденциальность: Применение методов дифференциальной конфиденциальности при доступе к агрегированным данным.
Ключевые компоненты:
-
Зашифрованное хранилище данных: система баз данных с поддержкой шифрования в состоянии покоя.
-
Менеджер контроля доступа: управляет и применяет политики доступа.
-
Разделение данных: отделяет чувствительные данные от нечувствительных.
После предобработки данных с защитой конфиденциальности важнейшими аспектами становятся безопасное хранение и контролируемый доступ. Ниже приведён псевдокод, демонстрирующий класс безопасного хранения медицинских данных, который сочетает шифрование данных в состоянии покоя и дифференциальную конфиденциальность для защиты запросов, обеспечивая сквозную конфиденциальность:
Пример псевдокода:
class SecureHealthDataStore:
def store_encrypted_record(self, record, encryption_key):
encrypted_data = self.encryption_engine.encrypt(record, encryption_key)
self.distributed_db.insert(encrypted_data)
def query_with_differential_privacy(self, query, privacy_budget):
raw_results = self.encrypted_db.execute(query) privatized_results =
self.dp_mechanism.add_noise(raw_results, privacy_budget)
return privatized_results
Уровень безопасных вычислений
Этот уровень позволяет выполнять вычисления над зашифрованными данными, обеспечивая анализ без раскрытия исходной информации о пациентах. Это даёт возможность больницам совместно улучшать модель выявления рака лёгких, оставляя снимки пациентов на локальных серверах.
Шифрование гарантирует, что даже данные обновления модели (градиенты) остаются конфиденциальными. Это позволяет учреждениям получать агрегированные аналитические данные (например, об эффективности лечения) без передачи сырых данных, что соответствует принципу «ограничения цели» (purpose limitation) в GDPR. Уровень управляет циклами федеративного обучения, обеспечивая децентрализованное участие и соблюдение принципов согласованности и справедливости при обучении AI-модели.
Методы защиты конфиденциальности:
-
Гомоморфное шифрование: выполнение вычислений над зашифрованными данными.
-
Безопасные многопользовательские вычисления: совместные вычисления без раскрытия входных данных.
-
Федеративное обучение: обучение моделей на распределённых данных без их централизации.
Ключевые компоненты:
-
Модуль гомоморфного шифрования: выполняет вычисления над зашифрованными данными.
-
Протокол безопасных многопользовательских вычислений (MPC): позволяет проводить совместные вычисления между несколькими сторонами.
-
Координатор федеративного обучения: управляет распределённым обучением модели.
Для реализации межинституционального выявления рака лёгких без централизации конфиденциальных данных необходимы федеративное обучение (FL) и протоколы безопасных вычислений. Ниже приведены фрагменты псевдокода, демонстрирующие защищённое обучение модели и статистическую агрегацию, являющиеся основными элементами совместной работы ИИ:
Примеры псевдокода.
-
Федеративное обучение с защитой конфиденциальности
class FederatedLungCancerDetectionModel:
def train_distributed(self, hospital_datasets, global_model):
local_models = []
for dataset in hospital_datasets:
local_model = self.train_local_model(dataset, global_model)
local_models.append(self.encrypt_model_updates(local_model))
aggregated_model = self.secure_model_aggregation(local_models)
return aggregated_model
2. Безопасная статистическая агрегация
def secure_aggregate_statistics(encrypted_data_sources):
mpc_protocol = MPCProtocol(parties=data_sources)
aggregated_result = mpc_protocol.compute(sum_and_average, encrypted_data_sources)
return aggregated_result
3. Координация федеративного рабочего процесса
def train_federated_model(data_sources, model_architecture):
fl_coordinator = FederatedLearningCoordinator(data_sources)
trained_model = fl_coordinator.train(model_architecture)
return trained_model
Уровень ИИ-модели
Этот уровень включает ИИ-модели, используемые для анализа данных и генеративной медицинской диагностики, адаптированные для работы с конфиденциальными данными.
Методы защиты конфиденциальности:
-
Дифференциальная конфиденциальность в обучении: добавление шума во время тренировки модели для предотвращения запоминания индивидуальных данных пациентов.
-
Зашифрованный инференс: выполнение прогнозирования модели на зашифрованных данных.
Ключевые компоненты:
-
Репозиторий моделей: хранит и управляет версиями ИИ-моделей.
-
Конвейер обучения с учётом конфиденциальности: обучает модели, используя методы защиты данных.
-
Модуль инференса: выполняет прогнозирование на зашифрованных или анонимизированных данных.
Приведённый ниже псевдокод демонстрирует две ключевые функции ИИ-уровня с защитой конфиденциальности: обучение моделей с дифференциальной приватностью для защиты данных пациентов и генерацию объяснимых диагнозов для клинического использования. Эти компоненты соответствуют Конвейеру обучения с учётом конфиденциальности и Модулю инференса, описанным в архитектуре.
Пример псевдокода:
class LungCancerDetectionModel:
def train_with_privacy(self, training_data, privacy_budget):
private_optimizer = DPOptimizer(
base_optimizer=self.optimizer,
noise_multiplier=privacy_budget
)
self.model.fit(training_data, optimizer=private_optimizer)
def explain_prediction(self, patient_data):
prediction = self.predict(patient_data)
explanation = self.explainer.generate_explanation(prediction)
return {
"risk_score": prediction,
"explanation": explanation,
"privacy_level": "High"
}
Уровень вывода и интерпретации данных
Уровень вывода и интерпретации гарантирует, что результаты медицинского ИИ сохраняют конфиденциальность (с помощью k-анонимности и визуализаций с добавленным шумом) и остаются клинически интерпретируемыми (с применением объяснимых методов, таких как SHAP), обеспечивая баланс между соблюдением нормативных требований и практическими инсайтами для медицинских команд.
Методы защиты конфиденциальности:
-
k-Анонимность в выводах: предотвращает возможность отслеживания статистических данных до конкретных пациентов.
-
Дифференциальная конфиденциальность в визуализациях: добавляет контролируемый шум к графическим представлениям данных.
Ключевые компоненты:
-
Агрегатор результатов: объединяет и суммирует выводы модели.
-
Конфиденциальные визуализации: создаёт графики и диаграммы без компрометации данных пациентов.
-
Модуль объяснимого ИИ: интерпретирует решения модели.
Приведённый ниже псевдокод демонстрирует две основные функции этого уровня: создание конфиденциальных визуализаций с использованием дифференциальной конфиденциальности и генерацию интерпретируемых объяснений логики модели для клинического аудита. Эти функции соответствуют компонентам Конфиденциальных визуализаций и Модуля объяснимого AI.
Пример псевдокода:
def generate_private_visualization(data, epsilon):
aggregated_data = data.aggregate()
noisy_data = add_laplace_noise(aggregated_data, epsilon)
return generate_chart(noisy_data)
def explain_model_decision(model, input_data):
shap_values = shap.explainer(model, input_data)
return interpret_shap_values(shap_values)
Уровень управления и соответствия требованиям
Уровень управления и соответствия требованиям обеспечивает соблюдение юридических и этических норм в медицинских ИИ-системах, автоматизируя контроль доступа (разрешения, основанные на целях использования) и проверку согласия, гарантируя, что данные пациентов используются только в пределах, установленных нормативами, такими как HIPAA и GDPR.
Методы защиты конфиденциальности:
-
Целевой контроль доступа: ограничивает доступ к данным на основе заявленной цели их использования.
-
Автоматизированные проверки соответствия: регулярно контролируют соблюдение системы требованиям HIPAA, GDPR и других регламентов.
Ключевые компоненты:
-
Модуль политик: применяет правила использования и доступа к данным.
-
Менеджер согласий: отслеживает и управляет согласием пациентов на использование их данных.
-
Модуль проверки соответствия: контролирует действия системы на предмет соответствия нормативным требованиям.
Приведённый ниже псевдокод демонстрирует основной процесс проверки соответствия, объединяющий целевой контроль доступа и автоматизированную проверку согласия, напрямую поддерживая работу Движка политик и Менеджера согласий.
Пример псевдокода:
class HealthDataComplianceEngine:
def validate_data_access(self, user, data, purpose):
if not self.consent_manager.has_valid_consent(data.patient_id, purpose):
raise ConsentViolationError("Insufficient patient consent")
if not self.policy_engine.is_access_permitted(user, data, purpose):
raise AccessDeniedError("Unauthorized data access attempt")
self.audit_logger.log_access_attempt(user, data, purpose)
Уровень интеграции и API
Этот уровень обеспечивает безопасное взаимодействие внешних систем с медицинским ИИ через API, используя шифрование и ограничение запросов, а также строгую аутентификацию для предотвращения несанкционированного доступа или утечек данных.
Методы защиты конфиденциальности:
-
Защищённые API-протоколы: использование шифрования и безопасной аутентификации для всех API-коммуникаций.
-
Ограничение запросов: предотвращение потенциальных утечек данных через чрезмерное количество API-запросов.
Ключевые компоненты:
-
API-шлюз: управляет внешними запросами и ответами.
-
Сервис аутентификации и авторизации: проверяет личность и права пользователей API.
-
Сервис трансформации данных: конвертирует данные между внешними и внутренними форматами.
Приведённый ниже псевдокод демонстрирует безопасный эндпоинт API, который обеспечивает аутентификацию, ограничение частоты запросов и сквозное шифрование, безопасно предоставляя доступ к возможностям медицинского ИИ внешним системам, таким как EHR или клинические приложения.
Пример псевдокода:
@api.route('/predict')
@authenticate
@rate_limit
def predict_endpoint():
input_data = parse_request()
authorized_data = check_data_access(current_user, input_data, 'prediction')
encrypted_result = ai_model.predict(authorized_data)
return encrypt_response(encrypted_result)
Уровень мониторинга и аудита
Этот уровень непрерывно отслеживает систему на предмет возможных нарушений конфиденциальности и ведёт полные журналы аудита. Он обеспечивает постоянный контроль за медицинскими ИИ-системами за счёт безопасного логирования активности и автоматического выявления рисков конфиденциальности, что способствует соблюдению нормативных требований, таких как HIPAA, PIPEDA, CCPA и GDPR.
Без надёжного мониторинга утечки данных, например, несанкционированный доступ, могут оставаться незамеченными месяцами, что несёт риск огромных штрафов и ущерба для пациентов. Журналы с защитой от подделки предоставляют доказательства для аудитов, а обнаружение аномалий позволяет проактивно устранять угрозы.
Методы защиты конфиденциальности:
-
Конфиденциальное логирование: обеспечение того, чтобы журналы аудита не содержали чувствительной информации.
-
Автоматизированные проверки уровня конфиденциальности: регулярная проверка конфиденциальности системы.
Ключевые компоненты:
-
Обнаружение утечек конфиденциальных данных: мониторинг аномальных паттернов, которые могут указывать на нарушение конфиденциальности.
-
Журнал аудита: фиксирует все действия в системе с защитой от подделки.
-
Мониторинг производительности: отслеживает производительность системы, чтобы механизмы защиты данных не снижали её функциональность.
Реализация уровня мониторинга и аудита
Приведённый ниже псевдокод демонстрирует две критически важные функции этого уровня: конфиденциальное логирование аудита, которое анонимизирует и защищает логи, а также автоматизированное обнаружение аномалий для выявления потенциальных утечек данных. Эти функции соответствуют компонентам Журнала аудита и Обнаружения утечек конфиденциальных данных.
Пример псевдокода:
class PrivacyAwareAuditLogger:
def log_event(self, event):
anonymized_event = self.anonymize_sensitive_data(event)
encrypted_log = self.encrypt(anonymized_event)
self.tamper_evident_store.append(encrypted_log)
def detect_anomalies(self):
recent_logs = self.get_recent_logs()
return self.anomaly_detector.analyze(recent_logs)
Ключевые выводы для реализации этой архитектуры:
-
Многоуровневый подход. Защита конфиденциальности должна учитываться на каждом уровне системы, а не добавляться в качестве надстройки.
-
Комбинация технологий. Для надёжной защиты данных необходимо использовать различные методы обеспечения конфиденциальности.
-
Баланс. Важно находить баланс между защитой конфиденциальности, удобством использования системы и её производительностью.
-
Встроенное соответствие нормативным требованиям. Регуляторное соответствие должно быть встроено в архитектуру с самого начала.
-
Непрерывный мониторинг. Необходимо реализовать постоянное обнаружение утечек данных и аудит системы.
Следуя этому архитектурному подходу, медицинские организации могут эффективно использовать ИИ для анализа данных и автоматизированной медицинской диагностики, сохраняя высочайшие стандарты конфиденциальности пациентов и защиты данных. По мере развития этой области архитектура должна регулярно пересматриваться и обновляться с учётом новых технологий защиты конфиденциальности и вызовов в области медицинского ИИ.
Вызовы и стратегии их смягчения
Предлагаемая архитектура медицинского ИИ сталкивается с рядом вызовов, включая несоответствие данных, различия в нормативных требованиях, компромисс между конфиденциальностью и полезностью данных, а также вычислительные затраты при использовании безопасных протоколов.
Для их смягчения применяются надёжная валидация данных, гибкие системы управления нормативным соответствием, адаптивные методы обеспечения конфиденциальности, такие как раздельное обучение, и оптимизированные многопользовательские вычисления.
В будущем архитектура может быть дополнена квантово-устойчивым шифрованием, федеративным обучением, использованием блокчейна для аудита, продвинутой синтетической генерацией данных и защищённым трансферным обучением, что повысит её масштабируемость, безопасность и адаптивность к различным сценариям при сохранении конфиденциальности пациентов.
Заключение
Проектирование архитектуры ИИ-моделей с интеграцией методов защиты конфиденциальности для HL7 и FHIR данных — сложная, но крайне важная задача. Представленная многоуровневая архитектура обеспечивает, чтобы на каждом этапе обработки данных, от загрузки до интерпретации результатов, использовались механизмы защиты конфиденциальности.
Путь к полностью конфиденциальному искусственному интеллекту в медицине остаётся непрерывным процессом, и предложенная архитектура служит прочной основой для дальнейшего развития и инноваций. Продвигая границы возможностей искусственного интеллекта в здравоохранении, мы должны всегда ставить на первое место конфиденциальность пациентов и доверие к системе.
Следуя этому архитектурному подходу, медицинские организации могут эффективно использовать искусственный интеллект для анализа данных и автоматизированной медицинской диагностики, сохраняя высочайшие стандарты конфиденциальности пациентов и защиты данных. По мере развития этой области архитектура должна регулярно пересматриваться и обновляться, включая новые технологии защиты конфиденциальности и решения новых вызовов в области медицинского искусственного интеллекта.
В продолжение темы приглашаем на открытые уроки, посвященные искусственному интеллекту в медицине:
-
13 марта. Применение ИИ в диагностике и визуализации медицинских изображений. Узнать подробнее
-
27 марта. ИИ в прогнозах здоровья: как технологии меняют медицину.
Узнать подробнее
Автор: kmoseenk
