Для одного развлекательного проекта захотелось сделать маленький дымогенератор. Выбрал самый простой вариант — испаритель глицерина с небольшой воздушной помпой. Для упрощения задачи закупился китайскими помпами для тонометра и 6-миллилитровыми атомайзерами для электронных сигарет. Управление было решено сделать на ESP8266, электропитание — на двухбаночных модельных литий-ионных аккумуляторах (их можно нагружать на довольно большие токи, требуемые для испарения), плюс понижающий импульсный модуль на LM2596 (для обеспечения контроллера стабильными 3.3 вольтами).
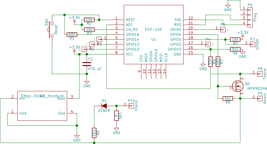
Довольно быстро обнаружил, что при отсутствии контроля за процессом — спираль перегревается, сжигая фитиль, страшно воняя перегоревшим глицерином, перегорая, а иногда и устраивая мини-пожар. У курильщиков аналогичная проблема была решена с помощью контроля температуры спирали по изменению сопротивления титановой или железной спирали, так что я пошел тем же путем, благо наличие АЦП позволило легко измерять сопротивление спирали. Схема получилась такой:
Vmain — батарея
Therm — выход на спираль (другой конец — на землю)
Check — сигнал для схемы контроля разряда батереи (пропадает при разряде ниже выбранного значения)
Q1 — любой достаточно мощный P-FET транзистор
GPIO4 — управление ключом (в режиме открытого коллектора!), при нуле — ключ открывается
GPIO15 — контроль температуры (нужно закрыть ключ, перевести GPIO15 в режим выхода, подать логическую единицу и замерить напряжение на ADC, чем выше температура — тем выше напряжение; по окончании измерения — вернуть этот пин в режим входа)
Простейший алгоритм, даже без PID-регулятора — спасает спираль от перегрева и перегорания. Следует заметить, что точность контроля — очень низкая (высокая и не требовалась), при повышении температуры на пару сотен градусов с титановой спиралью в один ом — значение ADC менялось всего на три-четыре пункта (по 50-60 градусов на деление). Это ограничение возникло из-за малого выходного тока микроконтроллера (10 миллиампер). Если нужна более высокая точность (например, для использования в сигаретах), то понадобится еще один ключ (не такой мощный, скажем, на FDV304P), включенный аналогично основному, но с делящим резистором (выбранным в зависимости от сопротивления спирали и напряжения батареи так, чтобы с холодной спиралью — напряжение на входе АЦП было чуть меньше одного вольта). Тогда можно достичь точности измерения в пределах нескольких градусов.
Автор: vasimv
