Предисловие
В цикле статей «Разработка маломощного резервного источника питания с синусом на выходе» описывается процесс проектирования и создания РИПа для циркуляционного насоса системы отопления. Во второй части повествования, автором была предложена на суд мировой общественности более опытным разработчикам и радиолюбителям электрическая схема разрабатываемого устройства. Как говорится, один ум не плохо, а коллективный разум Habra – жителей ресурса Geektimes.ru и пользователей сообщества easyelectronics.ru на порядок лучше. После детальных обсуждений предложенных схемотехнических решений была проведена работа над ошибками. Схема претерпела несколько критичных и не очень изменений. В данной статье постараюсь аргументировать изменения в схеме с необходимыми расчетами и т.д.
Начнем разбираться в исходных схемах. По мере разбора, а также принимая во внимание комментарии пользователей, доведем схему до совершенства работоспособной версии.
Далее будут представлены отдельные узлы схемы, которые претерпели изменения, а в конце обобщенная электрическая схема, спроектированная в САПРе Dip Trace.
Схема питания
Схема питания, основанная на 1% LDO стабилизаторах, не претерпела изменений. Хотя многие высказывались, за замену LDO на 5 вольт на обычную LM7805, аргументируя тем, что корпус ЛМки может рассеять большую мощность. Ведь потребление по шине 5 вольт составит порядка 250 – 300 мА, что в пересчете на мощность рассеивания: P=(Uin-Uout)*I=(12-5)*0.3=2.1 Вт. Что для корпуса SOT – 223, является просто заоблачной величиной.
Основное потребление тока по шине питания 5 вольт будет отбирать себе ЖКИ дисплей. Подсветка ЖКИ будет не постоянна, в основном она будет выключена, так что потребление тока по этой шине будет раза в два меньше. То есть нам необходимо рассеять 1Вт. Для этого выделим приличный полигон на печатной плате, как подсказали в комментарии, так что с этим проблем не должно возникнуть.
По шине 3.3 вольт LDO с полигоном на плате должна работать вообще без проблем и перегрева.
В комментарии было высказано мнение по поводу выходных емкостей для данных типов LDO NCP1117STхх, что они могут быть критичны для стабильной работы стабилизатора. Посмотрим даташит:

Насколько я понял из этой диаграммы, то практически любой конденсатор, емкостью 47 мкФ и выше, загонит LDO в стабильный режим работы и не очень важно какой у него ЕПС. Поправьте если я не прав. С питанием закончили, поехали дальше.
Диод Шоттки
Вспомним оригинальную схему.

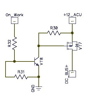
Диод отвязывает АКБ от шины питания моста. Как правильно заметили в данном комментарии, на нем в режиме работы от АКБ будет выделяться большая мощность. 10 А диод Шоттки имеет прямое падение на диоде 0,8 Вольт. При токе в номинале 5 А, на нем рассеиваться будет 4 Вт. Многовато. К тому же и терять 0,8 Вольта не хочется. Так что последуем совета, и поставим P-канальный мосфет. IRF9310 имеет сопротивление канала в открытом состоянии 0,0046 Ом. Значит мощность рассеивания составит P=I*I*R=5*5*0.0046=0.115 Вт. На полтора порядка меньше. Падение напряжения на транзисторе составит U=I*R=5*0.0046=23 мВ. Вообще не заметно. Итого получаем такую схему.

Управлять данным мосфетом будет МК. При работе от АКБ, открываем, при зарядке АКБ от сети, закрываем. Все логично. К тому же он по стоимости сопоставим с диодом Шоттки, так что удорожания устройства в этом компоненте не предвидится.
Трансформатор
В этом узле закралась критическая ошибка. Рассмотрим первоначальный вариант.
При работе от АКБ, когда мост работает на трансформатор, при протекании тока от начала обмотки до ее отвода, на конце обмотки возникает ЭДС отрицательной полярности относительно земли схемы. Далее эта ЭДС через диод течет на землю устройства, тем самым создавая КЗ. При напряжении ЭДС в 3-4 вольта ток КЗ будет порядка нескольких десятков ампер, что плохо как для диода, обмотки, так и всего устройства в целом. То есть при КЗ на отводе в низковольтной обмотке не получится получить необходимую амплитуду для работы насоса. Токовая защита тоже в таком случае окажется бесполезной. Одним словом устройство работать не будет, так еще и пожжет пол схемы. Данная ситуация была явна увидена в нескольких комментариях. Например, вот тут и здесь. Выходов в таком случае несколько.
- Намотать полноценную независимую обмотку для заряда АКБ,
- Оставить этот вывод обмотки болтаться в воздухе во время работы от АКБ,
- Может что то еще можно придумать.
Я остановился на втором варианте. Во время работы от АКБ реле будет обрывать данный вывод обмотки от диодного выпрямительного зарядного моста, а во время заряда – подключать, обеспечивая тем самым повышенное зарядное напряжение.
Теперь что касается схемы измерения для обратной связи. Она тоже в таком включении работать не будет. Так как напряжение с диодного моста проходит сглаживание на конденсаторах большой емкости, то во время работы от АКБ на выходе резистивного делителя будет установлено постоянное напряжение практически никак не реагирующие на изменения напряжения на обмотке. Так что ПИД регулирование выходного напряжения по этому сигналу не обеспечить. Для решения, предлагаю, домотать дополнительную независимую измерительную обмотку. С выходом вольт 5-6. Выпрямить диодном мостом, сгладить небольшой емкостью с постоянной времени в 5-7 мс, и уже данный сигнал загнать на АЦП МК для обратной связи. Благо мощность, отбираемая с такой обмотки, будет мизерная. Так что и общее КПД трансформатора практически не пострадает, так и потребление с АКБ вырастет не сильно, на 10-15 мА. Провод для такой обмотки понадобится тоненький, и быстродействие обеспечит в 1-1,5 периода для управления.
Итоговая схема данного узла получилась таковой.

Схема детектирования сети осталась без изменений. Единственное что придется добавить, так это программный антидребезг показаний с детектора.
Быстродействующая токовая защита на шунте
Сама схема не претерпела изменений. Сигнал с шунта усиливается на операционном усилителе, далее заводится на компаратор. Выход компаратор при срабатывании становится на защелку через диод. Сам сигнал заходит в МК, а также призван отключить ВСЕ транзисторы моста. Все бы хорошо, но схема сброса сработанного компаратора, не реализует токовую защиту в момент нажатия на кнопку «СБРОС», как правильно было замечено в данном комментарии.
Решение данной проблемы вижу таковым. Кнопку «СБРОС» завести на МК. Алгоритмом в МК фиксировать нажатие и отжатие кнопки. Далее через транзистор сбрасывать защиту. И только по приходу сигнала в МК, что защита не активна, начинать генерацию ШИМ на мост. Тем самым, если причина перегрузки была не устранена, то токовая защита сработает вновь, и неважно нажимает пользователь кнопку или нет. Кстати, по нажатие на кнопку, во время работы устройства будем включать подсветку ЖКИ дисплея на несколько секунд. Итого схема получилась такая.

Управление реле
В схеме применяется 3 реле на 12 Вольт. Два из них имеют высокоомную катушку и довольно слабые контакты, по 1 А на группу. Для коммутации высокого напряжения 220 вольт хватает с запасом, ведь мощность нагрузки составляет 60 Вт насос, и 20-60 Вт во время заряда АКБ. То есть в пол ампера вписываемся. А вот реле под номером 3, уже коммутирует 5 ампер зарядного тока, в течении приличного времени. Так что реле, имеющие контакты на такой ток, сопротивление катушки имеет уже 400 Ом.
Управлять реле будем через NPN транзисторы с МК. Реле будут находиться под током, только во время работы РИПа на нагрузку от АКБ. Так что время работы реле будет исчисляться несколькими часами в неделю, а то и того меньше. Но даже этот факт склоняет к тому, что бы во время нахождения катушек реле под током, снизить потребление этого тока по минимуму.
В данной статье хорошо написано, как можно этого достичь, не прибегая к уж через чур сложным схемам.
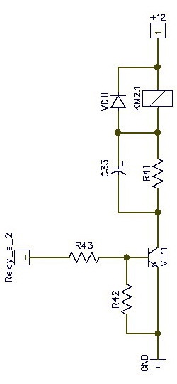
На картинке изображен отдельный узел управления катушкой реле.

Рассчитаем резисторы и конденсаторы для такого включения реле. Тип реле: HJR4102-L-12VDC-S-Z и SRD-12VDC-SL-C.
Просчитаем потребление тока реле в обычном включении. I=Uпит / Rкат = 12/720=0,0167 А = 16,7 мА. Этот ток и будет потреблять катушка. Для удержания якоря в притянутом состоянии величину тока можно понизить на треть. То есть I = 16,7*(2/3) = 11 мА. Округлим данное значение до 10 мА. Теперь общее сопротивление должно составлять. R = U/I = 12/10*10-3 = 1200 Ом. Из них 720 Ом это сопротивление катушки, выходит добавочное сопротивление Rr = 1200-720 = 480 Ом. Выбираем из стандартного ряда в меньшую сторону. 470 Ом, типоразмер резистора SMD возьмем 1206. Рассеиваемая мощность данного типоразмера 0,25 Вт. Теперь рассчитаем мощность, которая будет реально выделяться на таком резисторе. P = I*I*R = 10*10-3*10*10-3*470 = 47000*10-6 = 0.047 Вт. Так что даже не нагреется резистор. По аналогии величина резистора для 400 омной катушки получится 200 Ом Возьмем немного поменьше из стандартного ряда – 180 Ом. Ток удержания будет на уровне 20 мА. Рассеиваемая мощность данного резистора получается P = 0,072 Вт. Тоже не превышает заявленных для данного типоразмера в 0,25 Вт.
Рассчитаем емкость конденсаторов, для обеспечения тока «срыва» якоря. Зададимся временем «срыва» якоря и включения реле 20 мс. Ток, протекающий через катушку в этот момент должен быть 30 мА для «усиленной» катушки. Отсюда C = t*I/U = 20*10-3*30*10-3/12=50 * 10-6 Ф = 50 мкФ. Увеличим емкость в два раза, для большей уверенности, т.е. получим 100 мкФ. Для более слабых катушек хватит и половины этой емкости.
Формирование импульсов для H – моста
Во второй части повествования, я решил, что буду использовать один выход ШИМ с МК, и два выхода, коммутирующие плечи моста. Собрать все это на логике, и подавать получившиеся сигналы на драйверы ключей.
Ссылка на схему такого подхода тут.
В комментариях, тут и здесь, явно показали несостоятельность данного подхода, ведь выбранный МК позволяет сгенерировать ШИМ, так как нужно, на каждый персональный ключ, без особых программных заморочек.
Итого схема формирования импульсов упростилась. Никакой логической микросхемы. Все четыре канала ШИМ напрямую с МК идут на драйверы. Вход с компаратора токовой защиты, заходит в МК, на ножку, которая аппаратно выключает ШИМ на всех выходах.
Итоговый алгоритм, будет примерно таким. В МК генерится синусоидальный ШИМ на выходе CH1 и CH1N. То есть для плеча моста, получаем ШИМ на оба ключа, через деад тайм. Это первая полуволна, в этот момент на CH2 ноль, а на CH2N единица, то есть нижний ключ второго плеча открыт. Следующая полуволна, будет с точностью до наоборот. CH2 и CH2N через деад тайм, генерят синусоидальный ШИМ, а на CH1N приходит единица. И так далее в цикле, точнее по ДМА до «бесконечности». Все программные решения опубликую в следующей статье, с исходными кодами и пояснениями.
Подведем итоги
После всех изменений в схемотехнике, окончательный исправленный вариант представлен в виде рисунков, а также архива САПРа Dip Trace.
Схемы, а также спецификация по компонентам представлены ниже. Спецификация под спойлером.

Лист первый

Лист второй

Лист третий (пока последний)
Заключение
После всех модернизаций, изменений остановился на такой схеме. Теперь согласно спецификации сделаю заказ на радиокомпоненты, которых у меня нет в наличии. А как выясняется, у меня окромя копеечных резисторов, конденсаторов, NPN – транзисторов и клеммников ничего и нет. Так что возникла задача произвести закупку радиодеталей. Благо, для изготовления печатной платы методом ЛУТа имеются все необходимые расходники.
Основной заказ будет производиться в интернет — магазине http://chip-nn.ru/. А вот трансформатор, пленочные конденсаторы большой емкости придется закупить на http://chipdip.ru Что то все в одном месте, найти не удалось.
Вот так выглядит закупочная ведомость на данный момент.

Сумма уже получается приличная. К этому следует прибавить мелочевку, рублей на 100. Плату – 100. ЖКИ дисплей, который у меня завалялся. По сегодняшнему курсу, он стоит около 500 рублей. Далее корпус, какой-нибудь для всего этого добра. Так что по себестоимости радиолюбителя приблизимся к сумме в 3500 рублей.
Так как выходные и праздники близки, то сам заказ оформлю сразу после праздника настоящих мужчин.
Эпилог
Хочу поблагодарить всех, кто принял участие в обсуждении и «мозговом» штурме при рассмотрении схемотехники данного устройства. Особое человеческое СПАСИБО тем, кто обнаружил критические замечания в схеме, а также предложил более правильные и простые решения некоторых узлов.
P.S.
Ссылки на все части цикла:
- Разработка маломощного резервного источника питания с синусом на выходе. Часть 1. Постановка задачи
- Разработка маломощного резервного источника питания с синусом на выходе. Часть 2. Разработка электрической принципиальной схемы
- Разработка маломощного резервного источника питания с синусом на выходе. Часть 3. Работа над ошибками
Автор: Helixa


