
Нет, это не очередной «вечняк»
После прочтения статьи о защите электрических схем от неправильной полярности питания при помощи полевого транзистора, я вспомнил о том, что давно имею не решенную проблему автоматического отключения аккумулятора от зарядного устройства при обесточивании последнего. И стало мне любопытно, нельзя ли применить подобный подход в другом случае, где тоже испокон века в качестве запорного элемента использовался диод.
Эта статья является типичным гайдом по велосипедостроению, т.к. рассказывает о разработке схемы, функционал которой уже давно реализован в миллионах готовых устройств. Поэтому просьба не относится к данному материалу, как к чему-то совсем утилитарному. Скорее это просто история о том, как рождается электронное устройство: от осознания необходимости до работающего прототипа через все препятствия.
Зачем все это?
При резервировании низковольтного источника питания постоянного тока самый простой путь включения свинцово-кислотного аккумулятора – это в качестве буфера, просто параллельно сетевому источнику, как это делалось в автомобилях до появления у них сложных «мозгов». Аккумулятор хоть и работает в не самом оптимальном режиме, но всегда заряжен и не требует кокой-либо силовой коммутации при отключении или включении сетевого напряжения на входе БП. Далее более подробно о некоторых проблемах такого включения и попытке их решить.
История вопроса
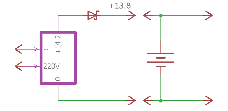
Еще каких-то 20 лет назад подобный вопрос не стоял на повестке дня. Причиной тому была схемотехника типичного сетевого блока питания (или зарядного устройства), которая препятствовала разряду аккумулятора на его выходные цепи при отключении сетевого напряжения. Посмотрим простейшую схему блока с однополупериодным выпрямлением:

Совершенно очевидно, что тот же самый диод, который выпрямляет переменное напряжение сетевой обмотки, будет препятствовать и разряду аккумулятора на вторичную обмотку трансформатора при отключении питающего напряжения сети. Двухполупериодная мостовая схема выпрямителя, несмотря на несколько меньшую очевидность, обладает точно такими же свойствами. И даже использование параметрического стабилизатора напряжения с усилителем тока (такого, как широко распространенная микросхема 7812 и ее аналоги), не меняет ситуацию:

Действительно, если посмотреть на упрощенную схему такого стабилизатора, становится понятно, что эмиттерный переход выходного транзистора исполняет роль все того же запорного диода, который закрывается при пропадании напряжения на выходе выпрямителя, и сохраняет заряд аккумулятора в целости и сохранности.
Однако в последние годы все изменилось. На смену трансформаторным блокам питания с параметрической стабилизацией пришли более компактные и дешевые импульсные AC/DC-преобразователи напряжения, которые обладают гораздо более высоким КПД и соотношением мощность/вес. Вот только при всех достоинствах, у этих источников питания обнаружился один недостаток: их выходные цепи имеют гораздо более сложную схемотехнику, которая обычно никак не предусматривает защиту от обратного затекания тока из вторичной цепи. В результате, при использовании такого источника в системе вида “БП -> буферный аккумулятор -> нагрузка”, при отключении сетевого напряжения аккумулятор начинает интенсивно разряжаться на выходные цепи БП.
Простейший путь (диод)
Простейшее решение состоит в использовании диода с барьером Шоттки, включенного в разрыв положительного провода, соединяющего БП и аккумулятор:

Однако основные проблемы такого решения уже озвучены в упомянутой выше статье. Кроме того, такой подход может быть неприемлемым по той причине, что для работы в буферном режиме 12-вольтовому свинцово-кислотному аккумулятору нужно напряжение не менее 13.6 вольт. А падающие на диоде почти пол вольта могут сделать это напряжение банально недостижимым в сочетании с имеющимся блоком питания (как раз мой случай).
Все это заставляет искать альтернативные пути автоматической коммутации, которая должна обладать следующими свойствами:
- Малое прямое падение напряжения во включенном состоянии.
- Способность без существенного нагрева выдерживать во включенном состоянии прямой ток, потребляемый от блока питания нагрузкой и буферным аккумулятором.
- Высокое обратное падение напряжения и низкое собственное потребление в выключенном состоянии.
- Нормально выключенное состояние, чтобы при подключении заряженного аккумулятора к изначально обесточенной системе не начинался его разряд.
- Автоматический переход во включенное состояние при подаче напряжения сети вне зависимости от наличия и уровня заряда аккумулятора.
- Максимально быстрый автоматический переход в выключенное состояние при пропадании напряжения сети.
Если бы диод являлся идеальным прибором, то он без проблем выполнил все эти условия, однако суровая реальность ставит под сомнение пункты 1 и 2.
Наивное решение (реле постоянного тока)
При анализе требований, любому, кто хоть немного «в теме», придет мысль использовать для этой цели электромагнитное реле, которое способно физически замыкать контакты при помощи магнитного поля, создаваемого управляющим током в обмотке. И, наверное, он даже набросает на салфетке что-то типа этого:

В этой схеме нормально разомкнутые контакты реле замыкаются только при прохождении тока через обмотку, подключенную к выходу блока питания. Однако если пройтись по списку требований, то окажется, что эта схема не соответствует пункту 6. Ведь если контакты реле были однажды замкнуты, пропадание напряжения сети не приведет к их размыканию по той причине, что обмотка (а с ней и вся выходная цепь БП) остается подключенной к аккумулятору через эти же контакты! Налицо типичный случай положительной обратной связи, когда управляющая цепь имеет непосредственную связь с исполнительной, и в итоге система приобретает свойства бистабильного триггера.
Таким образом, подобный наивный подход не является решением проблемы. Более того, если проанализировать сложившуюся ситуацию логически, то легко можно прийти к выводу, что в промежутке “БП -> буферный аккумулятор” в идеальных условиях никакое другое решение кроме вентиля, проводящего ток в одном направлении, быть просто не может. Действительно, если мы не будем использовать какой-либо внешний управляющий сигнал, то что бы мы не делали в этой точке схемы, любой наш коммутирующий элемент, однажды включившись, сделает неотличимым электричество, создаваемое аккумулятором, от электричества, создаваемого блоком питания.
Окольный путь (реле переменного тока)
После осознания всех проблем предыдущего пункта, «шарящему» человеку обычно приходит в голову новая идея использования в качестве односторонне проводящего вентиля самого блока питания. А почему бы и нет? Ведь если БП не является обратимым устройством, и подведенное к его выходу напряжение аккумулятора не создает на входе переменного напряжения 220 вольт (как это и бывает в 100% случаев реальных схем), то эту разницу можно использовать в качестве управляющего сигнала для коммутирующего элемента:
Бинго! Выполняются все пункты требований и единственное, что для этого нужно – это реле, способное замыкать контакты при подаче на него сетевого напряжения. Это может быть специальное реле переменного тока, рассчитанное на сетевое напряжение. Или обычное реле со своими мини-БП (тут достаточно любой безтрансформаторной понижающей схемы с простейшим выпрямителем).
Можно было бы праздновать победу, но мне это решение не понравилось. Во-первых, нужно подключать что-то непосредственно к сети, что не есть гуд с точки зрения безопасности. Во-вторых, тем, что коммутировать это реле должно значительные токи, вероятно, до десятков ампер, а это делает всю конструкцию не такой тривиальной и компактной, как могло показаться изначально. Ну и в-третьих, а как же такой удобный полевой транзистор?
Первое решение (полевой транзистор + измеритель напряжения аккумулятора)
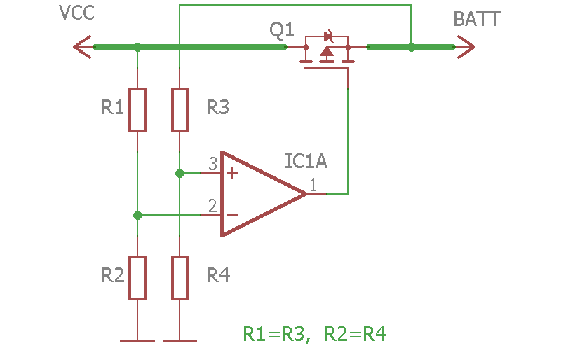
Поиски более элегантного решения проблемы привели меня к осознанию того факта, что аккумулятор, работающий в буферном режиме при напряжении около 13.8 вольта, без внешней «подпитки» быстро теряет исходное напряжение даже в отсутствии нагрузки. Если же он начнет разряжаться на БП, то за первую минуту времени он теряет не менее 0.1 вольта, чего более чем достаточно для надежной фиксации простейшим компаратором. В общем, идея такова: затвором коммутирующего полевого транзистора управляет компаратор. Один из входов компаратора подключен к источнику стабильного напряжения. Второй вход подключен к делителю напряжения блока питания. Причем коэффициент деления подобран так, чтобы напряжение на выходе делителя при включенном БП было примерно на 0.1..0.2 вольта выше, чем напряжение стабилизированного источника. В результате, при включенном БП напряжение с делителя всегда будет преобладать, а вот при обесточивании сети, по мере падения напряжения аккумулятора, оно будет уменьшаться пропорционально этому падению. Через некоторое время напряжение на выходе делителя окажется меньше напряжения стабилизатора и компаратор при помощи полевого транзистора разорвет цепь.
Примерная схема такого устройства:

Как видно, к источнику стабильного напряжения подключен прямой вход компаратора. Напряжение этого источника, в принципе, не важно, главное, чтобы оно было в пределах допустимых входных напряжений компаратора, однако удобно, когда оно составляет примерно половину напряжения аккумулятора, то есть около 6 вольт. Инверсный вход компаратора подключен к делителю напряжения БП, а выход – к затвору коммутирующего транзистора. Когда напряжение на инверсном входе превышает таковое на прямом, выход компаратора соединяет затвор полевого транзистора с землей, в результате чего транзистор открывается и замыкает цепь. После обесточивания сети, через некоторое время напряжение аккумулятора понижается, вместе с ним падает напряжение на инверсном входе компаратора, и когда оно оказывается ниже уровня на прямом входе, компаратор «отрывает» затвор транзистора от земли и тем самым разрывает цепь. В дальнейшем, когда блок питания снова «оживет», напряжение на инверсном входе мгновенно повысится до нормального уровня и транзистор снова откроется.
Для практической реализации данной схемы была использована имеющаяся у меня микросхема LM393. Это очень дешевый (менее десяти центов в рознице), но при этом экономичный и обладающий довольно неплохими характеристиками сдвоенный компаратор. Он допускает питание напряжением до 36 вольт, имеет коэффициент передачи не менее 50 V/mV, а его входы отличаются довольно высоким импедансом. В качестве коммутирующего транзистора был взят первый из доступных в продаже мощных P-канальных MOSFET-ов FDD6685. После нескольких экспериментов была выведена такая практическая схема коммутатора:

В ней абстрактный источник стабильного напряжения заменен на вполне реальный параметрический стабилизатор из резистора R2 и стабилитрона D1, а делитель выполнен на основе подстроечного резистора R1, позволяющего подогнать коэффициент деления под нужное значение. Так как входы компаратора имеют весьма значительный импеданс, величина гасящего сопротивления в стабилизаторе может составлять более сотни кОм, что позволяет минимизировать ток утечки, а значит и общее потребление устройства. Номинал подстроечного резистора вообще не критичен и без каких-либо последствий для работоспособности схемы может быть выбран в диапазоне от десяти до нескольких сотен кОм. Из-за того, что выходная цепь компаратора LM393 построена по схеме с открытым коллектором, для ее функционального завершения необходим также нагрузочный резистор R3, сопротивлением несколько сотен кОм.
Регулировка устройства сводится к установке положения движка подстроечного резистора в положение, при котором напряжение на ножке 2 микросхемы превышает таковое на ножке 3 примерно на 0.1..0.2 вольта. Для настройки лучше не лезть мультиметром в высокоимпедансные цепи, а просто установив движок резистора в нижнее (по схеме) положение, подключить БП (аккумулятор пока не присоединяем), и, измеряя напряжение на выводе 1 микросхемы, двигать контакт резистора вверх. Как только напряжение резким скачком упадет до нуля, предварительную настройку можно считать завершенной.
Не стоит стремиться к отключению при минимальной разнице напряжений, потому что это неизбежно приведет к неправильной работе схемы. В реальных условиях напротив приходится специально занижать чувствительность. Дело в том, что при включении нагрузки, напряжение на входе схемы неизбежно просаживается из-за не идеальной стабилизации в БП и конечного сопротивления соединительных проводов. Это может привести к тому, что излишне чувствительно настроенный прибор сочтет такую просадку отключением БП и разорвет цепь. В результате БП будет подключаться только при отсутствии нагрузки, а все остальное время работать придется аккумулятору. Правда, когда аккумулятор немного разрядится, откроется внутренний диод полевого транзистора и ток от БП начнет поступать в цепь через него. Но это приведет к перегреву транзистора и к тому, что аккумулятор будет работать в режиме долгого недозаряда. В общем, окончательную калибровку нужно проводить под реальной нагрузкой, контролируя напряжение на выводе 1 микросхемы и оставив в итоге небольшой запас для надежности.
В результате практического испытания были получены такие результаты. Сопротивление в открытом состоянии соответствует проходному сопротивлению из даташита на транзистор. В закрытом состоянии паразитный ток во вторичной цепи БП измерить не удалось ввиду его незначительности. Потребляемый ток в режиме работы от аккумулятора составил 1.1 мА, причем он практически на 100% состоит из тока, потребляемого микросхемой. После калибровки под максимальную нагрузку, время срабатывания без нагрузки вышло почти 15 минут. Столько времени понадобилось моему аккумулятору, чтобы разрядиться до того напряжения, которое поступает от БП на устройство под полной нагрузкой. Правда, отключение при полной нагрузке происходит почти сразу (менее 10 секунд), но это время зависит от емкости, заряда, и общего «здоровья» аккумулятора.
Существенными недостатками этой схемы являются относительная сложность калибровки и необходимость мириться с потенциальными потерями энергии аккумулятора ради корректной работы.
Последний недостаток не давал покоя и после некоторых обдумываний привел меня к мысли измерять не напряжение аккумулятора, а непосредственно направление тока в цепи.
Второе решение (полевой транзистор + измеритель направления тока)
Для измерения направления тока можно было бы применить какой-нибудь хитрый датчик. Например, датчик Холла, регистрирующий вектор магнитного поля вокруг проводника и позволяющий без разрыва цепи определить не только направление, но и силу тока. Однако в связи с отсутствием такого датчика (да и опыта работы с подобными девайсами), было решено попробовать измерять знак падения напряжения на канале полевого транзистора. Конечно, в открытом состоянии сопротивление канала измеряется сотыми долями ома (ради этого и вся затея), но, тем не менее, оно вполне конечно и можно попробовать на этом сыграть. Дополнительным доводом в пользу такого решения является отсутствие необходимости в тонкой регулировке. Мы ведь будем измерять лишь полярность падения напряжения, а не его абсолютную величину.
По самым пессимистичным расчетам, при сопротивлении открытого канала транзистора FDD6685 около 14 мОм и дифференциальной чувствительности компаратора LM393 из колонки “min” 50 V/mV, мы будем иметь на выходе компаратора полный размах напряжения величиной 12 вольт при токе через транзистор чуть более 17 mA. Как видим, величина вполне реальная. На практике же она должна быть еще примерно на порядок меньше, потому что типичная чувствительность нашего компаратора равна 200 V/mV, сопротивление канала транзистора в реальных условиях с учетом монтажа вряд ли будет меньше 25 мОм, а размах управляющего напряжения на затворе может не превышать трех вольт.
Абстрактная реализация будет иметь примерно такой вид:

Тут входы компаратора подключены непосредственно к плюсовой шине по разные стороны от полевого транзистора. При прохождении тока через него в разных направлениях, напряжения на входах компаратора неизбежно будут отличаться, причем знак разницы будет соответствовать направлению тока, а величина – его силе.
На первый взгляд схема оказывается предельно простой, однако тут возникает проблема с питанием компаратора. Заключается она в том, что мы не можем запитать микросхему непосредственно от тех же цепей, которые она должна измерять. Согласно даташиту, максимальное напряжение на входах LM393 не должно быть выше напряжения питания минус два вольта. Если превысить этот порог, компаратор прекращает замечать разницу напряжений на прямом и инверсном входах.
Потенциальных решений возникшей проблемы два. Первое, очевидное, заключается в повышении напряжения питания компаратора. Второе, которое приходит в голову, если немного подумать, заключается в равном понижении управляющих напряжений при помощи двух делителей. Вот как это может выглядеть:

Эта схема подкупает своей простотой и лаконичностью, однако в реальном мире она, к сожалению, не реализуема. Дело в том, что мы имеем дело с разницей напряжений между входами компаратора всего в единицы милливольт. В то же время разброс сопротивлений резисторов даже самого высокого класса точности составляет 0.1%. При минимально приемлемом коэффициенте деления 2 к 8 и разумном полном сопротивлении делителя 10 кОм, погрешность измерения будет достигать 3 mV, что в несколько раз превышает падение напряжения на транзисторе при токе 17 mA. Применение «подстроечника» в одном из делителей отпадает по той же причине, ведь подобрать его сопротивление с точностью более 0.01% не представляется возможным даже при использовании прецизионного многооборотного резистора (плюс не забываем про временной и температурный дрейф). Кроме того, как уже писалось выше, теоретически эта схема вообще не должна нуждаться в калибровке из-за своей почти «цифровой» сущности.
Исходя из всего сказанного, на практике остается только вариант с повышением напряжения питания. В принципе, это не такая уж и проблема, если учесть, что существует огромное количество специализированных микросхем, позволяющих при помощи всего нескольких деталей соорудить stepup-преобразователь на нужное напряжение. Но тогда сложность устройства и его потребление возрастет почти вдвое, чего хотелось бы избежать.
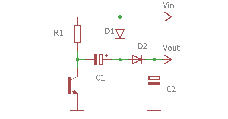
Существует несколько способов соорудить маломощный повышающий преобразователь. Например, большинство интегральных преобразователей предполагают использование напряжения самоиндукции небольшого дросселя, включенного последовательно с «силовым» ключом, расположенным прямо на кристалле. Такой подход оправдан при сравнительно мощном преобразовании, например для питания светодиода током в десятки миллиампер. В нашем случае это явно избыточно, ведь нужно обеспечить ток всего около одного миллиампера. Нам гораздо более подойдет схема удвоения постоянного напряжения при помощи управляющего ключа, двух конденсаторов, и двух диодов. Принцип ее действия можно понять по схеме:

В первый момент времени, когда транзистор закрыт, не происходит ничего интересного. Ток из шины питания через диоды D1 и D2 попадает на выход, в результате чего на конденсаторе C2 устанавливается даже несколько более низкое напряжение, чем поступает на вход. Однако если транзистор откроется, конденсатор C1 через диод D1 и транзистор зарядится почти до напряжения питания (минус прямое падение на D1 и транзисторе). Теперь, если мы снова закроем транзистор, то окажется, что заряженный конденсатор C1 включен последовательно с резистором R1 и источником питания. В результате его напряжение сложится с напряжением источника питания и, понеся некоторые потери в резисторе R1 и диоде D2, зарядит C2 почти до удвоенного Uin. После этого весь цикл можно начинать сначала. В итоге, если транзистор регулярно переключается, а отбор энергии из C2 не слишком велик, из 12 вольт получается около 20 ценой всего пяти деталей (не считая ключа), среди которых нет ни одного намоточного или габаритного элемента.
Для реализации такого удвоителя, кроме уже перечисленных элементов, нам нужен генератор колебаний и сам ключ. Может показаться, что это уйма деталей, но на самом деле это не так, ведь почти все, что нужно, у нас уже есть. Надеюсь, вы не забыли, что LM393 содержит в своем составе два компаратора? А то, что использовали мы пока только один из них? Ведь компаратор – это тоже усилитель, а значит, если охватить его положительной обратной связью по переменному току, он превратится в генератор. При этом его выходной транзистор будет регулярно открываться и закрываться, отлично исполняя роль ключа удвоителя. Вот что у нас получится при попытке реализовать задуманное:

Поначалу идея питать генератор напряжением, которое тот сам фактически и вырабатывает при работе, может показаться довольно дикой. Однако если присмотреться внимательнее, то можно увидеть, что изначально генератор получает питание через диоды D1 и D2, чего ему вполне достаточно для старта. После возникновения генерации начинает работать удвоитель, и напряжение питания плавно возрастает примерно до 20 вольт. На этот процесс уходит не более секунды, после чего генератор, а вместе с ним и первый компаратор, получают питание, значительно превышающее рабочее напряжение схемы. Это дает нам возможность непосредственно измерять разность напряжений на истоке и стоке полевого транзистора и достичь-таки своей цели.
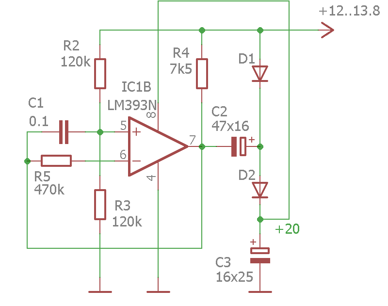
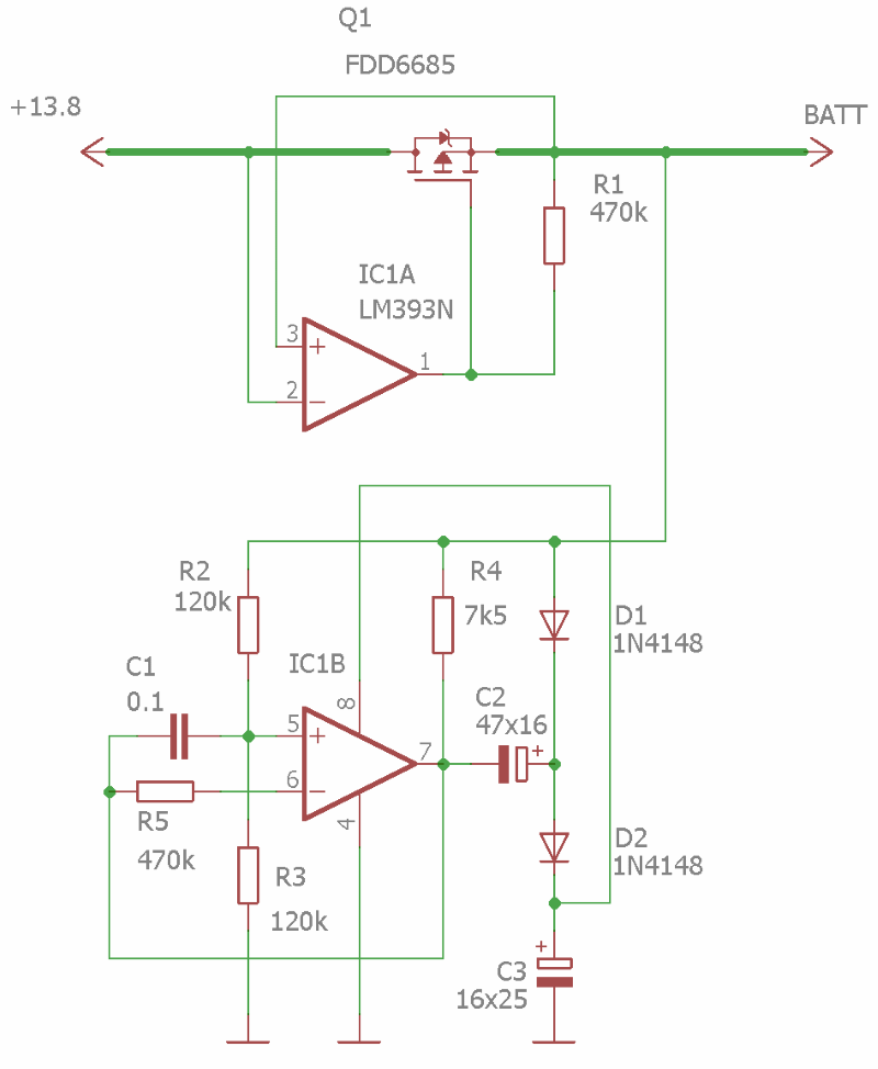
Вот окончательная схема нашего коммутатора:
Пояснять по ней уже нечего, все описано выше. Как видим, устройство не содержит ни одного настроечного элемента и при правильной сборке начинает работать сразу. Кроме уже знакомых активных элементов добавились только два диода, в качестве которых можно использовать любые маломощные диоды с максимальным обратным напряжением не менее 25 вольт и предельным прямым током от 10 mA (например, широко распространенный 1N4148, который можно выпаять из старой материнской платы).
Эта схема была проверена на макетной плате, где доказала свою полную работоспособность. Полученные параметры полностью соответствуют ожиданиям: мгновенная коммутация в оба направления, отсутствие неадекватной реакции при подключении нагрузки, потребление тока от аккумулятора всего 2.1 mA.
Один из вариантов разводки печатной платы тоже прилагается. 300 dpi, вид со стороны деталей (поэтому печатать нужно в зеркальном отражении). Полевой транзистор монтируется со стороны проводников.
Собранное устройство, полностью готовое к монтажу:
Разводил старым дедовским способом, поэтому вышло немного криво, однако тем не менее девайс уже несколько дней исправно выполняет свои функции в цепи с током до 15 ампер без всяких признаков перегрева.
Архив с файлами схемы и разводки для EAGLE.
Спасибо за внимание.
Автор: quwy






