В последнее время, как среди профессиональных разработчиков, так и в рядах начинающих электронщиков широкое распространение получили ARM микроконтроллеры. Очень большой популярностью пользуются разработки фирмы NXP. Эта фирма производит огромный спектр изделий – от дешёвых и малопотребляющих до высокопроизводительных, поддерживающих такие интерфейсы как USB и Ethernet.
Хочу предложить вниманию читателей свою разработку, которой лично я пользуюсь, пожалуй, чаще всего. Это простой внутрисхемный программатор, который легко можно изготовить собственными руками. Программатор предназначен для программирования широкораспространённых ARM микроконтроллеров фирмы NXP серии LPC2xxx. Это микроконтроллеры с ядрами ARM7, Cortex-M0 и Cortex-M0. Кроме этого, с его помощью можно программировать недорогие 8-битные микроконтроллеры из серии LPC9xx, за исключением самых простейших из серии LPC901.
Подробнее со списком можно ознакомиться здесь.
www.ru.nxp.com/products/microcontrollers/
Программатор подключается к порту USB и не требует дополнительного питания. Он собран всего на двух микросхемах и одном транзисторе.
Устройство может использоваться не только для программирования платы с микроконтроллером, но и для связи с ней по эмулируемому последовательному порту.

Рис. 1. Схема принципиальная электрическая, часть первая.
Программатор собран на основе микросхемы фирмы FTDI – FT232RL
www.ftdichip.com/Products/ICs/FT232R.htm
Для успешного программирования не забудьте скачать и установить драйвер микросхемы, который подходит для применяемой Вами операционной системы.
Ищите его здесь:
www.ftdichip.com/FTDrivers.htm
Фильтр L1 можно заменить на резистор сопротивлением 10 … 22 Ом.
Светодиоды VD1, VD3, сопротивления R3, R4 можно исключить, если не требуется индикация передачи и приёма пакетов данных по USB.

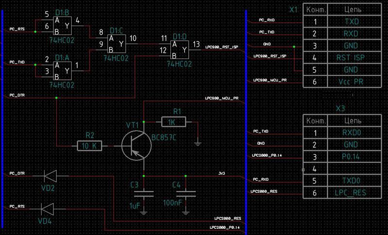
Рис. 2. Схема принципиальная электрическая, часть вторая.
Для программирования микроконтроллеров серии LPC2000 используется разъём X3, для программирования LPC900 X1.

Рис. 3. Схема принципиальная электрическая, часть вторая для программирования микроконтроллеров только серии LPC2000.
Микроконтроллеры серии LPC900 используются не часто, если Вам требуется программировать только ARMы LPC2000 вторую часть схемы можно очень сильно упростить. Упрощённая часть показана на рисунке 3.

Рис.4. Монтажная схема.
В качестве светодиодов можно применить как SMD, так и выводные.
В качестве транзистора подойдёт практически любой, прямой проводимости, подходящий по цоколёвке.
Список используемых деталей, схема и трассировки платы в формате PCAD 2006, расположены в прилагаемом архиве.
docs.google.com/open?id=0B8EEcNDjnzhhUUZJbjc2cEx3NHM
Программирование можно производить с помощью бесплатно распространяемой программы Flash Magic
www.flashmagictool.com/
Подробнее о подключении разных микроконтроллеров к программатору и процессе внутрисхемного программирования я расскажу в следующем посте.
Автор: progchip666
