Инженеру не следует тратить время на высказывание «Этого не может быть», поскольку это уже случилось. Ему следует искать объективную причину происходящего.
К сожалению, не смог найти точной цитаты, так что Вы видите ее в моей интерпретации.
Продолжим рассказ о интересных дефектах в области электроники. Сегодня речь пойдет о «промышленной» сети в АТС (изображена на КДПВ) на основе интерфейса RS485.

Далее в рассказе будут активно использоваться аббревиатуры, но пугаться не надо, в скобках будут даваться их расшифровки, так что добро пожаловать под кат.
Давным давно (лет 8 назад), когда я предпринимательствовал в сфере связи на территории Тверской области, мне довелось реализовывать (в чем-то, для того времени) революционную идею по модернизации существующих АТСК100/2000 (Автоматической Телефонной Станции Координатной) на базе имеющихся у меня к тому времени разработок АТСЭ (Электронной). Кстати, до сих пор помню поездку в департамент Министерства Связи, где его представитель недоумевал: «Зачем мы будет тратить деньги (из расчета 10 $ на номер) на модернизацию станции, которую мы через два года заменим на цифровую (из расчета 70+ $ на номер)» (в скобках мои пояснения). Используя сторонние ресурсы, сопротивление департамента удалось преодолеть и модернизация была проведена. С тех пор прошло 8+ лет, модернизированная станция вполне себе успешно функционирует, а разговоры о ее замене (и соседней с ней) так и не перешли в область практических решений, что как бы намекает…
Так вот, составной частью проекта была замена КПП (Кодовый ПриемоПередатчик), расположенных в составе САИ (Статив Абонентского Искания) на электронную их версию, которая помимо основных функций должна еще была обмениваться с основным БЭ (Блок Электронный) информацией о состоянии плат АК (Абонентский комплект). Значит, требовался канал связи, который должен был работать в условиях АТС, а это ряды железных шкафов-стативов в которых постоянно переключаются реле индуктивностью в единицы Генри при напряжении 60 Вольт.

— это чтобы Вы поняли, что я не ошибся в написании номинала индуктивностей.
Для того, кто в теме, все понятно, остальным поясню, что при таких условиях помеховая обстановка в помещении станции весьма напряженная. О беспроводной связи речи не было сразу же, а из проводной вариантов немного — последовательный интерфейс либо в виде токовой петли, либо в виде 422/485. Поскольку требовалась связь одного основного блока с 13(10+3) КПП, нужен была связь «точка-многоточка», так что токовая петля сошла с дистанции. Жаль, по моим наблюдениям, правильно спроектированная токовая петля не имеет себе равных с точки зрения помехозащищенности, но ничего не поделать, топология «один-ко-многим» не является сильным местом данной технологии.
Необходимо также принять во внимание конструктивные особенности станции — весь монтаж соединений (а их в АТС немало) проводится при помощи кабель-ростов над стативами (высотой 2.5 метра, между прочим) — горизонтальная синяя линия на КДПВ, а заменяемый КПП расположен в нижней части статива (вертикальная синяя линия там же), и это изменению не подлежит. Заметим, что на картинке Вы не видите КПП, он расположен с обратной части статива, где стоят МКС, я не нашел фотографии с нужной стороны, но стоит он именно внизу. Данное обстоятельство следует учитывать при проектировании сети с точки зрения конструктивных особенностей прокладки соединительного кабеля. Выбор между 422 и 485 был несложным — протокол работы допускает симплексный метод, поэтому 485 вполне приемлем, а проводов у него меньше.
Далее на ЭКПП устанавливается преобразователь UART-RS485, выбирается тип кабеля для связи — FC10 (я его активно использовал в других проектах и он достаточно удобен в монтаже, да и волновое приличное), учитывая желательность последовательного обхода узлов в топологии, на ЭКПП устанавливаются 2 разъема — входной и выходной. Устройства изготавливаются, монтируются на АТС, функционируют в автономном режиме, и надо начинать монтаж сети связи.
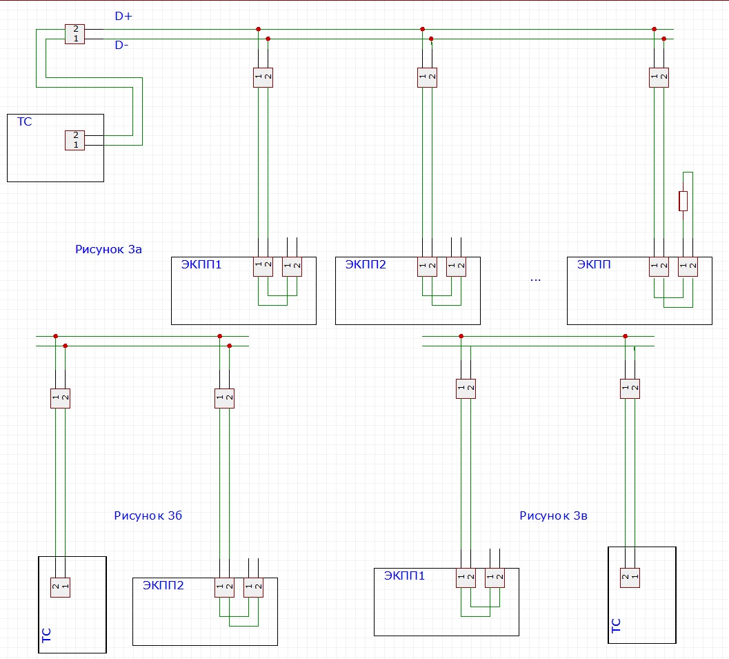
Первоначально планировалась топология последовательного обхода, приведенная на рисунке 1а), но ее недостатки очевидны с первого взгляда — уязвимость к удалению узла. Вариант с параллельным подключением кабелей, указанный на рисунке 1б), ничуть не лучше, поскольку кабель придется монтировать «на месте» и при возникновении необходимости в ремонте будут проблемы, да и монтаж двух кабелей на один разъем (для данного типа кабеля и разъема) нельзя назвать удобным решением.
Поэтому приходим к варианту с отводами. Да, я знаю, что этот вариант не рекомендован к использованию и прекрасно понимаю, почему так сделано, но это всего лишь пожелание, а не категорический императив. Поэтому, принимая во внимание, что:
0) сеть в целом не слишком длинная (каждая ветка метров 20);
1) отводы не слишком длинные (около 2 метров);
2) скорость не слишком высокая (точную цифру сейчас уже не помню, не больше 115200 бод, а может, даже и 9600);
3) преобразователи хорошие с высокой помехозащищенностью (AD);
4) в кабеле протащена связка земель (вообще то все КПП связаны через общий плюс — в телефонии принято питание с заземленным плюсом, но кашу маслом не испортить),
делаем вывод — попробовать можно.

Делаем опытную секцию, показанную на рисунке 2, проверяем форму сигналов осциллографом (стрелка не мечется), запускаем тест обмена (заранее был разработан и изготовлен ТС (тестер сети), проверяющий обмен с каждым ЭКПП в сегменте сети) и за неделю не видим ни одного сбоя — все это означает, что нам повезло (хотя это везение было тщательно подготовлено) и удобный монтаж не привел к плохим сигналам.
Пока что мы видим историю успеха, а вот тут то и наступает непонятка. Вдохновленные, собираем оставшиеся сегменты сети и (не пропадать же добру) проверяем их при помощи вышеупомянутого тестера. В процессе обнаруживаем, что обмен со вторым ЭКПП не проходит (Рисунок 3а), причем совсем (то есть никогда), а с остальными все нормально.

Выдвигаем предположение, что виноват сегмент снижения кабеля либо ЭКПП, проверяем по схеме 3б) (в общем то совершенно излишняя проверка, просто чтобы далеко не ходить) — предположение подтверждается, последний штрих — схема 3в) и внезапный облом — все работает, значит не кабель. Предполагаем, что виноват КПП, но их то мы после сборки проверяли, ладно, бывает, меняем 2 соседних КПП местами (благо это сделать несложно) и с удивлением наблюдаем, что дефект остался на месте, значит КПП не виноват. То есть это все таки сегмент снижения, меняем два соседних отрезка кабеля местами и (Бинго !) дефект перемещается вслед за кабелем. Очень хорошо, но как объяснить результаты теста в) (напомню, что все работало) возможным дефектом кабеля — непонятно.
Изолируем подозрительный сегмент кабеля и проводим испытания именно его — рисунок 4 а) и б) и вполне ожидаемо получаем, что первый вариант не работает, а вот второй ( это когда мы кабель развернули «вверх ногами») внезапно (но тоже уже ожидаемо) вполне себе функционирует.
Но ведь так не может быть! — но оно есть — значит, просто я чего то не понимаю. Сформулируем, чего именно не может быть — чтобы два одинаковых устройства по разному вели себя на двух одинаковых концах кабеля. А вот два различных устройства на различающихся концах кабеля могут вести себя по разному — будем искать в этом направлении.
Поэтому первый вопрос — одинаковы ли у меня устройства? И выясняется, что нет — на тестере стоит согласующий резистор (вместе с растягивающими), а на КПП этот блок установлен только на дальнем конце сети. Забираю терминатор с последнего устройства, ставлю на текущий КПП и все начинает работать при любой ориентации кабеля, то есть на обоих концах сегмента кабеля. Первая непонятка исчезла, устройства действительно различные, снимаю терминатор и продолжаю исследования.
Теперь необходимо понять, чем различаются концы сегмента кабеля. Опять таки, на первый взгляд это невозможно, ведь у нас только 2 провода и для приема и для передачи (на самом деле есть еще и третий провод — притягивания земель, но он не может влиять столь фатально), и они не могут переставать работать при развороте кабеля — провод либо есть от одного конца до другого, либо его нет вообще. Но разница должна быть — берем кабель и внимательно смотрим на него. И вот тут наступает момент истины.
Как я указал ранее, для монтажа был выбран плоский кабель с 10 жилами (больше не надо, а меньше у меня не было, да, может, и вообще не бывает). А провести необходимо только 3 сигнала, остаются лишние провода. Мы, связисты, точно знаем, что «пара за жилу» (использование двух параллельно подключенных проводов вместо одного) есть хорошая практика, поскольку снижает сопротивление участка цепи и улучшает надежность функционирования, такая методика была применена и для данного случая. Каждый из сигналов передавался по двум проводам кабеля и настоящая схема выглядит немного не так, как я ее рисовал ранее — смотри рисунок 5а).

Тогда сегмент кабеля может иметь дефект, показанный на 5б) и при наличии соединения в принципе (за счет исправной жилы) кабель имеет различающиеся концы (за счет жилы неисправной).
Ну а теперь все просто. Неподключенный с другой стороны провод работает антенной, собирая помехи, которые в случае наличия терминатора (и растяжки) гасятся, а в случае их отсутствия влияют на приемник и нарушают функционирование протокола. Прозваниваем сегмент кабеля и выясняем, что действительно, краевой разъем не проколол один из проводов линии данных (разъем монтируется на кабель при помощи накалывания — очень удобная и быстрая операция, не требующая подготовки провода и выполняющаяся «за раз», но, как выяснилось, требующая контроля). Можно задать вопрос — а почему же приемник не снял помеху, ведь интерфейс RS485 дифференциальный и должен быть нечувствителен к синфазной помехе. Ответ лежит именно в характере дефекта — возникает поперечная ассиметрия кабеля, что резко повышает чувствительность именно к синфазной помехе.
Далее с целью обнаружения подобных дефектом в тестовый прибор была введена доработка, позволяющая при помощи переключателя работать с одним из проводов пары данных и были проверены все ранее смонтированные участки сети связи, что позволило обнаружить еще два дефекта подобного рода, которые к нарушению функционирования не приводили.
Вот такая поучительная история, полностью оправдывающая эпиграф к посту.
Автор: GarryC
