
-
Электроквиз IV
Несмотря на то, что можно уже аккуратно говорить о появлении традиции электроквиза — с некоторыми устоявшимися правилами и локальным мемом "правильный ответ" :) — каждый новый выпуск привносит что-то новое.
В этот раз помимо блоков с ответами участников будут блоки с ответами двух LLM.
Так как LLM имеют свойство давать весьма развёрнутые ответы, в дополнение к вопросам включалась просьба при ответе быть лаконичными.
В остальном всё как обычно: 19 участников собрали 19 вопросов по электронике и попробовали на них ответить.
-
Нужна ли земля между дифференциальными парами (трассами или lane) в одном интерфейсе и почему?
Ответы участников
-
Не знаю.
-
Не знаю.
-
Затрудняюсь ответить.
-
Точно не знаю, но предположу, что не нужна.
-
Мне кажется в каждый провод диф пары идет независимый сигнал, для передачи которого нужна земля. Так что да, земля нужна.
-
Предположу, что не нужна, потому что дифференциальные пары как раз и предназначены для того, чтобы на них не влияли окружающие сигналы.
-
Если я правильно понял вопрос, то да – нужна. Земля нужна для того, чтобы ток протекал непосредственно под каждой парой, и не пересекался с другими, не вызывал ошибочных срабатываний других битов, например.
-
Если речь идет про перекрестную помеху, то это не обязательно, можно увеличить зазор между сигналами, для одиночных линий есть правило «большого пальца» это 3h (3 высоты до опорного слоя), но это так же зависит от того на каком слое сигнал (на внешних зазоры должны быть больше) и какая скорость интерфейса.
-
Будет ли с землёй лучше для целостности сигнала? Да, конечно. Вообще, самое классное — это двойной коаксиальный экран :)
Обязательна ли она? Нет. Я видел на DDR3 когда у копланарной линии управления один из боковых полигонов исчезает на длину в десяток миллиметров, превращая её в несимметричную копланарную линию.
Так что допускаю, что делают и так и так.
Надо симулировать в HyperLynx или ADS. -
Делают по-разному. Работает и так и так. Предполагаю, что землю добавляют, если используются копланарные линии передачи или чтобы дополнительно отделить дифф. пары друг от друга.
-
Не обязательно, если это, например, витые пары, перевитые с разным шагом.
-
На реальных платах я ее видел редко. С другой стороны, в кабеле USB-3 каждая пара в своем экране. Видимо, диф.пары все же шумят в эфир, хотя и не так сильно, как отдельные ВЧ проводники. Так что в некоторых условиях с этим можно смириться, а в других лучше поставить даже не просто землю, а полноценный экран.
-
Этот вопрос перекликается с другим, но я понимаю его так, что автор спрашивает всё же про топологию нескольких диф. пар на одной плате рядом. Можно и не разделять землями диф. пары, просто зазоры надо делать достаточно большие между разными диф. парами. Земляные "защитные" трассы или полигоны между диф. парами позволят проложить пары ближе друг к другу при том же уровне кросс помех, который был бы при большем расстоянии, но без разделения землями.
-
Обычно земля между дифф парами используется как дополнительный экран для увеличения помехозащищенности.
-
Обычно в дифференциальных парах земля нужна только, чтобы избежать слишком большой разности потенциалов между приемником и передатчиком. В гальванически изолированной дифференциальной паре вообще не надо никакую землю тянуть. Если речь о взаимном влиянии двух пар друг на друга, то может и можно землю кинуть между ними, но можно просто разный шаг плетения сделать.
-
Обычно, гайдлайны этого не требуют. А вот неразрывный референсный полигон GND на другом слое гарантированно нужен.
Ответы LLM
DeepSeek:
Да, желательно, но не всегда строго обязательно.Почему:
-Электромагнитная развязка: Земля между парами экранирует их друг от друга, уменьшая перекрестные помехи (crosstalk).
-Согласование импеданса: Помогает поддерживать постоянное и предсказуемое волновое сопротивление каждой пары, так как поле замыкается на ближайшую землю.
-Возвратные токи: Обеспечивает четкий путь для возвратных токов соседних пар, предотвращая их взаимодействие через общую参考ную плоскость.На практике: Если расстояние между дифференциальными парами достаточно велико (обычно рекомендуется ≥ 3-5 * ширины трассы), необходимость в сплошной земле между ними снижается, но ее наличие остается хорошей инженерной практикой для целостности сигнала.
ChatGPT:
Нет, земля между дифференциальными парами не нужна — пары сами компенсируют помехи благодаря противофазным сигналам; важно лишь обеспечить их согласование по импедансу и минимальное перекрёстное влияние между соседними парами. -
-
Что на фото? Что за элементы F1-F4 (четыре прямоугольных элемента на плате)?


Ответы участников
-
Не знаю.
-
Не знаю.
-
Не знаю.
-
Не знаю.
-
Не знаю.
-
Не знаю.
-
Хочется сказать, что это гониометр. Но вряд ли :)
-
На фото книга "Применение фотонов в современных технологиях". Элементы ф1-ф4 мне распознать не удалось.
-
Я вижу только шакалы)
-
Выглядит как что-то связанное с ВЧ. Детали на плате - видимо, катушки или сигнальные трансформаторы.
-
Похоже на керамические частотные фильтры для СВЧ.
-
Лазерный акселерометр? А прямоугольники - керамические фильтры? Сейчас загуглим... А, блин, да это обычная китайская многодиапазонная антенна.
-
Предположу, что это антенна, а элементы F1-F4 это фильтры.
-
Это антенна. Гугл опознает её как https://www.beitian.com/en/sys-pd/1111.html Вероятно, это многодиапазонная, я не знаю, как они устроены, тут, видимо, трансформаторы стоят и еще какие-то детальки.
-
Двухдиапазонная(L1/L2, скорее всего) активная(через коаксиальный кабель подается постоянное напряжение для питания усилителей) антенна спутниковой навигации(GNSS).
F1-F4 — возможно фильтры, т. к. они идут до и после усилителей и имеют плотный контакт с крышкой, к которой подключен минус питания(GND). -
Это GNSS антенна на несколько диапазонов с точным фазовым центром. Применяется в базовых станция для RTK поправок, для точного, до см и мм определения местоположения, для систем ровер-база в беспилотных технологиях. А прямоугольники — это резонаторные полосовые фильтры (по сути, объёмные) для хорошей избирательности между соседними каналами.
Ответы LLM
DeepSeek:
На фото изображена печатная плата с четырьмя основными прямоугольными элементами, обозначенными F1-F4.
Судя по контексту заголовка "Применение фотонов в современных технологиях", эти элементы, скорее всего, являются оптическими или оптоэлектронными компонентами.
Наиболее вероятно, что это:
-Фотоприемники (например, фотодиоды)
-Оптические изоляторы (оптопары)
-Оптические датчики
-Светодиоды (LED)Их расположение группами часто используется в системах передачи данных, датчиках положения или устройствах для научных экспериментов.
ChatGPT:
На фотографиях изображено круглое электронное устройство, скорее всего — антенный модуль, оптический сенсор или радиочастотный (РЧ) узел с металлическим экраном сверху и печатной платой снизу. Судя по компоновке, наличию коаксиального кабеля и характеру разводки, это приёмопередающий модуль СВЧ или оптический передатчик/приёмник. -
-
Допустим имеется микроконтроллер STM32F103, который тактируется от 1 МГц. На нем поднят аппаратный I²C-мастер, совместимый со всеми стандартными слейвами. На сколько процентов будет загружено ядро при непрерывном обмене данными по I²C?
Ответы участников
-
Не знаю.
-
Не знаю.
-
Никогда не имел дела ни с STM32F103 ни с I²C, так что не могу ничего сказать.
-
Затрудняюсь ответить, но думаю с использованием DMA была бы самая низкая загруженность ядра.
-
Зависит от того, какой код в обработке прерываний, что мастер будет делать с данными.
-
На 10%.
-
Поскольку реализация интерфейса аппаратная, то предположу, что загрузка ядра будет близка к нулю.
-
Вероятно, если обмен сделан через DMA, то ни на сколько. Не уверен, участвует ли ядро в каких-либо операциях при срабатывании прерывания и перекладывании байт при помощи DMA.
-
Не знаю, предположу , что это может быть блокирующая функция, тогда под завязку будет загружен, но если не блокирующая или через DMA, то может не так сильно будет загружен.
-
Не скажу точного ответа, делаю guesstimate. Предполагаю, что тактирование ядра идет без PLL, т. е. тактирование ядра также 1 МГц, а скорость I2C — 400kbps => 400КГц.
Если считаем, что процент нагрузки ядра это число тактов деленное на частоту тактирования ядра, то, грубо, 400 кГц / 1 МГц = 40%
Но если учесть «висение» в прерываниях и переключения контекста, то все становится хуже прогнозируемо.
Если настроено DMA, то ядро будет выполнять работу только при чтении буфера после срабатывания прерывания и при записи в буфер для передачи и нагрузка будет ближе к 40%. -
При 100 кГц тактовой частоты, стандартных для I²C, каждый байт будет приходить раз в 9 тактов. Итого 90 тактов ядра между двумя байтами.
Если предположить, что используется прерывание и что ядро производит поиск конкретного значения ну или кладёт полученные данные в память, то думаю примерно 10-20%.
Если представить, что настроен DMA и абстрагироваться (что весьма важно) от коллизий на шине памяти между ядром и DMA, то ядро оказывается нагружено работой I²C на 0%. -
Наверное, зависит от того, как обрабатывается. Если не использовать прерывания, то можно и на 100% загрузить блокирующими циклами.)
-
Если работать через DMA, ядро можно освободить почти полностью. А совместимая со всемы слейвами скорость i2c - 100 кбит/с или медленей, так что посчитать исходя из этого можно.
-
"Совместимый со стандартными слейвами" ограничивает скорость обмена стандартом I2C - 100кГц или 400 кГц. Если "со всеми", логично выбрать 100 кГц. По стандарту слейвы могут останавливать обмен, пока не будут готовы, но это в общем виде учесть нельзя - только смотреть конкретных слейвов. К каждому байту добавляется ack/nak и прочие служебные задержки, поэтому прикинем скорость обмена 10 кБ/с. Поскольку про обработку данных ничего не сказано, будем считать, что нас интересует загрузка, только вызванная самим обменом. Вариантов обмена я вижу три: polling, прерывания и DMA. С поллингом все просто, он тратит вообще все доступное время, поэтому загрузка будет 100%. С DMA тоже: ресурсы ядра он тратит только на не-циклические передачи (выбор слейва, адрес, старт - повстарт - стоп), которые по-хорошему должны занимать малую часть от всего обмена. Поэтому там загрузка будет низкой. А вот в прерывании надо посчитать. 10 кБ/с на частоте 1 МГц это 100 тактов. Конечный автомат в прерывании I2C штука относительно сложная, меньше чем в 20 - 50 тактов вряд ли уложится. Поэтому загрузку можно грубо оценить в 20 - 50%.
-
Там же наверно есть DMA? Если есть, можно прикинуть по размеру блока данных как часто будет вызываться прерывание. Если нет, то если считать, что передача идет на 100 кГц, то наверно где-то на 1-3 % примерно.
-
Почти ни на сколько? Обменом будет заниматься аппаратная периферия, а от ядра потребуется только подсовывать ей данные с нужной скоростью, или просто дать адрес в памяти (он же умеет в DMA?)
Ответы LLM
DeepSeek:
~10–15%
Оценочно, при тактовой частоте ядра 1 МГц и стандартной скорости I²C (100 кГц), основная нагрузка создается обработкой прерываний от аппаратного I²C и организацией данных в ОЗУ. Прямой доступ к памяти (DMA) может снизить нагрузку до 1–5%.ChatGPT:
При 1 МГц тактирования ядро STM32F103 будет загружено примерно на 100 % при непрерывном обмене по I²C 100 кГц — оно не успеет обслуживать прерывания. -
-
На картинке сигналы с АЦП квадратурного приемника. Какая модуляция используется в принятом сигнале и почему сигналы модулированы синусоидой?

Ответы участников
-
Затрудняюсь ответить.
-
Не знаю.
-
Не знаю.
-
Не знаю.
-
Не знаю.
-
Это и не каноническая амплитудная и не частотная и не фазовая. Классный вопрос. Не знаю ответ.
-
Не силен в модуляциях, но знаю, что в квадратурной модуляции кодируются в синусных и косинусных составляющих сигнала(четные и нечетные гармоники).
-
Не знаю. Квадратурные модуляции те что видел выглядели по другому.
-
Не знаю. Синусоида, возможно, может быть биением, небольшим несовпадением частоты.
-
Затрудняюсь ответить. Может быть что-то типа 8QAM, так как вижу разные амплитуды.
-
Не совсем понял. Наверное это квадратурная модуляция (капитан очевидность). Синусоидальные, потому что надо измерять разницу фаз между двумя гаромоническими сигналами.
-
До боли, знакомая картинка, но к сожалению, так и не смог вспомнить. Модуляция, похожа на амплитудную. Однако, не совсем понимаю вопрос про синусоиду – как будто по картинке это демодулированный сигнал (синусоида) с наличием импульсных составляющих.
-
Синусоида это несущая, так? А модуляция... высота импульсов одинаковая, значит, PSK, а не QAM? Примерно три десятка импульсов на один период несущей, значит, 32PSK? Или я совсем не угадал? Просто я цифровые модуляции привык видеть на спектроанализаторе, где они все выглядят одинаковыми аккуратными трапециями.
-
Поскольку, на графике видны изменения амплитуды при постоянной частоте несущей – амплитудная модуляция. По второй части вопроса странное, мне казалось, что синусоида здесь несущая, а вот модулирующим является дискретный сигнал, которому и соответствуют пиковые изменения амплитуды.
-
Мне кажется, вопрос задан недостаточно чётко. Что значит сигналы с АЦП приемника? На картинке уже полностью восстановленный сигнал или какое-то представление последовательности отсчётов?
Если я верно понял картинку, манипуляция похожа на QAM или PSK. -
Похоже на BPSK, т.к. скачки фазы все на 180°. Промодулирована разностью частот передатчика и приëмника.
-
Это классическая двоичная фазовая манипуляция, bpsk. Именно так демодулятор видит ее. Отличается от учебников, не так ли? Огибающая синусоида это разница частот передатчика и приемника, она формируется как из-за разницы частот кварцев, так и всяких допплер эффектов.
Ответы LLM
DeepSeek:
Модуляция: Амплитудная (AM).
Почему синусоида: Квадратурный приёмник переносит спектр сигнала на нулевую частоту. Медленная синусоидальная огибающая на графиках — это и есть низкочастотный полезный сигнал (например, аудиосигнал), который модулировал несущую частоту.ChatGPT:
На графике — сигнал с квадратурного приёмника при фазовой модуляции (PSK, вероятно BPSK/QPSK).
Синусоидальная форма обусловлена тем, что I и Q-каналы — это компоненты исходной несущей после смешения с синусом и косинусом гетеродина. -
-
Можно ли запараллелить 2 одинаковые обмотки трансформатора для увеличения тока, отдаваемого в нагрузку?
Ответы участников
-
Нет.
-
Да, возможно.
-
В силу многих причин одинаковыми обмотки не будут. Как следствие обмотка с меньшим напряжением будет нагрузкой для обмотки с большим напряжением и трансформатор будет греться.
-
Если они достаточно одинаковые, то можно. Желательно, чтобы они были намотаны двойным проводом, но это вам не биполярные транзисторы, там не будет настолько большого разброса параметров, чтобы одна из обмоток сгорела.
-
Не знаю, мб и возможно, но нужно будет учитывать то что маловероятно получатся одинаковые в точности обмотки(выходное напряжение будет отличаться) и в сердечнике они будут располагаться в разных местах, возможно с разным магнитным полем.
-
Можно, но нужно соблюдать фазировку.
-
Да. Главное, соблюсти фазность.
-
Думаю, теоретически это возможно. Но так как трансформатор это во многих случаях кастомное изделие, наматываемое под конкретную задачу, то проще намотать провод необходимой толщины.
-
Вполне. Начало с началом, конец с концом.
-
Можно.
-
Да. Для многих советских трансформаторов это штатный режим подключения.
-
Можно, но обязательно нужно соединить начало одной обмотки с началом другой, и конец обмотки с концом другой. В противном случае трансформатор выйдет из строя.
-
Можно. Литцендрат, например, так и работает. Но могут быть, вроде, какие-то ограничения, связанные с перераспределением магнитного поля.
-
Лучше литцентратом или парой проводов намотать, всё-таки 2 разные обмотки не совсем одинаковы могут оказаться.
-
Да, можно, хотя некоторые потери при этом будут. В идеальном варианте это будет одна обмотка, намотанная литцендратом, то есть пучком изолированных друг от друга проводов.
-
В теории можно и даже как-то так делал. Но для этого надо быть очень уверенным в себе и в одинаковости обмотках трансформатора. Вообще, по сути, намотка литцендратом и есть запараллеливание многих проводников в один.
-
Тут неясно. Вообще, если не рассматривать автотрансформаторы и некоторые варианты спец.исполнения, то трансформатор – это 4-полюсник, два вывода для первичной обмотки, два для вторичной. И когда предлагается запараллелить две обмотки одного трансформатора, имеется в виду, вторичную подключить к первичной? Если имелось в виду подключение двух одинаковых трансформаторов в параллель, причём начала первичных обмоток подключаются физически в одну точку и концы также физически соединены в одной точке, и также вторичные обмотки, то вопрос только к тому, насколько точно обмотки совпадают по характеристикам. Если допустить, что модели абсолютно идентичны (с учетом требуемой точности), не вижу особых проблем ни с реактивной составляющей мощности, ни с уравнительными токами
Ответы LLM
DeepSeek:
Да, можно, но при строгом соблюдении условий:
-Равенство напряжений: Напряжения на обмотках должны быть одинаковыми (равное число витков).
-Синфазность: Начала и концы обмоток должны быть соединены правильно (начала с началами), чтобы ЭДС совпадали по фазе.
-Равное внутреннее сопротивление: Обмотки должны иметь одинаковое активное и индуктивное сопротивление для равномерного распределения тока.Если эти условия не выполнены, возникнут уравнительные токи, которые приведут к перегреву и выходу трансформатора из строя.
ChatGPT:
Да, можно, если обмотки абсолютно идентичны и включены в фазе; иначе возникнет циркулирующий ток и трансформатор перегреется. -
-
Зачем в свечах зажигания некоторых автомобилей стоит резистор на 5-10 килоом и что будет, если поставить в такой автомобиль свечи без этого резистора?
Ответы участников
-
Не знаю.
-
Не знаю.
-
Не знаю.
-
Не знаю.
-
Не знаю.
-
Не знаю. Предположу, для рассеивания каких‑то остаточных зарядов, которые могут вызывать искру не тогда, когда это действительно требуется.
-
Не знаю. Ограничение тока? Что бы не сгорала катушка зажигания, при прохождении искры накоротко?
-
Возможно, ограничивает ток и без резистора что-то сгорит или будет больше бросок напряжения.
-
Не знаю. Предполагаю, что резистор нужен для ограничения тока высоковольтного источника питания.
-
Могу предположить, что это делается для ограничения тока пробоя. Если эта гипотеза верна, то в случае использования свечи без резистора можно перегрузить высоковольтную катушку и она выйдет из строя.
-
Предположу, что он нужен для снижения интенсивности дуги или для повышения напряжения зажигания. Если поставить без него, искра будет сильнее, но ресурс свечей упадёт.
-
Не знаю. Могу предположить, что для ограничения протекающего тока. Если поставить без резистора, то, вероятно, быстрее сгорят сами свечи.
-
Вот буквально недавно видел даташит на такой резистор. Он уменьшает радиопомехи, когда искра загорается.
-
Резистор гасит помехи, если его не будет там где он должен быть, то можно увидеть помехи на сигналах и как итог блоки управления могут работать некорректно.
-
Искрогасящий резистор. Если убрать, будет много радиопомех и наверно немножко дуги.
-
Я так понимаю, этот резистор во-первых помехозащитный, во-вторых как-то влияет на форму высоковольтного импульса. Сейчас посмотрим, что про него говорят сами производители свечей...
NGK: "Свечи с резисторами были разработаны в 1960х годах, чтобы уменьшить энергию искры и тем самым снизить электромагнитные помехи до приемлемого уровня". "У свечей без резисторов искра более мощная, поэтому они используются в большинстве гоночных моторов. Однако в большинстве автомобилей свечи с резистором требуются для правильной работы. Использование обычной свечи вместо резисторной может привести к нестабильным холостым оборотам, пропуску зажигания на высоких оборотах и ненормальному сгоранию топливной смеси". -
В современных автомобилях очень много электронных блоков, которые общаются друг с другом по скоростным последовательным интерфейсам (например CAN). Вся эта электроника сбоит от мощнейших электромагнитных помех исходящих от системы зажигания. Резистор в высоковольтной цепи снижает ток разряда и уменьшает электромагнитные помехи. Ещё это положительно сказывается на ресурсе самих свечей. Эти резисторы находятся либо в наконечнике катушки зажигания, либо в самой свече. Иногда бывает такое , что люди по ошибке покупают свечи без резистора и вставляют их в наконечник катушки в котором тоже нет резистора. Часто это приводит к мистическим рандомным сбоям у которых нет видимых причин.
Ответы LLM
DeepSeek:
Резистор в свече зажигания служит для подавления радиопомех, которые создаёт искровой разряд. Он защищает от помех аудиосистему, бортовой компьютер и другую электронику. Если установить свечи без резистора: Возможны помехи в работе радио, навигации, датчиков. Повышается износ контактов трамблёра (в старых автомобилях) и катушки зажигания, так как исчезает ограничение тока. В большинстве случаев автомобиль будет работать, но надёжность и помехозащищённость снизятся.ChatGPT:
Резистор в свече подавляет электромагнитные помехи и защищает электронику. Если поставить свечи без него — возможны сбои в работе ЭБУ, датчиков и радиопомехи. -
-
Можно ли увеличить амплитуду синусоидального напряжения используя только резисторы и конденсаторы?
Ответы участников
-
Нет.
-
Нет.
-
Нет.
-
Интуитивно чувствую, что нельзя.
-
Интуитивно, скорее всего, нет. Нет элемента, который добавлял энергию.
-
Я не смог ничего придумать. Думаю, что нельзя.
-
Кажется, что нет. Но я не спец в аналоговой электронике, так что не исключаю, что есть какой‑то секретный трюк.
-
Скорее всего нельзя. Нужна резонансная схема с хотя-бы одной катушкой.
-
Думаю что нет, так как резистор и конденсатор это пассивные компоненты и они не усиливают энергию.
-
Нет, это пассивные элементы, как их не сочетай, они будут только потреблять энергию. А амплитуда суть есть мера энергии.
-
В условии не сказано, сколько разных источников напряжения есть. Если складывать несколько синусоид в фазе, то можно.
-
В вопросе чувствуется подвох, но я таких схем не припомню. Ну, разумеется, если не использовать всякие извращения вроде паразитной индуктивности, коммутаторов или разрядников.
-
Если не брать в расчёт всякие высоковольтные умножители с разрядниками, то наверное нет.
-
Нет. Без резонанса АЧХ не позволит. Если добавить разрядники, то можно сделать умножитель напряжения.
-
Знаю, как это сделать просто в проводниках, создав отражение с противоположного конца. Про конденсаторы и резисторы не знаю.
-
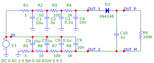
Можно.
Идея такая: 2 половинки схемы сдвигают фазу сигнала, одна в плюс, другая в минус. Можно увеличить число каскадов и на какой-то частоте получить суммарный сдвиг фаз близкий к 180 градусам и почти удвоить напряжение.
Например на иллюстрации на входе генератор синуса 8320 Гц, пик 10В. Между точками OUT_1 и OUT_2 синус с пиком чуть больше 15В. На R9 постоянное напряжение около 15В.См. также статью AC Voltage gain using just resistors and capacitors? от Infineon


Ответы LLM
DeepSeek:
Нет.
Резисторы и конденсаторы могут только ослаблять (делить) напряжение или создавать сдвиг по фазе. Для увеличения амплитуды (усиления) необходимы активные компоненты, такие как транзисторы или операционные усилители, которые могут использовать внешний источник энергии.ChatGPT:
Нет, нельзя — резисторы и конденсаторы пассивны и не могут увеличить амплитуду без активных элементов. -
-
Что это и зачем оно такое?

Ответы участников
-
Легендарная Ш-шка, пластина сердечника низкочастотного 50 Гц трансформатора.
-
Это пластина, из которых набираются сердечники трансформаторов.
-
Это обычный советский сюрикен. А если серьезно, то пластина из сердечника трансформатора.
-
Это сюрикен Шреддера.
-
Это элемент сердечника трансформатора. Такой он затем, что бы уменьшить вихревые токи.
-
Элемент сердечника трансформатора. Отличный бумеранг)
-
Оно хорошо летает и развлекает детвору.))
Вероятно, опять разобрали трансформатор телевизора с какой-то мусорки.) Ш-образный набор магнитопровода из электротехнической стали. -
Это часть сердечника трансформатора.
-
Кусочек Ш образного сердечника трансформатора. Набрав много таких и дополнив еще плоской частью получим сердечник трансформатора, скорее всего сетевого.
-
Это пластина от сердечника трансформатора. Ш-образные в сборке с I-образными образуют сердечник в сборе.
-
Это часть от трансформатора, является магнитопроводом. Имеет такую форму для намотки первичной и вторичной обмоток и формирования магнитного поля в трансформаторе.
-
Это пластина сердечника трансформатора. Такие пластины складываются в пакет, катушка надевается на центральный элемент Ш, а сверху это дело накрывается пакетом из длинных, прямоугольных пластин. Таким образом боковые элементы Ш и этот дополнительный пакет замыкают магнитное поле снаружи катушки.
-
Эта штука разделяет людей на два непримеримых лагеря. Одни считают, что это Ш-образный магнитопровод, другие - что E- образный)
-
Буква Е или Ш, а может даже М в некоторых начертаниях, смотря как посмотреть. Обычно их насыпали в трансформатор, чтобы не возникало токов Фуко. Это часть сердечника трансформатора.
-
Пластина сердечника трансформатора 5060 Гц. Такая форма используется, емнип, для уменьшения влияния вихревых токов, образующихся в сердечнике.
Трансформаторное железо позволяет получить хорошую индуктивность, но только на низких частотах. -
Часть шихтованного сердечника трансформатора. Сердечник является магнитопроводом и передаёт энергию от первичной обмотки ко вторичной. Для снижения потерь от возникающих в сердечнике вихревых токов, его собирают из множества тонких пластин. Вот эта пластина на фотке.
-
Это элемент трансформатора низкочастотного, сетевого. Трансформаторная сталь. Сердечник набирается из таких элементов, что бы не произошло намагничивания или насыщения. Так же удобно собирать из такой формы магнитопроводы разной мощности, габаритов.
Ответы LLM
DeepSeek:
нет ответаChatGPT:
Это металлическая шайба-фиксатор, называемая “шайба-скоба” или “пружинная пластина”. Используется для крепления и фиксации деталей, чаще всего в механизмах или строительных конструкциях. -
-
Назовите историческую причину использования положительного потенциала на корпусе систем питания постоянного тока телекоммуникационного и контрольно-измерительного оборудования.
Ответы участников
-
Не знаю.
-
Не знаю.
-
Не знаю.
-
Не знаю.
-
Не знаю. Предполагаю, что это связано с коммутацией минуса питания (GND).
-
Не знаю.
Потыкал сейчас прозвонкой мультиметра в корпус свича D-Link, корпус не соединён ни с входящим плюсом, ни с входящей землёй. -
Не знаю. Возможно, преобразователь напряжения при таком включении получается проще.
-
Не знаю. Возможно, связано с радиолампами, которым было нужно высокое напряжение между катодом и анодом.
-
Какие-то дядьки так решили.)
-
Не знаю, но возможно это как-то связано с электро-химической защитой.
-
Не знаю, поискал в интернете и оказалось, что защиты от коррозии, интересное решение)
-
Я предположу, что это связано с электрохимической коррозией. Гугл: да, так оно и есть, в телефонном оборудовании на проводах обязательно был отрицательный потенциал относительно земли, чтобы эти провода не разъедало во влажной среде.
-
Разве там не минус? Может, связанно с типом используемого металла, и как следствие коррозией или гальваноэффектом? Или у старых приборов PNP транзисторы использовались.
-
Либо из-за особенностей питания тогдашних АТС, либо для катодной защиты (чтобы корпуса приборов и сами кабели не гнили).
-
Хотели скрыть минусы и продемонстрировать плюсы.
Ответы LLM
DeepSeek:
Для защиты от электрохимической коррозии.
Положительный потенциал на корпусе (шасси) предотвращает анодное растворение металлических конструкций (оболочки кабелей, опоры) в земле, делая их катодами в электрохимической паре.ChatGPT:
Чтобы предотвратить электрокоррозию медных линий связи, проложенных в земле. -
-
Что будет если линию lvds затерменировать резистором 200 ом, а не 100 как обычно?
Ответы участников
-
Не знаю.
-
Не знаю.
-
Я не знаю, что такое линия lvds.
-
Затрудняюсь ответить.
-
Не знаю. Возможно, ничего. Возможно, ухудшится стабильность.
-
Будут отражения.
-
Уйдет согласование.
-
Резистор является поглотителем энергии и его сопротивление равно волновому сопротивлению линии. При нарушении этого равенства получим шум в волноводе, полагаю.
-
Вероятно, будут отражения сигнала из-за несогласованности.
-
Зависит от импеданса линии. Если она была согласована на 100 Ом, то при 200 Ом будет отражение сигнала и может вырасти процент ошибок.
-
Напряжение сигнала будет в 2 раза больше. Из-за этого драйвер LVDS может насыщаться и заваливать фронты.
-
Изображение на экране станет вдвое ярче? Если серьезно, то на высоких скоростях линия может перестать работать из-за отраженного сигнала.
-
Может быть сместится уровень напряжения или начнет отражаться волна. Я не знаю.
-
У lvds выход это источник тока 3,5 мА, и при увеличении сопротивление до 200 ом это приведет к увеличению размаха сигнала. Но так же и возникнут отражения, если линия короткая они не должны привести к сильному ухудшению сигнала.
-
Изменится согласование линии, изменятся NEXT и FEXT, если у детектора хорошие пороги, то линия продолжит работать. Иначе приёмник просто ничего адекватного не примет из-за искажения сигнала.
-
Смотря, какая линия и передатчик:) Ведь бывают линии 90 Ом, 100 Ом, 120 Ом. И очень многое зависит от длины линии и фронта нарастания сигнала. Поэтому линия может быть как длинная, так и короткая. Отсюда будут проявляться самые разные эффекты. Сигнал может быть бОльшей амплитуды, чем ожидалось, сигнал частично отразится и начнёт отражаться в сторону передатчика, фронт сигнала будет не такой резкий как хотелось бы, и т.п.
Ответы LLM
DeepSeek:
Снизится амплитуда сигнала, возрастёт риск ошибок передачи.
Стандартное сопротивление для LVDS — 100 Ом (дифференциальное). Если установить 200 Ом:
-Уменьшится амплитуда сигнала (примерно вдвое из-за нарушения согласования).
-Возрастут отражения из-за рассогласования импеданса.
-Возможны сбои на высоких частотах или длинных линиях.
-Увеличится энергопотребление драйвера (работа в более тяжёлом режиме).Это нарушает спецификацию LVDS и не рекомендуется.
ChatGPT:
Если линию LVDS затерминировать резистором 200 Ом вместо 100 Ом, то: -Снизится ток дифференциального сигнала,
-Уменьшится амплитуда дифференциального напряжения,
-Это может привести к ухудшению помехоустойчивости и ошибкам при передаче данных, особенно на высоких скоростях.Иными словами, сигнал станет слабее, и приемник может работать нестабильно.
-
-
Что это за соединитель? В чём его особенности по сравнению с более распространёнными цилиндрическими разъёмами?

Ответы участников
-
Не знаю. Что-то с производства «Радиодеталь»?
-
Не знаю. Выглядит как типичный промышленный разъем. Может быть повышена герметичность.
-
Вероятно, особенность - возможность замены контактов.
-
Кажется это байонетный разъем.
-
Байонет? Про какие другие идет речь, про Jack, XLR?
-
Я не специалист по разъемам, но то, что показано на картинке, вполне подходит под определение цилиндрический разъем. Возможно для ясности стоило показать оба разъема, чтобы можно было наглядно сравнить.
-
Возможно это соединитель для герметичного и надежного подключения сигналов к устройству. С обеспечением высокого диапазона рабочих температур.
-
Держал такой в руках, но совсем не помню, как называется.
-
Какой-то промышленный разъем на кучу контактов. Довольно надежный как электрически (цанговые контакты), так и механически (накручиваемая гайка, компактные размеры). О каких "более распространенных цилиндрических" идет речь, непонятно.
-
Вроде разъёмы серии РП (если не путаю). Наверное, какие-то особые свойства из-за конструкции. Например, водонепроницаемый контакт или особый диэлектрик. Позолоченные контакты. Наверное, и стоит дороже.
-
Эти разъемы пошли от американского военпрома, откуда распространились по всему миру, включая СССР. У данного конкретного разъема байонетное присоединение вместо более распространенного резьбового, других явных особенностей я не вижу.
-
СНЦ, или что-то типа того. Он герметичный. И ответная часть при соединении фиксируется быстрее, чем привинчивать, например РСГ.
-
Это СНЦ23. Преимущества в байонетном соединении (не надо долго крутить, как те же 2РМ, и они значительно реже закисают) и в более продвинутом монтаже (клеммы обжимаются, а не паяются). Из недостатков - необходимость наличия дополнительного оборудования для обжимки и очень высокая цена.
Применяются такие в очень крутом военном или промышленном оборудовании. -
РС, кажется, не сильно знаком с отечественными соединителями, хотя паять такое и пользоваться пластиковой приспособой с картинки для вставки-выемки контактов из корпуса разъема приходилось. Конкретно тут на картинке изображен т.н. байонет на четверть оборота, вероятно. Быстроразъемное и в то же время надежное соединение для бортовой аппаратуры. Гайка на ответной части еще как правило подпружинена, чтобы при вибрации не открутилось.
-
Асимметричное расположение «выемок-ключей» не даёт перепутать местами ответные части, если разъёмов несколько штук. Соответственно, не получится случайно «ткнуть не туда» если использовать разные ключи, естественно.
P.S. и обжимается он довольно паршиво -
В том , что его не купить и он никому не нужен.
Ответы LLM
DeepSeek:
Нет ответаChatGPT:
На фото показан многоконтактный герметичный разъём типа MIL-DTL-38999 (или его аналог — D38999, 38999 Series III/II и др.).Основные особенности:
-Высокая плотность контактов — большое число пинов в компактном корпусе.
-Байонетное или резьбовое соединение — обеспечивает надёжную фиксацию и устойчивость к вибрациям.
-Герметичность — уплотнения защищают от пыли и влаги (степени IP65–IP68).
-Экранирование — корпус обеспечивает эффективную защиту от электромагнитных помех.
-Сменные контакты — вставляются и извлекаются специальным инструментом (на фото — пластиковый экстрактор).Отличие от обычных цилиндрических разъёмов:
-Более высокая механическая и климатическая стойкость,
-Компактность при большем числе контактов,
-Возможность быстрой замены контактов без пайки,
-Соответствие военным и авиационным стандартам (MIL-spec).Используются преимущественно в авиации, военной и промышленной электронике.
-
-
На изображении корпус микросхемы ПЛИС компании Altera и планировщик её пинов из среды Quartus Prime.
Куда ей подключать землю?
Или у неё униполярное питание? :)

Ответы участников
-
Не знаю.
-
Не знаю.
-
Не знаю, предположу, что земля тут просто не отображается, либо это какой-то вывод типа Reserved pin.
-
Земляной пин должен маркироваться gnd. Если такового на схеме нет, то видимо действительно у этого чипа однополярное питание.
-
Не работал с такими ПЛИС, так что предположу, что какая-то из ножек, помеченных как VCC, служит землёй.
-
Не знаю, надо документацию смотреть, но вижу там пустые контакты и те , значения которых мне не понятны, возможно это питание. Но униполярного питания там быть не должно, очень удивлюсь, если оно там есть.
-
Вероятно землю подключать через термопад, поскольку есть треугольники с буквой I, то это плис с двойным питанием. Думаю это что-то древнее, типа МАХ-V.
-
Для стороннего человека там все пины обозначены непонятно. Предположу, что на схеме действительно нет GND. Тогда, вероятно, через земляной полигон на днище. У gd32vw553 (это микроконтроллер, а не ПЛИС) сделано так.
-
У микросхемы в таком корпусе может быть под пузом квадрат с землей, как у QFN корпусов.
-
Не знаю, не плисовод. Возможно, GND подключается через exposed pad, если он есть в этом корпусе.
-
Вероятно у данного корпуса есть термопад, который и служит общей землей.
-
Да, питается святым духом, видимо) Земляной контакт скорее всего один, под корпусом.
-
Возможно с обратной стороны микросхемы расположен большой pad, который служит как для подключения земли, так и для отведения тепла от кристалла.
-
Землю подключать по рекомендации производителя (посмотреть в документации на микросхему). Странно, обычно выводы земли у ПЛИС отмечены. Может у неё земляной термо пад есть снизу?
-
Давно не работал с Intel. Кажется, там или некоторые пины из VCC должны быть землёй, или у неё снизу есть большой пад, который и является землёй.
-
С ПЛИС дела не имел совсем. Предполагаю, что земли прячутся в категориях "VCC internal" и "VCC I/O". Загуглил: предположение неверное, у этой Альтеры на пинах нет земли, она находится на подложке. Ну, по-моему, так гораздо удобнее, чем микросхема со 100500 ногами, из которых половина земляных.
-
У этой микросхемы 5M40ZE64C5 из серии ПЛИС MAX‑V корпус EQFP-64 с дискомфортным для пайки шагом 0,4мм и выводом ВСЕХ земель на пад под корпусом.
Altera любила такие решения: у следующей серии MAX‑10 пад также присутствует у корпусов LQFP‑144, и на него также выведены некоторые (но на этот раз не все) земли.
Ответы LLM
DeepSeek:
На изображении показан неполный список назначения выводов (pinout) микросхемы ПЛИС (FPGA) компании Intel (ранее Altera). Это вид из среды Quartus Prime Pin Planner.Униполярного питания не бывает. Любой цифровой микросхеме, включая ПЛИС, требуются два вывода питания: положительный (VCC) и отрицательный (GND, "земля").
На приведенном фрагменте списка вы видите только положительные выводы питания:
VCCINT — ядро питания для внутренней логики.
VCCIO — питание банков ввода-вывода (для согласования напряжений с внешними компонентами).Выводы земли (GND) на этом конкретном скриншоте не показаны. Они есть, но в данном представлении списка скрыты или не выбраны для отображения.
ChatGPT:
Нет, питание не униполярное.
Земля подключается к общему выводу GND, который просто не отображается в планировщике пинов Quartus — он зарезервирован внутри корпуса и соединён с подложкой кристалла.В проекте указываются только активные пины (питание, сигналы, I/O), а GND присутствует физически, но скрыт.
-
-
Насколько безопасно принимать душ в то время, когда работает стиральная машина?
Ответы участников
-
Зависит от того, есть ли на линии питания стиралки УЗО и на какой ток утечки оно рассчитано.
-
При работающей стиральной машинке существует риск появления потенциала на трубах отопления/водоснабжения из-за пробоя изоляции на корпус. Но, при нормально собранной схеме защиты, должен сработать диффавтомат/УЗО.
-
Интересный вопрос. Наверное, всё зависит от электрика, делавшего проводку и делавшего заземление в ванной. Так же от разработчиков стиральной машины и количества примесей солей в воде.
-
Безопасно, если заземление не подключено к трубам водоснабжения и фаза не на корпусе машины, в противном случае может быть очень не приятно).
-
Скорее безопасно, чем нет. В исправной стиральной машине на корпус подключен емкостной делитель напряжения. Если отсутствует заземление, это приведет к появлению 110В на корпусе и, скорее всего, в воде. Но ток мал и ограничен емкостью конденсатора.
А вот если какой-либо элемент пробило на корпус и отсутствует УЗО, то посетитель душа может стать проводником. -
Ничего опасного я в таком сценарии не вижу, особенно если стиральная машина подключена через УЗО, как положено по ПУЭ. Разве что горячей водой может обжечь, если трубы в квартире находятся в запущенном состоянии.
-
Судя по моему опыту безопаснее, чем ездить на велосипеде.
-
Если в стиральной машине фаза закоротилась на корпус и при это в розетке либо нет заземления, либо произошел разрыв заземления, а человек взялся за корпус то его может ударить током. Но если есть защитное отключение (узо либо дифавтомат на 30ма) в распределительном щитке на данную розетку, то оно безопасно разорвет цепь.
-
Если землю стиралки на батарею не подключили, должно быть безопасно.
-
Подозреваю, что у водопроводной трубы лучший контакт с землёй, чем у канализационной. Поэтому в теории в момент начала слива неисправная машина может пропустить ток по маршруту «стиральная_машина-канализационная_труба-мокрая_ванна-человек-струя_душа-водопроводная_труба».
Момент же набора воды представляется безопасным в любом случае. -
Весь вопрос к надёжности изоляции нагревателя стиральной машины. Если вода попадёт на токоведущие части нагревателя, то при включении нагрева можно получить удар током. Та же история и с электрическим водонагревателем. Поэтому лучше использовать УЗО в подобных ситуациях.
-
Зависит от многих условий. Если душ в одном доме, а стиральная вообще в другом, то всё меняется.)
-
Если очень постараться, получить удар током, конечно, можно. Но вот так с ходу я даже не представляю как. Опять же как контролировать не включена ли машина у соседей?
-
Наверное, настолько же безопасно, как и при неработающей машине, но включëнной в сеть. Самый неприятный момент - когда температура воды в душе скачет, если давление в водопроводе слабовато)
-
Если машина исправна и подключена с заземлением, изоляция не повреждена, а питание ванной осуществляется через УЗО, то можно.
-
Какие риски мы рассматриваем? Точно не безопасно, потому что возможен сценарий, когда барабан срывает с оси и он прилетает вам в голову. Если мы говорим про риск удара электрическим током, то тут тоже все сложно. Начиная с того, что у всех людей разные электрические характеристики и кто-то может без вреда для себя совать пальцы в розетку. И заканчивая тем, что проводимость воды зависит от того, что в ней растворено, дистилят практически не проводит ток. Так что резюмируя: если стиралка не заземлена, если человек обладает низким сопротивлением, если вода хорошо проводит ток, то риск есть, однако насколько он велик сказать сложно.
Ответы LLM
DeepSeek:
В целом безопасно при соблюдении условий:
-Исправная электропроводка в квартире и правильное заземление всей техники.
-Исправные УЗО (устройства защитного отключения) на линиях ванной комнаты и кухни — это ключевая защита.
-Качественная стиральная машина с надежной изоляцией и собственной защитой.Риск существует, если эти условия не выполнены. Теоретически, при одновременной утечке тока со стиральной машины и пробое изоляции в душе, ток может пойти через человека.
Краткий вывод: Если у вас современная квартира с исправной электропроводкой и УЗО, риск минимален. В старом жилом фонде без УЗО — лучше не рисковать.
ChatGPT:
Безопасно, если электропроводка и заземление исправны. При неисправности заземления или пробое на корпус стиральной машины возможен риск поражения током. -
-
Дана формула, описывающая поведение паяльного материала. Что это за материал и для чего применяется формула?

Ответы участников
-
Не знаю.
-
Не знаю.
-
Не знаю.
-
Не знаю.
-
Не знаю.
-
Не знаю.
-
Не знаю.
-
Не знаю.
-
Я что, похож на абонента?
-
Вообще без понятия.
-
Температура плавления титана?)))
-
Это сумма ряда. Каким образом ряд описывает паяльный материал - ума не приложу.
-
Материал паяльный, а формула нужна для описания его поведения. Вероятно, в формуле теплоёмкость материала и разные температуры. Скорее всего, помогает правильно сформировать термопрофиль пайки.
-
Хмм. Что-то про теплопередачу? Скажем, сколько энергии надо передать, чтобы от одной температуры нагреть до другой.
-
Без понятия. Формула рассчитывает количество поглощенного тепла при сложном многотемпературном профиле пайки?
-
Не знаю. Температура плавления расплава?
-
Это формула вычисления срока жизни паяльной пасты в зависимости от температуры хранения. Где t0 – рекомендованная температура хранения, Ti – длительность i-того временного промежутка (в днях), ti – температура на i-том временном промежутке (в градусах), Q – коэффициент порчи, x – день истечения годности.
Ответы LLM
DeepSeek:
Данная формула, скорее всего, описывает вязкоупругие свойства припоя (например, оловянно-свинцовых или бессвинцовых сплавов) в процессе ползучести или релаксации напряжений.Для чего применяется:
Формула используется для моделирования деформации материала под нагрузкой при высоких температурах, что критически важно для: -Прогнозирования надежности паяных соединений в электронике.
-Анализа долговечности соединений при термоциклировании.ChatGPT:
Формула описывает теплопроводность паяльного материала и может использоваться для расчета распределения температуры в процессе пайки. Этот расчет важен для контроля за качеством соединений в электронике и других областях, где используется пайка. -
-
Как работает device tree и зачем оно нужно?
Ответы участников
-
Не знаю.
-
Не знаком с таким термином.
-
Впервые слышу такой термин. Не знаю. Мне кажется, тут много может быть вариантов. Лучше послушаю ответ знатоков.
-
Не знаю. Возможно речь про иерархию устройств в диспетчере устройств Windows.
-
Вероятно, «цепочка»/шина подключенных устройство к одному источнику сигнала, разделение происходит под ID оборудования (RS-485?? Или аналоги).
-
Без понятия, что такое device tree и в каком контексте. Гугл говорит, что это описание аппаратной части компьютера, перечисляющее его устройства.
-
Что-то из конфигурирования ядра линукса. Там вроде выбирается с какими драйверами будет собрано ядро и как назначены GPIO и прочая периферия, если говорим о СнК и подобных вещах. Точно знаю, что при неправильно выбранном device tree ничего нормально не работает и нужно пинать программиста, чтобы он поправил конфигурацию.
-
Device tree это описание какие аппаратные устройства есть на плате, их адрес, как подключены. Для того что бы ядро операционной системы могло ими управлять.
-
Device tree это бинарный конфиг для ядра Linux, в котором описано покдлючение периферии к процессору. Например, конфигурация процессора, устройств на разных шинах и т. п.
-
Зачем: хранение информации об имеющемся железе (процессоры, память, периферия)
Как: не знаю -
Сконфигурировать используемую периферию СНК. Как-то вроде он в код в итоге компилируется.
-
Это вообще из какой области вопрос, какой device tree имеется в виду? Допустим, речь идет о чем-то вроде lspci -tv или lsusb -t. Опрашивается каждое устройство на шине. Если оно хаб - рекурсивно опрашиваются все подключенные к нему устройства. Нужно, например, чтобы найти как устройство выглядит в ситеме, через что управляется, не конфликтует ли с соседями.
-
Для описания оборудования, подключенного в данной системе. Используется в Линукс. Раньше использовался другой подход. С деревом стало удобнее.
-
Device tree нужно для обеспечения работы системы со всеми устройствами компьютера. Как оно работает, затрудняюсь ответить.
-
Device tree используется на одноплатниках, на которых ядро не может автоматически распознать какие устройства есть в наличии. Как именно этот механизм работает сказать не могу. Подозреваю, что ядро просто идет по списку и проверяет есть ли отклик от перечисленных в списке устройств.
-
Чего чего девайс три, мне оно не нужоно.
Ответы LLM
DeepSeek:
Device Tree (DTS/FDT) — это структура данных, которая описывает «железо» системы: процессоры, память, шины и периферийные устройства.Зачем нужно: Позволяет использовать один и тот же бинарный образ ядра для разных плат/моделей устройств, вместо того чтобы вшивать описание «железа» прямо в код ядра.
Как работает:
-Описание: Аппаратная конфигурация описывается в текстовом файле .dts (Device Tree Source).
-Компиляция: Этот файл компилируется в бинарный формат .dtb (Device Tree Blob).
-Загрузка: Загрузчик (bootloader) передаёт этот бинарник ядру при старте системы.
-Парсинг: Ядро читает дерево устройств, узнаёт, какие драйверы нужно загрузить, и как обращаться к аппаратным ресурсам (адресам памяти, линиям прерываний и т.д.).Ключевая идея: Отделение описания конфигурации оборудования от кода операционной системы. Это критически важно для архитектур без стандартного механизма автоопределения железа (например, ARM), особенно во встраиваемых системах.
ChatGPT:
Device Tree — это структура данных, описывающая аппаратное устройство (платы, шины, контроллеры, периферия) для операционной системы, чаще всего Linux.Как работает:
При загрузке ядра ОС считывает файл описания устройства (.dtb, скомпилированный из .dts).
Из него ядро узнаёт, какие устройства есть, какие у них адреса, IRQ, GPIO, шины и параметры.
Драйверы сопоставляют свои совместимые строки (compatible) с узлами дерева и инициализируют устройства без необходимости «прошивать» эти данные в код ядра.Зачем нужно:
Разделяет описание железа и ядра,
Позволяет использовать одно ядро для разных плат,
Упрощает поддержку встраиваемых систем и кастомных плат. -
-
Можно ли сделать управляемую схему, которая будет вести себя как переменный конденсатор? То есть изменять свою ёмкость относительно напряжения на входе.
Ответы участников
-
Не знаю.
-
Не знаю. Тут речь про что-то аналоговое, видимо. На цифре такое можно сколхозить на аналоговых ключах, конденсаторах и микроконтроллере с АЦП, но, очевидно, не этот ответ подразумевался.
-
Думаю для микросхемы нужно какое-то невероятно красивое и элегантное решение этой задачи основанное на чисто физическом явлении или что то вроде МЭМС из пьезоэлектрика и емкостной подвижной микроструктуры вытравленной прямо в кремнии. А можно и костылей навалить в виде матрицы коммутируемых ключами конденсаторов.
-
Да. Например, переключаемые конденсаторы, переменный конденсатор с движком, наверняка еще схемы на операционных усилителях найдутся.
-
Точно можно, подобные схемы используются для автоматической подстройки радиоприемников. К сожалению не помню деталей реализации.
-
Можно сделать на базе варикапа.
-
Для подобных целей используют варикапы.
-
Да можно, в реализации этой схемы нужно использовать варикапы
-
Можно. Люблю такие вопросы.
-
Даже схему делать не надо, для этого есть специальный диод под названием варикап.
-
Да. Есть несколько вариантов, но так как нет уточнений в вопросе – предложу просто использовать варикап.
-
Не очень ясно поставлен вопрос. Есть варикапы. Есть конденсаторы, у которых емкость зависит от приложенного напряжения, те же X7R. Есть схемы преобразования импеданса, которыми можно пробовать управлять.
-
Варикап что ли? Или набор конденсаторов, коммутируемых аналоговыми ключами. Если упороться, наверное, даже транзистор для этого применить можно.
-
Полагаю, что вопрос не подразумевает электромеханику, где пьезоэлектрик давит на обкладки, либо электродвигатель разворачивает пластину.
Также думаю речь не идёт о каком‑нибудь аналоге R‑2R цепи, где напряжение превращается в цифру, а цифра дискретно отпирает конденсаторы фиксированных номиналов.
Я не спец в аналоговой технике, но думаю это возможно с применением чего‑нибудь вроде пары преобразователей «напряжение‑в‑ток» и интегратора на ОУ. -
Наверное можно сделать схему с помощью варикапа, так как это элемент который изменяет свою емкость от приложенного напряжения
-
Любой диод себя именно так и ведëт. И mosfet, кстати, тоже. Есть и специализированные диоды с заданной зависимостью ëмкости от напряжения - варикапы.
-
Можно. Например, варикап или даже простые диоды (попадалось такое) в колебательном контуре для частотной модуляции. Скорее всего, можно и другие схемы сделать.
Ответы LLM
DeepSeek:
Да, можно. Есть два основных способа:
-Использование варикапа — это специальный диод, ёмкость которого зависит от приложенного обратного напряжения. Это самый простой и распространённый способ.
-Использование схемы с операционным усилителем (ёмкостной умножитель) — такая схема позволяет создавать эквивалентную ёмкость, значение которой задаётся напряжением и другими элементами схемы.ChatGPT:
Да — можно. Варианты (кратко, с плюсами/минусами):
-Варактор (варикап) — диод с ёмкостью, зависящей от обратного напряжения.
Простота, высокие частоты. − Нелинейность, небольшое изменение C, нужна развязка постоянки.
-MOS-варикатор (MOSCAP / MOSFET в подходящем режиме).
Большее изменение C, легко интегрировать. − Потери/шум, ограниченная линейность и диапазон частот.
-Переключаемый банк конденсаторов (массив SMD-конденсаторов + аналоговые/цифровые переключатели).
Широкий диапазон, точность, цифровое управление. − Шаговая (дискретная) регулировка, требуется драйвер переключателей.
-Эмуляция активной схемой (switched-cap или транзисторный «эмулятор» — управляемый эквивалент через опорный генератор и фильтр).
Можно получить эффективную переменную «ёмкость» в низкочастотной области. − Сложнее, требует синхронизации/генерации тактов, добавляет шум/артефакты.Важные замечания: диапазон изменения ёмкости, Q-фактор, частотные ограничения и нелинейность зависят от выбранного метода; для RF обычно варикапы/MOS, для низких частот — switched-cap или активная эмуляция.
-
-
Где течет возвратный ток диф. пары на печатной плате? А если это пара не на печатной плате, а свитые провода ethernet или usb? А земля нужна?
Ответы участников
-
Не знаю.
-
Не знаю.
-
Не знаю.
-
Затрудняюсь ответить.
-
Дифпара самодостаточна, по двум проводам течет одинаковый ток в противоположном направлении. Токи, текущие мимо этих проводов во внешний мир, обычно являются нежелательными. Земля между устройствами, соединенными витой парой, нужна только для выравнивания потенциалов.
-
Этот вопрос подозрительно перекликается с другим вопросом. В ethernet земли точно нет, но разве витые пары в ethernet являются диф парами? В общем случае мне кажется, что для работы диф пары нужна земля и обратный ток течет через землю.
-
На печатной плате возвратный ток течёт по пути наименьшего импеданса, то есть под самой дифф парой.
Наверное, в кабеле течёт по оплётке (экрану), если есть. Вероятно, можно обойтись без земли. Особенно, если +и – проводники пары близки по параметрам и сигналы компенсируют друг друга. Тогда возвратный ток минимален (в идеале 0). -
На глаз, я бы сказал, что в витой паре возвратный ток не менее, чем на 90% течёт по самой паре.
-
Думаю что возвратный ток в ethernet течет в соседнем проводнике, так как в одной половинке положительный потенциал а в другой отрицательный и наоборот. Между ними образуется так называемая виртуальная земля. Если возникает перекос сигналов, то возникнет common mode составляющая и она потечет скорее всего в экране.
Для проводников в печатной плате часть возвратного тока течет в земле, из-за емкостной связи с ней. -
На то они и дифф.пары, чтобы возвратный ток протекал по соседнему проводу в паре. Если около дифф.пары земля, небольшой ток по ней протекает поперëк провода.
-
Что такое "возвратный ток диф пары"? Например, в Ethernet земли нет, оба проводника идут просто на трансформатор, и ток течет только между ними. USB полноценной диф.парой не является (хотя с 3.0 может уже и честные пары, не знаю), но там потенциалы измеряются независимо и именно относительно земли. Из дифференциальных есть еще токовые петли вроде RS485, там ток тоже идет от одного провода к другому. Земля, если и есть, служит только для выравнивания потенциалов и экранирования.
-
Нужна. Идеальных интерфейсов не бывает, в паре всегда есть джиттер, из-за которого идеальной пары не получится и какой-то возвратный ток да будет протекать по земле (под диф. парой), а не по противоположному проводу. Земля нужна, но в некоторых случаях работает без неё, если локальные земли устройств имеют близкий друг к другу потенциал или если как в ethernet-е сделана гальваническая развязка интерфейса.
-
Не скажу точный ответ, т. к. давно не разрабатывал платы. Возвратный ток течет через терминатор.
3. А земля нужна?
Точно нужна, если требуется повышенная помехозащищенность.
Если соединение гальванически не изолировано, то земля нужна. Т.к. разность потенциалов между сигналами в паре и землей микросхемы, куда приходит диф. пара, может превышать absolute maximum ratings и чипу поплохеет.
Если изолировано, то выравнивание потенциалов производится на развязке. -
В диф. паре ток течёт только по диф. паре. Земля может быть нужна только для экранизации и защиты от разности потенциалов между землями приемника и передатчика. В идеале земля не нужна, особенно в Ethernet, ведь там есть гальваничесская развязка трансформаторами.
-
Если они слабо связанные, для microstrip под каждым полоском, для stripline над и под каждым полоском. Ну и плюс дифф ток есть в самой паре. Если это coplanar, то там просто дифф ток в паре.
Для ethernet есть витые пары без экрана, есть с экраном. Для USB дифф пара с экраном.
Если достаточно передавать дифф сигнал, можно обойтись без земли просто обеспечив необходимый импеданс. -
Какой всеобъемлющий вопрос. Тут можно много всего написать. На этот вопрос лучше всего найти ответ в книге Грэхема – «Высший курс чёрной магии». Напишу, что на печатной плате ток течёт между парой и опорным слоем, кстати, не обязательно земляным. Есть печатные платы, где дифф. пары располагаются не над опорным слоем, а одна линия над другой.
Для свитых проводников очень важно для дифференциальных линий иметь стабильный нормированный импеданс, тогда и возвратный ток у них будет нормально протекать.
Кстати, про USB, он псевдодифференциальный. там есть и дифференциальный режим работы и не симметричный. Да и стоповый бит там кажется, если не забыл, не дифференциальный. Там земля обязательна, в отличии от Ethernet.
В Ethernet развязка идёт через трансформаторы и земля не нужна, а вот в CAN интерфейсе такой развязки нет и там не смотря на дифференциальный сигнал, земля нужна.
Ответы LLM
DeepSeek:
Печатная плата: Возвратный ток течет в плоскости земли (или питания) непосредственно под трассами дифференциальной пары.Витая пара (Ethernet, USB): Возвратный ток течет по второму проводу пары. Земля (экран) служит для защиты от внешних помех и не является основным путем для сигнального возвратного тока.
Нужна ли земля? Для самой передачи сигнала по паре — нет. Но для экранирования от помех и обеспечения общего потенциала — да, особенно в высокоскоростных интерфейсах (USB, Ethernet).
ChatGPT:
На PCB: возвратный ток течёт по другому проводнику диф. пары, земля не нужна для замыкания тока.
В витой паре (Ethernet, USB): возвратный ток замыкается внутри пары проводов, экран/земля нужна только для экранирования и защиты от наводок. -
-
Электрические моторчики постоянного тока бывают разных размеров и форм. Но у многих из них на задней крышке можно увидеть один и тот же рисунок: два продолговатых отверстия и два круглых. Для чего эти отверстия нужны?


Ответы участников
-
Не знаю.
-
Не знаю.
-
Не знаю.
-
Не знаю.
-
Не знаю. На крепёж похоже.
-
Не знаю. Продолговатые отверстия выглядят будто для охлаждения. Возможно связано с технологическим процессом.
-
Вероятно, для охладеждения. Вторая версия визуальный контроль вращения ротора.
-
Точно не знаю. Через эти отверстия, вроде, видно состояние щëток, и искра красиво сверкает)
-
Посмотрел десятка два моторчиков, валяющихся у меня. Подходящие отверстия нашлись у двух. Вероятно, продолговатые отверстия фиксируют подшипник и, возможно, коллектор, а круглые для правильного позиционирования.
-
Возможно, остаются от производственного процесса. А может чтобы с контактами что-то делать.
-
Предположу, что продолговатые отверстия нужны для контроля щёток, а круглые для вентиляции.
-
Возможно это технологические отверстия, которые нужны для сборки.
-
Предположу, что это технологические отверстия, которые нужны для сборки мотора. На заводе в момент насаживания крышки при помощи некоего приспособления через них отодвигают щётки, чтобы они не замялись.
-
Предположу, что это технологические отверстия для сборки таких моторов. У них как правило латунные необслуживаемые щетки, которые скользят по коллектору и при этом сами себя подпружинивают. Чтобы завальцевать крышку такого мотора, надо как-то предварительно развести лапки щеток в стороны, чтобы при надевании крышки коллектор не заломил щетки. Я так в детстве не один моторчик угробил :)
-
Через эти отверстия раздвигаются щетки при сборке моторчика.
-
Думаю они нужны, чтобы отводить щетки от коллектора во время сборки.
Ответы LLM
DeepSeek:
Эти отверстия на задней крышке служат для обслуживания коллекторного узла двигателя:
-Круглые отверстия — для доступа к щёткодержателям. Через них можно заменить изношенные графитовые щётки.
-Продолговатые отверстия — для проточки коллектора (медного барабана) на токарном станке без разборки двигателя, а также для его очистки от пыли и продуктов износа.ChatGPT:
Эти отверстия нужны для вентиляции мотора и доступа к щеткам:
круглые — для контроля и замены щёток,
продолговатые — для охлаждения и удаления пыли. -
-
Почему сетевое коммутационное оборудование (реле, контакторы, автоматы, предохранители) нельзя использовать на таком же, но постоянном напряжении?

Ответы участников
-
Не знаю. Как-то связано с параметрами самих контактов.
-
Возможно потому, что на постоянном токе на устройстве будет рассеиваться бОльшая мощность.
-
Предположу, что из-за того, что среднеквадратичное значение переменного напряжения такой величины меньше, чем постоянное напряжение такой величины.
-
Потому что на постоянном токе для гашения дуги требуется большее расстояние между контактами.
-
Хм. Да, странно. Здесь параметры для DC не в √2 и даже не в 2 раза меньше. Интересно будет узнать ответ.
-
Свариваются, скорее всего.
-
Возможно, это связано с залипанием контактов или с пробоем.
-
Из-за того, что постоянное напряжение размыкается иначе, в отличии от переменного. Скорее всего контакты реле пригорят, или будет меньше срок службы.
-
Залипание контактов. При размыкании контактов ток «желает» продолжать в том же направлении, согласно первому закону коммутации, и из-за этого повышается напряжение, которое приводит к образованию дуги. Есть газонаполненные контакторы, которые от этого меньше страдают.
-
Переменная составляющая, вероятно, оказывает больше негативного воздействия на «полезный» сигнал, как минимум исключение наводок.
-
Нагрев будет выше при постоянном напряжении той же величины, что и переменное.
-
Могу ошибаться, но где-то давно читал, что это связано с физикой гашения электрической дуги. Если взять переменный ток, то так как он проходит через ноль, то там дуга погаснет сама, а вот с постоянным так не получится и чтобы дуга быстро гасла напряжение должно быть небольшим.
-
Точно не знаю. Например, из-за возможности зажигания дуги, которая на переменном токе гаснет при переходе через ноль.
-
Точно не знаю, но возможно это связанно с образованием дуги или залипанием контактов, при переменном напряжение оно периодически доходит до нуля и в этот момент дуга гаснет/контакт размыкается.
-
Из-за электрической дуги при размыкании. На переменном токе дуга погаснет при переходе через ноль и сама. А на постоянном дугу погасить значительно сложнее.
-
Потому переменное напряжение переходит через ноль и дуга гаснет, а на постоянном напряжении дуга не так легко гаснет, она тянется и плавит контакты.
-
Потому что дуга на переменном токе прервется максимум через 10мс, а на постоянном токе нет.
Ответы LLM
DeepSeek:
Из-за постоянства тока и, как следствие, трудностей с гашением электрической дуги.Гашение дуги: Главная причина — гашение электрической дуги, которая возникает при размыкании контактов. В сети переменного тока (AC) напряжение и ток 100 раз в секунду проходят через ноль. В эти моменты дуга гаснет сама, и ее легко окончательно погасить. В сети постоянного тока (DC) ток не имеет нулевых значений. Дуга горит стабильно, непрерывно и ее очень трудно погасить. Это приводит к сильному обгоранию и разрушению контактов.
Расстояние между контактами: Для надежного гашения постоянной дуги требуется большее расстояние между разомкнутыми контактами, что меняет конструкцию аппарата.
Электромагниты: В катушках электромагнитных реле и контакторов при постоянном токе не возникает индуктивного сопротивления, что приводит к большему току через катушку и ее перегреву, если она не предназначена для DC.
Вывод: Оборудование, рассчитанное только на AC, нельзя использовать для DC того же номинального напряжения, так как оно не сможет безопасно разорвать цепь — контакты сгорят или сварятся.
ChatGPT:
Причина в физике работы контактов:
Гашение дуги: При размыкании цепи с постоянным током (DC) дуга горит гораздо дольше, чем при переменном токе (AC). В AC ток проходит через ноль 100–120 раз в секунду (50/60 Гц), и дуга гаснет сама. В DC нуля тока нет, поэтому дуга может быть стабильной и разрушительной.Контактная износостойкость: Длительная дуга быстро разрушает контакты, плавит металл, вызывает образование брызг и копоти, что приводит к заклиниванию или короткому замыканию.
Конструкция оборудования: Контакторы, реле и автоматы для AC имеют зазоры, материалы и пружины, рассчитанные на короткую дугу. Для DC нужны большее расстояние между контактами, специальные дугогасительные камеры или магниты для раздува дуги.
-
В этот раз авторами вопросов стали уважаемые:
@a-re-ja
@alcotel
@anwender95
@RV3EFE
@Flammmable
@Master_Georgy
@Kopcheniy
@MaFrance351
@Karlson_rwa
@kt97679
@quaer
@COKPOWEHEU
@CitizenOfDreams
@Superzoos
@mozg37
@Denis92
@Gugen
@stdDev_3
Сердечно благодарю всех за участие!
Традиционно, призываю всех заинтересовавшихся данным форматом присоединяться, вне зависимости от специализации и регалий. Пишите в личные сообщения на Хабре, либо на почту flammmable.habr@gmail.com
Автор: Flammmable
