
Я походил с новыми айфонами и часами две недели и все это время старался записывать вопросы, которые мне задавали друзья и коллеги. Отвечаю на них здесь и готов отвечать на дополнительные в комментариях.
Айфоны
В чем разница между 11 и 10 айфонами?
Если совсем коротко, сменили процессор, улучшили камеры спереди и сзади, добавили поддержку Wi-Fi 6 (ax), а также повысили емкость батареи и снизили энергопотребление — то есть время работы больше.

Слева — iPhone XS, справа — 11 Pro
iPhone 11 — это как XR, то есть младшая модель в линейке. А Pro и Pro Max — как XS и XS Max, мощные аппараты с третьей дополнительной камерой и особенно долгим временем автономной работы.
Субъективно все три модели стали работать быстрее и дольше. Особенно заметна разница на большой «прошке», но это и логично — там самый емкий аккумулятор.
У новой линейки изменился размер?
Базовые модели вообще идентичны, а у тех, что помощнее, разницу без штангенциркуля и весов вы не обнаружите. Отличия в долях миллиметра и нескольких граммах. Диагонали дисплеев не изменились.
| 2018 | 2019 | |
|---|---|---|
| XR vs 11 | Одинаковые: 6,1” (150,9 x 75,7 x 8,3 мм) | |
| XS vs 11 Pro | 5,8” (143,6 × 70,9 × 7,7 мм) | 5,8” (144 × 71,4 × 8,1 мм) |
| XS Max vs 11 Pro Max | 6,5” (157,5 × 77,4 × 7,7 мм) | 6,5” (158 × 77,8 × 8,1 мм) |
Что по железу?
Новые айфоны построены на чипе A13 Bionic. Он выполнен по «улучшенному» 7-нанометровому техпроцессу. Там шесть основных ядер: два высокопроизводительных и четыре энергоэффективных. Это соответственно два Lightning на 2,65 ГГц и четыре Thunder на 1,8 ГГц.
Всего ядер на этом чипе 18. Помимо основных есть еще четыре графических ядра, и восьмиядерный нейропроцессор Neural Engine.

Производительность iPhone 11 Pro Max в Geekbench5 в сравнении с другими моделями

Результаты iPhone 11 Pro Max в Geekbench5, single-core | Открыть оригинал

Результаты iPhone 11 Pro Max в Geekbench5, multi-core | Открыть оригинал

Результаты iPhone 11 Pro Max в Geekbench5, metal | Открыть оригинал
На презентации Apple заявила, что все ядра стали мощнее, но при этом потребляют меньше энергии, чем предыдущее поколение:
- высокопроизводительные — на 20% мощнее и на 30% энергоэффективнее,
- ядра для основных задач — на 20% мощнее и на 40% энергоэффективнее,
- графический модуль — на 20% мощнее и на 40% энергоэффективнее,
- Neural Engine — на 20% мощнее и на 15% энергоэффективнее.
Чип делает тайваньская компания TSMC по новому техпроцессу, который сама называет N7 Pro. Чем он отличается от процесса N7+ никто не знает.
Официально оперативки во всех смартфонах линейки по 4 гигабайта. Хотя в интернетах ходит информация о том, что там есть еще 2 ГБ оперативной памяти, жестко зарезервированные за камерой и технологией обработки изображений Deep Fusion.
Какой объём памяти доступен?
- iPhone 11: 64, 128 и 256 ГБ.
- iPhone 11 Pro (Max): 64, 256 и 512 ГБ. 128-гигабайтной версии у «прошки» нет.
Есть разница между 11 Pro и 11 Pro Max кроме диагонали?
Нет. Это две по сути одинаковых модели с разным размером дисплея и аккумуляторами разной емкости. Процессор, камеры, объем памяти, материалы корпуса, цвета — это все идентично.

Как они снимают? Покажи фоточки.
Старшие модели оснащают тремя 12-мегапиксельными объективами.
- Телеобъектив: 52 мм, светосила — f/2.0, матрица — 1/3.4”. Оптическая стабилизация намного круче, чем в предыдущей модели — изображение почти не дрожит.
- Широкоугольный: 26 мм, светосила — f/1.8, матрица — 1/2.55”, оптическая стабилизация.
- Сверхширокоугольный: 13 мм, светосила — f/2.4, матрица — 1/3.4”, оптической стабилизации нет.
- Фронтальная камера: тоже 12 Мпикс., 23 мм, светосила f/2,4.
У теле- и широкоугольного объектива повысилось максимальное значение ISO. С одной стороны — это значит, что на самой высокой чувствительности шума будет больше. С другой — что на привычных значениях шума будет меньше.
Вот как работает телеобъектив и «сверхширик».

Слева направо: телеообъектив (JPEG | HEIC), широкий угол (JPEG | HEIC), сверхширокий угол (JPEG | HEIC), снятые с одной точки. По ссылкам — оригиналы.

Слева направо: телеообъектив (JPEG | HEIC), широкий угол (JPEG | HEIC), сверхширокий угол (JPEG | HEIC).

Слева направо: телеообъектив (JPEG | HEIC), широкий угол (JPEG | HEIC), сверхширокий угол (JPEG | HEIC).

Слева направо: телеообъектив (JPEG | HEIC), широкий угол (JPEG | HEIC), сверхширокий угол (JPEG | HEIC).

Слева направо: телеообъектив (JPEG | HEIC), широкий угол (JPEG | HEIC), сверхширокий угол (JPEG | HEIC).

Слева направо: телеообъектив (JPEG | HEIC), широкий угол (JPEG | HEIC), сверхширокий угол (JPEG | HEIC).

Слева направо: телеообъектив (JPEG | HEIC), широкий угол (JPEG | HEIC), сверхширокий угол (JPEG | HEIC).

Слева направо: телеообъектив (JPEG | HEIC), широкий угол (JPEG | HEIC), сверхширокий угол (JPEG | HEIC).
У Pro три камеры, а у базового iPhone 11 — две. Где какие?
Обычному iPhone 11 из трех новых камер досталось только две: широкоугольная и сверхширокоугольная. А телефото есть только у «прошек».

За рентгеновское фото спасибо iFixit
А у iPhone 11 есть ночной режим съемки?
Да, есть. Работает он только на камере по умолчанию, которая 26 мм. На «суперширике» режим не поддерживается, впрочем, так дела обстоят и на Pro-версиях.

Слева ночной режим выключен (JPEG | HEIC), справа — работает (JPEG | HEIC)

Слева ночной режим выключен (JPEG | HEIC), справа — работает (JPEG | HEIC)

Слева ночной режим выключен (JPEG | HEIC), справа — работает (JPEG | HEIC)
ИИ научили лучше обрабатывать края объектов в портретном режиме?
Может, чуть-чуть. Особой разницы я не заметил — волосы, шерсть, полупрозрачные объекты — это все по-прежнему не самая простая задачка для Neural Engine, временами края неестественно размываются. Зато! Теперь нейросеть распознает котиков во время съемки (подозреваю, и собак тоже) и автоматически фокусируется на них.


Кот Гугл крупным планом (JPEG | HEIC).

Кот Гугл c неидеально обтравленным ухом (JPEG).
Как сильно выступают камеры из корпуса?

Заметно выступают. Примерно на миллиметр. Но это нивелируется чехлом, который я бы советовал покупать в обязательном порядке, так как стекло у айфонов с двух сторон. И хотя сзади точно такое же с точки зрения ударопрочности стекло, как и спереди, уронить — значит скорее всего разбить девайс. Кстати, проще всего выронить Pro-версию, потому что там матовое заднее стекло, и оно скользит в руках.

3349 ₽ за оригинальный прозрачный чехол по карте Мастеркард. Цена одинаковая, вне зависимости от модели. Силиконовый стоит столько же. Кожаный — на тысячу дороже.
Правда, что можно будет снимать видео сразу с нескольких камер?
Все верно. Но нововведение касается скорее не новых моделей, а новой iOS 13. Стандартное приложение эту фишку не поддерживает, но она должна работать в обновленной версии программы FiLMiC Pro. В ней можно выбрать две любых камеры (включая фронтальную), с которых будут записываться потоки. Когда именно выйдет апдейт, не говорят, но обещают, что в 2019 году. Вот какие устройства поддерживаются:
- iPhone 11, 11 Pro и 11 Pro Max
- iPhone XS/XSMax
- iPhone XR
- iPad Pro 3 Gen (11″ and 12.9″)
Разблокировка по Face ID правда стала быстрее?
Вроде бы да, но я и раньше не испытывал с этим трудностей. Точно ощущается, что стал шире угол, в котором сканер лица работает — теперь реже нужно прямо таки поворачивать голову целиком в его сторону.
В каких цветах доступен iPhone 11?
Все расцветки максимально пастельные, хотя задняя часть корпуса при этом глянцевая. Например, желтый XR был желтее iPhone 11. А кораллового больше нет.

Белый, черный, зеленый, желтый, фиолетовый, красный (который Product RED — с него часть доходов Apple переводит в фонд борбы со СПИДом, туберкулезом и малярией)

Зеленый и фиолетовый iPhone 11 живьем
А Pro какого цвета?
Задняя часть «прошек» матовая, а область вокруг камеры — наоборот глянцевая. Есть четыре цвета: темно-зеленый, золотой, стальной и черный.

Какая ОС установлена на одиннадцатые айфоны?
Самая актуальная на момент написания поста версия ПО — iOS 13.1.2. Из заметных улучшений в ней наконец убрали баг с темным экраном, возникающем на несколько секунд при запуске камеры.
На сколько реально хватает аккумулятора?
Я обычно беру «лопаты», поэтому полноценно могу сравнить старшие модели. 11 Pro работает автономно сильно дольше, чем я привык на iPhone XS Max. Поначалу, когда я фоткал больше обычного и вообще проверял новую модель «на прочность», разница была не сильно заметна. Но когда режим использования устаканился, я ощутил прирост и даже его замерил. Получилось на те самые 4–5 часов больше, про которые говорили на презентации. Снимаю девайс с зарядки на 100% в 8 утра, не подключаю к адаптеру в течение дня, а к полуночи у него еще процентов 15–20 остается. Если я позволял себе такое на XS Max, то где-нибудь по пути домой, часов в 9–10 вечера я смотрел на красные 3% и думал: дотянет смартфон до розетки или вырубится в дороге?
У iPhone 11 по сравнению с XR разница не такая заметная. Заявлено, что он будет работать на час дольше, но тут, понятно, все зависит от того, что вы с ним делаете.
Есть поддержка 5G?
Нет. Но из «нового и быстрого беспроводного» есть Wi-Fi 6.
Цены на предыдущие линейки снизились?
Да. Сильно подешевели iPhone 8 и 8 Plus — до 35 и 40 тысяч рублей за минимальные конфигурации соответственно. С точки зрения производительности они все еще очень даже актуальны.
- Прошлогодний «бюджетный» XR с минимальным объемом памяти можно найти за 44 000 ₽.
- При этом старшая модель 2017 года — iPhone X — сейчас стартует от 54 000 ₽.
- Забавно, что новый iPhone 11 даже чуть дешевле, чем XS: 58 000 ₽ против 59 000 ₽ соответственно. У XS чуть меньше дисплей, но сделан он по технологии OLED, а не LCD и разрешение у него выше.
- Минимальная цена на XS Max — около 64 000 ₽.
Что не понравилось?
В iPhone 11 избавились от 3D Touch. Было чертовски удобно перемещать курсор, посильнее нажав на любую часть клавиатуры. Теперь эта функция работает только по долгому нажатию на пробел. В общем почти так же, но это требует большего внимания. Спустя две недели я все еще часто промахиваюсь. Не подозревал, как часто я пользовался этой фишкой на XS Max — там о том, что функция активировалась, сообщала мелкая вибрация.
Что понравилось?
Время работы — однозначно то, ради чего стоит переезжать на «прошки».
Камеры — топ: ночной режим хорош и ультраширокий угол тоже отличная штука. Да, ночной режим уже был в топовых моделях Huawei, широкий угол несколько лет назад показала LG. Теперь это есть в айфоне, к которому я привык, и реализовано так, как я привык.
Внезапно — понравился звук. Очень громкие динамики и не хрипят даже на максимуме. Сравнимо с какой-нибудь микро-колоночной типа JBL Clip.
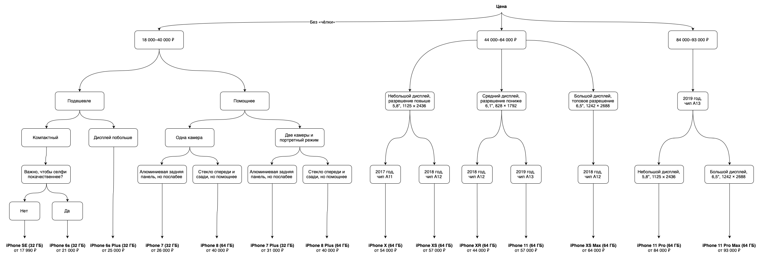
Какой айфон выбрать осенью 2019 года?
Я исхожу из того, что всем хочется актуальное ПО и вменяемый объем памяти. Значит плясать будем от того, на каких моделях доступна iOS 13, а нижняя планка по накопителю — 32 ГБ. Это iPhone 6s (Plus), SE, 7 (Plus), 8 (Plus), X, XR, XS (Max), iPhone 11 и iPhone 11 Pro (Max). Всего 14 вариантов. Отвечу вот такой картинкой.
Часы
Что вообще нового в пятой серии?
Дисплей сделан по технологии LTPO и поэтому может быть всегда включен, снижая яркость и частоту обновления картинки до 1 Гц. Мелочь, но это то, за что я любил Pebble — не нужно вскидывать руку, чтобы посмотреть время. Впрочем дисплей можно и отключить полностью, выставив режим «Театр». В нем дисплей не включается, пока его не коснешься.

Личная информация размывается, если опустить руку. Т.е. когда дисплей в энергосберегающем режиме с низким fps.
Компас позволяет показывать направление на картах (если вы вдруг пользуетесь ими на часах). К слову сказать, Яндекс еще эту штуку у себя не внедрил. А в Картах Apple, понятно, уже работает.

Слева направо: приложение «Компас», карты Apple, карты Яндекса
Новый 64-битный процессор S5. Понятное дело, он делает все происходящее на часах быстрее. По сравнению с Series 4 не сильно заметно, но если столкнуть в лоб со вторым поколением, например, — это космос.
В Series 5 больше памяти. В четвертой серии было 16 ГБ, теперь — 32.

iFixit предполагает, что емкость батареи в пятом поколении выше примерно на 10%. В реальной жизни это позволяет часам работать около суток, хотя заявлено 18 часов автономной работы. Может быть, дело в том, что часы (а значит и аккумулятор) пока новые, а я не так уж плотно использую гаджет. В основном я смотрю время, проверяю уведомления, временами слушаю музыку с часов по BT. Плюс на ночь включается трекер сна.
Watch OS 6 добавляет калькулятор, диктофон, магазин приложений и программу для отслеживания цикла — девушки оценят.
Керамический и титановый корпусы — круто?
Забавно, но их не будут продавать в России. По крайней мере пока — так как эти версии существуют только с виртуальной симкой. В Apple говорят, что сертифицировать устройства с eSIM в России сложновато.

Слева направо: алюминий, сталь, керамика, титан
Какие брать, если соберусь покупать?
Series 3 — от 16 000 ₽. По-прежнему быстрые, с актуальной ОС, есть GPS и водозащита.
Series 4 — от 27 000 ₽. Все то же самое + большой дисплей, как у Series 5 + ЭКГ, которая в России не работает из-за сертификации.
Series 5 — от 32 000 ₽. Дисплей always-on, компас, больше памяти, побыстрее и подольше работают.
Итого. Если хочется заметно сэкономить — конечно, третье поколение. Если выбор между Series 4 и Series 5, то берите новые — радости будет больше, а «запас прочности» у них выше.
Автор: Ivan Zvyagin

