Часть 1. http://geektimes.ru/post/267682/
Часть 2. http://geektimes.ru/post/267712/
Пролог
Предыдущими двумя статьями у меня получилось заинтересовать большое количество читателей — а это повод продолжать цикл статей и стараться еще больше. Многие из вас настоятельно уже требуют схемотехнику, ну что же — пора! Это будет достаточно простая статья, в ней будет куча стандартных решений и несколько финтов ушами хитрых схемотехнических решений.
Правда если вы не забыли — моя задача не просто выдать результат для обезьяньего бездумного повторения, а объяснить для чего каждая деталь и объяснить как вообще все это работает. Поэтому ничего чудотворного в этой статье вы точно не увидите расходимся.
Задача, которую необходимо решить
Ни для кого не секрет, что существует такое понятие как гальваническая развязка. Это схемотехнический прием с помощью которого мы электрически изолируем разные части нашей схемы. Чаще всего на практике возникает необходимость подобным образом изолировать развязать высоковольтную входную часть (там где у нас напряжение сети) и низковольтную часть (выходную, где у нас допустим +15 В).
Все это необходимо для того, чтобы в процессе эксплуатации блока питания (DC-DC преобразователи) пользователя просто ебом не токнуло не убило высокое напряжение, которое может оказаться на выходе при какой либо неисправности. Возможна ситуация, когда какой либо силовой транзистор «пробьет» в схеме, он организует КЗ, то есть будет пропускать ток со входа сразу на выход. В схеме где нету гальванической развязки на выходе вместо +15В окажется +310В, думаю разница всем понятна.
Помните! Во всех последующих схемах будет высокое напряжение! Вам стоит очень осторожно работать, если надумаете повторять.
Надеюсь на этом этапе вы поняли общую суть гальванической развязки и что не стоит пренебрегать ею, хотя она часто в разы усложняет схему. Двигаемся дальше…
Как можно реализовать гальваническую развязку:
1) Применив трансформатор. Если мы вспомнит принцип работы трансформатора, то поймем, что его первичная и вторичная обмотки никак не связаны электрически, а энергия передается через магнитное поле. Именно поэтому вас не убьет зарядка от телефона. В силовых устройствах первичные (высоковольтные) и вторичные (низковольтные) развязываются исключительно с помощью трансформатора! Запомните это и проживете несколько дольше.

Рисунок 1 — Трансформатор как узел гальванической развязки
2) Использую оптроны. Данный метод реализует оптическую развязку, применяется он в управляющих цепях. Устроен оптрон просто — внутри него находится светодиод и фототранзистор. Они ничем не связаны, кроме светового потока. Когда мы зажигаем светодиод оптрона, он освещает фототранзистор и он уже пропускает ток. Развязка тут очевидна! Свет никак не пропускает электричество, поэтому две половины оптрона никак не связаны электрически.
Такой финт ушами схемотехнический прием позволяет нам в случае поломки силовой части не дать высокому напряжению попасть на управляющие микросхемы, а они у нас дорогие. Максимум сгорят оптроны, вернее фототранзистор в нем. Нам придется заменить в управление всего одну деталь вместо целой платы с десятками элементов.

Рисунок 2 — Оптрон РС817 как средство развязки управляющей цепи
Вернемся к задаче… Сравнивая текст выше с нашей задумкой об ИБП, я думаю вы уже догадались, что гальваническая развязка нам понадобится во всех силовых блоках. Что нам нужно сделать:
1) Развязать вход ИБП с DC шиной на которой сидят аккумуляторы, представьте себе что они скажут если вместо 56 В они получат 310 В — явно не спасибо;
2) Развязать DC шину с выходом устройства, постоянный ток нам там не нужен, а 230 В переменки на АКБ тем более;
3) Изолировать электрически все управляющие модули () от высоковольтных цепей для их целости в случае аварии, а так же снижения уровня помех от силовых элементов.
Из тезисов выше необходимо сделать следующий вывод: нужно реализовать отдельное питание управляющих элементов и силовых узлов.
Для решения этой задачи нам понадобится 2 линии "+15 В": одна будет питать платы управления, другая силовые ключи. Сразу уточню для чего нам надо +15 В в силовых модулях — полевой транзистор, как и IGBT открывается напряжением. Типичное напряжение необходимое для открытия ключа как раз 12-18В, мы выберем «золотую середину». Реализуем мы это просто — намотаем 2 вторичные обмотки, которые будут работать независимо друг от друга. Стабилизировать можно только один выход, т.к. обмотки идентичны и напряжения на них при равной скважности будут равны.

Рисунок 3 — Использование двух изолированных обмоток на одном трансформаторе
Так же нам стоит вспомнить, что сделав блок дежурного питания, который из входных 230В AC сделает на 15В DC мы не решим всей проблемы, т.к. в случае пропадания напряжение во входной сети мы останемся без наших 15 В и все наши управляющие элементы погаснут вместе с ИБП. Думаю такое устройство и ИБП будет сложно назвать.
Эту проблему можно решить несколькими путями, но я пойду по самому сложно (относительно) пути — дополнительный блок питания (DC-DC), который позволит нам преобразовать наши 48В DC в необходимые 15В DC. С задачей вроде все прояснилось:
а) AC-DC преобразователь 220 — 15 В, мощностью 60 В, что позволит нам без труда снять ток 4А, которого будет более чем достаточно в данном случае для открывания транзисторов;
б) DC-DC преобразователь 48 — 15 В, такой же мощностью в 60 Вт.
Понижающий обратноходовый DC-DC преобразователь
Использую опыт былых лет я сразу решил на чем я буду делать данный ИИП. Выбор пал на отличное семейство микросхем — TOP22x. Это микросхема содержит в себе высоковольтный ключ, драйвер, защиту по току от КЗ, умеет стартовать от высокого напряжения и обладает навыком «плавного пуска». Все это сводит внешнюю обвязку схемы ну просто к минимуму! А цена за это чудо всего 1-2$ в розницу, оптом выходит дешевле.
За эти деньги мы получим практически готовый ИИП мощностью до 150 Вт, в серии 22х — последняя цифра напрямую связана с максимальной мощностью. Используемая мною TOP227 способна на 100-120 Вт, заявленные 150 Вт я так и не выжимал или руки не оттуда.
Теперь самая схема данного маломощного ИИП:

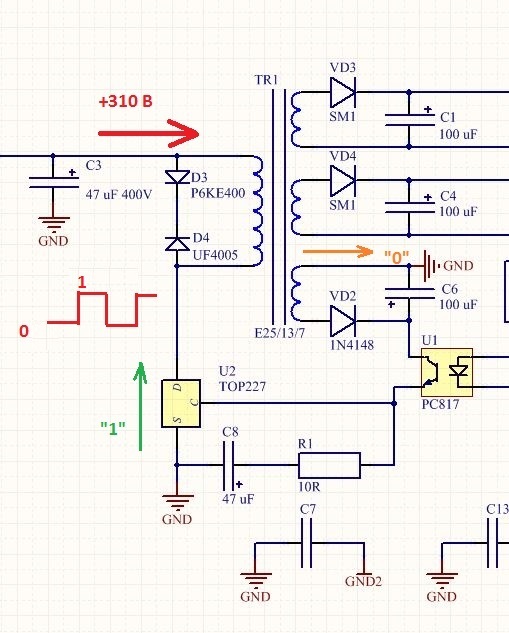
Рисунок 4 — Принципиальная схема ИИП мощностью 60 Вт и напряжением выхода 15 В
Пройдемся по схеме:
1) Предвидя вопрос «где мать его же ваш ККМ или PFC?», отвечу сразу — PFC у меня общий на все устройство и запитка этого ИИП от 230В идет после него, так что можно не ставить. Если вы будете использовать этот блок питания в других конструкциях, то входной фильтр все таки нужен, хотя бы ферритовое кольцо на провод питания;
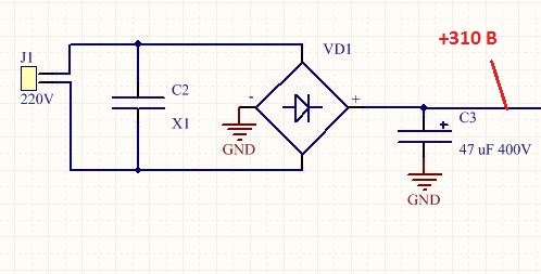
2) Классический выпрямитель: диодный мост и электролитический конденсатор — дешево и сердито. Единственная особенность перед диодным мостом стоит конденсатор с маркировкой «Х1», что это такое подробно расскажет гугл, а я лишь скажу, что он отлично работает в борьбе с помехами и импульсами, а Х1 — это тип. Так что советую его ставить во всех ИИП на входе. После данного узла мы получим — 310 В постоянного напряжения. Ибо вся импульсная техника работает с постоянным током.

Рисунок 5 — Узел выпрямителя импульсного источника питания (ИИП)
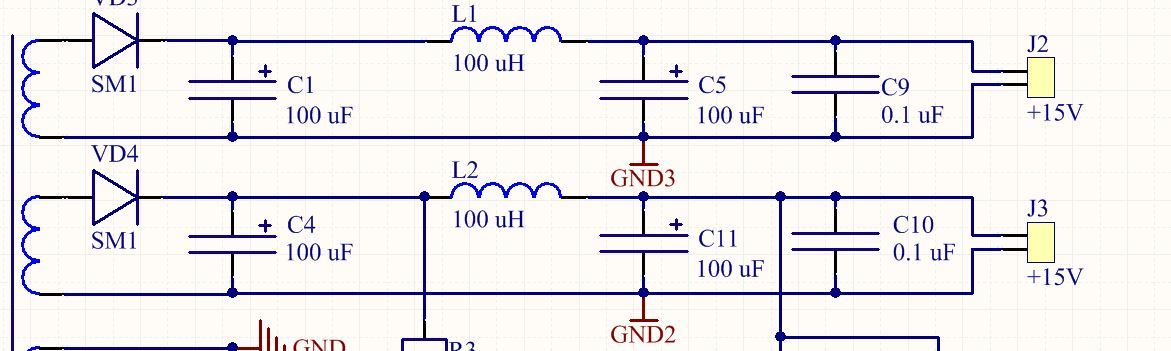
3) Трансформатор имеет на своем борту 4 обмотки: 1 первичная + 2 вторичные + 1 самопитания. Обмотка самопитания не имеет гальванической развязки, т.к. не является выходной, поэтому «земля» высоковольтной части и данной обмотки объединены.
4) Узел с микросхемой TOP227. Тут особое внимание необходимо уделить разводке на плате цепи С8-R1: эти два элемента должны находиться как можно ближе к ноге С (control).

Рисунок 6 — Цепь обратной связи микросхемы TOP227
5) Параллельно первичной обмотке мы видим два хитрых диода: супрессор и импульсный диод. Обычно в этот момент налетают «профессионалы» с доказательствами уровня канала Рен-ТВ не аргументированным утверждением: «Надо ставить снаббер!» Ребята, снаббер действительно имеет смысл в сварочных инверторах для получения необходимой формы ВАХ. В ИИП настал век супрессоров. Эти 2 хитрых диода будут защищать нашу микросхему от выбросов ЭДС, которые могут превысить предельные 700 В для внутреннего ключа TOP227. Работают они просто: супрессор тот же стабилитрон, только быстрее и мощнее, поэтому он погасит все импульсы выше 400 В, а поможет ему в этом импульсный диод, который имеет очень маленькое время пробоя. Советую применять подобную связку во всех ИИП — это обезопасит ваши транзисторы, которые достаточно дорогие.

Рисунок 7 — Защита силового ключа от высоковольтных выбросов на первичной обмотке трансформатора
6) Выпрямители в данной схеме стандартные: однополупериодный выпрямитель из одного диода, электролит, дроссель и пара конденсаторов после. Такой достаточно простой выпрямитель и средняя ОС позволяют получить пульсации не выше 20-25 мВ. Однополупериодный выпрямитель — не самая эффективная штука, но он простой и на маленькой мощности занял свою заслуженную нишу.
Как мы видим у нас есть 3 «земли»: GND — высоковольтная сторона + обмотка самопитания, GND2 и GND3 — две независимые земли, такая схемотехника позволила получить 2 гальванически развязанные обмотки, как от сети, так и друг от друга. Одна будет питать цифровую часть, другая — силовую.

Рисунок 8 — Однополупериодный выпрямитель во вторичных цепях
7) Обратная связь по напряжению вполне себе «классическая» — построена она на легендарной TL431, схема из даташита на нее. R10 и R2 — образуют делитель напряжения, путем подстройки R2 можно изменять коэф. деления и соответственно напряжение на выходе. R6 и VD5 выполняют роль индикации напряжения на выходе для визуальной оценки работоспособности блока.

Рисунок 9 — Обратная связь по напряжению построенная на TL431 и PC817
8) Последнее что стоит упомянуть, а по важности первое, конденсаторы С7 и С13 объединяют «земли», это необходимо для стабильной работы ОС. Они не связывают «земли» гальванически. Так же упомяну, что это не простые конденсаторы, а тип «Y2». Подробно о них будет там же, где и о Х1. Этот конденсатор способен выдерживать высоковольтные пульсации, а так же выравнивает потенциалы на «землях».
Как это все работает
Тема обратноходовых преобразователей или flyback разжевана в интернете подробнее некуда, но общий принцип работы я вкратце расскажу, т.к. статья ориентирована на новичков.
Из названия «обратноходовый» — можно догадаться, что он совершает какое-то важное действие (физический процесс) на обратном ходе. А если конкретнее, то микросхема наша генерирует управляющие импульсы — ШИМ сигнал. У него есть 2 состояния: 1 и 0. За «1» у нас принят открытый транзистор, за «0» — закрытый.
Приведу некую пародию на диаграмму состояний:

Рисунок 10 — Диаграмма состояний однотактного преобразователя
На схеме видно, что +310 В на первичную обмотку подается абсолютно всегда. Для того, чтобы протекал ток остается подключить «землю» на другой конец первичной обмотки. Возникнет разность потенциалов и ток потечет. Как мы видим на схемке, что выходной транзистор TOP227 принимает 2 состояния: открытое «1» — подключает землю к первичной обмотке, закрытое «0» — отключает землю от первичной обмотки и тем самым прерывает ток. Все эти изменения идут с частотой 100 кГц, то есть очень быстро. Ваш К.О.
В момент когда состояние «1», ключ открыт и в первичной обмотке протекает ток — идет запасание энергии, первичная обмотка как и обычный дроссель запасает энергию в магнитном поле. В этот момент на вторичных обмотках тока нету. Когда состояние меняется на «0» и ток в первичной обмотке перестает протекать, то происходит «выброс» энергии через сердечник во вторичную обмотку и там возникает ток благодаря ЭДС самоиндукции. В общем-то по первичной обмотке все.
Во вторичной мы получаем пульсирующий ток, чтобы получить его равномерным мы используем конденсаторы и дроссель. В момент состояния «0», когда ток во вторичной обмотке есть они запасают излишки энергии. Когда состояние «1» и тока во вторичных обмотках нету, то запасенная энергия из конденсаторов и дросселя начинает «высвобождаться» и создают ток — компенсируя его отсутствие в обмотке.
Фух… надеюсь объяснил понятно. Просьба тем, кто особо сильно соображает не кидаться тапками в некоторые псевдо-ляпы, они допущены лишь для выработки понимания работы импульсного трансформатора!
А теперь собственно к нему...
О том как его изготовить и намотать читайте в части 2, данного цикла статей. Тут приведу лишь пример расчета в программе Flyback 7.1 и несколько фотографий с этапа намотки трансформатора:

Рисунок 11 — Расчет параметров намотки для нашего трансформатора

Рисунок 12 — Наматываем первичную обмотку

Рисунок 13 — Намотали первичную обмотку

Рисунок 14 — Наматываем обмотку самопитания ИИП

Рисунок 15 — Намотали вторичные силовые обмотки, они уже в несколько проводов

Рисунок 16 — После намотки всех слоев изолируем, остается одеть сердечник и склеить его
Теперь к печатным платам:

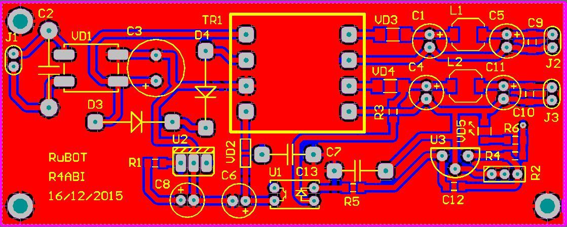
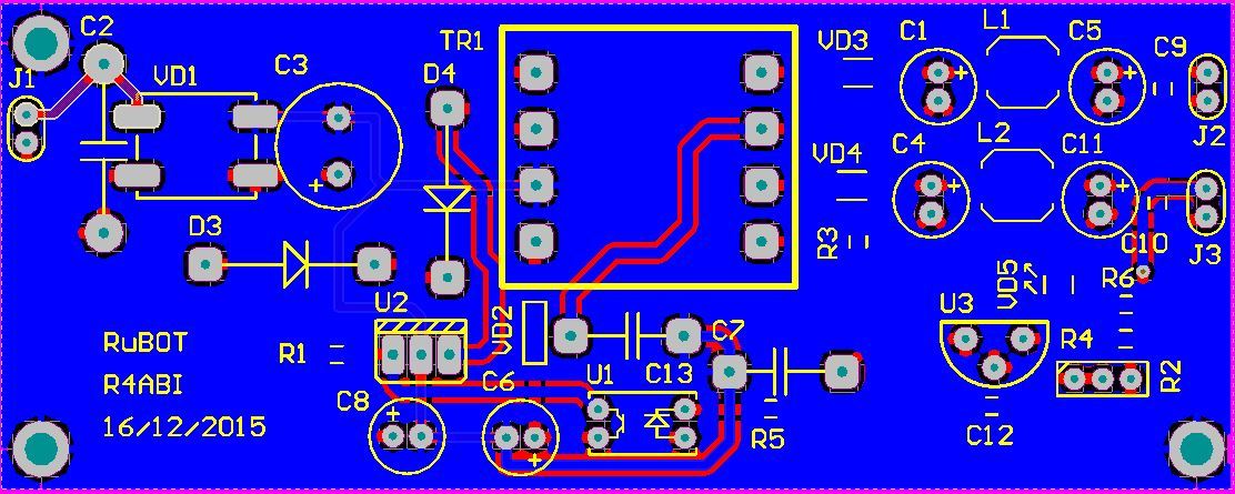
Рисунок 17 — Верхний слой печатной платы

Рисунок 18 — Нижний слой печатной платы

Рисунок 19 — Выводим модель платы для выявления косяков шелкографии
Теперь вид первого прототипа, он кустарный (выполнен фоторезистом + сплав Вуда), был выполнен в одностороннем варианте и с одной вторичной силовой обмоткой. Именно на таких макетах все обкатывается. Фото конечно образца с заводскими платами и прочим будет в отдельной статье-фотосессии! А пока:



Рисунок 20-22 — Плата первого рабочего прототипа на котором удалось получить необходимый ток в 4А и 18 мВ пульсаций
Проектирование DC-DC преобразователя (48-60 В) в 15 В по топологии Push-Pull
Учитывая что моя статья достаточно сильно разрослась, но это блок опишу вкратце, т.к. по назначению он идентичен первому на TOP227. Подробную же работу данной топологии рассмотрим в части посвященной силовому DC-DC инвертору 48 -> 400 В. А пока предлагаю материалы:

Рисунок 23 — Принципиальная схема DC-DC преобразователя по топологии Push-Pull

Рисунок 24 — Таблица расчета трансформатора для преобразователя. Ток 1А выбран, т.к. этому модулю в случае отключения придется питать лишь половину блоков устройства

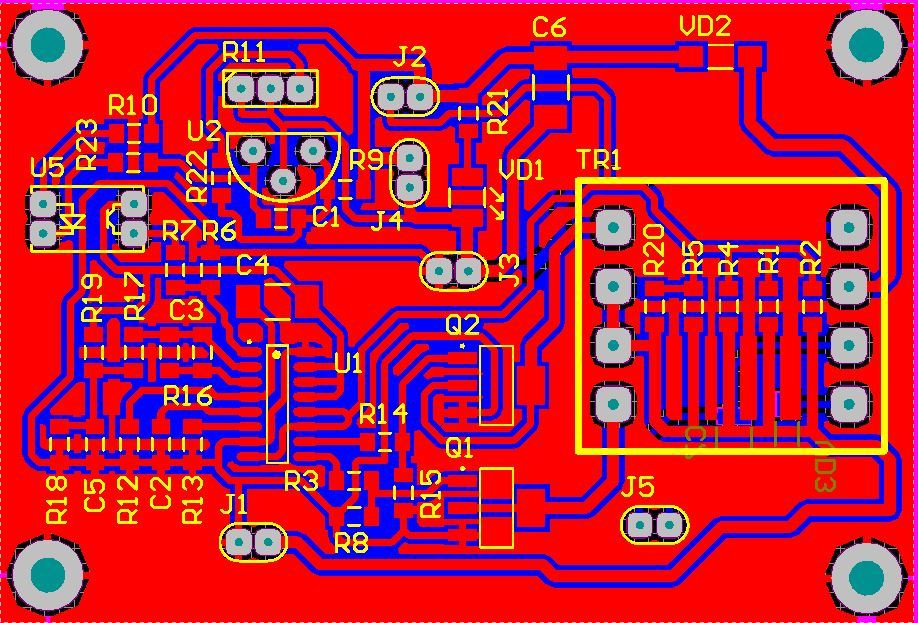
Рисунок 25 — Верхний слой платы

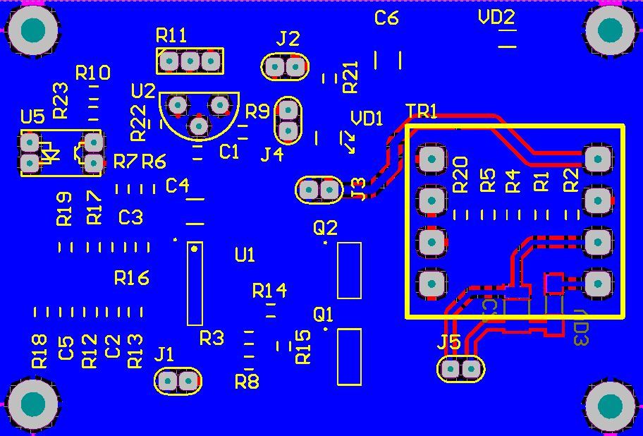
Рисунок 26 — Нижний слой платы

Рисунок 27 — Модель печатной платы для оценки корректности шелкографии
Эпилог
Вот и закончилась по сути первая статья посвященная схемотехнике ИБП. Надеюсь материал вас не разочаровал, любые пожелание и критику всегда с удовольствием готов выслушать. Т.к. следующая статья будет более глобальная, то выйдет она на выходных, скорее всего в субботу. Желающим начать повторение конструкции буду рад помогать советом и материалами.
Так же как вы наверняка заметили — документация готовую в папке я не предоставил, это тонкий намек на то, что все срочно осваивать Altium кто не освоил, товарищи!
Спасибо всем кто читает и активно обсуждает мои статьи! Продолжение как всегда следует…
Автор: R4ABI
