В августе прошлого года, сидел я, значится, и рассчитывал различные ниши с тем, чтобы в самой удачной из них стартануть своей бизнес — тот, кто из нас не мечтает о большом пассивном доходе, пусть первым бросит в меня камень.
Почему моё внимание было обращено именно на понятие «ниши»? Потому что, множество тренингов типа «создай свой бизнес за 1 день и 100 рублей» строятся именно на таком маркетинговом приёме входа в рынок как «нишевание» и он действительно является одним из самых доступных способов старта собственного бизнеса, что я, будучи в тот момент студентом программы MBA (а сейчас уже обладатель соответствующего диплома*), знал из курса маркетинга.
Сам я являюсь по своей профессии «слаботочником», то есть занимался в различных качествах (от эксплуатации и инженера технадзора до производителя монтажных работ различных систем безопасности, таких как охранно-пожарная сигнализация, системы видеонаблюдения и различные системы автоматизации типа АИИС КУЭ и пр). Поэтому одной из просчитываемых ниш стало оказание услуг в этой области.
Другой областью моих интересов является двухколесная техника. Не велосипеды, как некоторые могли бы подумать, хотя и этот безусловно полезный для здоровья экологически чистый транспорт мне интересен, а мотоциклы. Судя по приведенному анализу, продажа мотоциклов через интернет — довольно-таки здравая и перспективная идея: при рентабельности в 30% 60 продаж в месяц при среднем чеке в 200 000 рублей могут обеспечить прибыль в 4 миллиона в месяц. Учитывая, что это сезонный бизнес, в год получается порядка 23 миллионов!
Третьей разрабатываемой идей была продажа написанной мной уже более 8 лет назад книги-энциклопедии по бильряду, т.к. с того времени я не собственно её продажей не занимался, доверив соавтору книги и автору технологии изготовления бильярдных столов. Тут необходимо отметить, что собственно изготовление бильярдных столов является намного более прибыльным делом, чем продажа книги-технологии, описывающей этот процесс.
Наконец давайте перейдём к тому фрагменту, который выделен красным прямоугольником. Это собственно «продажа идей». Как вы можете видеть, идей продажа идей у меня получилась финансово очень перспективной, особенно прошу обратить ваше внимание на количество запросов в яндексе по ключевому слову «идея».
Триста шестьдесят килорублей это все-ж лучше чем сотка честной зарплаты — подумал я, и решил попробовать. Расписал концепцию (здесь вы можете прочитать полный текст изначальной концепции), нашел «программиста» — и работа закипела.
Тут стоит отметить, что сам я хоть и являюсь по образованию «айтишником» и имею соответствующий опыт работы, но моих знаний и умений на данный момент все же не хватает на написание кода либо качественный веб-дизайн и вёрстку, поэтому я предпочёл эту часть работы делегировать за умеренную плату.
Через месяц выяснилось что пятидесяти тысяч (оплаты месяца труда руби-разработчика с огромной скидкой) слегка маловато и мне пришлось вкладывать ещё деньги. Откровенно говоря, мне казалось, что я буквально кидал «сотни нефти» в топку высокотехнологичного айти-бизнеса, да и к тому же я решил сразу делать красивый дизайн и нанял дизайнера.
Дизайнер нарисовал за 2 месяца и 12.5 килорублей вот такое:

что конечно слегка покрасивее моего мокапа, но и не уровень Лебедева.
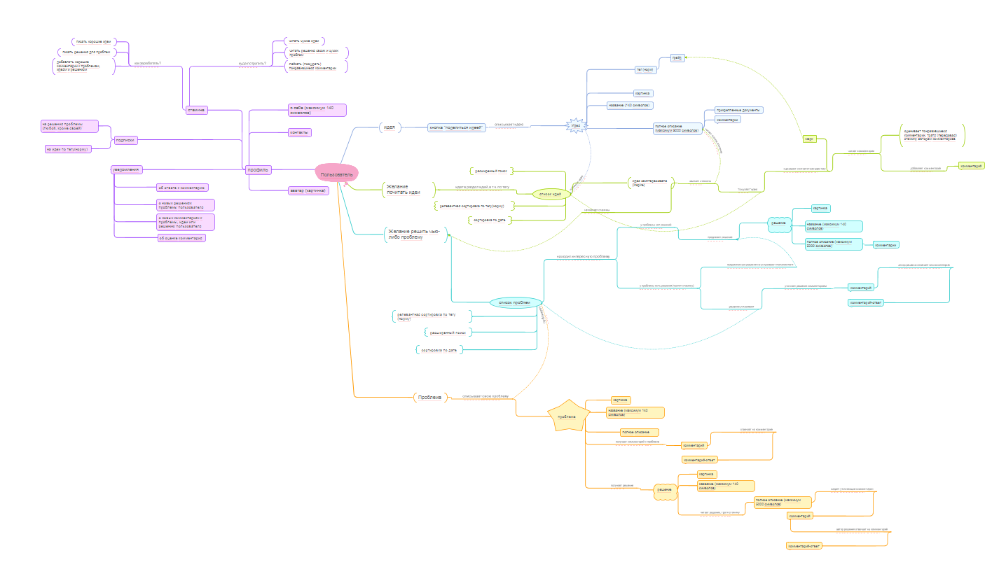
Как это часто бывает, пока дизайнер рисовал дизайн, концепция поменялась дважды. Поэтому, оплатив работу дизайнеру, мне пришлось его «наброски» выбросить и нарисовать такой вот майндмэп:
Но, уже к концу года сформировалась уже более-менее рабочая версия движка, нашелся нормальный верстальщик, и уже двое человек не считая меня, продолжали готовить «убер-твиттер» к оглушительному запуску. Тем временем бюджет проекта уже перевалил за 200к личных денег.
Конец февраля я встретил имея проект с функционалом, который представлен на сайте на момент публикации статьи. Я набросал текст лендинга, локаль, и мы в течении пары недель все это внедрили. Сейчас проект уже по стоимости перевалил за 300 килорублей, но и потенциал у него есть:
— продвинутая система категорирования и оценки идей («2 в 1»),
— система распределения контента, стимулирующая к его созданию (чтоб прочесть идею, нужно заработать энергию, опубликовав свою идею),
— свежая идея, отсутствие жестких конкурентов (кикстартер работает в ином секторе — финансирование идей).
На данный момент новый, более расторопный (и что не менее важно более симпатичный) дизайнер уже разработал лого, цветовую схему, занимается иллюстрацией welcome-page, а верстальщик готовится её сверстать. Что из себя сейчас представляет проект, можно прочитать на главной, а лучше всего попробовать самому, благо войти в систему можно через соцсети.
Сейчас перед проектом стоят задачи:
— создание первоначального контента (идей, пользователей),
— раскрутка (данная статья является одним из способов «партизанского маркетинга»),
— доработка проекта (ориентировочно ещё 2-3 месяца чистого времени: личные сообщения, поиск, категории у проблем, нормальная локализация, подписки и уведомления, лента),
— выход на международный уровень.
Если у кого какой совет будет или иная форма обратной связи (приветствуется конструктив) — рад буду выслушать. А если кому проект понравится — велкам! Станете одним из первопроходцев, проекту сейчас очень нужны пользователи.
* — на данный момент на моем личном доходе это никак не отразилось, но самооценку поднимает существенно.
Автор: godfather

