Приветствую всех!
Пожалуй, этот девайс стал одним из самых запоминающихся артефактов проводной телефонии. Именно на базе этого телефона было создано немалое количество определителей номера на процессорах КР580ВМ80А и Z80.

Так уж получилось, что ко мне в руки попал такой АОН. Как насчёт посмотреть, как он устроен, и вернуть его к жизни? Именно этим мы сейчас и займёмся.
❯ О чём это я?

В своё время это был один из самых популярных телефонов с АОН. За основу брался рижский телефонный аппарат VEF ТА-12. Большая часть начинки выкидывалась, вместо неё ставилась новая плата. Появилась практика такой модернизации очень давно, в таком корпусе были даже аппараты на процессоре КР580ВМ80А.
❯ Как устроен VEF ТА-12
И для начала посмотрим на «оригинальный» аппарат.

Телефон идеально подходил для модернизации: имел красивый дизайн, много пространства внутри, а также подходящее место для установки индикатора: вставляли его в отверстие вместо таблички с моделью.

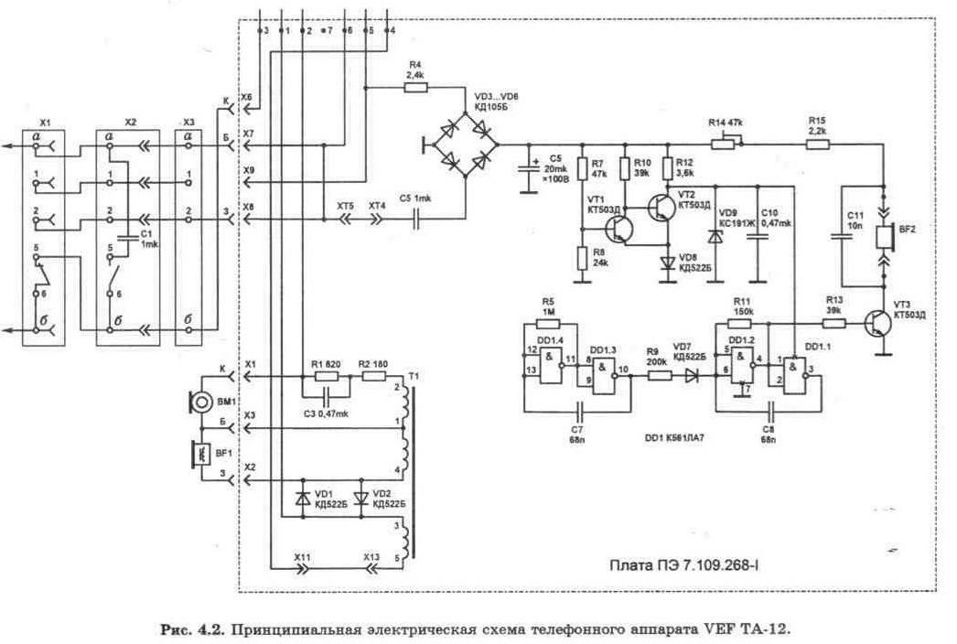
Внутри аппарата находилось две платы. На первой из них находилась клавиатура, её обвязка и микросхема номеронабирателя К145ИК8П. Помимо непосредственно набора чип также имеет ОЗУ на двадцать цифр для возможности повтора последнего номера.

На второй плате трансформатор и цепи для связи с линией.


Схема телефона. Как видно, он довольно прост...
❯ Обзор оборудования
Перейдём к нашему АОНу.

А вот и сам аппарат.

Светофильтр для индикатора, вставленный вместо штатной таблички.

Рычага у трубки нет, вместо него геркон и магнит.

Обратная сторона.

Сохранилась даже оригинальная пломба.

Кабельный ввод и разъём для подключения магнитофона.

Польская телефонная вилка.
❯ Первый запуск
Вместо привычного неотсоединяемого трансформаторного БП здесь кабель с разъёмом DIN.

Продавец перед отправкой даже скинул мне распиновку:

Подал 5 В на указанные контакты, и ничего не произошло. Хмм. В чём же дело?

Подавать большее напряжение не хотелось. Но решил проверить, точно ли 5 В выдаёт БП от «Кристы», с которым проверялся телефон. Загуглил инструкцию от данного компьютера, выяснил, что распиновка БП была верной. От 5 В телефон потреблял около 0,3 А и не реагировал ни на нажатие кнопок, ни на постукивание об стену.
❯ Внутренности
Делать нечего, придётся разбирать. Предположил, что по пути что-то внутри отвалилось, раз у продавца девайс работал.

А вот и начинка.

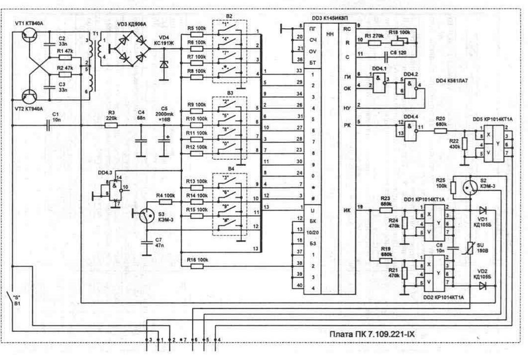
Здесь стоит очень распространённая плата, специально разработанная для модернизации таких телефонов.

Схема платы.

ОЗУ, ПЗУ и процессор.

Обратная сторона днища. На ней обнаружился внезапный КРЕН5А. Ага, похоже, подавать надо несколько больше 5 В. Попробовал подать не пять вольт, а девять, однако телефон не ожил.

После постукивания по плате аппарат начал подавать какие-то признаки жизни. В чатике по старым компьютерам подсказали, что процессор успел инициализировать PIO (ВВ55А), однако программа не выполняется. Что-то явно указывало на плохой контакт: при нажатии на некоторые кнопки или изгибе платы индикатор гас.

Но всё оказалось куда проще: на плате обнаружился пробитый электролитический конденсатор. Одна из его ножек почему-то была отпаяна.

Предположу, что давным-давно он устроил замыкание, ножка от нагрева отвалилась, отчего контакт плавал и девайс порой не запускался. Поменял его на новый, и глюки ушли.
Другой распространённой неисправностью этих АОНов является вылетевшая микросхема ВИ53. Но мне повезло: в моём экземпляре она живая.

Также пришлось вытащить и вставить чип ПЗУ, чтобы контакт восстановился.
❯ Что же умеет этот аппарат?
Собираем всё обратно и подаём питание.

Я ожидал увидеть стандартную заставку «Руси», однако телефон сыграл восьмибитные «Подмосковные вечера» и показал некое «SAY-24».

Выяснилось, что это прошивка Phon SAY-24 от РУСЬ-Телеком.
❯ Перепрошивка
Телефон работал, однако какой-то инструкции на данную модель найти не вышло. Поэтому было решено зашить туда какой-то более распространённый софт.

Стирать штатное ПЗУ не стал: хотелось иметь возможность всё вернуть как было, если что-то пойдёт не так. Поэтому идём в щедрые закрома Родины и достаём коробку с ПЗУшками.

А вот и импортный аналог К573РФ6А — 2764.

Микросхема оказалась чистой, даже не пришлось её стирать. После поиска подходящей прошивки выбор пал на Русь-6С.

Микросхему прошил и вставил в панельку. Штатную для потомков замотал в фольгу, положил в пакетик и приклеил к обратной стороне крышки.
❯ Как оно работает
Снова собираем аппарат и пробуем включать.

Отлично, всё работает!

Эта версия очень старая, очень многих функций, появившихся впоследствии, в ней нет.

В лучшие времена эти АОНы даже переделывали на ПЗУ большего объёма, чтобы иметь возможность устанавливать более навороченные прошивки.
❯ Можно ли по нему звонить?
Несмотря на то, что АОН старой системы уже не поддерживается, никто не мешает использовать этот телефон и сейчас.

Даже попробовал подключить его к линии при помощи вот такого переходника, собранного из розетки РТШК-4, разъёма 6P6C и телефонного шнура.

Тем не менее, со своей главной задачей она вполне справляется, по этому телефону можно звонить, можно устанавливать будильник и сохранять номера. Жаль только, что распознавать номера на современных АТС этот девайс уже не будет.
Вообще, сейчас использовать такие девайсы особого смысла нет. Из-за принципа работы старого АОН его нельзя использовать с параллельно подключенным к линии другим телефоном (из-за того, что АОН для распознавания вызова берёт трубку, второй аппарат не будет звонить), а с вызывающего абонента будут списываться деньги, даже если никто не ответил. Поэтому, несмотря на очень антуражный вид данного аппарата и кучу его дополнительных функций, основным моим стационарным телефоном останется старенький П-171Д.
❯ Эмулятор

Считанную оригинальную прошивку удалось запустить в эмуляторе таких АОНов (из этой статьи).

Довольно легко обнаружились режим коррекции, установка даты и времени, будильники, прослушивание линии.

Но назначение остальных функций, увы, так и осталось неведомым. Без инструкции разобраться в них не так уж и просто.
❯ Что же в итоге?
Телефон на базе VEF ТА-12 можно назвать одним из самых аутентичных АОНов. Эти девайсы не шли ни в какое сравнение с куда менее примечательными кустарными переделками китайских телефонов.
Ещё позже телефоны на Z80 перестали выпускать. Прошивки стали разрабатывать под более надёжные схемы на МК 8031, а самые поздние АОНы выпускались на заказном чипе R-100XP или даже на базе «капли».
Такие дела.
Автор: MaFrance351
