
Да, 4 октября 1957 года совместно с запуском первого искусственного спутника — был первый искусственный радиосигнала из космоса. Именно возможность следить за сигналом из космоса — позволило привлечь к запуску спутника внимание радиолюбителей во всём мире.
Немного подробностей про передатчик и создателей.
Напомним, что на орбиту был выведен ИСЗ (искусственный спутник Земли), который состоял из:
- двух передатчика
- антенн
- батарея автономного питания
Радиотехническая аппаратура первого ИСЗ была разработана на предприятии, которое сегодня носит название ОАО «Российские космические системы» (ранее НИИ-885), — одном из основоположников отечественной ракетно-космической отрасли, созданном в 1946 г.
Необходимо было выбрать оптимальную частоту для сигнала, и на основании данных об ионосфере Земли, имевшихся на тот момент было выбрано две частоты — 20 и 40 МГц. Соответственно на каждый передатчик было по одной антенне (два луча).
И батарея весом порядка 50 кг, что обеспечивала непрерывную работу аппаратуры в течение 14 суток.
Расчеты показали что при мощности передатчика 1 Вт сигнал может быть с уверенностью принят на земле приёмником с чувствительностью 5 мкВ.
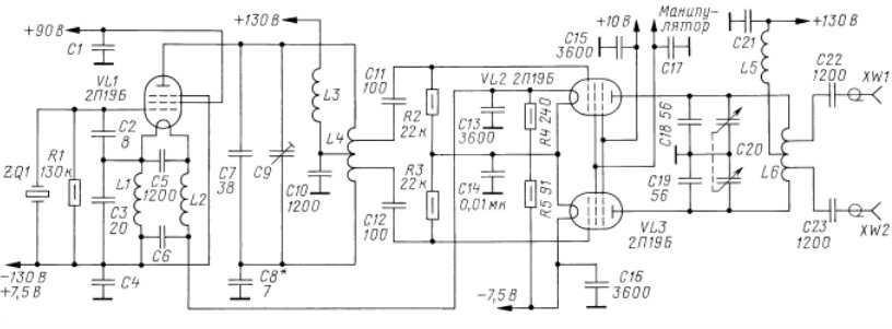
Схема передатчика:
Фото передатчиков:

Команда разработчиков передатчика, приёмника: М.И. Борисенко, К.И. Грингауз, В.И. Лаппо, А.И. Зиньковский.
А.И. Зиньковский сотрудничал с журналом Радио и его знали как грамотного радиоинженера и аккуратного автора. До войны увлекался короткими волнами и имел позывной U3DH. Он был одним из основных исполнителей по созданию бортовой радиоаппаратуры первого ИСЗ — отвечал за её отладку, конструкторские испытания и сдачу заказчику.
Ведущим разработчиком радиостанции и наземного устройства для приёма сигналов с первого ИСЗ был начальник лаборатории Вячеслав Иванович Лаппо.
Теоретическими и практическими исследованиями распространения радиоволн диапазона, в котором работал передатчик, занимался начальник другой лаборатории Константин Иосифович Грингауз.
А руководил проектом начальник отдела Михаил Иванович Борисенко.
Если кому будет интересно, позднее в 1960 году вышла книга А.И.Зиньковского «Радиотехника и космические полеты», в которой освещены многие моменты, что пришлось решать команде при создании радиокосмической связи [4]
В том числе:
- выбор длины волны линии космической радиосвязи
- выбор антенны
- передающие и приёмные устройства
- источник питания бортовой аппаратуры
- организация космической радиосвязи
- радиолокационная и радионавигационная аппаратура

Также напомним [5], что в журнале Радио в 1957 году благодаря усилиям Рудольфа Анатольевича Свореня появилась информация о возможном наблюдении за сигналом искусственного спутника радиолюбителями.
Источники:
1. timesmachine.nytimes.com, 5 октября 1957 года
2. Передатчик первого ИСЗ
3. Россия, спутник. Имя собственное: первый, второй, третий
4. А.И.Зиньковский Радиотехника и космические полеты, 1960 год
5. Рудольф Сворень — человек легенда (автор классики — «Электроника шаг за шагом»)
Автор: nemilya
