Недавно заинтересовался инстанцированием плюсовых шаблонов. В интернетах втречается термин code bloat. Для с++ это может означать неконтроллируемое увеличение кода генерируемого компилятором. Код увеличивается за счет того что инстанцирование новой функции имеет более высокий приоритет чем преобразование аргументов к более удобному типу. Т.е. template T foo(T a); для int и char — это две разные функции. Получить одну функцию можно либо отказом от шаблонов, либо использованием явного преобразования типов.
Но давайте вывернем проблему наизнанку и попробуем получить из минимума строк кода исполняемый файл максимально возможного размера.
Результат не очень впечатил — у меня получилось всего 53Mb из 60 строк кода. И то лишь для одного из трех опробованных компиляторов и ценой нескольких часов компиляции. Максимальное отношение объем/строки — 2.3МБ/строку для объема 14МБ.
Как и почему так получилось — под катом.
Ресурсы
Один ноутбук c 4Гб памяти,
процессором «Intel® Core(TM) i3-2330M CPU @ 2.20GHz»,
ОС Linux 3.7.3-101.fc17.x86_64
и отключеным swap разделом.
Отключить своп пришлось по тойже причине, по которой в названии поста появилась форк-бомба. При достаточно большом объеме задачи компилятор выедал всю память и начинал активно обмениваться с диском, что намертво и надолго вешало машину.
Версии компиляторов:
- g++ (GCC) 4.7.2 20120921 (Red Hat 4.7.2-2)
- Intel® C++ Intel® 64 Compiler XE for applications running on Intel® 64, Version 13.1.1.163 Build 20130313
- clang version 3.3 (trunk 179304)
Длинные массивы
Самый простой способ — организовать массив этапа комиляции и нанизать на него функций. Вот так:
template<long n> inline void nop(){nop<n-1>();asm("nop"); }
template<> inline void nop<0>() {asm("nop");}
int main(int argc, char ** argv) {
nop<LVL>();
return 0;
}
В итоге должена получиться функция main() заполненная пустыми бесполезными операциям nop.
Размер последовательности nop теоретически определяется глубиной рекурсии. В мане g++ утверждается, что максимальная глубина 17 и 1024 для с++11.
Set the maximum instantiation depth for template classes to n. A limit on the template instantiation depth is needed
to detect endless recursions during template class instantiation. ANSI/ISO C++ conforming programs must not rely on a
maximum depth greater than 17 (changed to 1024 in C++11). The default value is 900, as the compiler can run out of
stack space before hitting 1024 in some situations.
В стандартах конкретных чисел я не нашел. Обнаружился лишь пункт, что максимальная глубина рекурсии определяется реализацией:
4.7.1.14 для с++03
4.7.1.15 для c++11
Что и подтвердилось на опыте. Для достаточно большого LVL компиляторы вылетали. Удивил clang++ который вылетал на 213, в отличие от g++ и icpc достигающих 217.
Сборка осуществлялась командами:
clang++ -DLVL=$(( 2**$n)) -o list$n ./list.cc -ftemplate-depth=3000000 -O$x
g++ -DLVL=$(( 2**$n)) -o list$n ./list.cc -ftemplate-depth=3000000 -O$x
icpc -DLVL=$(( 2**$n)) -o list$n ./list.cc -O$x
в рамках
#/bin/bash
MIN=0
MAX=19
for i in 2;
do
mkdir -p attempt$i
cd attempt$i
for CXX in clang++ g++ icpc
do
mkdir -p $CXX
cd $CXX
for O in O0 O1 O2 O3 Os
do
mkdir -p $O
cd $O
(while :;do free -m |grep Mem|awk '{print $3}' >> ./memory;sleep 1;done)&
TIME=$!
for i in $(seq $MIN $MAX)
do
# CMD="$CXX -$O ../../../fbomb.cc -DLVL=$i -o fbomb$i" #-save-temps=obj "
CMD="$CXX -$O ../../../list.cc -DLVL=$(( 2 ** $i)) -o list$i -ftemplate-depth=3000000" #-save-temps=obj "
echo $CMD
$CMD
sleep 5
sleep 5
done
kill -9 $TIME
cd ..
done
cd ..
done
cd ..
done
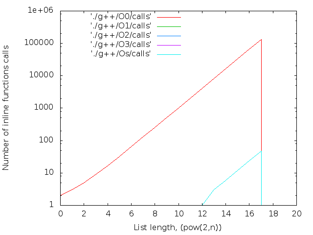
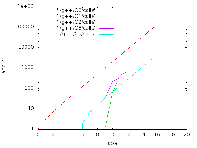
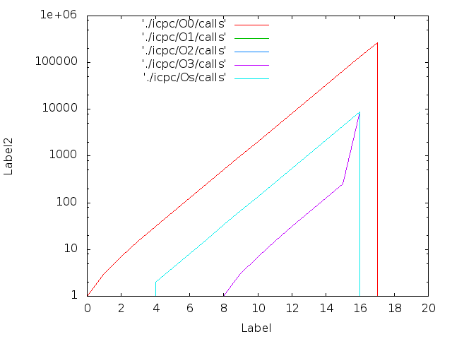
Собирались бинарники последовательно и долго. Для каждого компилятора, для каждого уровня оптимизации. Результаты сборки показаны в виде графиков. Четыре столбца изображений:
- Зависимость используемой памяти от времени. Эти графики даны скорее для справки, т.к. во время компиляции работали ещё Х-сервер и браузер, однако основные тенденции видны.
- Размер бинарного файла. Максимальный получился — 14МБ
- Количество символов. Ключевое слово inline — лишь рекомедация компилятору, поэтому при больших N. Nop-ы группируются в обычные функции. Подсчитаны они так:
nm --demangle ./list$i|grep nop|wc -l - Количество честных nop-ов. Подсчитанно из дизассеблера:
objdump -d ./list$i|grep 'nop$'|wc -l
Сравнение разных уровней оптимизации для одинаковых компиляторов
| Потребление памяти во время компиляции | Размер исполняемого файла | Количество символов в исполняемом файле | Количество операций nop |
|---|---|---|---|
|
|
|
|
|
|
|
|
|
|
|
|
Сравнение разных компиляторов при различных уровнях оптимизации
| Потребление памяти во время компиляции | Размер исполняемого файла | Количество символов в исполняемом файле | Количество операций nop |
|---|---|---|---|
|
|
|
|
|
|
|
|
|
|
|
|
|
|
|
|
|
|
|
|
Файл максимального размера получился 14МБ для 217 компилятора icpc. Для g++ — 12 МБ. Оба при O0. Уровен оптимизации O0 не выполняет inline подстановку, поэтому количество nop<long> символов совпадает с количеством nop операций.
Высокие деревья
Для линейной структуры данных размер генерируемого файла ограничивается, как минимум максимальной глубиной рекурсии принятой по умолчанию(256 для clang++, 900 для g++). Чтобы обойти его можно попробовать создать дерево. Максимальная теоритическая глубина дерева этапа компиляции — (sizeof(long)-1) == 63. А 264 байт переполнит любой диск. Практический предел много меньше.
Используя дерево, мы не выходим за пределы максимальной глубины рекурсии.
Исходный код занимает 19 строк и выглядит так:
#ifndef LVL
# define LVL 3
#endif
long x = 0;
template<int N=LVL, long I=0>
struct foo{
inline static double bar(double m)
{x++;return foo<N-1,I>::bar(m) + foo<N-1,((1<<(LVL-N))|I)>::bar(m) + I;};
};
template<long I>
struct foo<0,I>{
inline static double bar(double m) {x++; return m;}
};
#include <iostream>
int main(int argc, char **argv){
double ret = foo<>::bar(argc);
std::cout << x << " " << ret << std::endl;
return int(ret);
}
В итоге получается дерево, каждый узел которого имеет собственный тип. Каждый тип характеризуется парой чисел:
- N — номер уровня;
- I — номер узла на уровне.
Каждый узел внутри одного уровня пронумерован от 0 до N.
Баловаться с nop-ами тут я не стал, использовал сложение. Глобальная long x — использвалась для контроля правильности сборки. В результате возвращается 2LVL+1.
Сборка осуществлялась командами:
clang++ -DLVL=$n -o fbomb$n ./fbomb.cc -O$x
g++ -DLVL=$n -o fbomb$n ./fbomb.cc -O$x
icpc -DLVL=$n -o fbomb$n ./fbomb.cc -O$x
в том же сценарии что приведен выше.
Максимальный LVL получился равным 18 для clang++. Для g++ и icpc — 16, причем не зависимо от того была ли указана опция --std=c++11 или нет. Компиляторам не хватало памяти.
| Потребление памяти во время компиляции | Размер исполняемого файла | Количество символов в исполняемом файле |
|---|---|---|
|
|
|
|
|
|
|
|
|
| Потребление памяти во время компиляции | Размер исполняемого файла | Количество символов в исполняемом файле |
|---|---|---|
|
|
|
|
|
|
|
|
|
|
|
|
|
|
|
Максимальный размер файла:
- 43МБ для icpc -O0 -DLVL=17;
- 42МБ для clang++ -O0 -DLVL=17;
- 22MB для g++ -O0 -DLVL=16.
Явное инстанцирование
43МБ — не так уж и мало, но можно ли сделать файл ещё больше при заданном объеме оперативной памяти? Оказалось можно, но только одним компилятором из трех — icpc. Для этого нужно использовать внешние шаблоны и явное инстанцирование.
Модифицируем немного исходный код, чтобы все параметры шаблона указывались при его описании. Разделим исходный код на три файла — описание шаблона, main функция и частичное инстанцирование поддеревьев:
extern long x;
template<int L=LVL, int N=L, long I=0>
struct foo{
inline static double bar(double m)
{x++;return foo<L,N-1,I>::bar(m) + foo<L,N-1,((1<<(L-N))|I)>::bar(m) + I;};
};
template<int L, long I>
struct foo<L,0,I>{
inline static double bar(double m) {x++; return m;}
};
#include "fbomb.hh"
//for i in $(seq 0 13);do echo "extern template struct foo<LVL,L,$i>;";done
#define L (LVL-5)
extern template struct foo<LVL,L,0>;
extern template struct foo<LVL,L,1>;
extern template struct foo<LVL,L,2>;
extern template struct foo<LVL,L,3>;
...
extern template struct foo<LVL,L,30>;
extern template struct foo<LVL,L,31>;
#include <iostream>
long x = 0;
int main(int argc, char **argv){
double ret = foo<LVL>::bar(argc);
std::cout << x << " " << ret << std::endl;
return int(ret);
}
template class foo<LVL, _L, _I>;
Оказалось, что g++ -c main.cc -DLVL=21 требует вылетает по недостатку памяти также как при полном инстанцировании независимо от версии стандарта. Такая же ситуация для clang++. Icpc компилирует main.cc менее чем за секунду. Однако компиляция поддеревьев заняла более 4 часов времени:
for i in $(seq 0 31);do
echo -n "$i:";date;
icpc -O2 -c ./part.cc -o part21_16_$i.o -DLVL=21 -D_L=16 -D_I=$i;sleep 10;
done
Линковка заняла меньше минуты. В результате получился файл размером 53МБ. Это файл собирался с -O2. -O0 дало бы больший размер, но пересобирать это несколько раз я не стал из-за времени и бессмысленности результата.
Самое большое отношение объем/количество строк = 2.3Мб/cтроку получилось для массива из первой части (icpc -O0 list.cc)
Метрика конечно шутошная, но забавная. 2.3 — максимум что получилось. Буду рад узнать если кто-нибудь получит большее отношение.
Удачи нам всем.
Автор: korisk
























































