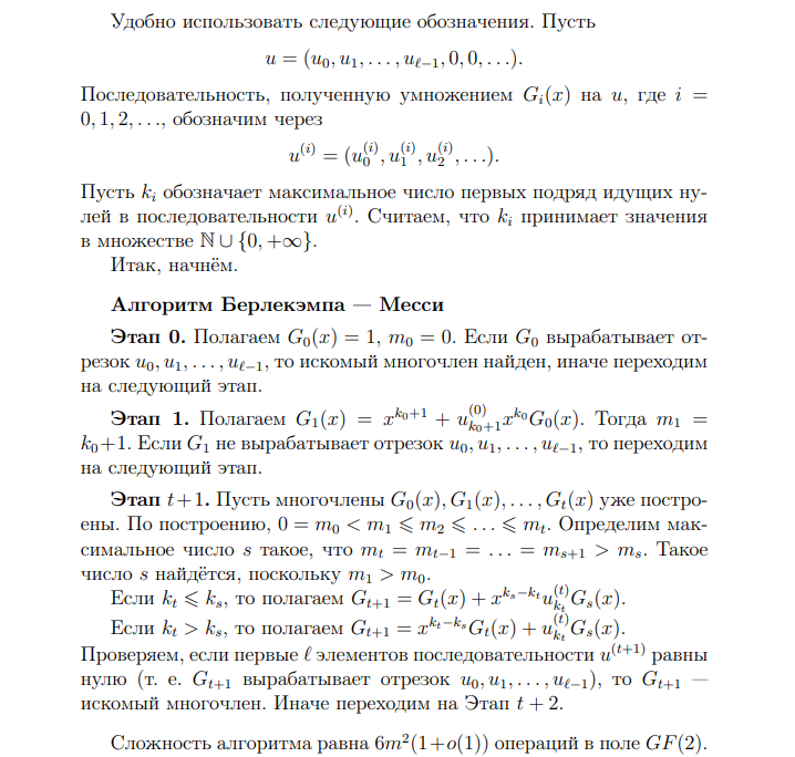
Алгоритм Берлекэмпа-Месси используется для поиска минимального многочлена ЛРП. Его внешний вид может быть слегка пугающим, особенно если без должной подготовки нарваться на доказательства его корректности. Мы же здесь просто посмотрим работу данного алгоритма на конкретном примере и произведём проверку с помощью средств линейной алгебры.
Пусть у нас есть следующий отрезок последовательности 101011110, найдём его минимальный многочлен, следуя алгоритму выше.
Предварительные сведения
Перейдём к реализации алгоритма
Проверка
Мне случилось решать задачу поиска минимального многочлена без знания данного алгоритма, на помощь приходит более интуитивный метод неопределённых коэффициентов.
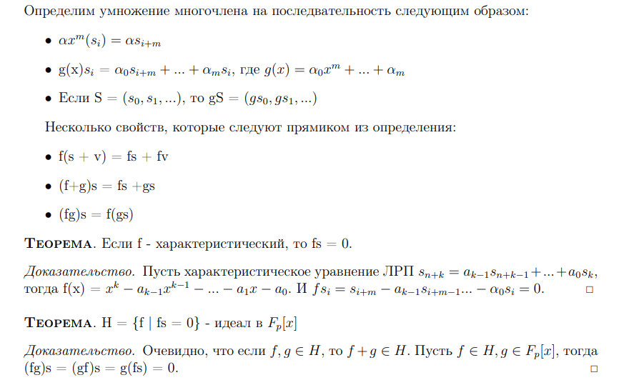
Пользоваться будем известным свойством ЛРП о том, что если какое-то состояние ЛРП, то следующее можно найти в виде
, где
- сопровождающая матрица ЛРП.
Отбросим многочлены степени 0 и 1 как очевидно неподходящие и предположим, что у искомого характеристического многочлена степень 2, то есть он имеет вид , то есть
Двигаемся дальше и рассмотрим многочлен
Рассмотрим многочлен четвёртой степени
То есть, что совпадает с ранее полученным результатом. Для полной строгости осталось проверить, что он правда генерирует предоставленный нам отрезок ЛРП, но мы это уже делали ранее. А так как подъём осуществлялся снизу вверх, то попутно было показано, что он минимальный.
P.s. а ещё у меня есть тгк с другими не менее интересными заметками https://t.me/mathematuchka
Автор: Morgana0_0
