Раздельное питание: гипоталамус и прием пищи

в 7:00, , рубрики: врожденное поведение, глюкоза, голод, желудок, мозг, организм, пища, энергия
Раздельное питание: гипоталамус и прием пищи - 1

Какие бы технологии не окружали человека, его организм остается биологической системой (по крайней мере пока), которая подчиняется ряду законов биологии. Одними из таких законов являются физиологические потребности, а именно вода, пища, сон, секс и т. д. При нехватке одно или другого мозг начинает активно посылать нам сигналы. К примеру, если мы голодны, то нам явно необходимо поесть. Однако процесс употребления пищи куда более сложный с клеточной точки зрения, чем могло бы показаться. Ученые из Университета Эрлангена-Нюрнберга (Нюрнберг, Германия) провели исследование в котором установили, что сигналы курсируют между нейронами туда и обратно, пока человек не восполнит необходимый объем энергии, тем самым обеспечивая баланс потребления (без переедания или недоедания). Неисправность этого процесса приводит к расстройствам питания (анорексия, переедание). Что именно установили ученые в ходе наблюдений, и как использовать полученные знания на практике? Ответы на эти вопросы мы найдем в докладе ученых.

Основа исследования

У людей и других млекопитающих врожденное поведение поддерживает физиологический гомеостаз, организует взаимодействие с особями своего вида для обеспечения безопасности и воспроизведения вида, а также облегчает обучение посредством исследовательских реакций на что-то новое. Врожденное поведение регулируется гипоталамусом, который обрабатывает различные химические, сенсорные и когнитивные сигналы контроля. Гипоталамический выход в области переднего и среднего мозга в основном передается анатомически сложным и функционально разнообразным латеральным гипоталамусом (LH от lateral hypothalamus), который имеет решающее значение для координации множественного врожденного поведения. Основополагающие исследования показали, что поражения LH резко снижают потребление пищи и приводят к голоданию, тогда как стимуляция LH вызывает потребность в питании. Эти эффекты вызваны функционально и нейрохимически различными нейронами LH, которые получают аппетитные и анорексические сигналы из гипоталамуса, базальных отделов переднего мозга и заднего мозга, реагируют на глюкозу и проецируются в различные регионы в контуре питания.

Отдельные популяции нейронов LH участвуют в приеме пищи и вознаграждении в зависимости от их молекулярной идентичности и проекций. Схемы, опосредующие взаимодействия с ко-нспецифичными особями, также включают LH, где клетки с частично различной молекулярной идентичностью возбуждаются или подавляются во время социального поведения. Взаимодействия внутри и между этими нейронными популяциями позволяют расставлять приоритеты поведения в соответствии с гомеостатическими потребностями и сенсорными сигналами.

Исследования другого основного выхода гипоталамуса, паравентрикулярного ядра, выявили возможность того, что различные субпопуляции клеток с перекрывающимися молекулярными профилями могут быть вовлечены в различные фазы приема пищи, включая ее инициацию, увеличение насыщения и завершение приема пищи. Оросенсорные и желудочно-кишечные сигналы растяжения обрабатываются различными популяциями ключевой гипоталамической афферентной области в стволе мозга, генерируя последовательные сигналы отрицательной обратной связи во время приема пищи. В настоящее время неизвестно, есть ли в гипоталамусе популяции клеток, специфичные для фазы питания, и, что особенно важно для LH, участвуют ли они также в других врожденных формах поведения.

Сетевые колебания влияют на время нейронного разряда и координируют сигнализацию внутри и между областями мозга, включая гипоталамус. Гамма-осцилляции были вовлечены в пищевое поведение. Поиск пищи у сытых мышей включает в себя скоординированную гамма-ритмическую активность в LH, боковой перегородке и префронтальной коре, и характеризуется повышенной когерентностью гамма-диапазона LH и вентрального полосатого тела при повторном контакте с вкусной пищей.

Гамма-колебания локальных потенциалов поля* (LFP от local field potential) в месте расположения первичных энергетических сенсорных нейронов в вентромедиальном гипоталамусе были снижены в состояниях дефицита энергии у голодных мышей и у мышей с потерей веса, вызванной анорексией во время длительного воздействия химиотерапевтическим цисплатином.

Локальные потенциалы поля (LFP)* — транзиторные электрические сигналы, генерируемые в нервах и других тканях суммарной и синхронной электрической активностью отдельных клеток (например, нейронов) в этой ткани.

Влияние гамма-колебаний на нейрональную активность в гипоталамусе было выявлено при изучении одиночных циклов колебаний, где популяции клеток преимущественно активируются в определенных фазах колебаний, тем самым совместно определяя эфферентную сигнализацию. С другой стороны, синхронизация сетей во время гамма-колебаний включает повышенную активность в популяции участвующих нейронов. Совместное участие нейронов в колебаниях, обозначенное степенью их коррелированного разряда, поддерживает их прямые и полисинаптические эффекты друг на друга и на их эфферентные клетки, а также влияет на синаптическую пластичность. Однако организация скоплений LH клеток в соответствии с их поведенческой спецификой во время гамма-колебаний, потенциально поддерживающая координацию функционально схожих или различных нейронов, остается неизвестной.

В рассматриваемом нами сегодня труде ученые использовали спектральную кластеризацию для анализа динамики частоты срабатывания нейронов LH во время различного поведения. Графическая спектральная кластеризация, которая превосходит традиционные методы, такие как k-средние и иерархическая кластеризация, особенно полезна для классификаций нелинейной динамики функционально неоднородных нейронных популяций. Ученые обнаружили, что отдельные популяции нейронов LH, зарегистрированные в модели свободного выбора, активны в определенные моменты во время эпизодов употребления пищи. Другие популяции клеток LH были более активны во время социального взаимодействия и исследования новых объектов, чем во время питания. Гамма-колебания LH были связаны либо с повышенной, либо с пониженной совместной активацией нейронов по сравнению с неритмичными эпохами. Клетки LH из разных групп продемонстрировали различные паттерны сборки во время медленных и быстрых гамма-колебаний, что позволяет предположить, что различные типы нейронной синхронизации в LH специально поддерживают прием пищи и облегчают координацию клеток, специфичных для поведения.

Результаты исследования

Раздельное питание: гипоталамус и прием пищи - 2
Изображение №1

Срабатывание 1349 клеток LH было зарегистрировано у четырех самцов мышей с использованием подвижных кремниевых зондов в модели свободного выбора во время поедания стандартного корма, взаимодействия с более молодой мышью того же пола или исследования нового объекта.

Эти клетки были зарегистрированы параллельно по крайней мере с одной дополнительной клеткой на другом стержне кремниевого зонда. Отдельные клетки LH показали переменную динамику частоты срабатывания во время трех видов поведения. Ученые исследовали многомерные векторы частоты срабатывания с использованием неконтролируемого подхода, спектральной кластеризации, которая идентифицирует сообщества клеток, связанных графом сходства (проиллюстрировано для примера подмножества клеток на 1a). Для оценки оптимального количества кластеров и k-NN (k-nearest neighbor, т. е. ближайший сосед) был выполнен анализ стабильности с использованием ARI (adjusted Rand index, т. е. скорректированный индекс Рэнда) для различных комбинаций параметров, что дало высокие баллы стабильности для количества кластеров от 2 до 11 с k-NN больше 20 (1b).

Индекс Рэнда* (названный в честь Уильяма М. Рэнда) в статистике, и в частности в кластеризации данных, является мерой сходства между двумя кластеризациями данных.

Взаимная информация* — статистическая функция двух случайных величин, описывающая количество информации, содержащееся в одной случайной величине относительно другой.

Дальнейшая оценка распределений AMI (adjusted mutual information score, т. е. скорректированная оценка взаимной информации*) и ARI показала наиболее стабильную кластеризацию с использованием 2, а затем 7 кластеров (1c). Для сравнения качества кластеризации между подходами с 2 и 7 кластерами (с использованием k-NN = 21) ученые вычислили внутрикластерное корреляционное отношение, которое указывает на корреляцию данных внутри кластеров по сравнению с корреляцией данных между кластерами. Набор данных, сегментированный на 7 кластеров, показал более высокие внутрикластерные корреляции, чем при подходе с 2 кластерами, также в отношении межкластерных корреляций (1d-1f). Таким образом, сегментация данных на 7 кластеров была высоко воспроизводимой и правильно представляла сходство динамики частоты срабатывания между нейронами латерального гипоталамуса (LH).

Раздельное питание: гипоталамус и прием пищи - 3
Изображение №2

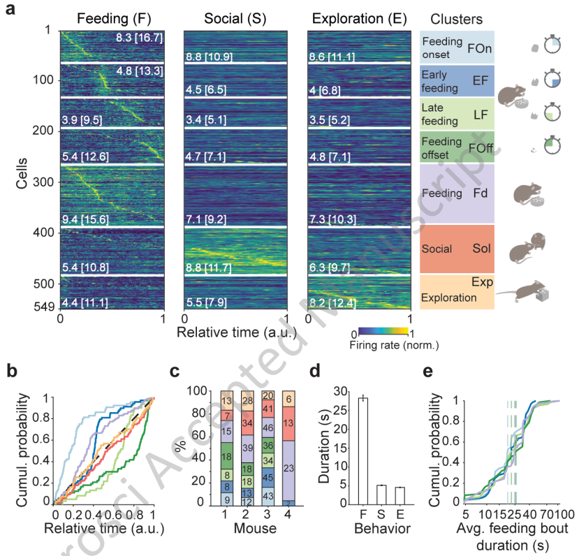
Чтобы функционально охарактеризовать клетки LH, сгруппированные на основе схожей динамики частоты срабатывания, ученые исследовали их активность в связи с врожденным поведением. Были изучены их паттерны частоты срабатывания во время питания, исследования и социального взаимодействия. Примечательно, что, хотя поведение не было предопределенным ярлыком в неконтролируемой классификации, клетки в разных кластерах (далее популяциях) активировались, близко соответствуя этим поведениям (2a). Кумулятивные распределения вероятностей времени, в которое клетки срабатывали с максимальной частотой во время своего предпочтительного поведения (т. е. с самой высокой пиковой частотой срабатывания среди трех поведений), не были однородными для клеток из пяти популяций, активных во время питания (2b). Четыре из этих популяций, связанных с питанием, четко соответствовали различным по времени фазам питания (2a, 2b). Эти отдельные популяции фаз питания были последовательно активны от начала питания (FOn), через раннее и позднее питание (EF и LF), к завершению питания (FOff). Клетки из популяций исследования и социального взаимодействия (Exp и Sol) активировались однородно во время этих соответствующих поведений и, вместе с похожей, пятой, популяцией питания (Fd), изменяли свою среднюю частоту активации в зависимости от поведения.

Важно отметить, что популяции были очевидны не только в объединенных данных от нескольких мышей, но и внутри данных отдельных особей (2c). Более того, внутри каждого животного доля клеток в каждой идентифицированной популяции была схожей, за исключением одного животного с меньшим числом зарегистрированных нейронов (2c).

Эпизоды питания были в среднем в шесть раз длиннее, чем эпизоды исследования или социального взаимодействия (2d). Таким образом, различные популяции фаз питания могли активироваться с помощью постепенного увеличения продолжительности питания или, альтернативно, сигнальных фаз эпизодов питания, независимо от их продолжительности. Продолжительность эпизодов питания была одинаковой среди различных популяций, связанных с питанием (2e). Таким образом, эти LH популяции сигнализируют о фазах, а не о продолжительности питания.

Раздельное питание: гипоталамус и прием пищи - 4
Изображение №3

Различия во времени нейронной активности во время питания и в разных видах поведения, очевидные для отдельных клеток (2a; изображение №3), были дополнительно выяснены путем изучения динамики средней частоты срабатывания. Во время питания клетки из популяций питания показали стабильно высокий уровень активности, сигнализирующий об относительном времени в эпизодах питания (4a, 4b; 2b). Напротив, во время исследования и социального взаимодействия клетки из всех популяций показали временную однородную активность, при этом клетки из популяций исследования и социального взаимодействия активировались с самой высокой частотой срабатывания во время этих видов поведения (4a, 4b).

Раздельное питание: гипоталамус и прием пищи - 5
Изображение №4

Затем ученые изучили активность отдельных клеток LH из каждой популяции во время различных видов поведения. Активность во время питания была сильно обратно коррелирована с активностью во время исследования и социального взаимодействия для всех популяций (4c). Однако активация во время социального взаимодействия обычно не предсказывала реакцию во время исследования, что предполагает независимое представление этих видов поведения в латеральном гипоталамусе (4c).

Раздельное питание: гипоталамус и прием пищи - 6
Изображение №5

Далее ученые изучили анатомическую локализацию нейронов из зарегистрированных популяций в пределах LH. Для этого анализа были использованы 505 клеток, зарегистрированных у трех мышей в близких переднезадних плоскостях (1.34-1.58 позади брегмы*; 5a).

Брегма* — антропометрическая точка, находящаяся на крыше черепа и соответствующая месту соединения венечного (образуется соединением теменных костей и лобной кости) и сагиттального (образуется соединением между собой двух теменных костей) швов.

Были определены двумерные распределения плотности вероятности зарегистрированных клеток в медиолатеральных и дорсовентральных участках, т. е. в соответствии со стержнями кремниевого зонда и их продвижением соответственно. Распределения плотности вероятности были вычислены для отдельных популяций LH и для всех популяций вместе, разница между двумя плотностями вероятности в каждом местоположении указывает на специфическое для местоположения обогащение клетками из отдельной популяции (5b). Популяции FOn, EF и FOff показали коррелированные анатомические распределения, они были обогащены в латеральных участках LH без четких дорсовентральных различий (5b, 5c). Напротив, паттерн локализации клеток LF, активных во время поздней фазы питания, отличался от FOn, EF, Fd и Exp и умеренно коррелировал с FOff и Sol. Клетки LF были обогащены в дорсомедиальной и вентролатеральной области LH (5b). Локализации Fd, Sol и Exp, однородно активных во время индивидуальных врожденных поведений, были различны и плохо коррелировали с локализацией клеток, активных во время фаз питания.

Популяции нейронов фазы питания LH также имели различные электрофизиологические свойства. С одной стороны, клетки из популяций питания, активных во второй половине питания, имели более низкие средние частоты срабатывания в течение всей записи, чем клетки FOn и EF, активные в начале питания, или клетки из популяций, однородно активных во время всего поведения. С другой стороны, ширина спайка клеток LF поздней фазы питания была больше, чем у EF ранней фазы питания и отдельных популяций однородно активных клеток.

В совокупности, популяции, активные в первой половине и позже, но не до окончания питания, могут быть обогащены GABA* и орексиновыми клетками, соответственно, двумя анатомически смешанными типами клеток LH.

GABA* (gamma Aminobutyric acid, т. е. гамма-аминомасляная кислота или ГАМК) — органическое соединение, непротеиногенная аминокислота, важнейший тормозной нейромедиатор центральной нервной системы (ЦНС) человека и других млекопитающих. Аминомасляная кислота является биогенным веществом. Содержится в ЦНС и принимает участие в нейромедиаторных и метаболических процессах в мозге.

В частности, локализация клеток LF на анализируемом переднезаднем уровне дорсально и латерально по отношению к своду и физиологические свойства LF соответствуют таковым у орексиновых клеток. Латеральные участки LH, обогащенные популяцией Sol, характеризуются нейронами MCH (melanin-concentrating hormone, т. е. гормон, концентрирующий меланин), участвующими в социальном поведении.

Раздельное питание: гипоталамус и прием пищи - 7
Изображение №6

Оптогенетические исследования показывают, что популяции гипоталамических нейронов сильно влияют на врожденное поведение при синхронной активации. Во время спонтанного поведения считается, что такая коллективная активность требует достаточно сильной взаимной и/или афферентной связи клеток, специфичных для поведения, чтобы обеспечить их временную координацию. Формирование клеточных скоплений может быть облегчено гамма-колебаниями, как предполагают исследования гиппокампа.

Для исследования скоплений клеток из функциональных популяций LH ученые сначала охарактеризовали совместный разряд во всей популяции зарегистрированных нейронов LH во время гамма-колебаний и эпох без сетевых колебаний (далее неритмичных эпох; 6a, 6b). Были вычислены CCG (от cross-correlogram, т. е. кросс-коррелограммы) 10838 пар нейронов LH, зарегистрированных различными стержнями кремниевых зондов, используя спайки, срабатывающие во время локально зарегистрированных гамма-колебаний или неритмичных эпох в качестве триггерных событий. Затем предпочтительное совместное срабатывание во время неритмичных эпох по сравнению с эпохами гамма-колебаний количественно определялось как отношение совместного срабатывания (CFR от co-firing ratio) во время этих эпох для каждой пары клеток (6c).

Большинство пар клеток увеличили совместное срабатывание во время гамма-колебаний по сравнению с неритмичными эпохами, на что указывает CFR < 1 (6d-6g). Это согласуется с общим увеличением синхронизации во время гамма-колебаний, предсказанным вычислительными моделями и продемонстрированным в гиппокампе и в латеральной перегородке, главном входе LH переднего мозга. В то же время, удивительно высокая доля (~ 40%) нейронов LH снизила свою совместную активность в разной степени по сравнению с неритмичными эпохами (6d-6g). Медленные и быстрые гамма-колебания были связаны с различными изменениями совместной активации в отдельных парах клеток. В частности, пары клеток с низким CFR во время медленных гамма-колебаний (т.е. они были более скоординированы во время медленной гамма-колебаний) показали более высокий CFR во время быстрых гамма-колебаний (т.е. более низкую координацию во время быстрой гамма-колебаний; точки данных ниже диагонали на 6h). Наоборот, многие пары клеток с высоким CFR во время медленной гамма-колебаний показали более низкий CFR во время быстрой гамма-колебаний (точки данных выше диагонали на 6h).

Раздельное питание: гипоталамус и прием пищи - 8
Изображение №7

В заключение ученые исследовали, зависит ли увеличение ко-активации во время гамма-осцилляции относительно неритмичных эпох от поведенческой идентичности нейронов. С этой целью ученые сравнили CFR, вычисленные для CCG клеток из тех же или разных функциональных популяций LH в соответствии с их возможной поведенческой иерархией с использованием исходных и смещенных последовательностей спайков (график выше).

Клетки из популяций, связанных с питанием, но не из популяций, преимущественно активных во время разных поведений, были более скоординированы во время медленных гамма-осцилляции, чем во время неритмичных эпох. Соответственно, координация клеток в некоторых популяционных группах (EF и Sol, FOff и Exp) была даже снижена во время медленных гамма-осцилляции. Заметным исключением была повышенная координация клеток LF и Sol во время как медленных, так и быстрых гамма-колебаний (график ниже).

Раздельное питание: гипоталамус и прием пищи - 9
Изображение №8

Напротив, во время быстрых гамма-колебаний координация между несколькими нейронными популяциями была повышена. Это включало не только более выраженную совместную активацию клеток между и внутри популяций, связанных с питанием, во время быстрой гамма-волны, но и более высокую совместную активацию нейронов из популяций, активных во время питания, социального взаимодействия и исследования новых объектов (Sol и LF, Sol и FOff, Exp и EF, Exp и Fd). В соответствии с некоррелированными скоростями активации отдельных клеток между социальным и исследовательским поведением (4c), совместная активация нейронов из популяций Sol и Exp не отличалась во время медленных или быстрых гамма-колебаний и неритмичных эпох. Таким образом, высокая степень специализации популяций LH в контроле питания сопровождается отчетливым режимом сетевой синхронизации медленных гамма-колебаний, который преимущественно способствует взаимодействию нейронов LH внутри и между популяциями, связанными с питанием.

Для более детального ознакомления с нюансами исследования рекомендую заглянуть в доклад ученых.

Эпилог

В рассмотренном нами сегодня труде ученые решили изучить детали того, какая нейронная активность происходит во время приема пищи, а именно во время разных этапов данного поведения. Основной вывод исследования заключается в том, что нейронная активность прыгает от одной нейронной популяции к другой до тех пор, пока организм не получит необходимое количество энергии, то есть пока человек не будет сыт. Нарушение этой активности может приводить к недоеданию или перееданию.

Организм человека имеет ряд нужд, которые напрямую играю роль в его выживании, среди которых есть и пища. Во время потребления пищи мы восполняем энергию, а регулирует этот процесс гипоталамус. Являясь своего рода вычислительным компьютером, гипоталамус собирает и обрабатывает информацию из окружающей среды и из нашего собственного организма (например, восприятие времени суток или уровень сахара в крови). В результате анализа полученных данных гипоталамус запускает врожденное поведение. В случае со временем суток, к примеру, это желание спать в темное время суток, а в случае голода — поиск пищи.

Ученые отмечают, что во время потребления пищи человек быстро переключается от «аппетитного» к «потребительскому» поведению. Другими словами, голод может утихнуть довольно быстро, но это еще не значит, что организм восполнил нужное количество энергии, потому и включается «потребительская» фаза питания.

Ученые проанализировали электрическую активность определенной области гипоталамуса, чтобы определить, какие именно нейроны активируются в тот или иной момент времени во время приема пищи. В результате было установлено четыре группы нейронов (популяции), которые последовательно активируются во время питания. Каждая из этих групп обрабатывают определенную информацию (уровень сахара в крови, число гормонов голода, растяжение стенок желудка (чувство наполненности) и т. д.). То есть четвертая группа нейронов может передавать больше информации о состоянии желудка, чем, к примеру, первая группа. Это позволяет гипоталамусу контролировать процесс приема пищи, гарантирую отсутствие переедания или недоедания.

Еще одним важным моментом исследования стало изучение взаимодействия нейронов не только между популяциями, но и внутри популяций. Ученые установили, что такие взаимодействия могут происходить крайне часто (по несколько десятков раз в секунду) и требуют колебаний в одной частоте. Другими словами, нейроны, участвующие в поведении питания, внутри и между популяциями «общаются на одной волне». Самое интересное, что нейроны, отвечающие за другое поведение (изучение нового или социальное взаимодействие) общаются на другой частоте, тем самым не создавая преград для «питательных» нейронов.

Имея в распоряжении полученные знания, а также факт того, что влиять на частоту нейронов можно извне (к примеру, с помощью осциллирующих магнитных полей), можно разработать методику улучшения коммуникации между нейронами питания, если она была нарушена ввиду травмы или заболевания. В будущем это позволит на нейронном уровне управлять процессом потребления пищи и корректировать поведение человека, тем самым снижая или полностью нивелируя недоедание или переедание.

Немного рекламы

Спасибо, что остаётесь с нами. Вам нравятся наши статьи? Хотите видеть больше интересных материалов? Поддержите нас, оформив заказ или порекомендовав знакомым, облачные VPS для разработчиков от $4.99, уникальный аналог entry-level серверов, который был придуман нами для Вас: Вся правда о VPS (KVM) E5-2697 v3 (6 Cores) 10GB DDR4 480GB SSD 1Gbps от $19 или как правильно делить сервер? (доступны варианты с RAID1 и RAID10, до 24 ядер и до 40GB DDR4).

Dell R730xd в 2 раза дешевле в дата-центре Maincubes Tier IV в Амстердаме? Только у нас 2 х Intel TetraDeca-Core Xeon 2x E5-2697v3 2.6GHz 14C 64GB DDR4 4x960GB SSD 1Gbps 100 ТВ от $199 в Нидерландах! Dell R420 — 2x E5-2430 2.2Ghz 6C 128GB DDR3 2x960GB SSD 1Gbps 100TB — от $99! Читайте о том Как построить инфраструктуру корп. класса c применением серверов Dell R730xd Е5-2650 v4 стоимостью 9000 евро за копейки?

Автор: Dmytro_Kikot

Источник

* - обязательные к заполнению поля


https://ajax.googleapis.com/ajax/libs/jquery/3.4.1/jquery.min.js