
Про существование smd challenge я узнал только в этом году из стрима @sadkotheguest. Так уж получилось, что ранее я о таком не слышал, а поинтересоваться сам как-то не догадался. Скучно на удалёнке долгими зимними вечерами, надо себя как-то развлечь, заодно доказать себе, что я действительно обладаю хорошими навыками пайки и не только. Значит, решено: надо или купить-попробовать, или сделать своё (кого я обманываю? зачем покупать, когда сделать своё в сто раз интереснее и дороже. Так что расчехляем инструменты, завариваем чай с бергамотом и погнали!
Начало
О чем, собственно, речь? Да вот же:

Давайте разберемся, что это такое и как сделать своё! Очевидно, сначала стоит посмотреть оригинальный проект. Занятно, по-другому и не скажешь. А есть ещё такое же? Пристальный поиск по картинкам по запросу "smd challenge" показал, что не я один скучаю и хочу как-то себя развлечь. Пройдемся по результатам.
Во-первых, существует изначальный значок, упомянутый выше, во-вторых, есть того же авторства Misery Edition, куда был добавлен резистор типоразмера 01005 (здесь и далее я буду указывать дюймовые типоразмеры, с привычкой сложно что-то поделать, увы):
В-третьих, нашелся такой набор юного пайщика:

В-четвертых, еще одна вариация убейся, но спаяй:
И, наконец, в-пятых, еще одна:

Что будем делать?
Вот как раз последние две штуки меня сильно заинтересовали. Я был весьма удивлен, узнав, что, оказывается, техасские инструменты выпускают нестареющую классику в виде 555 таймера в форм-факторе DSBGA:

Какая прелесть и милота! Ну и что, что в BGA, зато это почти ламповый, в смысле, КМОПный 555-й. Обязательно к использованию! Что дальше? Arthur Benemann в своём uSMD просто использует 555 для моргания единственным светодиодом:

Как по мне, один светодиод не так интересно выглядит. Смотрим дальше. Fred Temperton сделал немного по-другому:

Тут уже используется совершенно классический декадный счётчик 74HC4017. Только вот он в корпусе DHVQFN16:

Возможно, я плохо искал, но готовых счётчиков с шагом меньше, чем 0,5мм, я не смог найти. Хорошо, на чём ещё можно сделать световые эффекты и, главное, какие?

В оригинальном значке светодиодами управляет микроконтроллер. Да, безусловно, можно будет сделать любые световые эффекты. Но вот просто спаять и подать питание не получится, нужно будет еще немного попрограммировать и покамлать вокруг платки с программатором. В свете тотального кризиса полупроводниковой промышленности, не очень интересно, на самом деле. Значит, что мы будем делать? Просто чтобы светились все диоды - опять не интересно. Что-то должно бегать, прыгать, меняться. Такие штуки обычно делаются на всяких счётчиках (как в примере чуть выше). Если счётчики, то нужен будет некий задающий генератор (уже есть, очевидно, это будет 555 в BGA, мимо такого сложно пройти) и какая-то обвязка. Чтобы эффекты были заметны глазу, как правило, частота генератора должна быть не очень большой, а значит, и ёмкости, используемые в схеме, должны быть скорее всего больше единиц нанофарад (или же нам придется перейти в единицы мегаом, что, на мой взгляд, в данном случае не очень хорошо). Таким образом, сделать что-то на пикофарадных конденсаторах, скорее всего, не получится.
Что в сухом остатке? Таймер, пассивка, какой-то счётчик, светодиоды. Чтобы спаял, включил и оно светится. А что, если, кроме счётчиков, посмотреть ещё и на регистры?
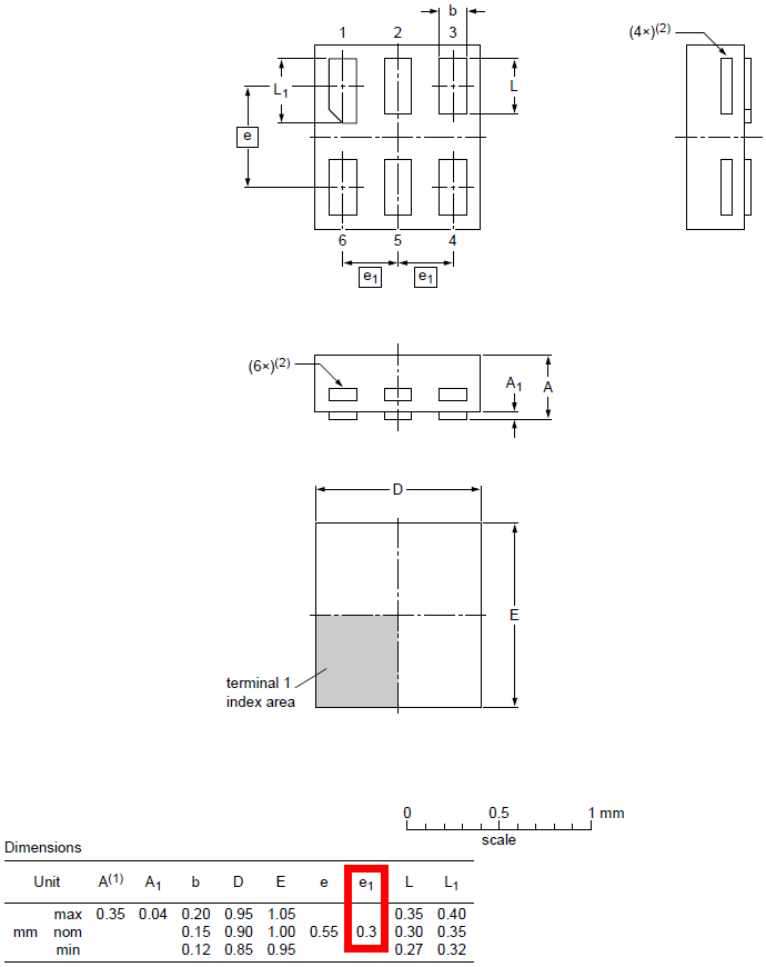
595 - наше всё в данном случае. Из наиболее мелких я выбрал SN74HC595B:

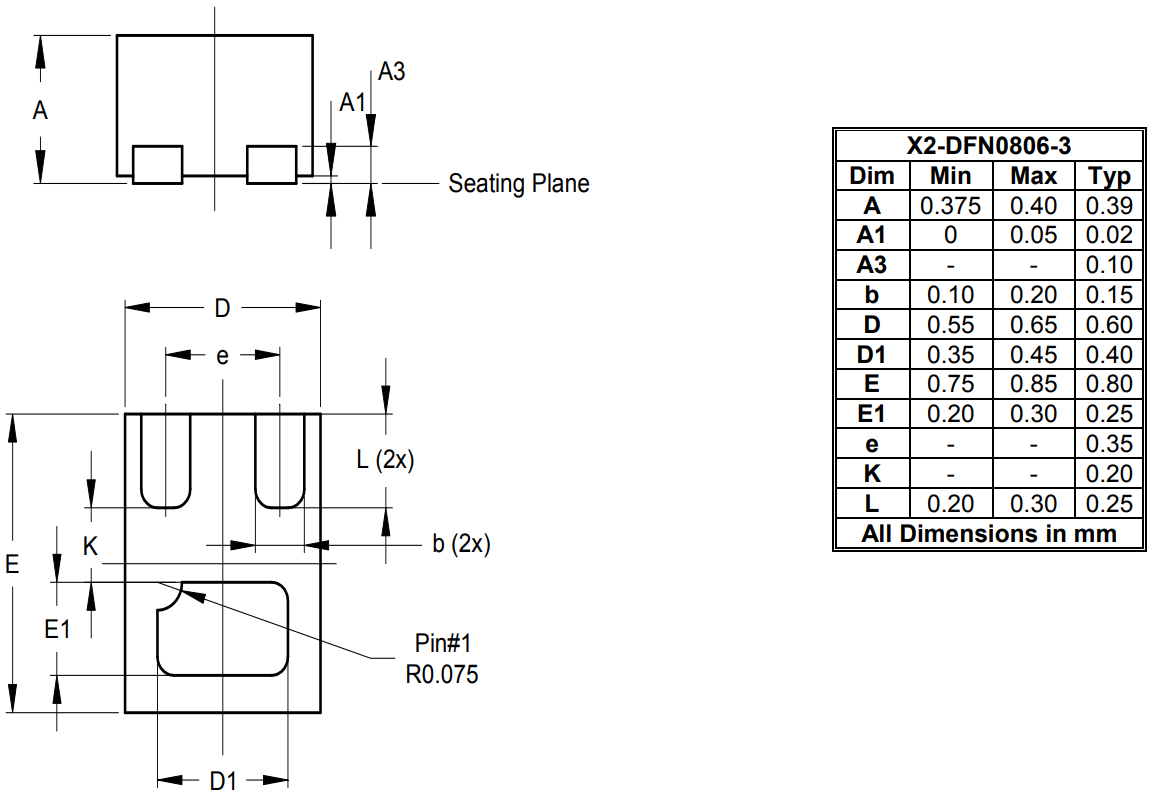
Почему я не собрал свой счётчик или, к примеру, сдвиговый регистр, ведь в обычных триггерах можно найти вот такие вкусные корпуса:

Ответ прост: потому что не догадался. В следующий раз обязательно, там же, где будут белые светодиоды и преобразователь на 4МГц. Всё же нужен некий баланс между "задолбаться на работе, проектируя железо" и "задолбаться в хобби, проектируя железо".
Пассивка
Паять 0201, на самом деле, не так сложно, как может показаться. Не сильно сложнее, чем 0402, которые, в свою очередь, не сложнее 0603, которые не сложнее… ну вы поняли. На самом деле, первый вопрос, который заинтересовал меня после ознакомления с этим явлением: а какого минимального размера вообще выпускают пассивку? Ведь просто повторить 0201 не так интересно, намного интереснее сделать что-то ультра- супер- маленькое. Быстрее-выше-сильнее, как говорится! Понятно, что среди кремния есть просто кристаллы, которые разваривают (даже непосредственно на печатную плату), в домашних условиях это повторять немного проблематично Хотя, наверняка есть какие-нибудь умельцы, которые и такое практикуют, уж если даже "дома" некоторые умудряются, собственно, травить.
Воспользуемся для поиска пассивки (для начала возьмём резисторы) двумя каталогами - Digikey и Mouser. Почему? Потому что все основные мировые производители там присутствуют, поиск весьма удобен и быстр. Вот результаты поиска в Digikey, а вот в Mouser. Надеюсь, объяснять, как именно я искал, не нужно. Что ж, либо Yageo, либо Rohm, но ни тех, ни других нет в наличии. Поиск через Octopart (Yageo, Rohm) тоже ни к чему не приводит.
Мне вот любопытно, кто-нибудь видел их живьем? Жаль, значит, с минимальным известным по каталогам резистором не судьба. Что у нас там дальше в ряду типоразмеров? Ах, аж целых 0,4х0,2 мм, т.е., 01005. Компаний, выпускающих резисторы в таком типоразмере, уже никак не две, так что есть из чего выбрать. Мне приглянулась серия RC0100 от Yageo, как наиболее доступная, на мой взгляд:

RC0100 всего лишь в полтора раза меньше, чем RC0201 (а не в два, как RC0075). Ну да ладно, пусть будет так. Что там дальше? Конденсатор.

Тут ситуация поинтереснее. Из представленных в наличии, наибольшей ёмкостью обладает AMK021BJ223MK-W, но он всего на 4В и с допуском ±20%. Следующий за ним JMK021BJ103KK-W при этом - на 6,3В и с допуском ±10%. Я решил взять последний (типоразмер 008004, кхе-кхе, 0,25х0,125мм), положившись на интуицию и не проверив цифры. А вот сейчас, когда пишу эту статью, решил ещё раз проверить, так сказать, провести сравнение по данным производителя (Taiyo Yuden в этом плане, кстати, большие молодцы, есть практически всё на практически каждый выпускаемый артикул). И что же мы видим?

Графики падения ёмкости в зависимости от приложенного постоянного напряжения.
Очевидно, что даже при большем разбросе и меньшем рабочем напряжении в плане остаточной емкости было выгоднее брать 0,022мкФ. Он ещё и на 6 центов дешевле 0,01мкФ был… Ничего уже не поделать, конденсаторы едут (лучи добра местной таможне, которая по словам продавца: "Всё что-то ищут в посылках, то, что нельзя в РФ").
Хорошо, с конденсатором и резистором разобрались. Какие-нибудь индуктивности? Очевидно, чем меньше размер, тем меньше будет индуктивность, а с наногенри нам ловить нечего (мы ж не согласующий тракт антенны делаем), пропускаем.
Светодиоды
Как насчет самих светодиодов, которыми будем светить? Тут всё опять же достаточно просто: Digikey и Mouser. По чисто субъективным (т.е. синдром утёнка) причинам я выбрал светодиоды Kingbright. Насколько я понимаю, в данный момент не существует дискретных светодиодов менее, чем 0,65х0,35мм, т.е., это типоразмер 0201. Всё, что меньше, - это уже непосредственно кристаллы. Поправьте меня, пожалуйста, если я не прав. Цвет, очевидно, будет красный, поскольку индикаторные светодиоды именно такого цвета обладают минимальным падением напряжения и, как следствие, проработают дольше всего без повышающего источника питания, например, от дисковой батарейки типа 2032. Иначе это всё начинает напоминать работу, а всё-таки хотелось бы, чтобы это было хобби. Поэтому повышающий преобразователь на 4МГц в WLCSP корпусе с шагом шаров 0,35мм для питания белых светодиодов я использую как-нибудь в следующий раз. Светодиоды, собственно, я выбрал вот такие: APG0603SURC, KPHHS-1005SURCK, KPH-1608SURCK, KPT-2012SURCK, KPT-3216SURCK, KPGA-1602SEC-KA. Причём, с Королевскойяркостью оказалась интересная ситуация, когда наполнение американского сайта лучше, чем общего, при этом диоды в начале артикулов имеют буковку A, вместо буковки K. Приведенные артикулы, как и прочую начинку, я покупал через ДКО Электронщик (и вам, товарищи, лучи добра за корявый интерфейс, невозможность посмотреть, что приехало, а что нет, и, как вишенка на торте, более, чем на месяц, затянувшаяся поставка заказанного транзистора).
Прочее
Хорошо, с основными составляющими определились. Как насчет диодов и транзисторов? Собственно, диодов мельче, чем в 0201 (0,6х0,3мм), я не сумел найти. У нас уже будет светодиод в таком корпусе и резистор, поэтому пропускаем. Транзистор, нестареющая классика MMBT3904LP:

Почему транзистор не в BGA? А потому, что у нас тут не SMD Challenge BGA edition. Когда-нибудь кто-нибудь сделает и такое, я уверен. Кстати, можно было бы взять MMBT3904FA вот в таком корпусе:

Немного схемотехники
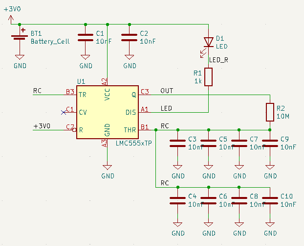
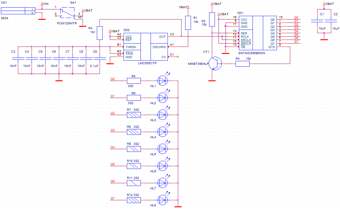
Что ж, настало время нарисовать схему. Для начала, вооружимся LTSpice’ом:


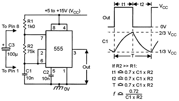
Интересен вопрос, почему таймер не включен по классической схеме:

Вот схема из документации на LMC555:

Хороший ответ, на мой взгляд, приводится здесь. Также я крайне рекомендую замечательные статьи Ken Shirriff с подробнейшим объяснением внутренней структуры таймера: обычный 555, КМОП версия 555. Понаблюдать за процессами и построить свою схемку прямо в браузере можно здесь.
Проектирование
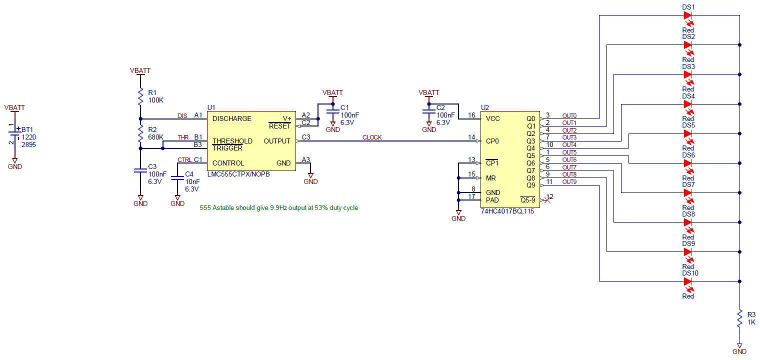
Поехали дальше. Собственно, рисуем, соблюдая IPC, компоненты, которых нет в закромах, модельки, делаем схему:

Потом, спустя каких-то ~15 часов (где же вы, комментаторы, которые напишут, что сбацают такое за час, и вставят картинку со слоупоком?) одной только трассировки с несколькими промежуточными вариантами (от которых пришлось отказаться из-за стоимости дециметра текстолита с одной стороны и идиотизма задумки с другой), получаем проект платы:

Собственно, такое дикое время трассировки для такой платы в первую очередь обусловлено поиском подходящей формы и содержания. Я долго пытался придумать, в какую бы икебану завернуть все эти светодиоды, чтобы тупой бегущий огонёк красного цвета смотрелся не просто тупым огоньком, а какой-то задумкой. И в итоге придумал:

Поскольку я состою в секте Ersa-водов, то было очевидно, какой паяльник изображать в слое шелкографии. Немного манипуляций с графическим редактором, немного возни с импортом, и в итоге контур паяльника с проводом в слое шёлка готов! Трёхмерка, если кому вдруг интересно, выглядит как-то так:

В качестве источника питания я не захотел брать маленькую не сильно распространенную дисковую батарейку, поэтому вся плата питается от обычной CR2032. Из-за этого размеры платы разрослись до 30х30мм.
Поскольку края закруглены, компоненты неудачно (напоминаю, я художник) расположены слишком близко к краям, скрайбирование нам не очень подходит. Для правильной фрезеровки я сам расположил перемычки (контур фрезеровки виден на картинках платы) за периметром платы. Поэтому после выгрызания платы из панели её нужно будет немного доработать напильником (куда ж без него?), но так задумано специально.
Въедливый читатель, возможно, по картинкам поймёт, что модели светодиодов не соответствуют своим параметрам: слишком высокие. Так получилось из-за того, что, когда я стал заказывать светодиоды и еще раз уточнять, что в какой срок можно будет купить, оказалось, что у меня заложены достаточно крупные светодиоды существенно разной высоты. Если самая мелочь в виде APG0603SURC имеет высоту всего 0,2мм, то самый высокий KP-3216SURCK - аж целых 1,1мм. Да, я слукавил немного, когда несколькими абзацами выше писал про подобранные светодиоды: там я уже написал итоговые артикулы тонких версий, чтобы не путать читателя. Поэтому, на самом деле, модель с реальной платой самую малость отличаются. Но настолько доводить эту поделку уже никаких сил нет, поэтому оставил модели как есть. Посадочное место под светодиод от его высоты не поменяется.
Производство
Дальше всё относительно банально. Герберы, заказ… стоп, а где заказывать-то буду? Поскольку я нахожусь недалеко от дефолтсити, проще всего заказать изготовление у Резонита. Минус 5797,32 рублей, включая доставку, из личного бюджета за панель из десяти плат.

Очевидно, что Резонит содрал с меня такой ценник за первичную подготовку производства и пятый класс, поскольку я хотел сохранить в этом варианте масочные мостики (а они там 0,1мм в некоторых местах из-за размеров компонентов) и сделать дорого-богато с иммерсионным золочением. По курсу на момент заказа это было примерно 78 долларов. Нефиговое хобби получилось, но ждать доставки из PCBWay, где я тоже заказал эти же платы за смешные 15 долларов (6/6mil, минимальные отверстия 0,3мм), было выше моих сил. Запущенные третьего декабря платы оттуда так где-то и едут.

Если и когда приедут, обязательно сравню, что получилось у нас и у них.
А вот и платки из Зеленограда подъехали:

Очень любопытно сравнить, что спроектировал и что получилось:

Тут всё, кстати, вполне ожидаемо. Легко заметить как смещение маски относительно площадок, так и смещение слоя шелкографии. Это не дефект в прямом смысле, это всё обусловлено точностью совмещения слоёв при производстве.
Пайка
Непосредственно пайка после получения плат впервые заняла часа полтора (начал где-то в полпервого ночи, закончил в два), в основном из-за того, что настолько мелкие компоненты чрезвычайно трудно вынуть из ленты без их катапультирования в воздух. Транзистор временно пришлось заменить на КТ315Г, потому что очень хотелось посмотреть на работающий значок. Два самых мелких светодиода, таймер и сдвиговый регистр пока что напаял феном. Тут товарищ пишет, что напаял всё только паяльником. Что ж, этот рубеж мне ещё предстоит преодолеть, как и пайку самых маленьких конденсаторов, если они всё же до меня когда-нибудь доедут.
В целом, пайка оставила положительные впечатления. Не слишком муторно, если использовать правильный припой диаметром 0,25мм с флюсом внутри (как они его такой делают?), который я и так почти постоянно использую для ручной пайки разъемов с шагом 0,4мм, и самое тонкое конусное жало, которое есть для i-Tool nano.
Посмотрим на кристалл LMC555 под максимальным увеличением, которым я располагаю:

Мда, жаль, более четкое фото не получилось сделать. Моего МБС-2 явно недостаточно. Хотя даже на этом фото можно разглядеть характерные блоки таймера.
Взглянем так же под микроскопом на полностью засвеченные светодиоды:

На будущее: надо будет подумать о замене углового светодиода на что-то с той же длиной волны, что и остальные, а то он очевидным образом отдаёт в оранжевый цвет, что слегка дисгармонирует, на мой взгляд. В итоге, эффект выглядит вполне, как я и хотел:

Очень занятным оказался факт, что во всех применённых светодиодах размер излучающего кристалла одинаковый, посудите сами:

Фото сделаны последовательно без изменения каких-либо настроек. Скорее всего это просто выгоднее экономически: производить одни и те же кристаллы, а потом корпусировать их в разные упаковки. Отсюда, видимо, и ограничение на минимальный размер светодиода: вероятно, под дискретные светодиоды меньших размеров просто нет кристаллов (по крайней мере у Kingbright), а запускать их производство отдельно слишком дорого. Да и особой надобности в одноцветных светодиодах меньших, чем 0201, вероятно, особо нет смысла.
Немного экономики проекта
Поскольку покупать ЭРИ в единичном количестве не очень выгодно, пришлось еще разориться на закупку всего, чего не было в наличии. А это почти всё по списку, поскольку в основном я использую пассив 0402 и 0603:
|
Артикул |
Кол-во |
Цена с НДС |
Сумма |
|
APG0603SURC-TT (KGB) |
250 |
12.13 |
3032.5 |
|
KPGA-1602SEC-KA (KGB) |
246 |
5.61 |
1380.06 |
|
KPH-1608SURCK (KGB) |
250 |
3.38 |
845 |
|
KPHHS-1005SURCK (KGB) |
250 |
6.69 |
1672.5 |
|
KPT-2012SURCK (KGB) |
250 |
3.3 |
825 |
|
KPT-3216SURCK (KGB) |
250 |
5.2 |
1300 |
|
JMK021BJ103KK-W |
100 |
22.89 |
2289 |
|
CC0201KRX5R8BB104 (YAG) |
700 |
1.44 |
1008 |
|
RC0100FR-07330RL (YAG) |
100 |
11.2 |
1120 |
|
RC0201FR-0710KL (YAG) |
1000 |
0.07 |
70 |
|
RC0201FR-071ML (YAG) |
1000 |
0.27 |
270 |
|
RC0201FR-07330RL (YAG) |
1000 |
0.41 |
410 |
|
RC1206FR-07330RL (YAG) |
1000 |
0.29 |
290 |
|
LMC555CTP/NOPB (TI) |
25 |
117.63 |
2940.75 |
|
MMBT3904LP-7 (DIODES) |
25 |
32.48 |
812 |
|
SN74HC595BRWNR (TI) |
25 |
15.5 |
387.5 |
|
3034TR (KEYS) |
25 |
40.08 |
1002 |
|
PCM12SMTR (C&K) |
25 |
67.89 |
1697.25 |
|
Итого, рублей |
|
|
21351.56 |
Табличка выглядит ужасно, как сделать одинаковое выравнивание сразу всех ячеек, я так и не нашел.
М-да, чего только не сделаешь, лишь бы потешить себя. В расчёте нет нескольких резисторов, потому что они уже у меня были. Почему я взял такие количества? А потому, что меньше не имеет смысла. Что-то неизбежно улетит при попытке достать это из ленты, что-то пойдёт на другие проекты. И не забывайте, что чем меньшее количество берёшь, тем, как правило, больше будет цена за одно изделие.
В качестве заключения
За рамками данной заметки остались вопросы продолжительности работы от батарейки и диаграммы токов потребления (хотя там особо не на что смотреть). Как только приедут транзисторы и конденсаторы, я, надеюсь, спаяю еще один экземпляр, уже полностью штатный.
По срокам проект занял примерно месяц работы по вечерам (от получаса до нескольких часов каждый раз): тут и поиск идеи, и перебор решений, и вообще я делал всё это после основной работы, которая по своей сути не сильно-то от проекта и отличается.
Я не уверен, стоит ли передавать кому-то из читателей такой набор для самостоятельной сборки, поскольку никакой монетизации я не планировал и не планирую, это всё делалось just for fun. В принципе, у меня есть еще 5 пустых плат (4, так уж и быть, сам спаяю, потренируюсь, так сказать, на кошках). Разумеется, безвозмездно (за исключением пересылки, ведь я и так немного потратился на производство этой игрушки). Если вы действительно захотите мой вариант smd challenge, то я прошу вас написать мне немного о себе в личку, чтобы я был уверен, что платы не пойдут на полку, а будут действительно спаяны!
Спасибо, что дочитали! Надеюсь, мой труд вдохновит кого-то на создание чего-нибудь подобного! Лично я полагаю, что провел много времени с пользой и большим интересом к создаваемому, и ни о чём не жалею!
Автор: Александр
