Для создания AC/DC источников питания есть две микросхемы, которые можно назвать «народными» - IR2153 и TL494. Настолько много на них радиолюбители и профессиональные разработчики электроники создали источников питания. Но и из-за этой их популярности в интернете целая куча схем с ошибками: то пин микросхемы не туда подключен, то номинал элемента не верный.
В этой статье рассмотрю простейшее включение микросхемы IR2153 на примере источника питания лампового усилителя, который я делал в школьные годы. Эту схему можно будет брать за основу как одного из наиболее простого и дешёвого гальванически развязанного не стабилизированного источника питания. Добавлю, что работу выпрямителей и фильтров тут не буду рассматривать, это отдельная большая тема.
Но сразу хочу предупредить людей, что схема может быть опасна, так как имеет и высокие напряжения, и части, которые связаны с сетью 220В.
Для начала расскажу про микросхему
IR2153 – это потомок более старых микросхем от фирмы IR (сейчас куплена Infineon) IR2155 и IR2151. Имеет несколько вариантов исполнения. IR2153 или IR2153S и IR2153D. В версию с буквой D в конце названия, производитель добавил диод заряда бутстрепной ёмкости (экономия одного компонента для разработчика). Оба типа микросхем выпускаются в SOIC-8 и в DIP-8 корпусах.
Микросхема внутри имеет стабилитрон, который позволяет питать её не стабилизированным напряжением или даже просто через токоограничивающий резистор, который вместе с внутренним стабилитроном образует параметрический стабилизатор.
Микросхема имеет встроенный генератор типа 555-й серии, который с помощью двух внешних элементов запускается на необходимой частоте. Так же имеет все необходимые блоки задержки, мёртвого времени и сдвигов уровней для работы драйвера верхнего плеча.
Для задания частоты можно воспользоваться таблицей выбора номиналов резистора и конденсатора. А можно найти в интернете калькулятор, их достаточно много.
Ну и, наверное, главное и то, за что все её любят – напряжение драйвера верхнего ключа до 600В. Это позволяет её использовать в сетевых источниках питания.
Вообще даташит достаточно простой, понятный и не длинный, всем рекомендую :).
Теперь немного про мой блок
На этой микросхеме можно сделать много интересных схем. И с защитами и с разными включениями трансформатора, и с самопитанием, и с схемами ускоренного закрытия транзисторов полумоста... Но я специально представлю самое простое решение, а дальше уже можно фантазировать и развиваться. Ещё это решение было продиктовано годами, когда я учился в школе и почти все элементы для него были взяты из разной разобранной аппаратуры.
Мне требовалось запитать очередной ламповый усилитель. И после намотки одного выходного трансформатора и одного анодного дросселя что-то я понял, что уже не хочу мотать ещё и анодно-накальный, а ТАНы на тот момент у меня закончились. Прикинув возможность сделать не плохую фильтрацию и накального и анодного напряжений (тогда ходили легенды, что импульсник в ламповой технике вообще нельзя использовать) решил сделать что-то простое для экспериментов. Именно поэтому на фотографиях и в схеме будут не совсем стандартные выходные выпрямительные и фильтрующие элементы.
Схема
Для начала выпрямил сетевое в 310В. Так как компоненты были взяты те, которые были под рукой, то решил заложить в сетевой выпрямитель возможность установить разные электролиты. И именно от входного фильтра был продиктован вариант схемы с питанием трансформатора от средней точки входного фильтра.
Тогда почти во всех компьютерных БП были электролиты на напряжение не более 200В, что и продиктовало такой концепт.
После этого был изучен даташит и найденные в интернете схемы подобных конструкций. И была нарисована такая схема полумоста. Всего 22 элемента, не считая трансформатора.
Так как задействован стабилитрон, расположенный внутри микросхемы для стабилизации питания, необходимо учитывать его мощность, мощность, рассеиваемую корпусом микросхемы, и номиналы внешних резисторов для её питания. Кстати, было бы не плохо запитать её тоже от средней точки фильтрующих конденсаторов, и тем самым выиграть в мощности резисторов, тогда этого не заметил.
Вторым важным моментом является, если применяем микросхему без внутреннего диода, необходимость использовать не простой выпрямительный, а быстродействующий высоковольтный диод. Такими могут быть, например 1N4937. Это критично, так как с медленными диодами, которые не будут успевать восстанавливаться, бутстрепный конденсатор просто может не успевать перезаряжаться и верхнее плечо работать не будет.
В-третьих, у меня на схеме бутстрепный конденсатор на 250В, но это из-за того, что был только такой. На самом деле достаточно будет любого от 25В и выше. Но желательно достаточно качественного исполнения. Ёмкость его можно рассчитать, зная суммарный заряд включения и выключения силового ключа, сумму токов в цепи затвора (ток утечки диода, ток схемы сдвига уровня, ток питания драйвера, ток утечки затвора), частоту переключений, скважность и требуемую величину пульсаций на конденсаторе. Для начала это может показаться сложным, поэтому формулу и конкретный разбор не привожу. В следующих статья, я надеюсь, дойду и до этого.
VD4 и VD6 применены для более быстрого разряда и соответственно закрытия ключа, так как через токоограничивающий резистор заряда затвора они будут разряжаться медленнее.
Про частоту. В даташите есть таблица, по которой отлично можно подобрать частотозадающие резистор в зависимости от ёмкости используемого конденсатора. Или более точно посчитать по формуле: f = 1 / (1.4 * (R + 75) * C. А ещё есть не плохие онлайн калькуляторы. В моём случае частота задана в районе 58 кГц. Под неё и рассчитывался трансформатор.
Странные цепочки из резистора диода и конденсатора (R2 - VD3 - C12, R8 – VD5 – C17), а также С13. Это то, что называется снаббер. Очень много про это все слышали разного и сколько копий сломано на форумах... Попробую в нескольких предложениях описать его. Во всех цепях есть паразитные составляющие: индуктивности, ёмкости, сопротивления. При быстрых переключениях даже самые малые индуктивности (выводы транзисторов, топология платы, выводы конденсаторов) могут вызывать достаточно большие выбросы напряжения и тока. Эти импульсы без проблем выводят из строя, казалось бы, с большим запасом по напряжению выбранные транзисторы. А так же могут влиять на спонтанное открытие или отнюдь - не открытие транзистора. Главный параметр для понимания этих выбросов – изменение тока от времени (скорость его) di/dt. Многие производители силовых транзисторов указывают индуктивность их выводов с учётом внутренней разварки до кристалла. Но остаётся ещё много всего (плата и прочие компоненты схемы) на что не даны такие параметры и измерить тяжело. Тут есть несколько способов. Можно включить и измерить, а можно примерно посчитать, а уже потом при пусконаладке подобрать уже оптимальные номиналы. Сопротивление часто подбирают раз в 10-100 больше сопротивления открытого канала ключа, а конденсатор либо считается по формуле, зная di/dt и все индуктивности (супер редкий случай) либо подбирается на прототипе с контролем гашения паразитных импульсов и времени закрытия - открытия. Есть интересная статья про эти цепи. Кстати, в ней высказано мнение о ненужности диодов, которые у меня на схеме установлены.
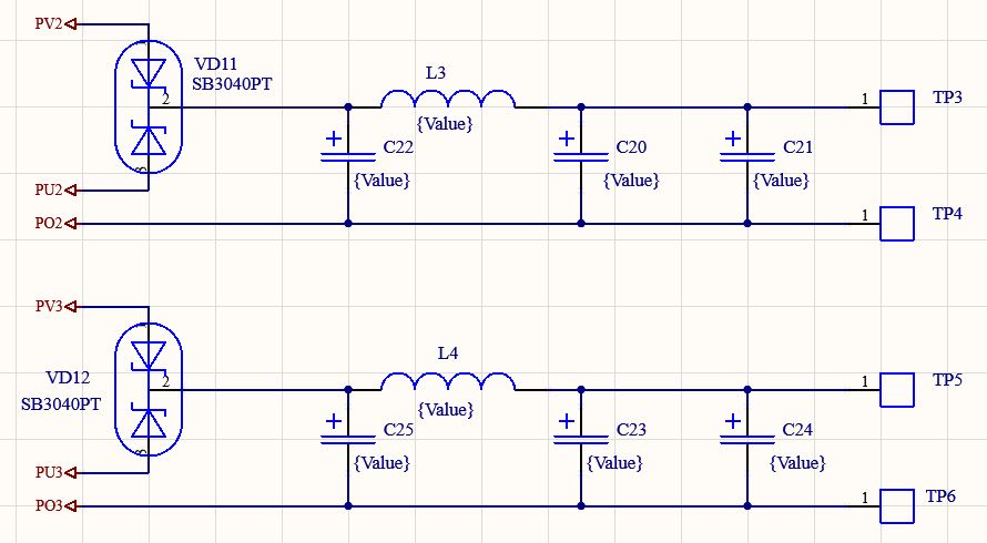
Далее сделал выпрямители с возможностью установки разных индуктивностей фильтров анодного и накальных напряжений.
Накальные были сделаны на двух диодных сборках из тех-же компьютерных БП.
В принципе вот и всё. Далее был рассчитан трансформатор. Феррит был также использован от компьютерного БП.
Минутка ностальгии:
В те годы что бы разобрать импульсный трансформатор компьютерного БП была простая технология. В кастрюлю с водой клался выпаянный трансформатор и «варился» примерно пол часа – час, в зависимости от его габарита и качества применённого в Китае клея. После этого, не дав остыть, очень аккуратно, чтобы не расколоть феррит, разъединялись две части и снималась катушка. Потом разматывалась оправка и получался вполне годный комплект. Самое сложное было понять его параметры, но на форумах тогда уже многие были исследованы и описаны. Да и испытать можно было.
Плата
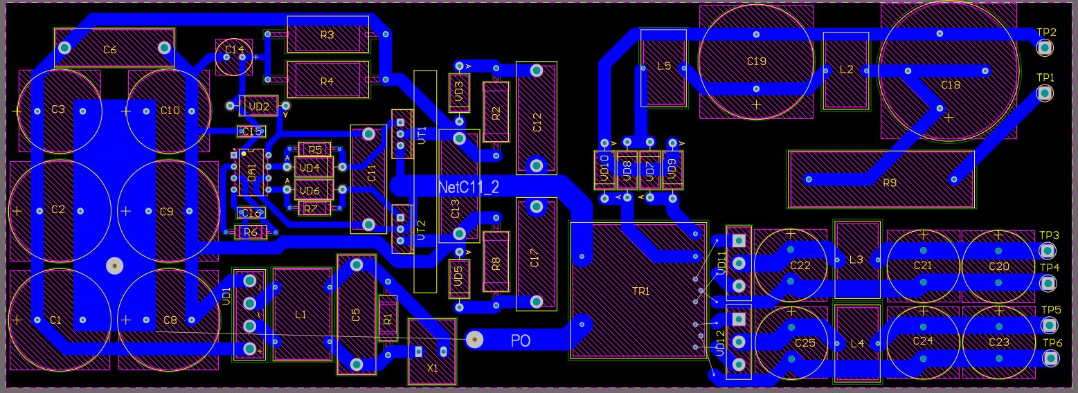
Плата была сделана самая простая в один слой для лазерно-утюжного метода. К габаритам тоже особых требований не имел.
Вот такое получилось. Тут совершенно не претендую на верность топологии. И даже рекомендовал бы не брать её за референс.
На самом деле очень здорово что догадался тогда сделать фото этого блока. Именно найдя эти фото и решил написать эту заметку про IR2153.

Что нужно сказать. Фильтры для накала не сильно то и критичны. А вот фильтры для анодного мне пришлось попаять разные на эту плату. И потом ещё стабилизатор сделал в самом уже усилителе. Тут на фото можно увидеть несколько дросселей, резистор и электролиты.

На фото запаяно всё, что было под рукой и это too much по электролитам. На самом деле достаточно одной пары в входном фильтре. При чём самой маленькой. С таким набором, как на фото, нужно иметь плавный старт для их заряда. А вот по выходу стоит ставить конденсаторов побольше и в параллель. Это обосновано уменьшением их ESR, что уже заметно влияет на пульсации выходного напряжения.

Надеюсь, эта статья пригодится в качестве концепта и для знакомства с данной микросхемой. А также даст желание углубиться в эту тему и почитать в интернете другие источники.
Автор:
RV3EFE
