Приветствую, опишу свой опыт создания анимации на вращающихся колесах движущегося автомобиля. Одно время в интернете пошла мода на светящиеся колеса с анимацией на автомобилях, велосипедах и другой подобной техники. Но питание там везде было на батарейках или аккумуляторах. Была поставлена задача - повторить, но серьёзнее.
Простейший расчет показывал, что при том весе конструкции, который можно безопасно закрепить на вращающемся колесе, о какой-либо продолжительной работе речь не может идти. Если считать, что вменяемая gif-ка должна быть размером не менее 64 на 64 пикселя, то один луч из центра колеса должен состоять из 32 пикселей (светодиодов).

Один пиксель - пусть будет трёхцветный светодиод, каждый светодиод пусть потребляет 20мА, то когда все светодиоды будут светить, ток составит почти 2 Ампера. Но одного луча мало, оптимально надо еще 3. Конечно, не всегда надо чтобы светили все светодиоды одномоментно, да и на полный рабочий ток. Днем на солнце все равно не видно даже яркие светодиоды, а ночью для отображения вполне картинки хватает и трети яркости. С формированием анимированного gif-изображения с помощью вращающейся светодиодной ленты проблем у меня не было, таких проектов в интернете как велосипедов в Амстердаме. Поэтому сосредоточусь на передаче именно питания без проводов в колесный диск.
Для начала была разобрана беспроводная зарядка от смартфона в познавательных целях. Передающая катушка:
Вид с обратной стороны
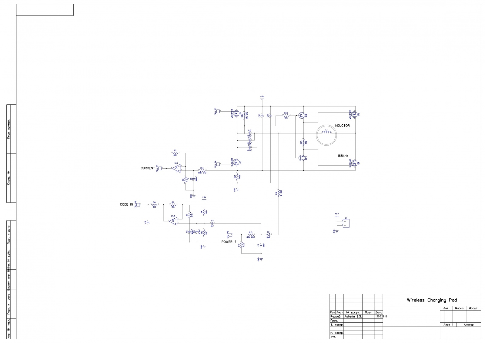
И разрисованная схема силовой части:
Осциллограмма на одном из выводов катушки:
поближе:
Беспроводная зарядка передает энергию постоянно только когда периодически получает ответ от смартфона, который модулирует амплитуду сигнала от зарядки:
В принципе более менее идея понятна, еще более подробное описание с теорией есть на сайтах производителей специализированных контроллеров для беспроводных зарядок, там формулы, графики, примеры расчетов.
Но у нас другой размер. Для образца был предъявлен колесный диск, в который нужно интегрировать четыре платы со светодиодными "лучами". Ну а так как в колесах автомобилей бывают тормоза тормозные механизмы, то и тормозной диск к нему:
После обмеров и прикидочных расчетов, когда стало известны примерные размеры катушки, количество витков и рекомендуемый диаметр провода (при требовании обеспечить передачу примерно 15 ватт мощности на электронику внутрь колеса) - надо было купить провод. В магазинах, почему-то, медный эмалированный провод диаметром 1 миллиметр продавался по цене ювелирных изделий того-же сечения. После поисков в городе Томске, была найдена организация, занимающаяся ремонтов электродвигателей, и они любезно могли предоставить нам пустую бухту и намотать на неё провод требуемой длины:
Люди в этом офисе самоотверженно, в жару и холод, сквозняк и дождь, производят весь техпроцесс ремонта электродвигателей, и к сожалению, в ютуб им некогда все это выкладывать. Я бы, работая в таких условиях, просил бы делать мне кофе покрепче - чайной ложкой коньяка на перерыве....
Некстати: в одно время был случай на работе: Автоцентр, осень, сезон шиномонтажа, нелегкие колеса, отопление еще не дали, мойка работает не переставая, сырость, простыть очень легко. Поэтому в обед к еде лук и чеснок, а в кофе иногда некоторые маленькую чайную ложечку коньяка для профилактики простуды. И вот мастер цеха, очень уважающему себя клиенту - и про ТО рассказал, и про то что колеса поменяли, помыли, упаковали, красиво уложили, и машину всю проверили, и про скидку договорился (весь из себя на позитиве, как в учебных фильмах про качественное обслуживание в именитых автомобильных брендах). И это клиент затем идет на ресепшен чтобы оплатить все, сразу громко заявляет - какого это у вас люди пьяные мою машину обслуживают? Мастер цеха был подвергнут обструкции незамедлительно при всех. Не прошло и пол года - весна, тепло, сухо, опять шиномонтаж. Это же клиент, после всех работ, на ресепшене опять заявляет - как это скидки нет, что это мастер цеха такой занятой бегает и мне мало внимание уделяет. И опять обструкция.
Извините за набивание лишнего текста для объёма, продолжим. Провода есть, заодно сделали такой контроллер на каждое вращающееся колесо для передачи энергии, схема:
И корпус для него из под блока розжига ксеноновых ламп:
Теперь проверяем и настраиваем передачу энергии, для начала на лампочку 25 Ватт 12 Вольт:
После опытов, были изготовлены катушки, залитые клеем по форме:
Чтобы передавать энергию с максимальной эффективностью, частоту в резонанс передающей катушки надо автоматически постоянно подстраивать (движение металла, изменчивая принимаемая мощность приемником...). Микроконтроллер в передатчике следит за максимумом тока в катушке, и если он падает - плавно меняет частоту в ту сторону, в которой ток возрастает. Алгоритм сделан специально таким простым - без обмена служебной информацией с потребителем энергии, так из за вращения колес было много помех по амплитуде, а тратить время на решение этой проблемы не было.
Теперь про приемник энергии - плата анимации. Состояла из основной платы, и двух боковых плат. На плате анимации, микроконтроллер брал из памяти по очереди файлы и изображениями, и декодируя их, одновременно по четырем каналам DMA отправлял данные на адресные светодиоды типа WS2812. Которые были организованы в четыре луча, каждый из которых состоял из 32 последовательно включенных светодиода. Также микроконтроллер постоянно отслеживал вращение колеса по магнитным меткам и слушал эфир на предмет получения команд от пульта управления с помощью трансивера на nrf24l01(для синхронизации изображения и других команд).
И схема, чтобы было меньше вопросов:
По силовой части приемника добавлю: от перенапряжения на выпрямителе приемной катушки, кроме стабилитрона на транзисторах, стоят два силовых ключа. Микроконтроллер с помощью них (вместо ранее планируемой модуляции), просто шунтирует приемную катушку, утилизируя излишнюю энергию, предотвращая перенапряжение на импульсном стабилизаторе и стабилитроне на транзисторах.
Думаю там все тривиально, вот как получилась конструкция в сборе:
Ночью светодиоды слишком яркие, даже при работе с частичной яркостью, поэтому был добавлен полупрозрачный поликарбонат для повышения контрастности:
Примерка передающей и приемной катушки на подвеску:
Примерка на диск:
Крепление передающей катушки на задний щит:
Крепление передающей катушки на передний щит:
Как это выглядело при настройке, гифка из обрезанного видео, к сожалению, смартфоны зачастую не дают полноценного видео, добавляют артефакты, глазами выглядит это гораздо лучше:
Затем были тестовые поездки и съемки рекламного ролика, всем понравилось. И все я это делал не один конечно, мне помогали коллеги, люди по настоящему с "прямыми руками", и была важна направляющая роль руководителя.
Теперь о плохом. После всех мероприятий с демонстрацией, все это было снято с автомобиля и убрано на склад до весны. Весной, при предварительной проверке, был выявлен массовый отказ светодиодов, и даже отказ одного светодиода приводил к неспособности отображать изображение следующих за ним светодиодов по схеме. У светодиодов массово просто выпадал кристалл вместе со светорассеивателем:
Так как светодиоды покупались в ДК "Электронщик" (уже почившем), то было им написано крайне вежливо письмо - что это за безобразие. По результатам переписки, отправки термопрофиля, даташита с их сайта на светодиоды, наших схем - был примерно такой ответ: Перед монтажом светодиодов в "печке", согласно термопрофилю, требовалось в течении нескольких дней предварительно сушить эти светодиоды в специализированной печке, ибо в них внутри была атмосферная вода (в их герметичной упаковки с влагопоглотителем), что и привело их к выходу из строя через пол года, находясь в составе изделия на теплом складе. Это требование не было у них указано - но я должен был знать такие элементарные вещи. К стати, на плате были тестовые простые трехцветные светодиоды - они все были целы, и свето-рассеиватель было у них не отковырять! а у этих он просто отваливался на слюнявый палец. И это даже на тех платах, которые не устанавливались на автомобиль.
Во такой был опыт, спасибо что прочитали, может кому-нибудь будет полезным. Если надо будет посмотреть, какой рекламный ролик получился - пишите, выложу (вдруг тут нельзя).
Со всем уважением.
Автор: Сергей Астанин
