
Работа с горячим стеклом на горелке – определённо место повышенной опасности. Здесь соседствуют пламя и высокие температуры, разного рода летучие вредности и излучения, сжатые газы и само стекло – хрупкое, склонное к термоударам, растрескиванию и образованию горячих и острых осколков. Тем не менее, приняв ряд мер, около стеклодувной горелки удаётся существовать относительно безопасно и с удовольствием.
Что удалось сделать в своей деревенской домашней мастерской самостоятельно и невеликими средствами?
Первым делом, место для огневых работ со стеклом оснащено вытяжной вентиляцией.
▍ Вытяжной зонт
Мой зонт относительно простой формы – правильная четырёхгранная усечённая пирамида. Определил размеры и форму развёртки, перенёс на лист оцинкованной кровельной стали 0,5 мм, вырезал ножницами по металлу.

Фото 2. Согнул развёртку на краю ровной, прочной поверхности – мощной станине самодельного токарного станка по дереву. Действовал так – зажимал заготовку по линии гибки ровной доской и парой столярных струбцин сгибал, нажимая ещё одной доской

Фото 3. Моя развёртка не поместилась на один стандартный лист жести, пришлось собирать зонт из двух частей на вытяжных заклёпках. Швы дополнительно пропаял и тщательно отмыл от остатков кислого флюса

Фото 4. Шибер на макушке зонта сделал конструкцией, подобной хрестоматийной чугунной печной задвижке. Детали вырезал некрупной углошлифовальной машинкой (УШМ) из стального листа 1,5 мм

Фото 5. Собрал задвижку пайкой, отмыл от остатков флюса, в несколько слоёв покрасил термостойким лаком и установил на вытяжные заклёпки

Фото 6. Встроил вытяжной зонт в самодельный стол-стеллаж из оструганных хвойных жердей, досок и щитов ДСП от старой мебели
Работать со стеклом на горелке удобнее при некотором затемнении, чтобы лучше видеть свечение разогретой заготовки, габариты и зоны факела, «содовый» оранжевый хвост пламени. Мастерская же универсальная, рабочее место с вытяжкой пригодно и для других работ, требующих удаления, загрязнённого воздуха – химические эксперименты, пайка и т. д. Поэтому стол расположен несколько удалённо и сбоку от окна, а в зонте смонтирована пара мощных ламп.

Фото 7. Подсветка рабочего места – пара ламп с цоколем Е27. В удалении от магазинов унификация полезна до чрезвычайности. Блестящие стенки зонта служат и отражателем света. Практика показала – нижняя часть жестяного раструба не нагревается совершенно, даже при длительной огневой работе

Фото 8. Вентилятор осевой, ~220 вольт, по диаметру гофрированного алюминиевого воздуховода. Вставил его в разрыв канала так, чтобы тот находился подальше от пламени, но был ещё в тепле (средняя полоса России, зимой случается за 40 мороза)

Рис. 9. Схема устройства вытяжной вентиляции, где: 1 – вытяжной зонт; 2 – задвижка; 3 – воздуховод; 4 – вентилятор
К схеме устройства (рис. 9) следует добавить то, что вентилятор на неутеплённом чердаке лежит на дощатом потолке под слоем утеплителя и вместе с воздуховодами дополнительно укутан базальтовой ватой (изоляция от деревянных элементов). Пробка из тёплого воздуха в колене воздуховода не позволяет сильно выстуживать помещение зимой даже при открытой задвижке. В элементах вытяжки в холодное время года совершенно не образуется ни конденсата, ни льда.

Фото 10. Электрическая часть оборудования рабочего места, где: 1 – включатель ламп подсветки; 2 – лампы подсветки; 3 – блок управления вытяжным вентилятором; 4 – тумблер включения вентилятора
Электричество на рабочем месте (фото 10), кроме очевидных розеток в удобных местах и ламп подсветки, включает в себя жестяную коробку со смонтированным внутри тумблером включения вентилятора и галетным переключателем его скоростей. Внутри смонтированы несколько подобранных групп плёночных конденсаторов, работающих как магазин реактивных сопротивлений.
▍ Пожарная сигнализация
Моя мастерская большей частью из дерева, из него же самодельная мебель. И, кроме огневых работ со стеклом, присутствует отопление – дровяная кирпичная, массивная, теплоёмкая печь. Почувствовал себя несколько спокойнее, оборудовав помещение пожарным извещателем.

Фото 11. Догорание углей в печи. Язычки пламени – то самое СО, угарный газ

Фото 12. Некрупный фабричный батарейный модуль китайского производства умеет замечать повышенное содержание СО в воздухе и задымление, о чём незамедлительно сигнализирует писком

Фото 13. Вскрытый модуль, где: 1 – пьезоизлучатель; 2 – датчик СО

Фото 14. Мастерская (отмечена) около дома
Пожарную сигнализацию устроил на базе недорогого извещателя (фото 12, 13) расширив его возможности простыми средствами: разнеся датчики (дыма под потолком, СО на уровне груди), уменьшил время реакции на потенциальное возгорание и неполадки с печью; оснастив сигнализацию наружной громкой тревожной сиреной, добился хорошей её слышимости во всех частях участка и в доме (фото 14); снабдил схему сетевым питанием и небольшим дежурным аккумулятором для энергонезависимости.

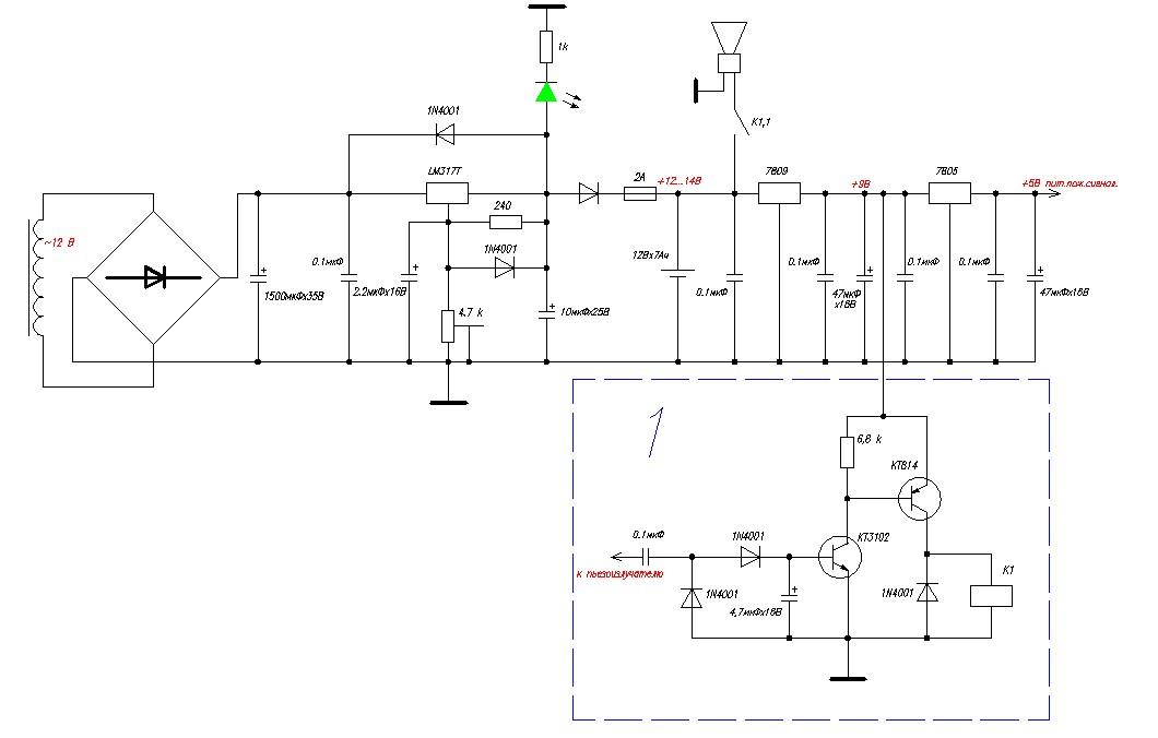
Рис. 15. Схема внешних доработок. Пьезоизлучатель (фото 13, поз. 1) из заводского модуля удалён, к его выводам подключён электронный ключ (блок 1 на схеме). Контакты его реле подают питание на автомобильно-мотоциклетную 12 В сирену, закреплённую снаружи под свесом крыши. На LM317 собран регулируемый источник питания с буферным свинцовым герметичным аккумулятором. Подстроечным резистором устанавливаем допустимое для него напряжение, обычно это 13.8 В
Большая часть дополнительных элементов разместилась на простой платке в жестяной, гнутой из листа, коробке. Покупной модуль закрепил поверх неё. Датчик СО вынес на экранированном кабеле, аккумулятор поставил рядом на полку.

Фото 16. Вид основной части пожарной сигнализации на местности, где: 1 – покупная часть; 2 – коробка с дополнительной схемой (Рис. 15); 3 – датчик СО в жестяной коробочке; 4 – аккумулятор
▍ Всегда наготове и под рукой заряженный 5 л углекислотный огнетушитель

Фото 17. Не то чтобы он всемерная защита от пожара, но относительно небольшие возгорания тушит вполне. Им можно смело обрабатывать электрические установки под напряжением, опять же, углекислота не оставляет следов, в то время как, к примеру, огнетушителем порошковым (дешёвым и ходовым) сто раз подумаешь, прежде чем пшикнуть – эту мелкую серую пыль придётся ещё потом выметать неделю
▍ Защитные очки
При стеклодувных работах в любом случае следует защищать глаза хотя бы от опасностей механических – небольшим осколкам стекла случается сильно разлетаться от термоудара. Недалеко от рабочего места в моей мастерской работает и реактор электролизёра с его склонностью к обратным ударам и горячей концентрированной щёлочью внутри. При огневом разогреве стекла на горелке появляются и вредные излучения, длительное игнорирование которых приводит к т. н. катаракте стеклодува. Бороться с ними можно специальными очками-светофильтрами с неодимовыми (дидимовыми) стёклами, вырезающими большую часть яркого рыжего «содового свечения», что позволяет и лучше видеть заготовку в факеле.

Фото 18. Заготовки неодимовых стёкол
Кроме прочего, мои светофильтры оказались слишком большой, для вживления в стандартную фабричную оправу, толщины, и оправлять их пришлось самостоятельно. При этом использовались приёмы витражной техники Тиффани – оклеивание краёв стекла медной фольгой с последующей её пайкой легкоплавкими припоями.

Фото 19. Подобрал в сети модель оправы и распечатал её в соответствующем моей физиономии масштабе. Из тонкого, прозрачного пластика вырезал шаблон для переноса контура детали на стекло

Фото 20. Обведя шаблон тонким спиртовым фломастером, получил контур, вырезал детали стеклорезом
Ручная резка листового стекла подробно рассмотрена отдельно.

Фото 21. Края стекла выровнял на шлифовальной машине с мелкозернистым алмазным колёсиком

Фото 22. Обточенные стёкла, медная лента с липким слоем

Фото 23. Края стёкол отделаны медной лентой

Фото 24. Металлическая окантовка стёкол усилена нетолстой латунной лентой. Пайка бессвинцовым припоем

Фото 25. Стёкла соединены стандартной очковой деталью. Соединение усилено несколькими проволочными элементами поверху (лужёная медная проволока)

Фото 26. Дужки очков выпилил из латунного листа ювелирным лобзиком

Фото 27. Для некоторого облегчения деталей насверлил в них разнокалиберных отверстий

Фото 28. Впаял в готовые дужки их части петель

Фото 29. Тщательно отмыл детали очков от остатков паяльного флюса, высушил, собрал, опробовал. Очки вышли тяжеловатыми и склонными съезжать на нос, случись чуть сильнее тряхнуть головой

Фото 30. Широкую эластичную ленту приобрёл в дамском магазине с пуговицами и тканями, присоединительные и регулировочный элемент согнул и спаял из нетонкой лужёной медной проволоки

Фото 31. Готовые неодимовые очки в стимпанковском исполнении. Профиль

Фото 32. Готовые неодимовые очки в стимпанковском исполнении. Анфас

Фото 33. Содовое свечение факела при обработке стекла

Фото 34. Работа неодимовых стёкол в очках
▍ Защита рабочей поверхности стола от ожогов и подпалин

Фото 35. Классический для стеклодувного дела листовой асбестовый картон заменил на пару слоёв нетолстого паронита – не пылит, не горит. На фото — постановка эксперимента с применением простейшей горелки-февки

Фото 36. Общий вид рабочего места для стеклодувных работ
Замечу – перечисленные работы, это только то основное, что пока удалось сделать. Следует также сказать об опущенных аспектах безопасности, например, о работе с газопламенным оборудованием – обращение с баллонными газами, розжиг и гашение горелок; о работе с опасными веществами, неизбежно возникающими при изготовлении электровакуумных приборов; средства и приёмы первой помощи при характерных травмах. Меры эти, по большей части, только организационные и хорошо описаны в специальной литературе, с коей перед началом работ хорошо бы ознакомиться.
▍ Литература
- Бешагин С. П. Огневое оснащение в электровакуумном производстве. «Энергия», Москва, 1967 г.
- Веселовский С. Ф. Стеклодувное дело. Изд. Академии наук СССР, Москва, 1952 г.
- Лазарев Н. В. Вредные вещества в промышленности. Изд. «Химия», 1976 г.
На благо всех разумных существ. Babay Mazay, декабрь, 2023 г.
Автор: Сергей
