
На обломках одного НИИ, был найден удивительный артефакт – моноблок PC-III VGA Paper White Portablе. Вещь очень стильная, но время его не пощадило: пожелтевший корпус, со следами неправильного хранения и отсутствующая в комплекте — родная клавиатура. Однако, несмотря на возраст и эти нюансы – железка выглядит потрясающе. Если посмотреть его конфигурацию, то начинаешь понимать, что для своих лет это было очень крутое устройство:
Встроенный LCD дисплей имеет разрешение 640х480 пикселов и отображает 32 оттенка серого цвета. Видеокарта поддерживает режимы VGA (800x600)/HC/CGA/MDA. В качестве центрального процессора установлен камень 386DX, работающий на частоте 33 МГц, оперативной памяти установлено 4 МБ, что по тем временам было весьма жирно. Встроенный жёсткий диск имел размер 200 МБ. В качестве съёмных носителей используется пятидюймовый дисковод, поддерживающий дискеты размером 1,2 МБ, и стандартный дисковод 3,5 дюйма на 1,44 МБ.
Предыдущий владелец сказал, что при пробном включении у него произошёл большой «бабах», и включать второй раз он его боится. Это означает, что железка также требует профилактического ремонта.
Казалось бы, делов на пару вечеров, но в процессе ковыряния с ней выяснилось много интересных нюансов, а ремонт растянулся, о ужас, на полгода. В результате погружения в её недра и особенности работы, я даже столкнулся с тем, что начал прикидывать, как же писать драйвера для видеокарты…
Короче говоря, получился весьма прикольный ребус.
❯ Внешний вид
Это устройство мне подарили, вручили прямо на улице. И прямо на бордюрном камне я устроил ему небольшую фотосессию.


Если исключить утрату клавиатуры, грязь и плесень на корпусе, то железка находилась в весьма достойном для её лет состоянии. К сожалению, хранилась она не очень хорошо: была грязь и небольшие следы плесени.
Для сравнения можно посмотреть на рекламные проспекты:

Там же можно увидеть, как оно должно выглядеть со встроенной закреплённой клавиатурой.

❯ Разбираем сундук
По словам предыдущего владельца, устройство сгорело. Поэтому, нет смысла включать его в сеть без профилактики. Вообще, стоит взять за правило, что все старые железки необходимо сначала осматривать, проверять цепи питания, а уж потом подавать сетевое напряжение. Печальный опыт…
На задней крышке установлено штук шесть шурупов. Если их выкрутить, то нашему взору предстаёт картина весьма плотной компоновки.

Это относительно стандартный ПК тех лет, с отдельным контроллером жёстких и мягких гибких дисков, платой контроллера портов, видеокартой и дополнительными платами расширения. Проще говоря, можно в этот корпус поставить любую материнскую плату типа AT (286, 386, 486 и даже Pentium), и всё должно будет работать.
Этот компьютер, вероятнее всего, использовался для записи звука. Внутри него была найдена интересная плата АЦП.

Уникальная карта
Очень долго искал хоть какую-то информацию по ней, и первое, что мне удалось найти – это рекламную заметку в журнале Byte.

Читатели моего ЖЖ помогли мне найти документацию на неё, если кому будет интересно, можно поглядеть.
К сожалению, диск на данном устройстве окончательно и бесповоротно умер, поэтому ни драйверов, ни ПО работы с этой картой у меня нет. Поэтому я не знаю, для чего она использовалась.
Было принято решение, отложить её до лучших времён, и заняться остальным железом.
Продолжаю разборку компьютера. Если снять блок дисководов, блок питания и часть плат расширения, то всё начинает выглядеть достаточно привычно:

Единственное, что бросается в глаза – это нестандартная видеокарта: к ней идёт шлейф от дисплея, провода Reset, и индикаторы жёстких и мягких дисков.
В то же время материнская плата совершенно стандартная, и её состояние поразило моё воображение. Обычно, когда ковыряешься со старым железом, всё грязное, а разъёмы обычно совершенно разбиты. Тут же я впервые столкнулся с кристально чистой материнской платой. Все её слоты расширения никогда не знали других плат и были достаточно тугими. Эксперименты показали, что никаких особенных отличий от любой другой материнской платы она не имеет.
Вся сила и мощь этого компьютера кроется в нестандартной видеокарте, вот с ней и пришлось повозиться.
❯ Первое включение и проблемы в видео
После полной разборки изделия, и отправки пластикового корпуса на омовение, я решил собрать компьютер на проводах, разложив его на столе. Загрузку вёл со своей многострадальной CF на 16 мегабайт.

Экспериментальная загрузка
И в результате получил странный результат: в BIOS идёт корректное отображение, а при загрузке весь текст превращается в нечитаемую абракадабру.

Меню BIOS
Как только загрузка доходит до DOS, то на экране начинаются закорючки.

С детства любимый Norton Commander
Первая моя мысль, что побилась видеопамять. Потому что, будто бы некорректно размещаются байты символов в видеопамяти.

Внешний вид видеокарты
Первое предположение, что от статики или возраста погибла одна из микросхем статической памяти. После чтения документации и подсчёта корпусов микросхем, насчитал тут 64 кБайт памяти.

Динамическая память видеокарты
Но почему же в BIOS всё работает, а в ДОС нет? Я попробовал заморозить чипы специальным морозильным спреем, чтобы как-то реанимировать память и определить неисправную микросхему. Но это никак не помогло. Вдруг я что-то упускаю...?
❯ Эксперименты с видеокартой и чтение мануалов
Ребята в ЖЖ очень активно мне помогали с разрешением этой неисправности, и благодаря им удалось найти родную документацию именно на эту видеокарту.
Первый эксперимент, который доказал, что видеопамять живая – если в автозагрузку поставить запуск графической игры, то запуск пройдёт корректно и можно будет играть. Никакие артефакты при этом не отображаются.

Запуск Принца Персии через Autoexec.bat
Хм… а что будет, если подключить внешний монитор к разъёму VGA? Оказывается, всё работает вообще без артефактов и из коробки.

Работа с внешним монитором
Не буду тут приводить кучу фотографий, но я попробовал использовать русификатор клавиатуры, менял версии ДОС и многое другое. Ничего не помогло, на встроенном мониторе были артефакты после загрузки в ДОС.

Отрицание, злость, торг, депрессия, чтение документации. И это принесло свои плоды. На видеокарте есть переключатели режимов работы, однако мне совершенно непонятно было какой режим стоял по умолчанию.
Поигрался с режимами, и в режиме EGA, CGA, MGA встроенный дисплей заработал! Но не работал в режиме именно VGA.

Положение джамперов для разных режимов
Фотография ниже – это отображение в режиме CGA.

Первый успешный вывод
Поигрался с разными режимами, самый интересный оказался EGA.

Режим работы EGA
Однако это была какая-то ерунда, ведь видеокарта поддерживает режим VGA и большое разрешение. Далее я снова обратился к документации, а там чёрным по белому сказано, что для работы видеокарты требуются специальные утилиты-драйвера.

А именно программа EAGLE. Там же, где была найдена документация на эту видеокарту, я нашёл образ дискетки типа с драйверами. Но, к сожалению, там не было ничего, кроме обычной загрузочной дискетки с FreeDOS.
Долгие поиски драйверов для этой видеокарты не принесли результатов, и тут я по малодушию даже задумался, а не написать ли мне свои драйвера для этой видекарты…
❯ Первое включение и проблемы в видео
Не буду лукавить, я продолжал разнообразные опыты, в том числе и с прерыванием BIOS int 10h, переключая различные видеорежимы. Но, к большому сожалению, они не принесли никаких плодов. Поэтому я обратился к документации на чипы видеокарты Cirrus Logic CL-GD610/620-C.

Где-то в третьем часу очередной бессонной ночи поймал себя на том, что в очередной раз прикидываю архитектуру предстоящей разработки драйвера видеокарты. В этот момент я понял, что я иду куда-то не туда, и эта железка не стоит таких титанических усилий.
Снова начал искать по чипам, и отыскал на форумах проект (часть 1 и часть 2), где товарищ, с примерно схожей видяхой, решал подобные проблемы. В результате я там откопал полный архив ПО, который он каким-то чудом раскопал для своей видеокарты.
Чтобы не перегружать статью кучей ненужной информации, кратко опишу, что за ПО идёт в комплекте:
Eagle.com v.4.01 — собственно настройщик режимов, имеет как графический, так и командный интерфейс.
Switch.com v1.00 — удобный резидентный драйвер, который позволяет комбинациями клавиш переключать режим.
Vscreen v1.06 — какой-то ускоритель дисплея, так и не понял, что делает и как работает.
Причём Eagle описан также в документации и к моей видеокарте. И если его запустить с опцией -v, то вывалит просто тьму полезнейшей информации конкретно о моей плате.
Теперь самое интересное: драйвера успешно заработали, и абракадабра пропала. Но необходимо убедиться, что режим VGA поддерживается и корректно работает.
Решение оказалось тривиальным: в игре Prince of Persia есть выбор режима работы видеокарты, и, если видеоконтроллер не поддерживает этот режим, игра просто не запустится. Например, если видеокарта работает в режиме EGA, то при выборе в настройках игры видеокарты VGA — игра даёт ошибку.

Меню настройки игры
Окончательные настройки теперь такие: переключателями на видеокарте выставлен режим EGA, чтобы в момент загрузки не было артефактов. После этого, уже с помощью драйвера EAGLE, переключаюсь в режим VGA. Да, переключаться в нужный режим можно не только аппаратно, но и программно. Мне бы такую видеокарту в моём детстве.
Результирующий файл Autoexec.bat выглядит теперь следующим образом.

Ключевая строчка здесь:
EAGLE VGA EXPAND
Команда переключает в режим VGA и растягивает изображение до размера экрана. Появилось несколько интересных функций, например, можно инвертировать цвета, что может быть весьма удобно при работе в чёрно-белом режиме.
Фух, одна глобальная проблема побеждена, а ведь она заняла месяца три… Теперь аппарат может работать со встроенным дисплеем.
❯ Замена батарейки
Для сохранения настроек и часов реального времени на 386 материнских платах ставилась батарея из никель-металлогидридных аккумуляторов на 3,6 вольта, которая заряжается при подаче питания. К сожалению, со временем эти аккумуляторы умирают, после чего протекают, заливая щёлочью всё вокруг.
Беда заключается в том, что щёлочь из аккумулятора прекрасно растворяет дорожки на плате, в том числе под лаком и между слоями, а также ножки различных компонентов. Этакая бомба замедленного действия.
В случае ремонта, самый правильный вариант — заменить эти аккумуляторы на небольшую схему, на базе батарейки cr2032. Однако, мне хотелось аутентичности, и поэтому я подобрал точно такой же аккумулятор, хотя меня и отговаривали.
Для замены я отпаял старый аккумулятор, а место, где был разлит электролит, тщательно отмыл крепким раствором лимонной кислоты. Затем тщательно промыл этот участок спиртом, и запаял новый аккумулятор.

Замена батарейки
К счастью, внешне электролит не сильно повредил окружающие дорожки, немного было погрызено отверстие контакта аккумулятора, но внешне это было не критично.
К моей большой печали, тестирование показало, что часы BIOS не идут, и настройки не сохраняются после выключения. В результате стало понятно, что эта материнская плата требует настоящего взрослого ремонта…
❯ Ремонт материнской платы

Ремонт материнской платы, да ещё и такого древнего железа, мог поставить крест на всём проекте. Долго торговался с собой: бросить всё или собраться духом и довести всё до конца. Единственная причина, по которой я решил всё же вписаться в эту авантюру – это большая поддержка читателей моего ЖЖ.
Прежде чем приступать к крупному ремонту, решил посмотреть документацию на материнскую плату, благо она есть в открытом доступе. Надеялся, что был утрачен какой-нибудь джампер, и всё заработает после его установки. Однако, игры с джамперами не принесли положительных результатов.
Подход к ремонту решил вести комплексно, и всё так удачно совпало, что подвернулась интересная книга по ремонту компьютеров тех лет. Она принесла мне много интересной информации.

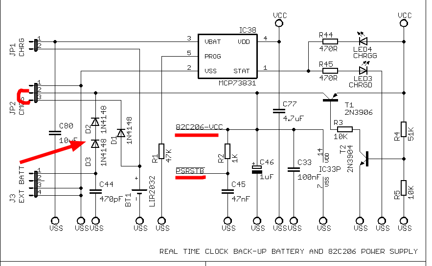
В результате чтения этих книг и подсказок людей из комментариев, выяснилось, что часы и данные настроек BIOS хранятся в СБИС 82C206. Микросхема тактируется от часового генератора на микросхеме CD4069, которая представляет собой логический инвертер, состоящий из шести «НЕ» элементов. Сам генератор состоит из кварцевого резонатора и RC-цепочки. Вся эта большая схема питается от батарейки.
Если взять схему из документации на микросхему, то там можно увидеть что мне необходима батарейка на 6 вольт.

Но, я-то помню, что у меня аккумулятор на 3,6 вольта. А в этой схеме аккумулятор целых шесть вольт. Даже падение напряжения на двух диодах по входу не обеспечат такого напряжения (будет около пяти). При этом, согласно документации, микросхеме требуется напряжение не ниже пяти вольт. Поэтому мне хотелось найти схему, наиболее приближенную к моей материнской плате, чтобы исключить разночтения.
В результате долгого гугления, мне удалось найти невероятно интересный новодельный проект, где энтузиаст с нуля проектирует 386 компьютер. На его странице представлена схема компьютера. И там можно найти именно ту часть, которая относится к питанию от батарейки BIOS.

В правом нижнем углу можно увидеть отводы питания от батареи на 17 и 7 ноги микросхемы IC33P – это как раз и есть генератор часов реального времени на микросхеме CD4069.

Благодаря этим схемам стало понятно, как разыскивать неисправность. Надо для начала узнать, поступает ли напряжение питания от батарейки на микросхему генератор CD4069, измерив напряжение на 7 и 14 ножках. В процессе такой проверки было выяснено, что в схеме присутствует обрыв.
Таким образом, я начал идти по дорожке, идущей к батарейке, слегка царапая лак, и ловя момент, когда же появится напряжение. В результате таких поисков, обнаружил, что едва заметный обрыв находится прямо под впаянной новой батарейкой. Всё же щёлочь смогла растворить дорожку прямо под слоем лака.

Едва заметный протрав дорожки
Эту проблему можно было решить двумя способами:
1. Просто бросить новый проводок под материнской платой;
2. Восстановить дорожку.
Выбрал второе, так будет выглядеть элегантнее, и под аккумулятором место ремонта видно не будет. После восстановления дорожки, и до запайки батареи аккумуляторов, этот узел выглядел так:

После ремонта, я, до самого последнего момента, не верил, что плата оживёт. Но проверка осциллографом показала, что часы идут.

Оно живое! Внешнего питания нет.
Проверка сохранения времени и настроек BIOS показала, что ремонт проведён корректно и материнская плата готова и дальше служить верой и правдой.

BIOS всё помнит, и время показывает правильное
В этот момент я снова пожалел, что поставил щёлочную батарейку, которая в будущем снова протечёт и уничтожит материнскую плату, но уж больно хотелось сохранить аутентичность.
Мои рекомендации по замене батареи сводятся к тому, что лучше повторить решение, которое приведено в новодельном проекте 386 компьютера. Оно базируется на литиевом аккумуляторе LIR2032 и контроллере заряда на микросхеме mcp73831. Спокойно впаиваем эту конструкцию, так как она будет вполне корректно работать многие годы, без риска растворения.
❯ Отбеливание пластика
Даже на фотографиях видно, что корпус, который достался мне, долго пребывал на солнышке и пожелтел во всех местах, которые освещали его. У меня возникло жгучее желание попробовать отбелить этот пластик, по методике, предложенной многоуважаемым BootSector.
Забегая вперёд, скажу, что при личной встрече мне Алексей сказал, что я слишком долго воздействовал химикатами на эту технику. Было достаточно лишь пары часов. Не знаю, как вы, но я обычно читаю инструкцию со словами: «Блин, уже сломал…».
Но, считаю нужным расписать и свой путь отбеливания.
Технология простая: был куплен гель для осветления волос с 6% перекисью водорода в составе. Корпус был отмыт от грязи и обильно смазан этим гелем во всех местах, которые должны были стать светлее. Чтобы гель не высыхал, всё обмазанное я покрывал прозрачной плёнкой. Всё это хозяйство выставил на балкон на июньскую жару на неделю.

Корпус после отбеливания перед смывкой
Честно говоря, результат отбеливания меня совершенно разочаровал. Во-первых, если недодержать по времени и свету, то получается леопард: когда чередуется жёлтые и белые пятна. Надо наносить более толстый слой отбеливателя, и повторять процедуру. А во-вторых (и это главная причина), получается неестественный серо-белый цвет пластика. Всё-таки оригинальный пластик был немного кремового цвета, это видно по недрам, где солнечного воздействия не было.
В конечно счёте, у меня осталось впечатление, что я скорее испортил вещь, чем улучшил. Поэтому я становлюсь большим противником отбеливания, лучше уже старая желтизна, как символ ретро, чем такое пошлое осветление.
Прошу понять, это личный вкус и ощущение, я не хочу отговаривать вас в попытках отбелить пластик такими методами, всё же технология рабочая.
❯ Ремонт натяжителя дисплея
Во всём этом аппарате присутствует самый сложный и проблемный узел – это система подъёма дисплея с пружинами. Может показаться забавным, но я потратил месяц дум, пока понял, как без разрушения разобрать это нетривиальное место.
В системе натяжения принимают участие пружины, которые крепятся к пластиковым отливам с металлическими вплавленными втулками. На одной стороне такой пластиковый отлив был сломан прямо с завода. Очевидно, что эта проблема с самого создания устройства, потому что пружина не имела даже намёка на хотя бы одно полное растяжение. Проще говоря, она оборвалась при первом выдвижении монитора.
Первоначальный ремонт свёлся к тому, что я сделал заливку пластиковой бобышки со втулкой — эпоксидной смолой, армировав её стекловолокном. Результат на фотографии ниже.

Однако, втулка всё равно была вырвана из цепких лап эпоксидной смолы. Тогда я решил подойти по-взрослому: выточил новую втулку, нарезал засечки в ней, чтобы смола держалась, всё обезжирил, и сделал всё по уму.

Установленный новый натяжитель с залитой эпоксидной смолой (дубль два)
Бобышку из смолы не вырвало, и это хорошо. Но оторвало полностью весь кирпич эпоксидной смолы прямо от пластика. Поскольку это произошло, когда чемодан был собран на 80%, я решил, что в третий раз невод закидывать не буду, и так сойдёт. Тем более, что эта конструкция всю жизнь работала только с одной пружиной. Вторую пружину и отлив положил в комплект ЗИП чемодана.
❯ Носители информации
В качестве замены умершего жёсткого диска решил использовать CF-карту на 250 МиБ. Так удачно совпало, что в самой конструкции предусмотрены съёмные боксы для установки жёсткого диска, куда можно очень элегантно разместить и карточку с переходником IDE.

Поскольку на этой материнской плате нет автоматического определения параметров жёстких дисков, то эту процедуру пришлось сделать на другом компьютере, где такая функция есть. Вообще, как понять без функции автоопределения параметров жёстких дисков какая внутри разметка секторов, головок и прочего — я не представляю.

Параметры диска, полученные в BIOS на другом компьютере
Попутно решил проверить работоспособность флоппи-дисководов. Как я выше написал, у предыдущего владельца было какое-то короткое замыкание, так что даже остался след на шлейфе дисководов. В связи с этим, была необходима обязательная проверка. Дисковод 5,25, который поддерживает дискеты формата 1,2 МБ (что некоторая редкость), подключён как диск A:, а стандартный 3,5 дюйма дисковод, как диск B:.
Возможно, вас развеселит тот факт, что в 2024 году я впервые произвёл загрузку с дисковода 5,25. Поскольку во все времена дисковод типа 5,25 был в системе виден как диск B:, а загрузка осуществлялась только с диска A:. Техническая возможность смены имени диска имелась, но только аппаратная: необходимо было найти подходящий шлейф. Выбор диска осуществлялся переворотом определённых контактов в шлейфе.

Проверка дисководов и загрузка с дискеты 5,25
К счастью, все дисководы оказались рабочими, и теперь можно приступать к финальной сборке.
❯ Финальная сборка
В этом устройстве огромное количество разнообразных винтов и шурупов. Благо отсутствуют винты с дюймовой резьбой, применяется для соединения металлических элементов исключительно метрическая типа М3. Осложняет сборку большое количество различных проводов, кроме питания, и шлейфов к дисководам и дискам, есть ещё шлейфы к видеокарте: дисплея, провода RESET, HDD LED, FDD LED для вывода на переднюю панель.
Немного поиграв в этот тетрис-сокобан, мне даже удалось собрать всё без лишних деталей, а винты встали на свои законные места в полном количестве.

Окончательная сборка
Прежде чем закрыть заднюю крышку, проверяю корректность работы. Все дискеты читаются, все светодиоды горят, с диска загрузка идёт.



Ну и небольшое видео работы.
❯ Выводы

Мне очень нравится 386 железо, оно было создано в тот переломный период, когда компьютеры стали похожи на современные, уже появилась Windows 95, которая могла на нём работать, появились классные игры, защищённый режим и другие интересные новшества. Но при этом, разобраться как же работает железо и ПО на одном устройстве — был в состоянии один человек. Можно было дизассемблировать BIOS, создать свою плату расширения, написать игру, модифицировать операционную систему. Ты был просто властелином этой вычислительной машины.
Поэтому я с удовольствием взялся за приведение в порядок этого компьютера, конечно же, никак не ожидая, что такая простая деятельность, которая по моим ощущениям должна была занять пару выходных, выльется в целых полгода.
К счастью, проект завершён, само устройство ищет нового хозяина, а я получил необходимый интересный опыт.
Если вам интересна металлообработка, старое железо, всякие DIY штуки, погроммирование и linux, то вы можете следить за мной ещё в телеграмме.
Автор: Сергей
