Немного об основах схемотехники светодиодных ламп

в 17:52, , рубрики: основы, теория, Энергия и элементы питания

Судя по комментариям, многих людей интересуют не только параметры светодиодных ламп, но и теория их внутреннего устройства. Потому я решил немного поговорить об основах схемотехнических решений, чаще всего применяемых в этой области.

image

Итак, ядром и главным компонентом светодиодной лампочки является светодиод. С точки зрения схемотехники светоизлучающие диоды ничем не отличаются от любых других, разве только тем, что в смысле применения их как собственно диодов они обладают ужасными параметрами – очень маленьким допустимым обратным напряжением, относительно большой емкостью перехода, огромным рабочим падением напряжения (порядка 3.5 В для белых светодиодов – например, для выпрямительного диода это был бы кошмар) и т.д.

Однако мы понимаем, что главная ценность светодиодов для человечества состоит в том, что они светятся, причем порой достаточно ярко. Чтобы светодиод светился долго и счастливо, ему необходимо два условия: стабильный ток через него и хороший теплоотвод от него. Качество теплоотвода обеспечивается различными конструкционными методами, потому сейчас мы не будем останавливаться на этом вопросе. Поговорим о том, зачем и как современное человечество достигает первой цели – стабильного тока.

К слову, о белых светодиодах

Понятное дело, что для освещения более всего интересны белые светодиоды. Делаются они на основе кристалла, излучающего синий свет, залитого люминофором, переизлучающим часть энергии в желто-зеленой области. На заглавной картинке хорошо видно, что токоведущие проволочки уходят в нечто желтое — это и есть люминофор; кристалл расположен под ним. На типичном спектре белого светодиода хорошо виден синий пик:

image
Спектры светодиодов с разными цветовыми температурами: 5000K (синий), 3700K (зеленый), 2600K (красный). Подробнее тут.

Мы уже разобрались, что в схемотехническом смысле светодиод отличается от любого другого диода только значениями параметров. Здесь надо сказать, что прибор это принципиально нелинейный; то есть, знакомому со школы закону Ома он совершенно не подчиняется. Зависимость тока от приложенного напряжения на таких устройствах описывается т.н. вольт-амперной характеристикой (ВАХ), причем для диода она носит экспоненциальный характер. Из этого следует, что самое незначительное изменение приложенного напряжения приводит к огромному изменению тока, но и это еще не все – при изменении температуры (а также старении) ВАХ смещается. Кроме этого, положение ВАХ слегка разное для разных диодов. Оговорю отдельно – не только для каждого типа, но для каждого экземпляра, даже из одной партии. По этой причине распределение тока через диоды, включенные параллельно, обязательно будет неравномерным, что не может хорошо сказаться на долговечности конструкции. При изготовлении матриц стараются либо использовать последовательное включение, что решает проблему в корне, либо выбирать диоды с примерно одинаковым прямым падением напряжения. Чтобы облегчить задачу, производители обычно указывают так называемый «бин» — код выборки по параметрам (по напряжению в том числе), в которую попадает конкретный экземпляр.

image
ВАХ белого светодиода.

Соответственно, чтобы все работало хорошо, светодиод необходимо подключать к устройству, которое вне зависимости от внешних факторов будет с высокой точностью автоматически подбирать такое напряжение, при котором в цепи протекает заданный ток (например, 350 мА для одноваттных светодиодов), причем контролировать процесс непрерывно. Вообще, такое устройство называется источником тока, но в случае светодиодов в наши дни модно употреблять заморское слово «драйвер». В целом, драйвером часто называют решения, главным образом предназначенные для работы в конкретном применении – например, «драйвер MOSFET» — микросхема, предназначенная для управления конкретно мощными полевыми транзисторами, «драйвер семисегментного индикатора» — решение для управления конкретно семисегментниками, и т.д. То есть, называя источник тока драйвером светодиодов, люди намекают, что этот источник тока по задумке предназначен именно для работы со светодиодами. Например, он может иметь специфичные функции – что-нибудь в духе наличия светового интерфейса DMX-512, определения обрыва и короткого замыкания на выходе (а обычный источник тока, вообще, должен без проблем работать и на короткое замыкание), и т.п. Тем не менее, понятия часто путают, и, например, называют драйвером самый обычный адаптер (источник напряжения!) для светодиодных лент.

Кроме того, устройства, предназначенные для задания режима осветительного прибора, часто называют балластом.

Итак, источники тока. Самым простым источником тока может быть сопротивление, включенное последовательно со светодиодом. Так делают при малых мощностях (где-то до полуватта), например, в тех же светодиодных лентах. С увеличением мощности потери на резисторе становятся слишком велики, а требования к стабильности тока повышаются, и потому возникает необходимость в более продвинутых устройствах, поэтичный образ которых я нарисовал выше. Все они строятся по одинаковой идеологии – в них имеется регулирующий элемент, контролируемый обратной связью по току.

Стабилизаторы тока разделяются на два типа – линейные и импульсные. Линейные схемы – родственники резистора (сам резистор и его аналоги также относятся к этому классу). Особого выигрыша в КПД они обычно не дают, зато повышают качество стабилизации тока. Импульсные схемы являют собой наилучшее решение, однако они сложнее и дороже.

Давайте теперь кратко пробежимся по тому, что в наши дни можно увидеть внутри светодиодных ламп или рядом с ними.

1. Конденсаторный балласт

Конденсаторный балласт являет собой развитие идеи насчет включения сопротивления последовательно со светодиодом. В принципе, светодиод можно подключить в розетку прямо так:

Немного об основах схемотехники светодиодных ламп - 4

Встречновключенный диод необходим для того, чтобы не допустить пробоя светодиода в момент, когда сетевое напряжение сменит полярность – я уже упоминал, что светодиодов с допустимым обратным напряжением в сотни вольт не встречается. В принципе, вместо обратного диода можно поставить еще один светодиод.

Номинал резистора в схеме выше рассчитан для тока светодиода около 10 – 15 мА. Поскольку напряжение сети гораздо больше падения на диодах, последнее можно не учитывать и считать прямо по закону Ома: 220/20000 ~ 11 мА. Можно подставить пиковое значение (311 В) и убедиться, что даже в предельном случае ток диода не превысит 20 мА. Все выходит замечательно, кроме того, что на резисторе будет рассеиваться мощность около 2.5 Вт, а на светодиоде – около 40 мВт. Таким образом, КПД системы составляет порядка 1.5% (в случае одного светодиода будет еще меньше).

Идея рассматриваемого метода заключается в том, чтобы заменить резистор конденсатором, ведь известно, что в цепях переменного тока реактивные элементы обладают способностью ограничивать ток. Кстати, использовать дроссель тоже можно, более того, так делают в классических электромагнитных балластах для люминесцентных ламп.

Считая по формуле из учебника, легко получить, что в нашем случае требуется конденсатор емкостью 0.2 мкФ, либо катушка индуктивностью около 60 Гн. Здесь становится ясно, почему в подобных балластах светодиодных ламп никогда не встречаются дроссели – катушка такой индуктивности представляет собой серьезное и дорогое сооружение, а вот конденсатор на 0.2 мкФ добыть гораздо проще. Разумеется, он должен быть рассчитан на пиковое сетевое напряжение, причем лучше с запасом. На практике применяются конденсаторы с рабочим напряжением не менее 400 В. Немного дополнив схему, получаем то, что уже видели в предыдущей статье.

image

Лирическое отступление

«Микрофарад» сокращется именно как «мкФ». Я останавливаюсь на этом потому, что достаточно часто вижу людей, пишущих в этом контексте «мФ», в то время как последнее — сокращение от «миллифарад», то есть 1000 мкФ. По-английски «микрофарад», опять же, пишется отнюдь не как «mkF», но, напротив, «uF». Это потому, что буква «u» напоминает букву "μ" с оторванным хвостиком.

Итак, 1 Ф/F = 1000 мФ/mF = 1000000 мкФ/uF/μF, и никак иначе!

Кроме того, «Фарад» — мужского рода, так как назван в честь великого физика-мужчины. Так что, «четыре микрофарада», но не «четыре микрофарады»!

Как я уже говорил, преимущество у такого балласта только одно – простота и дешевизна. Подобно балласту с резистором, здесь обеспечивается не слишком хорошая стабилизация тока, и, что еще хуже, присутствует значительная реактивная составляющая, что не особо хорошо для сети (особенно при заметных мощностях). Кроме того, при увеличении желаемого тока будет расти необходимая емкость конденсатора. Например, если мы хотим включить одноваттный светодиод, работающий при токе 350 мА, нам потребуется конденсатор емкостью около 5 мкФ, рассчитанный на напряжение 400 В. Это уже дороже, больше по габаритам и сложнее в конструкционном плане. С подавлением пульсаций здесь тоже все непросто. В целом можно сказать, что конденсаторный балласт простителен только для небольших ламп-маячков, не более того.

2. Бестрансформаторная понижающая топология

Это схемотехническое решение относится к семейству бестрансформаторных преобразователей, включающему в себя понижающую, повышающую и инвертирующую топологии. Кроме того, к бестрансформаторным преобразователям также относится SEPIC, преобразователь Чука и другая экзотика, вроде переключаемых конденсаторов. В принципе, драйвер светодиодов можно построить на основе любой из них, однако на практике в этом качестве они встречаются гораздо реже (хотя повышающая топология применяется, например, во многих фонариках).

Один из вариантов драйвера на основе бестрансформаторной понижающей топологии приведен на рисунке ниже.

Немного об основах схемотехники светодиодных ламп - 6

В живой природе такое включение можно наблюдать на примере ZXLD1474 или варианта включения ZXSC310 (которая в исходной схеме включения, кстати, как раз повышающий преобразователь).

Здесь светодиод включается последовательно с катушкой. Схема управления отслеживает ток с помошью измерительного резистора R1 и управляет ключом T1. Если ток через светодиод падает ниже заданного минимума, транзистор открывается, и катушка с включенным последовательно с ней светодиодом оказывается подключенной к источнику питания. Ток в катушке начинает линейно нарастать (красный участок на графике), диод D1 в это время заперт. Как только схема управления регистрирует достижение током заданного максимума, ключ закрывается. В соответствии с первым законом коммутации катушка стремится поддержать ток в цепи за счет энергии, накопленной в магнитном поле. В этот момент ток протекает через диод D1. Энергия поля катушки расходуется, сила тока линейно убывает (зеленый участок на графике). Когда ток падает ниже заданного минимума, схема управления регистрирует это и снова открывает транзистор, подкачивая энергию в систему – процесс повторяется. Таким образом, ток поддерживается в заданных пределах.

Отличительная особенность понижающей топологии – возможность сделать пульсации светового потока сколь угодно малыми, поскольку в таком включении ток через светодиод никогда не прерывается. Путь приближения к идеалу лежит через увеличение индуктивности и повышение частоты коммутации (сегодня существуют преобразователи с рабочими частотами до нескольких мегагерц).

На основе такой топологии был сделан драйвер лампы Gauss, рассмотренной в предыдущей статье.

Недостатком метода является отсутствие гальванической развязки – когда транзистор открыт, схема оказывается напрямую соединенной с источником напряжения, в случае сетевых светодиодных ламп – с сетью, что может быть небезопасно.

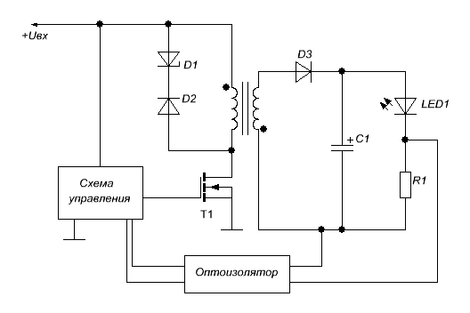
3. Обратноходовый преобразователь

image

Несмотря на то, что обратноходовый преобразователь содержит нечто, похожее на трансформатор, в данном случае эту деталь правильнее называть двухобмоточным дросселем, поскольку ток никогда не течет через обе обмотки одновременно. В действительности по принципу действия обратноходовый преобразователь похож на бестрансформаторные топологии. Когда T1 открыт, ток в первичной обмотке нарастает, энергия в запасается в магнитном поле; при этом полярность включения вторичной обмотки сознательно подбирается такой, чтобы диод D3 на этом этапе был закрыт и тока на вторичной стороне не текло. Ток нагрузки в этот момент поддерживает конденсатор С1. Когда T1 закрывается, полярность напряжения на вторичной обмотке становится обратной (поскольку производная тока в первичной обмотке меняет знак), D3 открывается и накопленная энергия передается на вторичную сторону. В смысле стабилизации тока все то же самое – схема управления анализирует падение напряжения на резисторе R1 и подстраивает временные параметры так, чтобы ток через светодиоды оставался постоянным. Чаще всего обратноходовый преобразователь применяется при мощностях не более 50 Вт; далее он перестает быть целесообразным из-за возрастающих потерь и необходимых габаритов трансформатора-дросселя.

Надо сказать, что существуют варианты обратноходовых драйверов без оптоизолятора (например). Они полагаются на тот факт, что токи первичной и вторичной обмоток связаны, и при определенных оговорках можно ограничиться анализом тока первичной обмотки (или, чаще, отдельной вспомогательной обмотки) – это позволяет сэкономить на деталях и, соответственно, удешевить решение.

Обратноходовый преобразователь хорош тем, что он, во-первых, обеспечивает изоляцию вторичной части от сети (выше безопасность), а, во-вторых, позволяет относительно легко и дешево изготавливать лампы, совместимые со стандартными диммерами для ламп накаливания, а также устраивать коррекцию коэффициента мощности.

Лирическое отступление

Обратноходовый преобразователь называется так потому, что изначально подобный метод применялся для получения высокого напряжения в телевизорах на основе электронно-лучевых трубок. Источник высокого напряжения был схемотехнически объединен со схемой горизонтальной развертки, и импульс высокого напряжения получался во время обратного хода электронного луча.

Немного о пульсациях

Как уже было упомянуто, импульсные источники работают на достаточно высоких частотах (на практике – от 30 кГц, чаще около 100 кГц). Потому ясно, что сам по себе исправный драйвер не может быть источником большого коэффициента пульсаций – прежде всего потому, что на частотах выше 300 Гц этот параметр просто не нормируется, ну и, кроме того, высокочастотные пульсации в любом случае достаточно легко отфильтровать. Проблема заключается в сетевом напряжении.

Дело в том, что, разумеется, все перечисленные выше схемы (кроме схемы с гасящим конденсатором) работают от постоянного напряжения. Потому на входе любого электронного балласта прежде всего стоит выпрямитель и накопительный конденсатор. Предназначением последнего является питать балласт в те моменты, когда сетевое напряжение уходит ниже порога работы схемы. И здесь, увы, необходим компромисс – высоковольтные электролитические конденсаторы большой емкости, во-первых, стоят денег, а, во-вторых, занимают драгоценное место в корпусе лампы. Здесь же коренится причина проблем с коэффициентом мощности. Описанная схема с выпрямителем имеет неравномерное потребление тока. Это приводит к возникновению высших гармоник оного, что и является причиной ухудшения интересующего нас параметра. Причем чем лучше мы будем пытаться отфильтровать напряжение на входе балласта, тем более низкий коэффициент мощности мы получим, если не предпринимать отдельных усилий. Этим объясняется тот факт, что почти все лампы с низким коэффициентом пульсаций, которые мы видели, показывают очень посредственный коэффициент мощности, и наоборот (разумеется, введение активного корректора коэффициента мощности скажется на цене, потому на нем пока что предпочитают экономить).

Пожалуй это все, что в первом приближении можно сказать на тему электроники светодиодных ламп. Надеюсь, что этой статьей я в какой-то мере ответил на все вопросы схемотехнического толка, которые были заданы мне в комментариях и личных сообщениях.

Автор: LampTester

Источник

  1. Руслан:

    Насчёт светодиодов все очень познавательно (копирую страничку), а про фарады, это – перебор. Физик был не фарадом, а Фарадеем. “Фарадой” (жен) названа единица (жен) ёмкости (жен), в честь хорошего мужика(муж) Фарадея(муж). По вашему выходит – татарин, узбек, чукча, немец,. – это существительное, а русский(нац) – прилагательное? Парвда парадокс получается? давайте не будем о происхождении слов, а займемся только применением в общепринятом аспекте – лингвистика не наш профиль.

* - обязательные к заполнению поля


https://ajax.googleapis.com/ajax/libs/jquery/3.4.1/jquery.min.js