Тема платежных систем вдруг стала очень популярна. И появилось много рассуждений на тему что и как организовать и построить.
Но все сводится к довольно простым вопросам — схемам организации платежной системы:
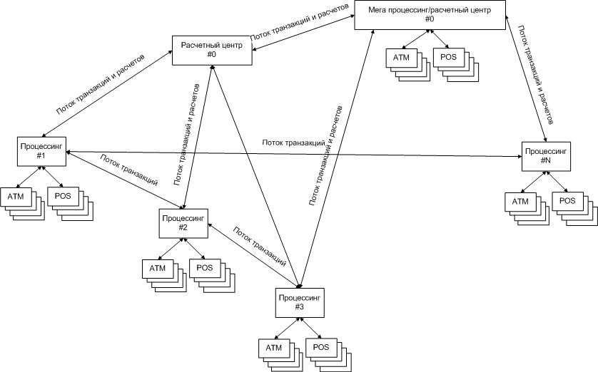
Схема предлагаемая банком А.

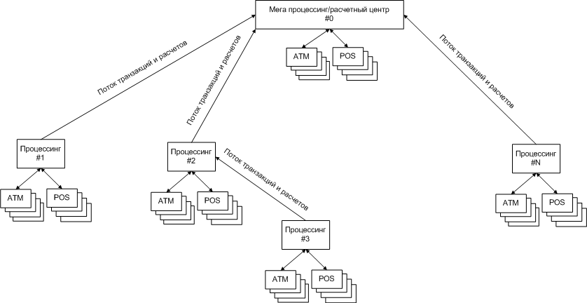
Схема предлагаемая банком Б.

Или к какой схеме будет относится ваша «новомодная» предлагаемая система?
Автор: Cobolorum
