
Если проанализировать форумов о рынках (в том числе Форекс), можно выделить два достаточно устойчивых мнения, назовём их пессимистическим и оптимистическим:
Пессимисты утверждают: рынок случаен «потому что я построил график случайного процесса и мой друг (профессиональный трейдер) не смог отличить его от графика EURUSD», а значит иметь стабильный доход на рынке( на Форекс) невозможно по определению!
Оптимисты им возражают: если бы рынок был случаен, котировки не гуляли бы в окрестности 1, а ушли в бесконечность. Значит рынок неслучаен и на нём можно зарабатывать. Я видел реально стабильно зарабатывающую стратегию с большим профит-фактором (больше стольки-то)!
Попробуем остаться реалистами и извлечь пользу из обоих мнений: предположим, что рынок случаен, и на основании этого предположения построим методику проверки доходности торговой системы на неслучайность.
Рассматриваемые в статье методики универсальны для любых рынков, будь то фонд, Форекс или любой другой!
Постановка задачи
Благодаря известному анекдоту про сферического коня в вакууме родилась замечательная аллегория, означающая идеальную, но совершенно неприменимую на практике модель.
Тем не менее, при правильной постановке задачи можно извлечь вполне ощутимую практическую пользу, применяя «сферическую модель в вакууме». Например, через отрицание «сферичности» реального объекта исследования.
Предположим, что у нас есть торговая система, используемая на некотором рынке. Также предположим, что рынок не случаен и система использует для принятия торговых решений что-то не являющееся замаскированным под индикаторы генератором случайных чисел. Для оценки стабильности дохода используем профит-фактор: , где
— сумма дохода, а
— сумма убытка (положительное число).
Каким должен быть профит-фактор, чтобы можно было говорить о стабильности данной системы? Очевидно, что чем профит-фактор выше, тем больше поводов доверять системе. А вот нижняя граница оценивается разными специалистами по разному. Наиболее популярные варианты: > 2 (так себе), > 5 (хорошая система), > 10 (отличная система). Ещё встречается такая вариация: , где
— максимальное значение дохода по сделке, такая величина называется достоверным профит-фактором. Считается, что минимальное допустимое значение для достоверного профит-фактора 1,6.
Что меня всегда смущало в профит-факторе, так это то, что никак не учитывается динамика рынка и интенсивность торговли. Поэтому я предлагаю другой подход к оценке значимости профит-фактора, нежели сравнение с каким-то заданным априори значением: профит-фактор должен быть как можно выше, но не ниже, чем профит-фактор случайной системы на случайном рынке с аналогичной интенсивностью торговли и волатильностью соответственно (по сути, не ниже чем у «сферического трейдера» в «идеальном газе» или в «вакууме»).
Осталось только построить идеальную модель для сравнения.
«Сферический трейдер...»
Предположим, что мы рассматриваем некоторую случайную торговую систему («сферический трейдер»). Так как модель случайна, то торговые события наступают в случайные моменты времени, независимо от решений, принятых ранее. Направление сделок также случайно (с вероятностью 0,5 продажа либо покупка). Объём сделок предположим константой и без потери общности будем оценивать доход и убыток в пунктах.
Пусть средняя длительность сделки составляет , а среднее время между закрытием двух последующих сделок
(не будем накладывать никаких ограничений на количество одновременно открытых сделок).
Также предположим, что мы будем иметь дело с Пуассоновыми потоками событий:
Длительность сделки будет являться случайной величиной с экспоненциальным распределением:
где .
Количество сделок , совершённых за период времени
будет описываться распределением Пуассона:
"… в вакууме"
Теперь рассмотрим идеальную среду обитания «сферического трейдера» — «вакуум», то есть полностью случайный рынок.
Предположим, что рынок описывается нормальным распределением изменения значений котировок за период времени
:
где определяется следующим образом: пусть за единичное время котировки меняются на нормально распределённую случайную величину с дисперсией
, тогда, если рассматривать интервалы времени
, по изменения котировок будет иметь дисперсию:
Это известное соотношение для Броуновского процесса.
С учётом формул (2.1) и (1.1) результат сделки, рассматриваемый как изменение котировок за период времени с начала до конца сделки будет описываться как интеграл условной вероятности по
:
Решение этого интеграла с использованием Wolfram Mathematica даёт следующий результат:
где .
Полученная закономерность является распределением Лапласа.
Таким образом, доход или убыток по одной сделке случайной системы на случайном рынке описывается распределением Лапласа, а абсолютная величина результата сделки имеет экспоненциальное распределение:
где .
Известно, что экспоненциальное распределение является частным случаем распределения хи-квадрат ( при
). Это значит, что суммарный доход и суммарные потери могут описываться как суммы случайных величин с распределением хи-квадрат, а значит сами являются хи-квадрат величинами.
Пусть было совершено прибыльных сделок с результами
и
убыточных с абсолютными значениями потерь
. Тогда суммарный доход
(нормированный на
) и суммарные потери
(также нормированные на
) будут описываться распределениями хи-квадрат со степенями свободы
и
соответственно:
где и
.
отношение этих величин будет выглядеть следующим образом:
где суммарный доход, а
суммарные потери. Их отношение
— профит-фактор.
Теперь рассмотрим следующую величину:
Эту величину можно интерпретировать как «нормированный профит-фактор»: отношение среднего дохода к среднему убытку за сделку. Посмотрим, какое распределение имеет эта величина:
Полученная величина, отношение хи-квадрат величин, нормированных на количества их степеней свободы, — имеет распределение Фишера.
Таким образом, мы нашли распределение величины, статистики для профит-фактора «сферического трейдера в вакууме» при известном количестве прибыльных
и убыточных
сделок.
Прежде чем переходить к обобщению на случай неизвестных и
, рассмотрим поведение «сферического трейдера» на «не совсем случайном» рынке (назовём эту среду в шутку «идеальным газом»).
"… в идеальном газе"
Теперь рассмотрим чуть более сложную ситуацию: когда рынок является обобщённым броуновским движением. То есть, в отличие от случайного, обладает памятью. В этом случае формула (2.2) примет следующий вид:
где — показатель Хёрста, величина, характеризующая фрактальные свойства временного ряда и связанная с фрактальной размерностью Хаусдорфа-Безиковича
следующим образом:
. Показатель Хёрста может принимать значения
.
При временной ряд вырождается в случайный, не обладающий памятью, соответсвует рассмотренному выше случаю. При
ряд постоянно стремится к изменению направления существующей тенденции, а значит обладает памятью, такой ряд называется антиперсистентным, хаотическим. При
ряд также обладает памятью, но стремится к сохранению существующей тенденции, такой ряд называется персистентным, детерминированным. Чем сильнее показатель Хёрста отличен от 0.5, тем чётче у ряда выражены хаотические или детерминированные свойства.
Для различных рынков характерны различные значения показателя Хёрста, кроме того, они могут меняться со времен. Показатель Хёрста может быть рассчитан по значениям временного ряда. А значит, при оценке профит-фактора можно учесть величину , рассчитанную по ряду котировок в тот же период, когда совершались сделки анализируемой стратегии. Для оценки показателя Хёрста существует несколько стандартных процедур, например RS-статистика или методы основанные на вейвлетах.
Предположим, что случайная торговая стратегия работает на рынке с показателем Хёрста H, тогда с учётом (3.1), формула (2.3) примет вид:
Очевидно, что при это выражение эквивалентно (2.3).
К сожалению, выражение (3.2) в аналитическом виде не интегрируется. Поэтому, для нахождения распределения абсолютных значений разностей котировок между моментами времени начала и конца сделки (абсолютных итогов сделок) при случайной торговле на рынке с показателем Хёрста мы воспользуемся численным моделированием.
Я проводил моделирование с использованием Python.
Моделирование проводится следующим образом
1) Задаём параметры моделирования:
— объём экспериментальной выборки;
— количество диапазонов для построения гистограммы
2) Генерируем выборку distE экспоненциально распределённой случайной величины и выборку distN нормально распределённой величины объёмом N каждая.
3) Учитывая соотношение (3.1), создаём тестовую выборку distT, каждое значение которой рассчитывается из соответствующих значений distN и distE:
4) Для полученного распределения строится гистограмма из M диапазонов (количество попаданий в диапазоны). Из полученной гистограммы выбирается K первых диапазонов, количество попаданий в которые отлично от нуля. Также производится нормирование на количество попаданий в первый диапазон.
5) На основании полученной гистограммы аппроксимируется вид распределения.
import matplotlib.pyplot as plt
import numpy as np
from scipy import stats
def testH(N, M, H, p):
distE = np.random.exponential(1, N)
distN = np.random.normal(0, 1, N)
distT = abs(distN * distE**H)
if p == 1:
plt.figure(1)
plt.hist(distT, M)
plt.title('H='+str(H))
[y, x] = np.histogram(distT, M)
K = 0;
for i in range(M):
if y[i] > 0:
K = i
else:
break
y = y * 1.0 / y[0]
x = x[1:K]
y = y[1:K]
return getCoeff(x, y, p, 'H='+str(H))
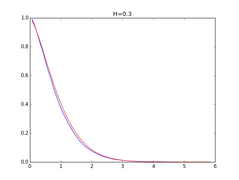
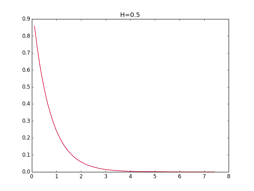
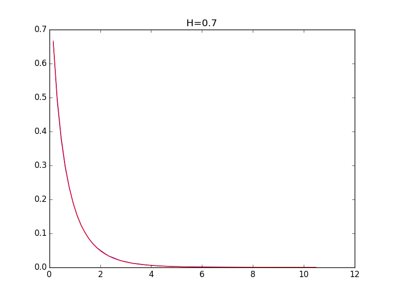
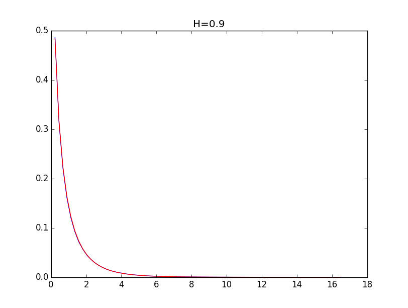
Примеры гистограмм полученных распределений для значений показателя Хёрста 0.1, 0.3, 0.5, 0.7 и 0.9 приведены ниже.





Общий вид гистограмм даёт основание предположить, что полученные распределения с точностью до константы могут описываться функцией вида:
Для поиска параметро распределения воспользуемся следующим алгоритмом:
1) Пусть нам даны — центроиды диапазонов гистограммы и
— количества попаданий в диапазоны, нормированные на количество попадание в первый диапазон.
2) Тогда, игнорируя первый диапазон, выполним преобразования: и
3) Воспользовавшись методом наименьших квадратов, найдём параметры линейной регрессии и
такие, что
4) На основании полученного принимаем:
.
Параметр компенсирует погрешность нормировки.
Листинг процедуры, выполняющей расчёт коэффициентов приведён ниже:
def getCoeff(x, y, p, S):
X = np.log(x)
Y = np.log(-np.log(y))
n = len(X)
k = (sum(X) * sum(Y) - n * sum(X * Y)) / (sum(X) ** 2 - n * sum(X ** 2))
b = (sum(Y) - k * sum(X)) / n
if p == 1:
plt.figure(2)
plt.plot(np.exp(X), np.exp(-np.exp(Y)), 'b', np.exp(X), np.exp(-np.exp(k * X + b)), 'r')
plt.title(S)
plt.show()
return k
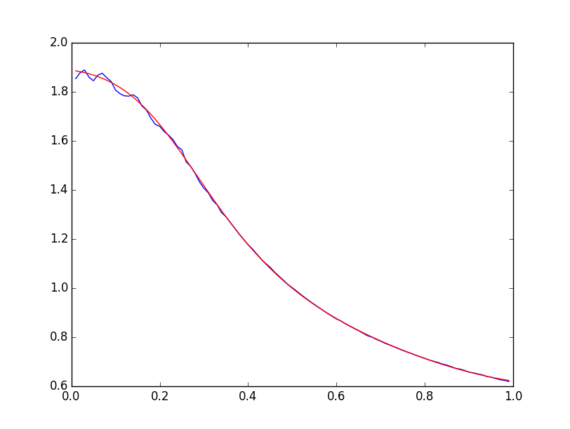
Ниже приводятся примеры для огибающих гистограмм для значений показателя Хёрста 0.1, 0.3, 0.5, 0.7 и 0.9 (синяя линия) и их модели (красная линия):





При значениях показателя Хёрста выше 0.5 точность моделирования выше.
Теперь найдём зависимость от
. Для этого смоделируем ряд значений
для различных
и попробуем установить функциональную зависимость.
Я использовал для моделирования значения от 0.01 до 0.99 с шагом 0.01. При этом, для каждого значения
значения
вычислялись 20 раз и усреднялись:
if __name__ == "__main__":
N = 1000000;
M = 100;
Z = np.zeros((99, 2))
for i in range(99):
Z[i, 0] = (i + 1) * 0.01
for j in range(20):
W = float('nan')
while np.isnan(W):
W = testH(N, M, (i + 1) * 0.01, 0)
Z[i, 1] += W
Z[i, 1] *= 0.05
print Z[i, :]
X = Z[:, 0].T
Y = Z[:, 1].T
plt.figure(1)
plt.plot(X, Y)
plt.show()
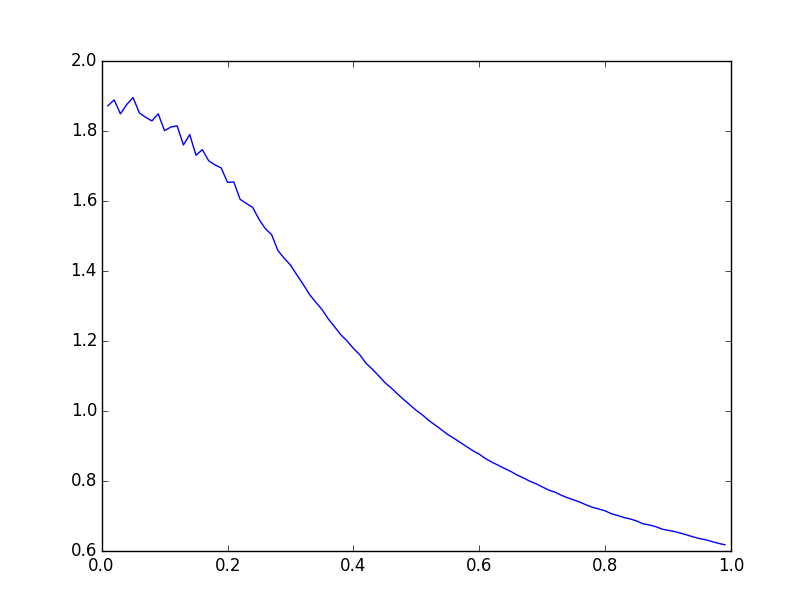
Полученная зависимость имеет следующий вид:

График похож на искажённый сигмоид, поэтому и закономерность будем искать в виде сигмоида:
Проведение численной процедуры минимизации методом наименьших квадратов даёт следующие результаты:
Суммарная квадратичная ошибка составляет порядка 0.005.
Ниже приведёны графики экспериментальной зависимости (синяя линия) и модельной по формуле (3.4) (красная линия):

Следует отметить, что полученная закономерность справедлива лишь для случая, когда и
. Поэтому в дальнейшем будем полагать эти условия выполняющимися (обеспечим их выполнение) и опустим соответствующие индексы.
Теперь, учитывая (3.3) и (3.4) для оцененного значения мы знаем распределение абсолютного значения сделок. Используя свойство распределения преобразования случайной величины, произведём замену переменной в (3.4):
Это функция плотности вероятности величины, имеющей гамма-распределение с количеством степеней свободы и единичным параметром масштаба. Учитывая это, формула (3.6). Должна быть переписана как:
Подведём промежуточный итог:
Имея информацию о показателе Хёрста рынка , рассчитанном для того же периода истории, на котором мы тестируем систему, мы можем найти величину
используя формулу (3.4). Также мы можем найти среднюю интенсивность торговли
и параметр
для результатов сделок. Для того, чтобы предложенные выше формулы были справедливы, необходимо привести значения
и
к единице. Для этого выполним нормировку:
, где
— результат
сделки (независимо от знака результата). Это преобразование следует из (3.1).
Согласно (3.7), величины будут иметь гамма-распределения с параметрами
. Следовательно, величины
будут иметь распределение хи-квадрат c
степенями свободы.
Пусть было совершено прибыльных сделок со значениями дохода
и
с величинами убытка
(положительные значения). Тогда, с учётом
и (3.7), величины
и
будут иметь хи-квадрат распределения с количествами степеней свободы и
соответственно.
будет иметь распределение Фишера c степенями свободы (количество степеней свободы, в общем случае, будет нецелым, таким образом проявляются фрактальные свойства рынка).
Назовём величину обобщённым нормированным профит-фактором. При
обобщённый профит-фактор вырождается в привычный нам нормированный профит-фактор (2.9).
Окончательное обобщение
Итак, мы исследовали «сферического трейдера» на случайном рынке и нашли распределение нормированного профит-фактора. Затем обобщили результаты на случай рынка с произвольной фрактальной размерностью, представленной измеримой величиной — показателем Хёрста.
Теперь у нас есть величина, которую мы назвали обобщённым нормированным профит-фактором, который вычисляется с использованием информации о результатах сделок (не забудем, кстати, скорректировать их с учётом спреда: отнять его от убытков и прибавить к доходам). Для большей универсальности методики, объём сделок считаем постоянным, либо измеряем всё в пунктах. Не забываем также проводить нормировку на среднюю длительность сделки и стандартное отклонение распределения результатов сделок: , где
— результат
сделки.
Все полученные на данный момент результаты завязаны на известное количество прибыльных и убыточных сделок, которое является случайной величиной с биномиальным распределением для известного общего количества сделок, которое, в свою очередь, также случайная величина, распределённая по Пуассону.
Введем новое обозначение. Пусть обобщённый нормированный профит-фактор (3.8) для заданного количества прибыльных и количества убыточных
сделок (при известном показателе Хёрста
) обозначается как
и имеет распределение Фишера со степенями свободы
.
Тогда, с учётом биномиального распределения количества прибыльных и убыточных сделок, а также равновероятности получения дохода либо убытка на каждой сделке введём величину — обобщённый нормированный профит-фактор, учитывающий лишь общее количество сделок. Эта величина будет иметь следующее распределение:
где — плотность распределения Фишера со степенями свободы
и
, а величина
описывается формулой (3.4), где
— показатель Хёрста.
На практике, при достаточно больших выражение (4.1) может быть аппроксимировано неполной суммой:
где и
(
) ограничивают некоторое подмножество возможных значений количества прибыльных сделок.
Теперь рассмотрим обобщённый нормированный профит-фактор без привязки к какому-либо количеству сделок, а лишь учитывающий среднюю интенсивность торговли и период тестирования стратегии
:
. Учитывая, что общее количество сделок распределено по Пуассону,
будет иметь следующее распределение:
Или, для рассматриваемого количества сделок в диапазоне :
Полученное распределение может использоваться для проверки значимости рассчитанного по (3.8) обобщённого нормированного профит-фактора для торговой системы с известными средней длительностью сделки и интенивностью торговли за известное время работы на рынке с известными волатильностью и показателем Хёрста. Методика применения теста абсолютно аналогична таковой для теста Фишера. Для её проведения достаточно заменить в (4.1) (или в (4.1*)) функцию плотности на функию распределения Фишера и подставить в качестве аргумента значение рассчитанного обобщённого профит-фактора. Полученное значение вероятности необходимо сравнить с величиной , где
— требуемый уровень значимости. При превышении этого уровня для рассчитанной статистики можно отвергать гипотезу о случайности торговой ситемы (о «сферичности трейдера в вакууме»).
Заключение
Предложенный в работе подход, основанный на построении обобщённого нормированного профит-фактора с учётом волатильности и фрактальных свойств рынка, а также интенсивности торговли и средней длительности сделок, позволяет построить статистический тест значимости достигнутых результатов с точки зрения вероятности получения аналогичных результатов случайным образом. Используя тест, можно с заданным уровнем значимости говорить о выполнении необходимого условия для констатации надёжности системы. Но полученные результаты не будут являться достаточным условием…
К сожалению, мне не известен тест, результатов которого будет достаточно для однозначного принятия стратегии как безусловно надёжной.
Автор: JamaGava
