Привет, Хабр!
У меня уже давно назревала мысль о сборке портативной беспроводной акустики для воспроизведения аудио потока со своих домашних устройств. Решения с применением технологии Bluetooth меня не устраивали, хотелось слышать качественный звук. И вот, одним январским вечером, собрав свою волю в кучу, я решил реализовать задуманное. А что из этого вышло — читайте далее.
▢ Почему Wi-Fi?
Здесь я Америку для большинства не открою, всё предельно просто: чем больше ширина канала, тем качественнее музыка, ведь нам не нужно «пережимать» аудио поток, чтобы уместить его в узкий канал, а значит «на другом конце» мы имеем исходное качество с минимальным преобразованием. С Bluetooth дела обстоят иначе, хотя с каждой новой версией протокола ситуация улучшается.
▢ Технологии потоковой передачи аудио
В настоящее время в лидерах две технологии AirPlay и DLNA. Протокол AirPlay разработан компанией Apple и применяется в своей экосистеме. DLNA — набор стандартов, позволяющих совместимым устройствам передавать и принимать по домашней сети различный медиаконтент (изображения, музыку, видео), а также отображать его в режиме реального времени. Данные технологии уже стали стандартом беспроводной потоковой передачи аудио в Hi-End классе и широко используются в этом оборудовании. Мы не станем отставать от тренда — также возьмём за основу данные стандарты и в нашем проекте.
❯ Аппаратная платформа акустики
Одним из минусов реализации аудио стриминга по Wi-Fi каналу — это необходимость в бо́льших вычислительных мощностях, чем при передаче звука по Bluetooth. Но к счастью, у меня уже давно лежит в темном углу без дела плата МangoPi МQ-Quad на чипе Allwinner H616, купленная в 2022 году в процессе поиска дешевой SBC для моего проекта голосового ассистента. На тот момент плата была передовой по аппаратной начинке, но, к сожалению, программная часть подвела. У данной платы есть одна хорошая особенность: имеются контактные площадки для линейного выхода аудио сигнала, что является редкостью для данного форм-фактора одноплатных компьютеров.
Благодаря этому фактору, данная плата была выбрана и обрела вторую «жизнь» в нашем проекте.
И если мы посмотрим даташит SoС Allwinner H616 в разделе аудио, то мы увидим следующие характеристики встроенного ЦАП:

Как можно видеть, данные характеристики вполне соответствуют стандарту Hi-Res:
High-resolution audio (high-definition audio or HD audio) is a term for audio files with greater than 44.1 kHz sample rate or higher than 16-bit audio bit depth. It commonly refers to 96 or 192 kHz sample rates.
Это гарантирует высокое качество звука аудиовыхода данной платы.
▢ Усилитель мощности низкой частоты
Пожалуй, это один из важных элементов нашего проекта, от которого будет зависеть качество звучания акустики. Много аудиофилов пало на фоне мук выбора данного элемента, но мы точно знаем чего хотим и что мы имеем. Поэтому я не буду ходить вокруг да около и скажу, что мой выбор это усилитель класса D на базе микросхемы pam8403.
Выбор обусловлен следующим:
-
Уровень питающего напряжения соответствует бортовому 5 В;
-
Выходная мощность 3 Вт на канал, что вполне достаточно для моих целей;
-
Неплохие характеристики по шуму и гармоническим искажениям;
-
Высокий КПД, избавляет от необходимости использования радиатора;
-
Я уже работал с данной микросхемой и имею понимание о качестве звука, а оно достаточно хорошее (при правильной схемотехнике) в данном классе усилителей мощностью до 3 Вт.
Если вы не обладаете навыками изготовления электронных плат, то модули данного усилителя продаются на маркетплейсах и стоят небольших денег. Так как я имею на руках только микросхемы, то разработкой и изготовлением платы займусь самостоятельно.
▢ Изготовление платы усилителя мощности
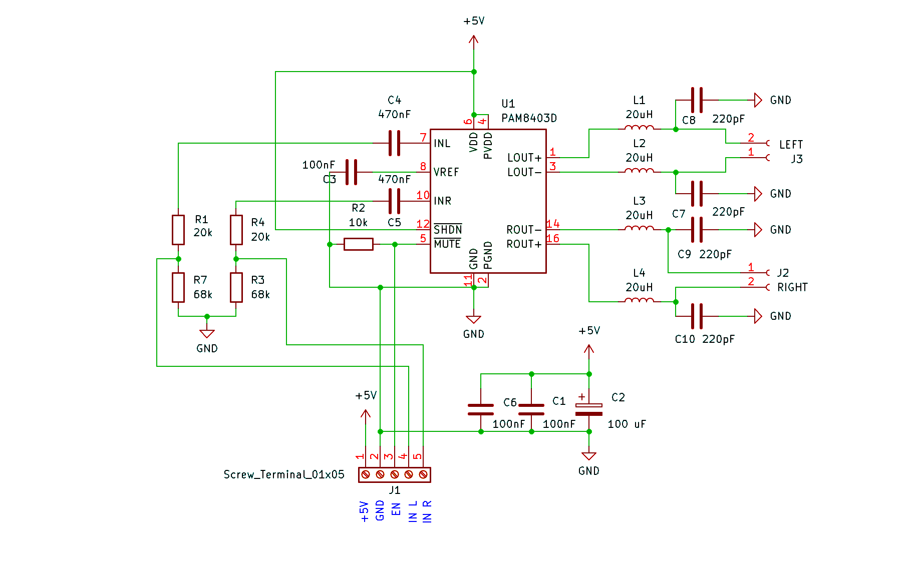
Плата усилителя проектировалась САПР KiCAD. Ниже представлена принципиальная схема нашего усилителя.
Несмотря на то, что в даташите имеется надпись «Filterless 3W Class-D Stereo Audio Amplifier», которая по-английски нам намекает в отсутствии необходимости использования выходных LC фильтров, мы не послушаемся и применим данные фильтры в нашей схеме. Как показывает практика, применение выходных LC фильтров в данной схеме избавляет нас от некоторых негативных эффектов в процессе эксплуатации усилителя. Ниже на фото представлена трассировка платы и габаритные размеры.
Плата изготавливается с применением двухстороннего стеклотекстолита и, для увеличения помехоустойчивости, оборотная сторона платы выполняет роль экрана. Ниже представлена визуализация нашей печатной планы.
▢ Изготовление печатной платы
Плата изготавливалась моим любимым методом, с помощью портативного лазерного станка (ссылка на метод в конце статьи). Спустя некоторое время, получаем следующий результат.
❯ Корпус блока электроники
3D печать давно уже проникла в жизнь DIY-щика, поэтому нам ничего не стоит разработать и напечатать корпус для нашего проекта. Разработка корпуса выполнялась в САПР FreeCAD и в соответствии с дизайном колонок. Ниже представлен рендер моего творения.
Для компоновки электроники также была разработана модель шасси. Ниже отображен её рендер.
Для обеспечения охлаждения платы SBC, передняя и тыловая панель имеет небольшой зазор, а наклонная «крыша» корпуса обеспечивает хорошую конвекцию воздуха.
После всех проверок размерности корпуса, отправляем всё это дело на печать.
❯ Сборка
После того, как все компоненты корпуса были напечатаны, наступает самое интересная часть проекта — сборка. Для начала разместим всю электронику в наше шасси.
Так как наша плата МangoPi МQ-Quad достаточно «шумная» (в плане электромагнитных помех), то нам необходимо установить наш усилитель экраном вверх. И далее подключим платы.
Обратите внимание, что для фильтрации шумов в цепи питания используются ферритовые кольца, которые являются эффективным фильтром высокочастотных помех в линии питания.
Как вы могли заметить, для автономного питания нашей системы используется Li-ion аккумулятор форм-фактора 18650 и емкостью 2200 мАч. Плата зарядки и защиты реализована на модуле с применением TP4056. Для формирования питающего напряжения 5 В, применяется повышающий DC-DC преобразователь на базе MT3608. Данные компоненты достаточно распространены на маркетплейсах и стоят $1 за вагон.
После подключения всех компонентов, выполняем тестовое включение.
Если на этом этапе ничего не взорвалось и не сгорело, то продолжаем монтировать всё это добро в корпус.
Изначально я не планировал использовать дисплей в своей конструкции, но аппетит приходит во время еды. Поэтому при дальнейшей реализации мне очень захотелось использовать OLED дисплей, тем более он давно у меня валялся без дела, а акустика без дисплея мне казалась скучной.
Далее делаем финальные штрихи и устанавливаем переднюю и тыловую панель. В итоге получаем следующий вид.
Изначально панели планировалось печатать черным цветом, но в процессе реализации у меня закончился черный филамент и пришлось печатать тем, что было. Глядя на фото вам может показаться, что качество печати не очень. Не переживайте, вам не показалось. Это отладочный образец корпуса, напечатанный с плохим качеством в пользу скорости печати. После того, как только у меня появится новый филамент, я обязательно напечатаю корпус в хорошем качестве.
❯ Программное обеспечение
Теперь к самому интересному. Прежде чем продолжить, у вас уже должна быть установлена операционная система Debian 12 (Bookworm) и плата подключена к сети. Для установки ПО, воспользуемся командной строкой.
Для исключения щелчков при включении нашей акустики, в усилите используется разрешающий сигнал «EN» (MUTE), который предназначен для активации усилителя. Чтобы иметь возможность управления усилителем, установим необходимый пакет. Для управления GPIO используется официальная библиотека Orange Pi wiringPi.
sudo apt-get update
sudo apt-get install -y git
git clone https://github.com/orangepi-xunlong/wiringOP.git
cd wiringOP
sudo ./build clean
sudo ./build
Для управления GPIO используется следующие команды:
gpio mode 18 out # Изменение типа пина вход/выход (in/out)
gpio write 18 0 # Изменение уровня пина низкий/высокий (0/1)
gpio read 18 # Чтение состояние пина
Для управления усилителем мы будем использовать 18-й пин. Посмотреть расположение пинов на PRI можно с помощью команды:
gpio readall
▢ Конфигурация звуковой подсистемы
Так как мы теперь можем управлять включением и выключением усилителя, теперь можно заняться непосредственно конфигурацией звуковой подсистемы. Для управления звуковой подсистемы в нашем случае используется аудио сервер ALSA.
Для корректной работы нам необходимо установить устройство воспроизведения по умолчанию, для этого с помощью команды:
aplay -l
выведем список всех доступных устройств для воспроизведения. После выполнения команды мы видим следующий список устройств:
**** List of PLAYBACK Hardware Devices ****
card 0: sndahub [sndahub], device 0: Media Stream sunxi-ahub-aif1-0 [Media Stream sunxi-ahub-aif1-0]
Subdevices: 1/1
Subdevice #0: subdevice #0
card 0: sndahub [sndahub], device 1: System Stream sunxi-ahub-aif2-1 [System Stream sunxi-ahub-aif2-1]
Subdevices: 1/1
Subdevice #0: subdevice #0
card 0: sndahub [sndahub], device 2: Accompany Stream sunxi-ahub-aif2-2 [Accompany Stream sunxi-ahub-aif2-2]
Subdevices: 1/1
Subdevice #0: subdevice #0
card 1: allwinnerhdmi [allwinner-hdmi], device 0: hdmi i2s-hifi-0 []
Subdevices: 1/1
Subdevice #0: subdevice #0
card 2: Codec [H616 Audio Codec], device 0: CDC PCM Codec-0 [CDC PCM Codec-0]
Subdevices: 1/1
Subdevice #0: subdevice #0
В нашем случае нам необходимо использовать устройство card 2 — именно оно является линейным выходом. Чтобы назначить данное устройство в качестве устройства воспроизведения на умолчанию, необходимо создать файл конфигурации:
nano /etc/asound.conf
И добавить в него следующее содержание:
pcm.!default {
type plug
slave.pcm {
type dmix
ipc_key 1024
slave {
pcm "hw:2"
period_time 0
period_size 1920
buffer_size 19200
}
}
}
ctl.!default {
type hw
card 2
}
Секция ctl.!default отвечает за установку аудио устройства по умолчанию, а pcm.!default дополнительная конфигурация аудио карты — конфигурация подобрана таким образом, чтобы исключить неблагоприятные эффекты (прерывание и т. п.) в процессе воспроизведения. Далее мы можем настроить уровни, выполнив следующую команду:
alsamixer
И выполнить настройку как показано на скриншоте:
Теперь мы можем проверить корректность воспроизведения с помощью тестовой команды:
aplay /usr/share/sounds/alsa/audio.wav
Но перед этим необходимо активировать усилитель с помощью команды:
gpio mode 18 out # Изменение типа пина вход/выход (in/out)
gpio write 18 1 # Изменение уровня пина низкий/высокий (0/1)
Если всё шаги были выполнены верно, то вы услышите воспроизведение аудио файла.
Далее необходимо создать сервис, который бы активировал наш усилитель в процессе загрузки системы, для этого создадим файл сервиса с помощью команды:
sudo nano /etc/systemd/system/sound_on.service
И добавим в него следующее содержимое:
[Unit]
Description=Sound ON Pin Service
After=network.target
After=gmediarender.service
[Service]
ExecStartPre=/usr/local/bin/gpio mode 18 out
ExecStart=/bin/aplay /usr/share/sounds/alsa/audio.wav
ExecStartPost=/bin/sleep 3
ExecStartPost=/usr/local/bin/gpio write 18 1
[Install]
WantedBy=multi-user.target
Данный сервис активирует усилитель и воспроизводит аудио файл, информируя о том, что система готова к использованию. Для добавления сервиса в автозагрузку выполним следующую команду:
systemctl enable sound_on.service
▨ Установка аудио рендереров
Здесь речь идет о ПО, которое непосредственно занимается приемом и воспроизведением аудио потока AirPlay и DLNA.
▢ DLNA рендерер
Для наших целей будем использовать популярный и высокоэффективный Gmrender-Resurrect. Ниже представлены шаги по установке данного рендерера.
Установка дополнительных зависимостей для возможности компиляции ПО:
sudo apt-get install build-essential autoconf automake libtool pkg-config
Установка дополнительных библиотек, которые использует рендерер для своей работы:
sudo apt-get update
sudo apt-get install libupnp-dev libgstreamer1.0-dev
gstreamer1.0-plugins-base gstreamer1.0-plugins-good
gstreamer1.0-plugins-bad gstreamer1.0-plugins-ugly
gstreamer1.0-libav
И дополнительные зависимости для работы нашей аудио подсистемы:
sudo apt-get install gstreamer1.0-alsa
Скачиваем репозиторий проекта:
git clone https://github.com/hzeller/gmrender-resurrect.git
Переходим в папку репозитория, выполняем конфигурацию и сборку пакета:
cd gmrender-resurrect
./autogen.sh
./configure
make
И установим рендерер:
sudo make install
Теперь используя команду:
gmediarender
Мы можем запускать наш рендерер.
Теперь нам нужно создать сервис для автозапуска нашего рендерера. Создаём файл сервиса:
sudo nano /etc/systemd/system/gmediarender.service
И добавляем следующее содержимое:
[Unit]
Description=DLNA Renderer
After=network.target
[Service]
#User=orangepi
#Group=orangepi
ExecStartPre=/bin/sleep 30
ExecStart=/usr/bin/gmediarender --friendly-name "Wi-Fi CYBEREX Speaker" interface=wlan0
Nice=-20
Restart=always
[Install]
WantedBy=multi-user.target
И добавляем сервис в автозагрузку:
systemctl enable gmediarender.service
▢ AirPlay рендерер
В качестве AirPlay рендерера будем использовать проект Shairport Sync. Для установки нам понадобятся дополнительные пакеты.
sudo apt-get install libdaemon-dev libasound2-dev
libpopt-dev libconfig-dev avahi-daemon
libavahi-client-dev libssl-dev
Копируем репозиторий проекта:
git clone https://github.com/mikebrady/shairport-sync.git
Перейдем в папку с исходниками, сконфигурируем и скомпилируем:
cd shairport-sync
autoreconf -i -f
./configure --sysconfdir=/etc --with-alsa --with-avahi --with-ssl=openssl --with-metadata --with-systemd
make
Создадим группу и пользователя для Shairport:
getent group shairport-sync &>/dev/null || sudo groupadd -r shairport-sync >/dev/null
getent passwd shairport-sync &> /dev/null || sudo useradd -r -M -g shairport-sync -s /usr/bin/nologin -G audio shairport-sync >/dev/null
Установим:
sudo make install
И добавим сервис в автозапуск:
sudo systemctl enable shairport-sync
Изменение названия AirPlay рендерера. Редактируем файл конфигурации:
sudo nano /etc/shairport-sync.conf
Раскомментируем строку и введем свое имя:
name = "Wi-Fi CYBEREX Speaker"
После всех проделанных шагов нам необходимо перезагрузить систему:
sudo shutdown -r now
На этом этапе мы уже имеем рабочую акустику с протоколами AirPlay и DLNA.
❯ Дисплей
Как я уже говорил выше, акустика без дисплея мне показалась скучной, поэтому я решил добавить и его в систему, реализовав отображение метаданных воспроизводимого потока и часы в процессе простоя. В качестве дисплея используется OLED модуль SSD1306 с разрешением 64 х 48, а всю логику управления дисплеем реализовал в небольшом Python скрипте.
Код управления дисплеем
from luma.core.interface.serial import i2c
from luma.core.render import canvas
from luma.oled.device import ssd1306
from PIL import ImageFont
from threading import Thread
import time
import datetime
import math
import requests
from xml.etree import ElementTree as ET
import socket
# Настройка I2C интерфейса
serial = i2c(port=0, address=0x3C) # 0x3C - адрес для SSD1306
device = ssd1306(serial, width=64, height=48)
# Загрузка шрифта с поддержкой кириллицы
font_path = "/usr/share/fonts/truetype/ubuntu/UbuntuMono-R.ttf" # Шрифт
font = ImageFont.truetype(font_path, 12, encoding='UTF-8') # размер шрифта
font_b = ImageFont.truetype(font_path, 16, encoding='UTF-8') # размер шрифта
# Url сервиса
# Получаем имя хоста
hostname = socket.gethostname()
# Получаем IP-адрес по имени хоста
ip_address = socket.gethostbyname(hostname)
service_url = f"http://{ip_address}:49494/upnp/control/rendertransport1"
# Текст и начальная позиция бегущей строки
title_d = ""
artist_d = "ГОТОВ К ПОДКЛЮЧЕНИЮ"
album_d = ""
track_time = ""
current_time_arh = ""
counter_end = 0
en = False
def set_bool(bools):
global en
en = bools
# print(en)
def read_bool():
global en
return en
# Делаем часики
def draw_clock(draw, now):
center_x = 32
center_y = 24
radius = 25
# Делаем рамку с закруглением
draw.rectangle(device.bounding_box, outline="black", fill="black")
draw.rounded_rectangle(device.bounding_box, radius=8, outline="white", fill="black")
# Часовая
hour_angle = 2 * math.pi * (now.hour % 12 + now.minute / 60) / 12
hour_x = center_x + int(radius * 0.5 * math.sin(hour_angle))
hour_y = center_y - int(radius * 0.5 * math.cos(hour_angle))
draw.line((center_x, center_y, hour_x, hour_y), fill="white")
# Минутная
minute_angle = 2 * math.pi * now.minute / 60
minute_x = center_x + int(radius * 0.7 * math.sin(minute_angle))
minute_y = center_y - int(radius * 0.7 * math.cos(minute_angle))
draw.line((center_x, center_y, minute_x, minute_y), fill="white")
# Секундная
second_angle = 2 * math.pi * now.second / 60
second_x = center_x + int(radius * 0.9 * math.sin(second_angle))
second_y = center_y - int(radius * 0.9 * math.cos(second_angle))
draw.line((center_x, center_y, second_x, second_y), fill="white")
# Рисуем круг циферблата
# draw.ellipse((center_x - radius, center_y - radius, center_x + radius, center_y + radius), outline="white")
# Делаем рамку с закруглением
#draw.rounded_rectangle(device.bounding_box, radius=5, outline="white", fill="black")
def display_print():
start_pix_t = 64
start_pix_ar = 64
start_pix_al = 64
while True:
if read_bool():
title_width = len(title_d) * 6 # Ожидаемая ширина текста (по 6 пикселей на символ)
artist_width = len(artist_d) * 6
album_width = len(album_d) * 6
max_width = max(title_width, artist_width, album_width)
with canvas(device) as draw:
if title_d == "swyh-rs":
# draw.text((start_pix_t, 1), title_d, fill="white")
draw.text((1, 12), "ПК АУДИО", fill="white", font=font_b)
#draw.text((start_pix_al, 24), album_d, fill="white")
draw.text((15, 36), track_time, fill="white")
else:
# Прокрутка текста
# draw.rectangle(device.bounding_box, outline="white", fill="black")
draw.text((start_pix_t, 1), title_d, fill="white", font=font)
draw.text((start_pix_ar, 12), artist_d, fill="white", font=font)
draw.text((start_pix_al, 24), album_d, fill="white", font=font)
draw.text((15, 36), track_time, fill="white")
# Сдвиг текста влево
if title_width > 64:
start_pix_t -= 1
else:
start_pix_t = 1
if artist_width > 64:
start_pix_ar -= 1
else:
start_pix_ar = 1
if album_width > 64:
start_pix_al -= 1
else:
start_pix_al = 1
# Если текст полностью вышел за экран, вернем его в начальную позицию
if start_pix_t < -max_width:
start_pix_t = 64
if start_pix_ar < -max_width:
start_pix_ar = 64
if start_pix_al < -max_width:
start_pix_al = 64
time.sleep(0.05)
# Получение данных с рендеринга
# Функция для разбора CurrentURIMetaData
def parse_metadata(metadata):
global title_d
global artist_d
global album_d
if metadata:
# Парсим метаданные как XML
root = ET.fromstring(metadata)
namespace = {'didl': 'urn:schemas-upnp-org:metadata-1-0/DIDL-Lite/',
'dc': 'http://purl.org/dc/elements/1.1/',
'upnp': 'urn:schemas-upnp-org:metadata-1-0/upnp/'}
# Извлекаем информацию о треке
title = root.find('.//dc:title', namespace)
artist = root.find('.//upnp:artist', namespace)
album = root.find('.//upnp:album', namespace)
album_art = root.find('.//upnp:albumArtURI', namespace)
title_d = title.text if title is not None else "Unknown"
artist_d = artist.text if artist is not None else "Unknown"
album_d = album.text if album is not None else "Unknown"
#print("Track Information:")
#print(f" Title: {title.text if title is not None else 'Unknown'}")
#print(f" Artist: {artist.text if artist is not None else 'Unknown'}")
#print(f" Album: {album.text if album is not None else 'Unknown'}")
#print(f" Album Art URI: {album_art.text if album_art is not None else 'None'}")
#else:
#print("No metadata available.")
# Функция для получения временных меток
def get_position_info():
global track_time
global current_time_arh
global title_d
global counter_end
# Заголовки и тело SOAP-запроса
headers = {
"Content-Type": 'text/xml; charset="utf-8"',
"SOAPAction": '"urn:schemas-upnp-org:service:AVTransport:1#GetPositionInfo"',
}
body = """<?xml version="1.0" encoding="utf-8"?>
<s:Envelope xmlns:s="http://schemas.xmlsoap.org/soap/envelope/"
s:encodingStyle="http://schemas.xmlsoap.org/soap/encoding/">
<s:Body>
<u:GetPositionInfo xmlns:u="urn:schemas-upnp-org:service:AVTransport:1">
<InstanceID>0</InstanceID>
</u:GetPositionInfo>
</s:Body>
</s:Envelope>"""
# Отправляем запрос
response = requests.post(service_url, headers=headers, data=body)
# Разбираем результат
if response.status_code == 200:
xml_response = ET.fromstring(response.content)
rel_time = xml_response.find('.//RelTime').text # Текущее время
track_duration = xml_response.find('.//TrackDuration').text # Общая длительность трека
track_time = rel_time
if current_time_arh == rel_time:
if counter_end > 10:
set_bool(False)
counter_end += 1
else:
current_time_arh = rel_time
set_bool(True)
counter_end = 0
#print("Playback Position Info:")
#print(f" Current Time: {rel_time}")
#print(f" Track Duration: {track_duration}")
#else:
#print(f"Error getting position info: {response.status_code}, {response.text}")
def read_data_from_renderer():
# Функция для получения информации о воспроизводимом медиа с рендерера.
# Заголовки для GetMediaInfo
headers = {
"Content-Type": 'text/xml; charset="utf-8"',
"SOAPAction": '"urn:schemas-upnp-org:service:AVTransport:1#GetMediaInfo"',
}
# Тело SOAP-запроса для GetMediaInfo
body = """<?xml version="1.0" encoding="utf-8"?>
<s:Envelope xmlns:s="http://schemas.xmlsoap.org/soap/envelope/"
s:encodingStyle="http://schemas.xmlsoap.org/soap/encoding/">
<s:Body>
<u:GetMediaInfo xmlns:u="urn:schemas-upnp-org:service:AVTransport:1">
<InstanceID>0</InstanceID>
</u:GetMediaInfo>
</s:Body>
</s:Envelope>"""
# Отправляем запрос на GetMediaInfo
response = requests.post(service_url, headers=headers, data=body)
# Проверяем ответ
if response.status_code == 200:
# Парсим XML ответа
xml_response = ET.fromstring(response.content)
# Извлекаем данные о медиа
nr_tracks = xml_response.find('.//NrTracks').text
current_uri = xml_response.find('.//CurrentURI').text
metadata = xml_response.find('.//CurrentURIMetaData').text
# print("Basic Media Info:")
# print(f" Number of Tracks: {nr_tracks}")
# print(f" Current URI: {current_uri}")
# Разбираем метаданные
parse_metadata(metadata)
# Получаем временные метки
get_position_info()
#else:
#print(f"Error: {response.status_code}, {response.text}")
# Функиця для периодического вызова
def periodic_task():
while True:
read_data_from_renderer()
time.sleep(1) # Задержка в 1 секунду
def periodic_task_clock():
while True:
if not read_bool():
now = datetime.datetime.now()
with canvas(device) as draw:
draw.rectangle(device.bounding_box, outline="white", fill="black")
draw_clock(draw, now)
time.sleep(1)
# Запуск потока для отображения текста
t1 = Thread(target=display_print, name='t1')
t1.start()
# Запуск переодического опрома медиа
t2 = Thread(target=periodic_task, name='t2')
t2.start()
# Запуск переодического круглые часы
t3 = Thread(target=periodic_task_clock, name='t3')
t3.start()
Для работы скрипта нам необходимо установить следующие пакеты:
Python 3.11
sudo apt-get install python3.11
sudo apt-get install python3.11-dev
Установщик пакетов pip:
sudo apt-get install python3-pip
Затем нам нужно создать виртуальное окружение:
python3 -m venv myvenv
И активируем данное окружение для последующей установки pip пакетов:
source myvenv/bin/activate
Взаимодействовать с дисплеем мы будем с помощью библиотеки Luma Oled, для которой необходим пакет spidev:
pip install spidev
И затем установим Luma Oled:
pip install luma.oled
Чтобы скрипт дисплея запускался автоматически при старте системы, создадим файл системного сервиса:
sudo nano /etc/systemd/system/oled_display.service
В файл добавим следующее содержание:
[Unit]
Description=OLED Display Service
After=network.target
After=gmediarender.service
[Service]
ExecStart=/root/myvenv/bin/python3 /home/orangepi/media_info_disp.py
WorkingDirectory=/home/orangepi
Environment="PATH=/root/myvenv/bin:/usr/bin:/bin"
StandardOutput=inherit
StandardError=inherit
Restart=always
[Install]
WantedBy=multi-user.target
Активируем автозагрузку:
sudo systemctl enable oled_display.service
Ниже показаны три режима работы дисплея:
режим отображения метаданных проигрываемого файла, режим бездействия (отображаются часы, дизайн которых я уже изменил) и режим приема системного звука ПК.
❯ Воспроизведение системного звука ПК
Данный режим предусматривает работу акустики в режиме воспроизведения системного звука. Например, вы смотрите фильм на ПК или ноутбуке и хотите получить качественный звук благодаря трансляции аудио потока на нашу беспроводную колонку.
Данный режим прекрасно работает на macOS из коробки и имеет встроенное решение на базе AirPlay, чего нельзя сказать о Windows и Linux системах. Но мне удалось найти работающее решение, которое позволяет реализовать данную функцию на системах с Windows и Linux на базе DLNA, несмотря на то, что данная функция официальное не поддерживается стандартом DLNA.
❯ Итоги
Скорее всего, после прочтения данной статьи, вам еще больше захочется использовать Bluetooth в подобных проектах, но поверьте, итоговый результат оправдывает возможные сложности в реализации проекта.
Статья получилась довольно объемной и не описывает некоторые детали при реализации проекта, но если у вас возникли вопросы, то я постараюсь ответить в комментариях.
Ниже под спойлером размещены пару коротких видео для оценки качества звучания (насколько это позволяют микрофоны смартфона).
Видео демонстрации
Спасибо за внимание! Всем добра, здоровья и интересных проектов!
Ссылки к статье:
Автор: CyberexTech
