Казалось бы, простая вещь — RGB-усилитель, выбирай просто подходящей выходной мощности и используй. Но на деле не всё так просто. Ценой моих нервных клеток был получен опыт, которым спешу поделиться. Из этого материала вы узнаете, чем отличаются RGB-усилители, что не отражено в документации, где на упаковке враньё, и какие проблемы они могут создавать. Специально для этого материала я купил (и взял погонять) горку RGB-усилителей и отреверсил схемы. А ещё мне хотелось понять, чем обусловлен такой разброс цен на эти простые устройства.
Видеоверсия материала:
▍ Зачем они вообще нужны?
Мы живём в неидеальном мире, проводники которого обладают сопротивлением. Представим, что вы захотели наклеить светодиодную RGB-ленту по периметру спортзала. Стандартная катушка светодиодной ленты — 5 метров. Если соединить их последовательно, то вы столкнётесь с затуханием — начало ленты будет светиться ярче, чем её конец. В спортзал 5*10 метров понадобится 30 метров светодиодной ленты, и её невозможно соединить последовательно в одну линию и запитать в одной точке.

Если лента декларируется как мощная, но при этом низкого качества, как, например LEDPREMIUM LP-5050-300L-IP65-RGB, то разницу в яркости свечения начала и конца ленты вы увидите в пределах одной катушки (при декларируемой мощности 14,4 Вт/м, реально потребляемая мощность 5-метровой катушки примерно 30Вт — следствие потерь в проводниках ленты). Для RGB-ленты это будет выглядеть как изменение цвета. Когда включены все три канала, начало ленты будет белым, а конец уже отдавать желтизной. Фото плохо передаёт разницу в яркости начала и конца ленты, но она заметна.

В таком случае решений проблемы питания длинной линии из светодиодных лент несколько. Первый вариант — просто дотянуть до начала каждой ленты по толстому кабелю питания. Например 4*1,5 кв. мм. Решение хорошее, надёжное, но экономически оправдано, если длина линии невысокая и есть где проложить кабель.
Другой способ — использовать RGB-усилитель. Это набор ключей, которые управляются ШИМ-сигналом, позволяя питать мощную нагрузку, не нагружая источник сигнала. Кроме того, RGB-усилители позволяют использовать несколько блоков питания, синхронизируя нагрузки управляющим сигналом. Таким образом, не понадобится тянуть 4 проводника к каждой RGB-ленте, а достаточно тонкого силового кабеля на 220В с размещением блока питания и усилителя в месте, где начинается новая лента. Впрочем, ничего не запрещает комбинировать способы подключения в зависимости от обстоятельств.
Также RGB-усилитель понадобится, если вы хотите на выход контроллера повесить нагрузку больше, чем он способен потянуть. Например, RGB-контроллер рассчитан на нагрузку 100Вт, а вы хотите нагрузить его на 300Вт светодиодных кластеров.

Итак, что же может пойти не так в таких простых устройствах? При выборе в каталогах вы увидите только две значимые характеристики — рабочее напряжение (12В или модель, способная работать на напряжении 24В) и максимальный выходной ток. Ну и количество каналов — три для RGB и четыре для RGBW. Но опыт показал, что не всё отражено в документации.
▍ Враньё с максимальным током
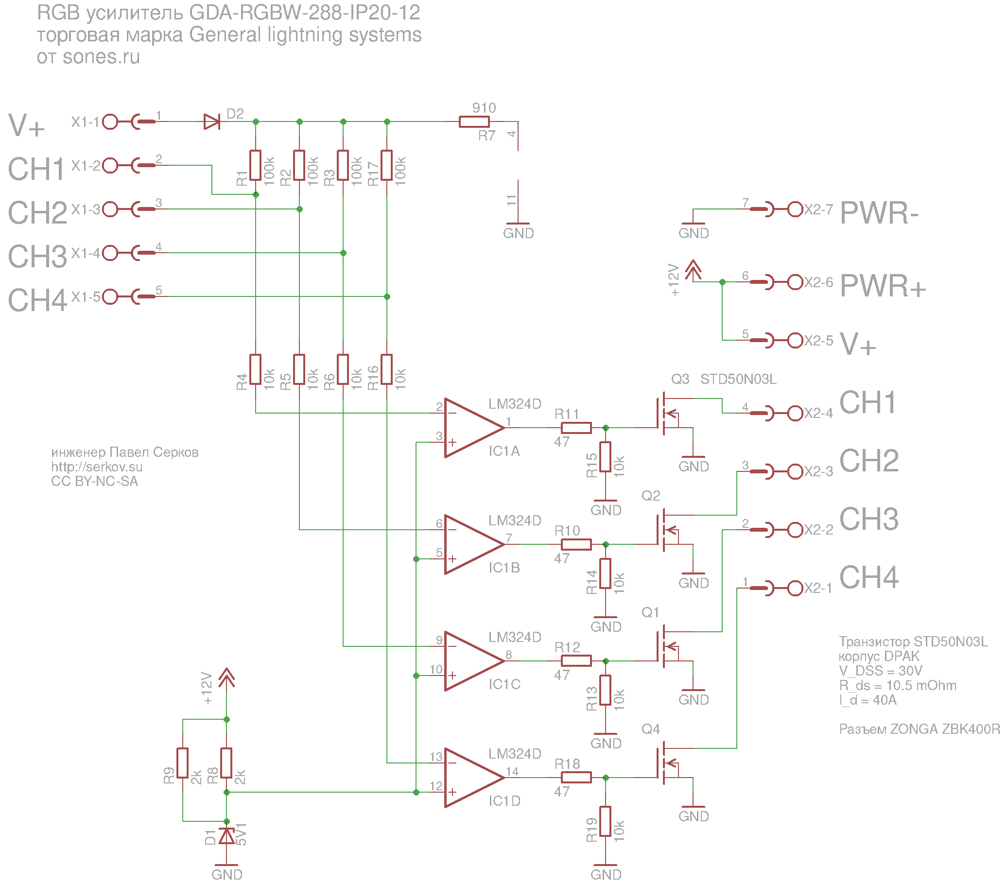
Усилители работают на постоянном токе, и когда все каналы включены, полный ток всех каналов идёт по общему проводу (+12В). Поэтому важен максимальный суммарный ток через усилитель. Так как мы говорим об электрической цепи, то важно, насколько прочно самое слабое звено. Посмотрим на усилитель General Lightning systems GDA-RGBW-288-IP20-12, который продаёт ООО «Сонэс логистик».
На корпусе и в документации указано, что максимальный ток через усилитель 24А. Проблема только в том, что применены отстёгивающиеся разъёмы ZHONGA ZBK400R, на корпусе которых производитель явно пишет 300V 15A. То есть максимальный ток через усилитель ограничен способностями разъёма — 15А, и то, если вы уверены в китайском качестве разъёмов. Если вы поверите данным в документации, может закончиться обугленными проводами, примерно вот так (ток был всего 4,2А):

Фактически, если вам требуется выжимать из усилителя более 10А, избегайте отстёгивающихся клемм, пригодны только массивные под винт. Схема этого усилителя:

▍ Гальваническая развязка
Другая проблема, с которой можно столкнуться, тоже не отражена в документации. Для её понимания придётся усилитель вскрывать и перерисовывать схему. Вскроем для примера хороший усилитель Arlight LN-30A-2.

Схему я перерисовал:

Мы видим, что входной сигнал поступает на оптопары, и фототранзистор оптопар управляет выходными транзисторами, подтягивая их затворы к +12В. У этого решения несомненный плюс — цепь управления и цепь выхода связаны оптически, но не электрически! Кроме того, для открытия оптопары нужен ток в несколько мА, так что случайные наведённые помехи не в состоянии вызвать ложное срабатывание. Принцип гальванической развязки повсеместно используется в промышленной электронике, входы и линии связи имеют гальваническую развязку через оптопары.
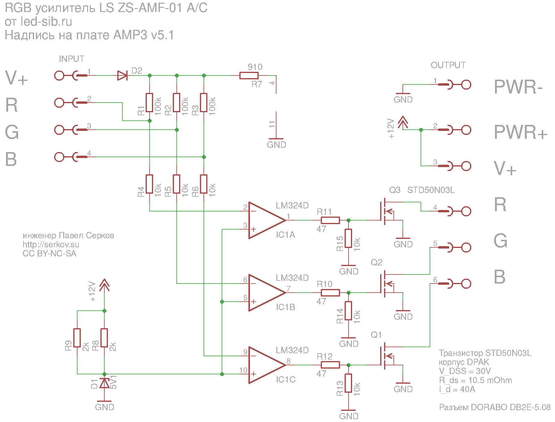
А теперь возьмём и разберём усилитель, купленный у led-sib.ru LS ZS-AMF-01 A/C.

Схему я тоже перерисовал:

Что мы видим? Входной сигнал через резистор 10к поступает на вход компаратора. Гальванической развязки между входом и выходом нет! Более того, огромное входное сопротивление компаратора делает его очень чувствительным, и подтяжка в 100к не сильно спасает. На практике такая схемотехника усилителя вымотает вам нервы — на втором-третьем каскаде усилитель начинает жить своей жизнью и возбуждаться. Когда сигнал отсутствует (или свет погашен), вся линия, подключённая ко входу, оказывается подвешенной в воздухе и работает как огромная антенна, бодро хватая наводку из сети частотой 50 Гц.
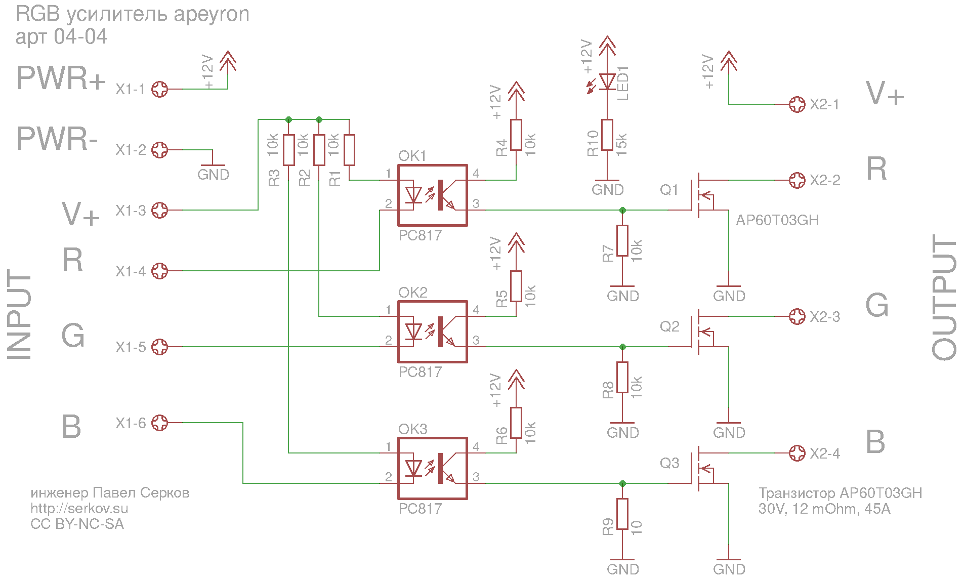
Такой же ущербной схемотехникой обладает, например, компактный усилитель для ленты apeyron:


А вот, например, компактный noname-усилитель RGBW-ленты имеет в своём составе полноценную развязку, что меня удивило:


Ещё раз повторюсь: использование усилителей без гальванической развязки — лотерея, они могут как нормально работать, так и начинать хватать наводки из сети в зависимости от погоды, фазы луны и качества заземления. У меня была такая проблема с возбуждением некоторых усилителей на линии (последовательная линия 8 сегментов по 8 метров). Замена усилителей на arlight с гальванической развязкой исправляла проблемы в сегменте, где наблюдался «звон».
Определить, есть ли гальваническая развязка в усилителе, несложно — достаточно мультиметром измерить сопротивление между V+ входа и V+ выхода, оно должно быть близким к бесконечности.
▍ Проблемы с быстродействием.
Использование оптопар — не панацея. Предельная рабочая частота для простых оптопар невысока. При использовании сигнала с контроллеров с низкой частотой ШИМ (сотни Герц) это не приводит к проблемам. Но если в погоне за ровным светом без мерцания частоту ШИМ поднять, то усилитель начнёт вносить искажения. Это будет выглядеть как изменение оттенка света в ленте до и после усилителя. Производители с этим борются. Разберём усилитель Arlight LN-24A, цена которого неадекватна содержанию:

Схема:

Видно, что вместо обычных «аналоговых» оптопар вроде PC817 используются высокоскоростные оптопары 6N137 с логическим выходом. Из-за логической схемы внутри они требуют питания, поэтому в схеме есть цепь с линейным стабилизатором питания 7805 и 7812. Такой усилитель обеспечивает гальваническую развязку и не портит цвета недостаточным быстродействием.
На скриншоте ниже видно, как ведёт себя усилитель apeyron с обычными оптопарами. При частоте ШИМ в 200 Гц он работает. При частоте в 20 кГц на выходе сигнала нет. Опытным путём определяем, что при частоте в несколько кГц сигнал на выходе искажается до неработоспособности — выходные ключи не успевают открываться. Жёлтый — вход (инверсный), голубой — выход:

А вот графики для усилителя Arlight LN-24A. Он работает как при частоте ШИМ в 200 Гц, так и при частоте ШИМ в 20 кГц, с небольшим искажением:

▍ Качество исполнения
Когда я только вскрыл усилитель от led-sib, я подумал, что хуже быть не может. Но оказалось — может. Усилитель от ECOLA:

Неотмытый флюс, для удешевления используется односторонняя печатная плата. Так как тепло с полевых транзисторов отводится через корпус на дорожки платы, то использование односторонней платы ухудшает условия теплообмена, и при использовании некачественных транзисторов возможна ситуация с перегревом ключей. На плате присутствуют рудиментарные посадочные места под оптопары, как и в усилителе led-sib, но их смысл непонятен — дорожки не позволят их задействовать!
▍ Выводы
- К сожалению, цена и качество RGB-усилителей мало взаимосвязаны. Можно задорого купить ерунду, а дешёвый noname-усилитель окажется вполне достойным. Только обзор внутренней начинки позволяет понять, стоит ли использовать изделие.
- Если не хочется проблем со странным поведением RGB-усилителей, нужно использовать только усилители с гальванической развязкой. Это свойство не отражено ни в характеристиках, ни в документации (которой часто перепродавец китайских товаров даже не располагает). Единственный способ определить это без разборки — измерение сопротивления между V+ входа и V+ выхода.
- При использовании контроллеров с высокочастотной ШИМ выхода недостаточно быстрые RGB-усилители могут вносить искажения в цвет свечения. В таких случаях стоит обратить внимание на модели, где явно указано «high speed».
- Не доверяйте указанному на корпусе току. Если клеммы отстёгиваются, суммарный рабочий ток точно менее 15А. Если клеммы под винт — 30А (согласно документации производителей клемм).
P. S. Ещё фото усилителей.
Автор: Павел Серков
