Uniswap V4 - это платформа для строительства DeFi протоколов, реализующая архитектуру "Singleton Design", которая позволяет внедрять произвольную логику в работу пула.
Архитектура четвертой версии протокола претерпела значительные изменения: объединила все пулы ликвидности на одном смарт-контракте и реализовала механизм "хуки" для кастомизации логики пулов.
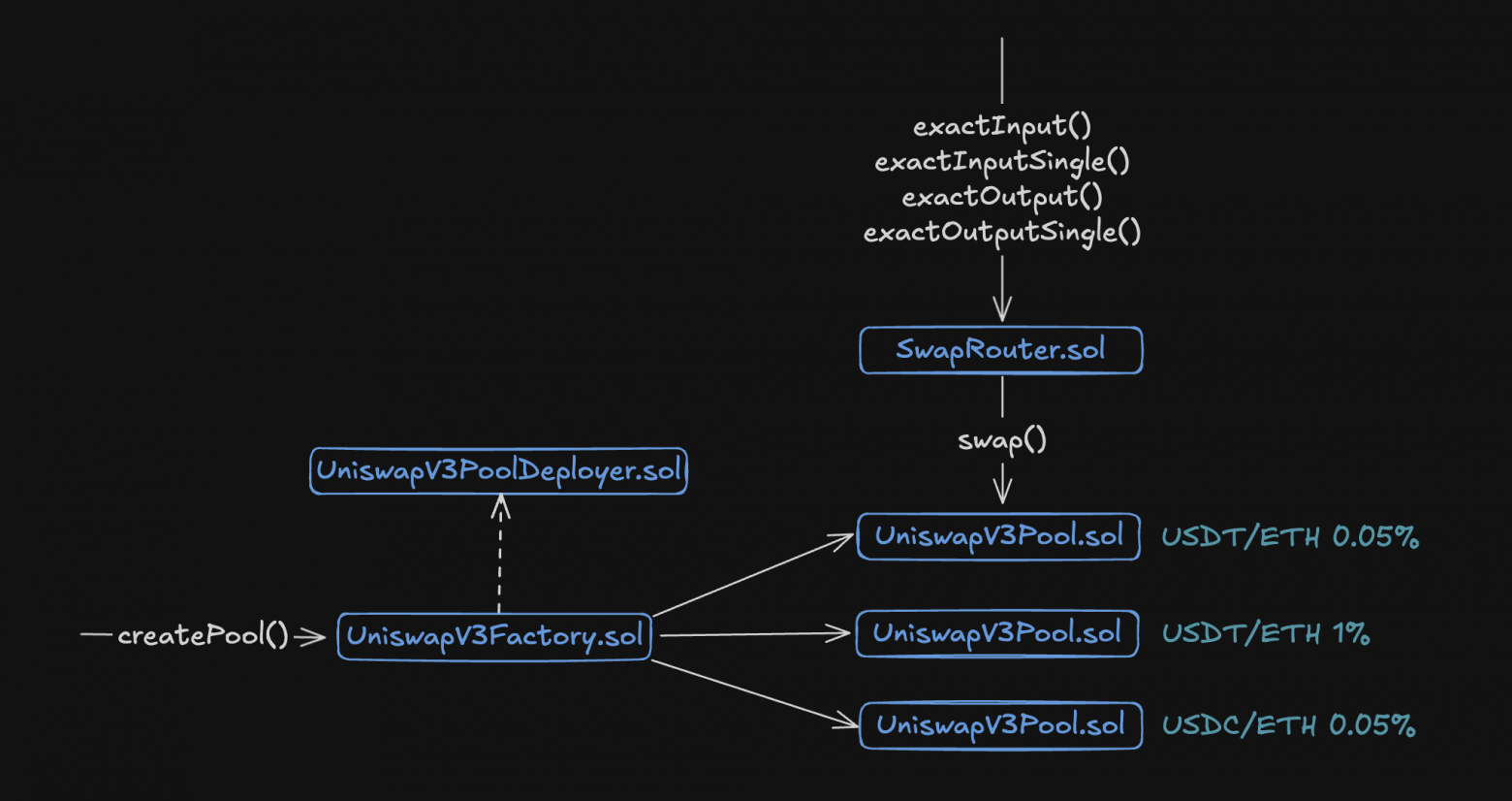
В третьей версии протокола работает правило 1 пул = 1 смарт-контракт. Для создания нового пула используется специальный смарт-контракт фабрики UniswapV3Factory.sol, который наследуется от UniswapV3PoolDeployer.sol.

При этом пользовательские операции, например различные виды свапа, проходят через смарт-контракт SwapRouter.sol напрямую к пулу.
Теперь смотрим, как создание пула работает в четвертой версии.

Для создания нового пула используется вызов initialize() на смарт-контракте PoolManager.sol. Информация о созданном пуле записывается в состояние смарт-контракта менеджера пулов.
При этом пользовательские операции, например различные виды свапа, проходят через смарт-контракт V4Router.sol, но вся низкоуровневая логика с обработкой операции на пуле происходит в библиотеке Pool.sol, которую использует PoolManager.sol
Синглтон архитектура обеспечивает значительную экономию газа, так как для создания нового пула достаточно обновить состояние вместо развертывания нового смарт-контракта пула. Также обмен через цепочку пулов больше не требует физической передачи токенов через промежуточные пулы, что значительно снижает затраты на газ.
Репозитории протокола
Протокол продолжает следовать своей традиции в отношении разделения кодовой базы на два репозитория аналогично предыдущим версиям:
Core все также отвечает за пулы, а periphery — за маршрутизацию к пулам. Также существует множество дополнительных смарт-контрактов, которые так или иначе реализуют логику пулов, роутера, LP токена и математики.
Схема ниже показывает список смарт-контрактов в двух репозиториях.

Я выписал наименования основных смарт-контрактов разбитых на 4 группы:
-
Синий цвет обозначает основные смарт-контракты, которые реализуют первостепенную логику протокола.
-
Оранжевый цвет обозначает смарт-контракты, которые являются библиотеками.
-
Розовый цвет обозначает вспомогательные смарт-контракты, которые предназначены только для чтения данных из блокчейна.
-
Зеленый цвет обозначает вспомогательные смарт-контракты. В нашем случае мы определили только смарт-контракт, который описывает минимальную логику хуков.
Чем больше размер названия смарт-контракта, тем он важнее в коде Uniswap. На схеме таких смарт-контрактов несколько:
-
PoolManager.sol. Самый важный смарт-контракт из группы core, который управляет пулами токенов.
-
V4Router.sol. Смарт-контракт из группы periphery, который отвечает за первичную обработку операций пользователя перед тем, как отправлять вызов в смарт-контракты группы core.
-
PositionManager.sol. Смарт-контракт из группы periphery, который отвечает за добавление/удаление ликвидности и реализацию LP токена (нфтишки), отображающего позицию поставщика ликвидности. Это точка входа для поставщика ликвидности, которая позволит управлять ликвидностью на смарт-контракте
PoolManager.sol.
Устройство менеджера пулов
Смарт-контракт PoolManager.sol реализует следующий функционал:
-
modifyLiquidity(). Функция управления ликвидностью: добавление, удаление и модификации. Обычно функция вызывается поставщиком ликвидности, но не напрямую, а через смарт-контракт
PositionManager.sol. -
swap(). Обмен активов. Обычно функция вызывается пользователем, но не напрямую, а через смарт-контракт
V4Router.sol. -
donate(). Прямые донаты поставщикам ликвидности. Это способ увеличить ликвидность в пуле в обход механизма поставщиков ликвидности.
-
mint()/burn(). Минт и сжигание ERC-6909, который подтверждает наличие активов пользователя в протоколе. После свапа можно не забирать токен, а сминтить его эквивалент в ERC-6909. Минт ERC-6909 всегда дешевле по газу, чем трансфер любого токена.
-
take()/settle(). Функции для получения и погашения активов. Используется для flash loans и не только. Позволяет взять активы из пула в долг и погасить.
-
sync(). Для синхронизации состояния пула с его текущими резервами токенов и ценой.
Переменные стораджа
Менеджер пула приобрел красивый mapping для управления множеством пулов.
mapping(PoolId id => Pool.State) internal _pools;
PoolId - это уникальный идентификатор пула, который на самом деле bytes32. По сути, идентификатор является хешом параметров пула. Для получения id используется библиотека PoolIdLibrary с одной единственной функцией toId().
// Взято из PoolKey.sol
struct PoolKey {
// Информация о токене 0
Currency currency0;
// Информация о токене 1
Currency currency1;
// Комиссия
uint24 fee;
// Размер тика
int24 tickSpacing;
// Адрес смарт-контракта хука
IHooks hooks;
}
library PoolIdLibrary {
function toId(PoolKey memory poolKey) internal pure returns (PoolId poolId) {
assembly ("memory-safe") {
// 0xa0 представляет размер PoolKey (5 slots of 32 bytes)
poolId := keccak256(poolKey, 0xa0)
}
}
}
Pool.State - это все актуальное состояние пула, посмотрим на него чуть ниже.
Также в сторадже PoolManager.sol две константы обозначающие минимальную и максимальную границу тика.
int24 private constant MAX_TICK_SPACING = TickMath.MAX_TICK_SPACING;
int24 private constant MIN_TICK_SPACING = TickMath.MIN_TICK_SPACING;
Все остальные переменные стораджа попрятаны по смарт-контрактам от которых наследуется PoolManager.sol.
От чего наследуется PoolManager

-
NoDelegateCall.sol. Защита от делегированного вызова. Защищает механизм разблокировки. Когда делается обратный вызов, то не получится исполнить логику другого смарт-контракта. Другими словами,
delegateCallкPoolManagerзапрещен в целях безопасности. -
ERC6909Claims.sol. Позволяет минтить и сжигать токен в эквивалент активам пользователя, оставленным внутри протокола.
-
Extsload.sol и Exttload.sol. Позволяет библиотеке TransientStateLibrary.sol читать и писать данные во временное хранилище. Сама библиотека используется из-за пределов смарт-контрактов группы core. Используется для промежуточных вычислений.
Но это еще не все, если вспомнить скриншот со смарт-контрактами репозиториев, то там было изображено множество логики, вынесенной в библиотеки.

На самом деле библиотек сильно больше. Но в первую очередь интересен смарт-контракт Pool.sol. Библиотека отвечает за все операции, которые могут быть применены к пулу: от модификации позиции поставщика ликвидности, до свапа и изменения информации о тике.
В Pool.sol описана структура состояния пула. Мы обещали посмотреть на структуру состояния ранее.
struct State {
Slot0 slot0; // Упакованные байты: стоимость, комиссия, флаг разблокировки, текущий тик
uint256 feeGrowthGlobal0X128; // Накопление комиссии для поставщиков ликвидности по токену 0
uint256 feeGrowthGlobal1X128; // Накопление комиссии для поставщиков ликвидности по токену 1
uint128 liquidity; // Общая текущая ликвидность пула, выраженная в единицах ликвидности
mapping(int24 tick => TickInfo) ticks; // Информация по ликвидности во всех тиках
mapping(int16 wordPos => uint256) tickBitmap; // Битовое представление тиков для удобного поиска при свопах
mapping(bytes32 positionKey => Position.State) positions; // Хранит состояние каждой позиции ликвидности в пуле
}
Уже потом следует ознакомиться с библиотеками:
-
StateLibrary.sol. Помогает получать данные по Slot0. Напрямую в
PositionManager.solне используется, но хорошо показывает структуру Slot0. -
Position.sol. Отвечает за операции с позицией поставщиков ликвидности.
-
TickBitmap.sol и TickMath.sol. Вспомогательные библиотеки для работы с тиками.
-
SwapMath.sol. Помогает рассчитать результаты свопа.
-
Hooks.sol. Выполняет логику хуков: валидацию и исполнение.
Это были основные библиотеки необходимы для понимания, дальше знакомиться с кодом по необходимости.
Флоу вызова смарт-контрактов
В этом разделе разберем флоу вызова транзакции от момента отправки пользователем до финального исполнения на смарт-контрактах. Условно можно всех пользователей разделить на два типа:
-
Поставщик ликвидности, предоставляющий активы в абстрактный пул токенов.
-
Обычный пользователь, выполняющий свап одного актива на другой.
Для каждого из пользователей будет разная точка входа.

Поставщики ликвидности должны взаимодействовать со смарт-контрактом PositionManager.sol, который разбирает данные операции и перенаправляет на смарт-контракт менеджера пулов.
Обычные пользователи используют V4Router.sol, который разбирает данные операции и перенаправляет на смарт-контракт менеджера пулов.
Обе точки входа, что логично, наследуются от смарт-контракта BaseActionsRouter.sol, который регламентирует обработку входящих операций.
Кросс-версионная маршрутизация
Нужно понимать, что на момент написания статьи существует вторая, третья и четвертая версии протокола. И я думаю это не предел! Свапы могут выстраиваться в целую цепочку обменов через разные пулы и разные версии протокола.
Таким образом, логично появление прослойки между интерфейсом протокола и различными версиями смарт-контрактов. Такая прослойка называется UniversalRouter и находится в отдельном репозитории.

Смарт-контракт UniversalRouter.sol наследуется от определенных смарт-контрактов (роутеров), которые выполняют интеграционную логику с каждой из версий протокола.

Для того, чтобы запустить механизм маршрутизации через UniversalRouter.sol необходимо вызвать функцию execute(bytes calldata commands, bytes[] calldata inputs, uint256 deadline). Функция принимает набор байт команд (или операций пользователя, например свап в UniV2), массив входных данных (адрес получателя, сумма и так далее для каждой команды) и дедлайн.
Ниже псевдокод: как закодировать вызов execute().
import {Commands} from 'universal-router/contracts/libraries/Commands.sol';
...
function executeV2SwapExactOut(address recipient, uint256 amountIn, uint256 amountOutMin) external {
uint256 deadline = block.timestamp + 60;
bytes memory commands = abi.encodePacked(bytes1(uint8(Commands.V2_SWAP_EXACT_OUT)));
bytes[] memory inputs = new bytes[](1);
inputs[0] = abi.encode(
recipient,
amountIn,
amountOutMin,
abi.encodePacked(WETH, DAI),
true // Определяет, кто оплатит вызов
);
IUniversalRouter(router).execute{value: 0}(commands, inputs, deadline);
}
Несколько команд кодируется следующим образом:
bytes memory commands = abi.encodePacked(
bytes1(uint8(Commands.V2_SWAP_EXACT_OUT)),
bytes1(uint8(Commands.V4_POSITION_MANAGER_CALL))
);
Важно! Стоит оценить местоположения смарт-контрактов. В цепочке наследований смарт-контракт V4SwapRouter.sol наследуется от смарт-контракта V4Router.sol, который находится в репозитории periphery.
Интересные приемы в коде протокола
В этом разделе разберем еще больше интересных механик, которые применяются в протоколе.
Разблокировка пула
По дефолту пулы токенов "заблокированы", то есть операции с ними недоступны. Механизм разблокировки пула гарантирует, что операции выполняются атомарно, и никто не может вмешаться в процесс. По сути это защита от атаки повторного входа (reentrancy).
Отвечает за разблокировку пула функция unlock(). По совместительству, функция unlock() является единственной точкой входа для смарт-контракта PoolManager.sol.
Реализован механизм разблокировки при помощи EIP-1153: Transient storage opcodes.
Мы писали про Transient Storage. Если хочешь узнать про него больше, то ищи его внутри нашего wiki в папке EIPs.
Весь процесс разблокировки пула представлен на схеме ниже.

Любое действие пользователя попавшее на смарт-контракт роутинга (V4Router.sol, PositionManager.sol) первым делом вызывает unlock() на смарт-контракте PoolManager.sol.
После разблокировки PoolManager.sol делает обратный вызов через функцию unlockCallback(). Затем действие пользователя обрабатывается и снова делается вызов на PoolManager.sol с необходимостью обработать действие пользователя.
В конце операции пул будет снова заблокирован и недоступен для операции. Таким образом, кто пул разблокировал, тот и выполняет операцию.
function unlock(bytes calldata data) external override returns (bytes memory result) {
if (Lock.isUnlocked()) AlreadyUnlocked.selector.revertWith();
// Разблокируем пул, если он не был разблокирован
Lock.unlock();
// Делаем обратный вызов для запуска операции
result = IUnlockCallback(msg.sender).unlockCallback(data);
...
// Блокируем пул
Lock.lock();
}
Функция unlockCallback() находится на смарт-контракте SafeCallback.sol, от которого наследуется BaseActionsRouter.sol.
Сама реализация функции находится в BaseActionsRouter.sol.
function _unlockCallback(bytes calldata data) internal override returns (bytes memory) {
// Декодирует параметры вызова
(bytes calldata actions, bytes[] calldata params) = data.decodeActionsRouterParams();
// Выполняет операцию/операции пользователя
_executeActionsWithoutUnlock(actions, params);
return "";
}
Здесь интересно посмотреть, что из себя представляет сама блокировка, потому что для хранения состояния разблокировки используется временное хранилище (Transient Storage).
Здесь все просто, написана отдельная библиотека Lock.sol через которую проставляется флаг разблокировки при помощи новых опкодов tstore, tload.
library Lock {
// Уникальный хеш слота
bytes32 internal constant IS_UNLOCKED_SLOT = ...;
function unlock() internal {
assembly ("memory-safe") {
// Установить флаг разблокировано
tstore(IS_UNLOCKED_SLOT, true)
}
}
function lock() internal {
assembly ("memory-safe") {
// Установить флаг заблокировано
tstore(IS_UNLOCKED_SLOT, false)
}
}
...
}
Таким незамысловатым образом гарантируется атомарность вызова. В будущем библиотека может быть упразднена, когда компилятор Solidity введет ключевые слова для управления временным хранилищем.
Как интегрированы хуки
Теория проста. Готовите ваш смарт-контракт хука (для этого обязательно надо наследовать его от абстрактного смарт-контракта BaseHook.sol) и создаете пул с этим хуком. Теперь все вызовы автоматически будут проходить через этот смарт-контракт хука.
Для этой механики хуков логично предположить, что смарт-контракт менеджера пулов должен уметь две вещи:
-
Знать хук каждого пула (если он есть)
-
Уметь делать вызовы на смарт-контракт хука
Все хуки работают по одному принципу, поэтому рассмотрим функцию swap() в качестве примера.

В коде запуск хука до и после операции выглядит просто и выполняется через прямой вызов функции beforeSwap()/afterSwap().
function swap(PoolKey memory key, SwapParams memory params, bytes calldata hookData)
external
onlyWhenUnlocked
noDelegateCall
returns (BalanceDelta swapDelta)
{
...
BeforeSwapDelta beforeSwapDelta;
{
int256 amountToSwap;
uint24 lpFeeOverride;
(amountToSwap, beforeSwapDelta, lpFeeOverride) =
// Вызов хука перед выполнением свопа
key.hooks.beforeSwap(key, params, hookData);
swapDelta = _swap(...);
}
BalanceDelta hookDelta;
// Вызов хука после выполнения хука
(swapDelta, hookDelta) = key.hooks.afterSwap(key, params, swapDelta, hookData, beforeSwapDelta);
...
}
Таким образом, хук выполняется до и после любой операции пользователя. Хранится информация об адресе хука в структуре PoolKey.
Важно! Стоит обратить внимание на параметр функции swap() под названием bytes calldata hookData. Это произвольный набор байт, который может быть передан вместе с вызовом в хук.
Архитектура кодовой базы хуков
Если с флоу выполнения хука должно быть все понятно, то со смарт-контрактами немножко сложнее.

Изначально, при вызове свопа, функция на PoolManager.sol принимает параметр PoolKey, который помимо информации о токенах содержит информацию об адресе смарт-контракта хуков.
Важно! Адрес смарт-контракта хуков принимает участие в формирование уникального идентификатора пула. Именно поэтому смарт-контракт хуков устанавливается единожды при инициализации пула.
Затем для обработки вызовы хука используется библиотека, которая накидывается на все интерфейсы IHooks. Именно эта библиотека валидирует вызов и если хук активирован, то перенаправляет вызов на пользовательский смарт-контракт CustomHook.sol, который наследуется от базовой реализации BaseHook.sol.
Библиотека обработки хуков
Логика обработки вызова хука находится в библиотеке Hooks.sol.
Если хук не определен, то фактически вызов не выполняется, но код проверки все равно присутствует. На проверку тратиться газ, без этого никуда.
function beforeSwap(IHooks self, PoolKey memory key, SwapParams memory params, bytes calldata hookData)
internal
returns (int256 amountToSwap, BeforeSwapDelta hookReturn, uint24 lpFeeOverride)
{
...
// Проверка, что хук активен
if (self.hasPermission(BEFORE_SWAP_FLAG)) {
// Вызов функции beforeSwap на смарт-контракте хука
bytes memory result = callHook(self, abi.encodeCall(IHooks.beforeSwap, (msg.sender, key, params, hookData)));
...
}
}
Хук инициализации
Есть одно важное отличие в хуке, который вызывается при инициализации. Мы знаем, что адрес смарт-контракта хука не случайный, он создается при помощи специальной библиотеки HookMiner.sol, которая в адрес хука зашивает список функций (действий пользователя, свап и так далее) для которых хук активен.
Поэтому при инициализации пула дополнительно проверяется адрес хука.
function initialize(PoolKey memory key, uint160 sqrtPriceX96) external noDelegateCall returns (int24 tick) {
...
// Проверка адреса хука
if (!key.hooks.isValidHookAddress(key.fee)) Hooks.HookAddressNotValid.selector.revertWith(address(key.hooks));
...
// Вызов хука до инициализации пула
key.hooks.beforeInitialize(key, sqrtPriceX96);
PoolId id = key.toId();
tick = _pools[id].initialize(sqrtPriceX96, lpFee);
...
// Вызов хука после инициализации пула
key.hooks.afterInitialize(key, sqrtPriceX96, tick);
}
Вывод
Uniswap V4 продолжает задавать тренды в технической реализации DeFi приложений. Объединение всех пулов ликвидности в один смарт-контракт не только снижает затраты на газ за счёт устранения необходимости развертывать новые смарт-контракты, но и упрощает "сложные" свопы, устраняя физическую передачу токенов между пулами.
Архитектура V4, с управлением через PoolManager.sol, обеспечивает атомарность операций благодаря механизму разблокировки (используя EIP-1153), защищая от reentrancy атак.
Новая фича "хуки" добавляет гибкость, позволяя разработчикам внедрять кастомную логику.
Uniswap V4 — это не только оптимизация, но и платформа для инноваций в DeFi, ожидающая вашего вклада!
Благодаря этой статье мы разобрали основы V4, оставив простор для дальнейшего исследования — от глубокого погружения в библиотеки, такие как Pool.sol, SwapMath.sol и Hooks.sol, до экспериментов с хуками.
Мы с коллегами периодически пишем в нашем Telegram-канале. Иногда это просто мысли вслух, иногда какие-то наблюдения с проектной практики. Не всегда всё оформляем в статьи, иногда проще написать пост в телегу. Так что, если интересно, что у нас в работе и что обсуждаем, можете заглянуть.
Автор: pnaydanovgoo
