
Несколько лет назад нашей компанией был выпущен продукт Рутокен Плагин, который предназначен для встраивания ЭЦП в системы с web-интерфейсом. Основываясь на полученном опыте интеграции продукта в реальные проекты мне хочется отметить, что нередко разработчики для реализации серверной части предпочитают использовать поддерживающий российские криптоалгоритмы openssl.
В данной статье будет расписана типичная схема подобной интеграции, основанная на следующих сценариях использования плагина:
- Регистрация на портале (с выдачей сертификата или по имеющемуся сертификату)
- Строгая аутентификация на портале
- Электронная подпись данных и/или файлов в формате CMS
- Шифрование данных и/или файлов в формате CMS
Данные сценарии предполагают клиент-серверное взаимодействие, написание клиентских скриптов на JavaScript и соответствующих им серверных вызовов openssl.
Подробности под катом.
Общие операции
Операции с устройством
Поиск подключенных устройств
Любой клиентский сценарий начинается с поиска подключенных к компьютеру USB-устройств Рутокен. В контексте данной статьи акцент делается на устройство Рутокен ЭЦП.
var devices = Array();
try
{
devices = plugin.enumerateDevices();
}
catch (error)
{
console.log(error);
}
При этом возвращается список идентификаторов подключенных устройств. Идентификатор представляет собой число, связанное с номером слота, к которому подключено устройство. При повторном перечислении это число может отличаться для одного и того же устройства.
Рутокен Плагин определяет все подключенные к компьютеру USВ-устройства Рутокен ЭЦП, Рутокен PINPad, Рутокен WEB. Поэтому следующим шагом следует определить тип устройства.
Получение информации об устройстве
Для определения типа устройства следует использовать функцию getDeviceInfo с параметром TOKEN_INFO_DEVICE_TYPE. Значение этой константы содержится в объекте плагина.
var type;
try
{
type = plugin.getDeviceInfo(deviceId, plugin.TOKEN_INFO_DEVICE_TYPE);
}
catch (error)
{
console.log(error);
}
switch (type)
{
case plugin.TOKEN_TYPE_UNKNOWN:
message = "Неизвестное устройство";
break;
case plugin.TOKEN_TYPE_RUTOKEN_ECP:
message = "Рутокен ЭЦП";
break;
case plugin.TOKEN_TYPE_RUTOKEN_WEB:
message = "Рутокен Web";
break;
case plugin.TOKEN_TYPE_RUTOKEN_PINPAD_2:
message = "Рутокен PINPad";
break;
}
Также с помощью функции getDeviceInfo можно получить:
- модель устройства
- метку устройства
- серийный номер устройства
- информацию о том, залогинен ли пользователь на устройство
Смена PIN-кода
Пример смены PIN-кода на устройстве:
var options = {};
try
{
certs = plugin.changePin("12345678", "12345671", options);
}
catch (error)
{
console.log(error);
}
Здесь первым параметром выступает старый PIN-код, а вторым новый PIN-код.
Работа с сертификатами
1. На токене может храниться 3 категории сертификатов:
- пользовательские (константа в плагине CERT_CATEGORY_USER)
Это сертификаты, связанные с закрытым ключом пользователя. Применяются, например, для подписи CMS/PKCS#7, аутентификации пользователя в протоколе TLS.
Если сертификат импортируется как пользовательский, то при импорте будет произведен поиск в устройстве соответствующего ему закрытого ключа. Если такой ключ будет найден, то сертификат будет «привязан» к этому ключу. Если ключ найден не будет, то вернется ошибка. - корневые (константа в плагине CERT_CATEGORY_CA)
Это сертификаты издателей сертификатов, применяющиеся для проверки подписи под сертификатами. Подобная проверка подписи (построение цепочки доверия) позволяет определить, доверяет ли пользователь подписи другого пользователя. Например, в функции плагина verify есть режим проверки сертификата, на котором было подписано сообщение. При этом используется хранилище корневых сертификатов на токене, созданное импортом корневых сертификатов на токен. - другие (константа в плагине CERT_CATEGORY_OTHER)
Это сертификаты, которые не связаны с закрытым ключом и не являются корневыми.
2. Для чтения сертификатов, хранящихся на устройстве, не требуется авторизация на устройство.
Пример чтения пользовательских сертификатов с устройства:
var certs = Array();
try
{
certs = plugin.enumerateCertificates(deviceId, plugin.CERT_CATEGORY_USER);
}
catch (error)
{
console.log(error);
}
3. Сертификат можно экспортировать в PEM-формате:
var certpem;
try
{
certpem = plugin.getCertificate(deviceId, certId);
}
catch (error)
{
console.log(error);
}
Получится примерно такая строка:
-----BEGIN CERTIFICATE-----
MIIBmjCCAUegAwIBAgIBATAKBgYqhQMCAgMFADBUMQswCQYDVQQGEwJSVTEPMA0G
A1UEBxMGTW9zY293MSIwIAYDVQQKFBlPT08gIkdhcmFudC1QYXJrLVRlbGVjb20i
MRAwDgYDVQQDEwdUZXN0IENBMB4XDTE0MTIyMjE2NTEyNVoXDTE1MTIyMjE2NTEy
NVowEDEOMAwGA1UEAxMFZmZmZmYwYzAcBgYqhQMCAhMwEgYHKoUDAgIjAQYHKoUD
AgIeAQNDAARADKA/O1Zw50PzMpcNkWnW39mAJcTehAhkQ2Vg7bHkIwIdf7zPe2Px
HyAr6lH+stqdACK6sFYmkZ58cBjzL0WBwaNEMEIwJQYDVR0lBB4wHAYIKwYBBQUH
AwIGCCsGAQUFBwMEBgYpAQEBAQIwCwYDVR0PBAQDAgKkMAwGA1UdEwEB/wQCMAAw
CgYGKoUDAgIDBQADQQD5TY55KbwADGKJRK+bwCGZw24sdIyayIX5dn9hrKkNrZsW
detWY3KJFylSulykS/dfJ871IT+8dXPU5A7WqG4+
-----END CERTIFICATE-----
4. Сертификат можно распарсить вызовом функции parseCertificate и получить из него DN Subject, DN Issuer, расширения, значение открытого ключа, подпись, серийный номер, срок действия и т.п.
5. Сертификат можно записать на устройство.
Пример записи сертификата на устройство как пользовательского:
var certpem = "-----BEGIN CERTIFICATE-----
MIIBmjCCAUegAwIBAgIBATAKBgYqhQMCAgMFADBUMQswCQYDVQQGEwJSVTEPMA0G
A1UEBxMGTW9zY293MSIwIAYDVQQKFBlPT08gIkdhcmFudC1QYXJrLVRlbGVjb20i
MRAwDgYDVQQDEwdUZXN0IENBMB4XDTE0MTIyMjE2NTEyNVoXDTE1MTIyMjE2NTEy
NVowEDEOMAwGA1UEAxMFZmZmZmYwYzAcBgYqhQMCAhMwEgYHKoUDAgIjAQYHKoUD
AgIeAQNDAARADKA/O1Zw50PzMpcNkWnW39mAJcTehAhkQ2Vg7bHkIwIdf7zPe2Px
HyAr6lH+stqdACK6sFYmkZ58cBjzL0WBwaNEMEIwJQYDVR0lBB4wHAYIKwYBBQUH
AwIGCCsGAQUFBwMEBgYpAQEBAQIwCwYDVR0PBAQDAgKkMAwGA1UdEwEB/wQCMAAw
CgYGKoUDAgIDBQADQQD5TY55KbwADGKJRK+bwCGZw24sdIyayIX5dn9hrKkNrZsW
detWY3KJFylSulykS/dfJ871IT+8dXPU5A7WqG4+
-----END CERTIFICATE-----";
try
{
plugin.importCertificate(deviceId, certpem, plugin.CERT_CATEGORY_USER);
}
catch (error)
{
console.log(error);
}
6. Вызовом функции deleteCertificate можно удалить сертификат с токена.
Работа с ключевыми парами ГОСТ Р 34.10-2001
1. Для получения декрипторов ключевых пар, хранящихся на устройстве, требуется ввод PIN-кода. Следует понимать, что само значение закрытого ключ получено быть не может, так как ключ является неизвлекаемым.
var keys = Array();
try
{
plugin.login(deviceId, "12345678");
keys = plugin.enumerateKeys(deviceId);
}
catch (error)
{
console.log(error);
}
2. Для генерации ключевой пары требуется ввод PIN-кода. При генерации ключа параметры могут быть выбраны из набора:
- A: id-GostR3410-2001-CryptoPro-A-ParamSet
- B: id-GostR3410-2001-CryptoPro-B-ParamSet
- C: id-GostR3410-2001-CryptoPro-C-ParamSet
- XA: id-GostR3410-2001-CryptoPro-XchA-ParamSet
- XB: id-GostR3410-2001-CryptoPro-XchB-ParamSet
Пример генерации ключевой пары ГОСТ Р 34.10-2001:
var options = {};
var keyId;
try
{
keyId = plugin.generateKeyPair(deviceId, "A", null, options);
}
catch (error)
{
console.log(error);
}
3. С помощью функции deleteKeyPair ключевая пара может быть удалена с токена.
Конфигурирование openssl
Openssl поддерживает российские криптоалгоритмы, начиная с версии 1.0. Для того, чтобы их использовать openssl требуется engine gost. В большинстве дистрибутивов openssl эта библиотека присутствует. Чтобы engine подгружалась в openssl можно прописать ее в конфигурационном файле openssl:
[openssl_def]
engines = engine_section
[engine_section]
gost = gost_section
[gost_section]
engine_id = gost
default_algorithms = ALL
Если конфигурационный файл openssl не расположен в стандартном месте, то путь к нему можно задать через переменную окружения OPENSSL_CONF.
Другим вариантом подгрузки engine gost является ее передача в параметрах командной строки утилиты openssl.
Если engine gost не расположена в стандартном месте, то через переменную окружения OPENSSL_ENGINES можно задать путь к директории, в которой openssl будет ее искать.
Для получения информации о том, успешен ли был вызов утилиты openssl или нет, с возможностью уточнения ошибки, требуется парсить stdout и stderror. В конце статьи приведена ссылка на PHP-скрипт, который использует данную утилиту.
Теперь перейдем к реализации законченных пользовательских сценариев.
Регистрация на портале
Сертификат выдается при регистрации в системе
- Получаем список подключенных к компьютеру устройств Рутокен ЭЦП
- Генерируем ключевую пару ГОСТ Р 34.10-2001 на выбранном Рутокен ЭЦП
- Cоздаем запрос PKCS#10 на сертификат для сгенерированной ключевой пары
- Отправляем запрос на сервер
- На сервере создаем сертификат, привязываем к аккаунту (сам сертификат или его дескриптор). Следует отметить, что дескрипторы сертификатов, полученные при вызове функции enumerateCertificates, являются уникальными и неизменными
- Отправляем сертификат на клиент
- На клиенте визуализируем полученный сертификат
- Импортируем полученный сертификат в Рутокен ЭЦП
Последовательность вызовов в клиентском скрипте будет следующей:

Далее запрос отправляется на сервер, где на его основе выдается сертификат.
Для этого на сервере должен быть установлен и правильно сконфигурирован openssl версии от 1.0 и развернут функционал УЦ.
1. Генерация улюча УЦ:
openssl genpkey -engine gost -algorithm GOST2001 -pkeyopt paramset:A -out ca.key
После этого в файле ca.key будет создан закрытый ключ
2. Создание самоподписанного сертификата УЦ:
openssl req -engine gost -x509 -new -key ca.key -out ca.crt
После ввода необходимой информации об издателе в файле ca.crt будет создан сертификат УЦ.
Полученный от клиента запрос сохраняем в файл user.csr и выдаем на его основе сертификат (без модификации данных из запроса):
openssl ca -engine gost -keyfile ca.key -cert ca.crt -in user.csr -out user.crt -outform PEM -batch
После этого в файле user.crt создается сертификат пользователя в PEM формате. Его следует отправить на клиент.
Дальнейшая последовательность вызовов на клиенте:

Сертификат уже имеется на токене, выдан внешним УЦ
Ключевая пара при этом должна быть создана в формате, совместимом с библиотекой rtPKCS11ECP для Рутокен ЭЦП.
- Получаем список подключенных к компьютеру устройств Рутокен ЭЦП
- Получаем список всех имеющихся пользовательских сертификатов на выбранном Рутокен ЭЦП
- Визуализируем каждый сертификат
- Пользователь выбирает нужный сертификат
- Сервер формирует начальную последовательность случайных данных (строку salt) и отправляет ее на клиент
- Вызываем на клиенте authenticate. При передаче salt в функцию плагина authenticate данная последовательность дополняется дополнительными случайными данными размером в 32 символа, и происходит подпись итоговой последовательности на выбранном пользователем сертификате в формате CMS attached
- Подпись отправляется на сервер
- На сервере происходит проверка CMS attached подписи с использованием корневого сертификата
- Из CMS attached сообщения извлекается итоговая случайная последовательность, “отсоединяется” salt и происходит сравнение
- Если сравнение успешно, то регистрируем пользователя по сертификату, который содержится в CMS attached сообщении
Последовательность вызовов на клиенте:

Подпись получается в base64-формате. При проверке ее на сервере с помощью openssl подпись следует обрамить заголовками, чтобы сделать из нее PEM. Выглядеть подобная подпись будет примерно так:
-----BEGIN CMS-----
MIIDUQYJKoZIhvcNAQcCoIIDQjCCAz4CAQExDDAKBgYqhQMCAgkFADCBygYJKoZI
hvcNAQcBoIG8BIG5PCFQSU5QQURGSUxFIFVURjg+PFY+0JLRi9C/0L7Qu9C90LjR
gtGMINCw0YPRgtC10L3RgtC40YTQuNC60LDRhtC40Y4/PCE+c2VydmVyLXJhbmRv
bS1kYXRhZTI6ZGE6MmM6MDU6MGI6MzY6MjU6MzQ6YzM6NDk6Nzk6Mzk6YmI6MmY6
YzU6Mzc6ZGI6MzA6MTQ6NDQ6ODM6NjY6Njk6NmI6OWY6YTU6MDk6MzQ6YmY6YzQ6
NzY6YzmgggGeMIIBmjCCAUegAwIBAgIBATAKBgYqhQMCAgMFADBUMQswCQYDVQQG
EwJSVTEPMA0GA1UEBxMGTW9zY293MSIwIAYDVQQKFBlPT08gIkdhcmFudC1QYXJr
LVRlbGVjb20iMRAwDgYDVQQDEwdUZXN0IENBMB4XDTE0MTIyMjE2NTEyNVoXDTE1
MTIyMjE2NTEyNVowEDEOMAwGA1UEAxMFZmZmZmYwYzAcBgYqhQMCAhMwEgYHKoUD
AgIjAQYHKoUDAgIeAQNDAARADKA/O1Zw50PzMpcNkWnW39mAJcTehAhkQ2Vg7bHk
IwIdf7zPe2PxHyAr6lH+stqdACK6sFYmkZ58cBjzL0WBwaNEMEIwJQYDVR0lBB4w
HAYIKwYBBQUHAwIGCCsGAQUFBwMEBgYpAQEBAQIwCwYDVR0PBAQDAgKkMAwGA1Ud
EwEB/wQCMAAwCgYGKoUDAgIDBQADQQD5TY55KbwADGKJRK+bwCGZw24sdIyayIX5
dn9hrKkNrZsWdetWY3KJFylSulykS/dfJ871IT+8dXPU5A7WqG4+MYG7MIG4AgEB
MFkwVDELMAkGA1UEBhMCUlUxDzANBgNVBAcTBk1vc2NvdzEiMCAGA1UEChQZT09P
ICJHYXJhbnQtUGFyay1UZWxlY29tIjEQMA4GA1UEAxMHVGVzdCBDQQIBATAKBgYq
hQMCAgkFADAKBgYqhQMCAhMFAARAco5PumEfUYVcLMb1cnzETNOuWC8Goda8pdUL
W5ASK+tztCwM7wpXgAy+Y6/sLtClO9sh8dKnAaEY2Yavg3altQ==
-----END CMS-----
Проверка подписи на сервере:
openssl cms -engine gost -verify -in sign.cms -inform PEM -CAfile ca.crt -out data.file -certsout user.crt
Здесь sign.cms — файл, в котором находится подпись, ca.crt — файл с корневыми сертификатами, до одного из которых должна выстроиться цепочка, data.file — файл, в который будет сохранены подписанные данные, user.crt — файл, в который будет сохранен пользовательский сертификат. Именно из data.file нужно извлечь данные отсоединить последние 32 символа и сравнить salt.
Если на сервере нужно получить информацию из сертификата, то парсить его можно так:
Показать содержимое сертификата в текстовом представлении:
openssl x509 -in cert.pem -noout -text
Показать серийный номер сертификата:
openssl x509 -in cert.pem -noout -serial
Показать DN субъекта (subject):
openssl x509 -in cert.pem -noout -subject
Показать DN издателя:
openssl x509 -in cert.pem -noout -issuer
Показать почтовый адрес субъекта:
openssl x509 -in cert.pem -noout -email
Показать время начала действия сертификата:
openssl x509 -in cert.pem -noout -startdate
Показать время окончания действия сертификата:
openssl x509 -in cert.pem -noout -enddate
Строгая аутентификация на портале
Общая схема аутентификации, используемая в Рутокен Плагин, выглядит следующим образом:
- сервер формирует начальную последовательность случайных данных (строку salt) и отправляет ее на клиент
- при передаче salt в функцию плагина authenticate данная последовательность дополняется случайными данными размером в 32 символа, и происходит подпись итоговой последовательности на выбранном пользователем сертификате в формате CMS attached
- подпись отправляется на сервер
- на сервере происходит проверка подписи
- из CMS attached сообщения извлекается итоговая случайная последовательность, “отсоединяется” salt и происходит сравнение
- в случае успешной проверки пользователь аутентифицируется на основе сертификата, извлеченного из сообщения CMS
Реализация данной схемы ничем принципиально не отличается от «Регистрация, сертификат уже имеется, выдан внешним УЦ».
Электронная подпись данных и/или файлов в формате CMS
- формируется текстовое сообщение (строка), формирование сообщения может происходить как на сервере, так и на клиенте
- если требуется подписать документ произвольного формата (например, PDF), то требуется перекодировать его в формат base64
- строка, содержащая данные для подписи, передается в функцию sign
- если строка представляет собой закодированные в base64 данные, то параметр функции isBase64 должен быть установлен в true, при этом перед подписью произойдет декодирование данных из base64
- если требуется использовать аппаратное вычисление хэш-функции ГОСТ Р 34.11-94 (сертифицированная реализация, скорость 60-70 Кб/c), то в options нужно установить опцию useHardwareHash в true. Если данная опция установлена в false, то будет использована быстрая программная реализация хэш-функции ГОСТ Р 34.11-94
- если требуется сформировать “отсоединенную” (detached) подпись CMS, то нужно установить опцию detached в true, иначе будет сформирована “присоединенная” (attached) подпись
- для того, чтобы включить/не включить пользовательский сертификат в подписанное CMS-сообщение существует опция addUserCertificate
- Установка опции addSignTime в true приведет к тому, что в подписанное CMS-сообщение будет добавлено системное время в качестве подписанного атрибута
Проверка подписи на сервере описана выше.
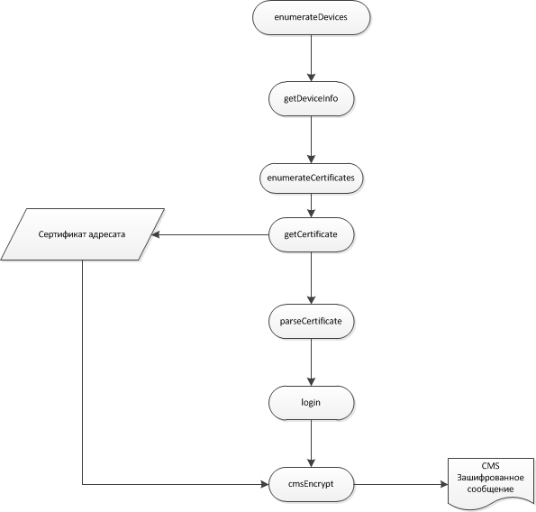
Шифрование/расшифрование данных и/или файлов в формате CMS
Шифрование данных на клиенте для сервера
Для того, чтобы обеспечить конфиденциальность обмена данными между клиентом и сервером в плагине предусмотрено шифрование/расшифрование данных. Данные шифруются в формате CMS. Для того, чтобы зашифровать данные в формате CMS, требуется сертификат открытого ключа «адресата». При этом расшифровать такое сообщение сможет только владелец закрытого ключа. При шифровании данных для сервера рекомендуется хранить сертификат сервера на Рутокен ЭЦП. Этот сертификат может быть записан на устройство при регистрации пользователя на портале. Для этого следует использовать функцию importCertificate, при этом в качестве параметра category следует передать CERT_CATEGORY_OTHER. Для использования в функции cmsEncrypt нужно получить тело сертификата по его дескриптору с помощью функции getCertificate. При этом дескриптор является уникальным и неизменным и может быть сохранен в учетной записи пользователя на сервере при импорте сертификата сервера. Для того, чтобы использовалось аппаратное шифрование по ГОСТ 28147-89, требуется установить опцию useHardwareEncryption в true. В противном случае будет использована быстрая программная реализация ГОСТ 28147-89.
Последовательность вызовов приведена на картинке:

Шифрование данных на клиенте:
var recipientCert = getCertificate(deviceId, certRecId);
var options = {};
options.useHardwareEncryption = true;
var cms;
try
{
cms = cmsEncrypt(deviceId, certSenderId, recipientCert, data, options);
}
catch (error)
{
console.log(error);
}
Расшифрование данных на сервере, перед расшифрованием сообщение нужно обрамить PEM-заголовками "-----BEGIN PKCS7-----" и "-----END PKCS7-----":
openssl smime -engine gost -decrypt -in message.cms -inform PEM -recip recipient.crt -inkey recipient.key
recipient.crt — сертификат того, для кого зашифровано сообщение, recipient.key — ключ того, для кого зашифровано сообщение.
Расшифрование данных, полученных с сервера, на клиенте
Для расшифрования данных, полученных с сервера, предназначена функция cmsDecrypt. Так как сервер шифрует для клиента, используя его сертификат, то в качестве keyId должен быть передан дескриптор закрытого ключа клиента, соответствующий открытому ключу в сертификате. Этот дескриптор является уникальным и неизменным и потому может быть сохранен в учетной записи пользователя на сервере. Кроме того, дескриптор ключа пользователя может быть получен явным образом, путем вызова функции getKeyByCertificate.
Шифрование данных на сервере для клиента:
openssl smime -encrypt -engine gost -gost89 -binary -outform PEM -in data.file -out message.enc user.crt
Расшифрование данных на клиенте:
var data;
var options = {};
try
{
data = cmsDecrypt(deviceId, keyId, cms, options);
}
catch (error)
{
console.log(error);
}
Полезные ссылки
Данные ссылки могут быть полезны разработчикам инфосистем с интеграцией ЭЦП на базе Рутокен Плагин и openssl:
Демосистема Рутокен Плагин
WEB-сервис генерации ключей, формирования запросов, управления сертификатами, формирования шаблонов запросов на сертификаты
Документация на Рутокен Плагин
Документация по использованию утилиты openssl с российскими крипталгоритмами
Пример скрипта на PHP, использующего утилиту openssl
Автор: cryptoman
