Я уже не раз рассказывал о таком девайсе как система автоведения поездов. И вот пришло время самой, на мой взгляд, интересной части — того, как же обеспечивается связь процессорного блока с другими системами поезда. Ведь интересно не просто увидеть что-то на экране, а заставить девайс отображать скорость, показания светофора и другие параметры. Именно этим нам и предстояло заняться. И, как оказалось, всё тоже было не так просто, как можно представить…

Итак, в сегодняшней статье поговорим про, пожалуй, самую неизвестную простым любителям ЖД составляющую «автомашиниста». Узнаем, из чего состоит этот блок и как заставить его работать. Традиционно будет много интересного.
❯ Суть такова
Я уже несколько раз рассказывал о составляющих системы автоведения: блоке индикации, блоке ЦПИ и даже о начинке блока ЦПИ. Но каждый раз я упорно не упоминал самое главное: то, через что этот блок взаимодействует с остальными системами поезда.

❯ Что это за блок коммутации?
Сам по себе ЦПИ ничем управлять не умеет, его задача — просчитывать необходимые действия по управлению (набор/сброс позиции, пневматическое или электрическое торможение, включение и выключение реле) и отправлять команды на блок коммутации. Непосредственным же взаимодействием с электроникой поезда занимается именно КС. Сам по себе он выглядит как большой металлический ящик, внутри которого находятся платы питания, ввода-вывода и ключей, подключаемый при помощи разъёма 2РМ.

А вот и этот блок. В верхней части видны платы ключей, одна из которых отсутствует (посадочное место зарезервировано под другую модификацию). Снизу плата дискретного ввода-вывода. Справа пустующий разъём для одной из плат питания.
Те самые платы питания, имевшие свойство постоянно дохнуть. Справа две платы ключей (увы, до меня не дошедших). На каждой из них располагаются мощные транзисторы, управляющие цепями поезда, предохранители и прочая обвязка. Шлейфом из десяти жил плата подключается к модулю ввода-вывода.
❯ Обзор оборудования
Самое время глянуть, что же попало в руки лично мне. Увы, всего блока КС у меня нет, но самые важные его части удалось достать.

Перво-наперво идёт уже показанная дохлая маленькая плата. Это входной стабилизатор, выдающий +50 В для питания всей системы. Напряжение в бортовой сети нестабильное (до 80 В), к тому же из-за большого количества индуктивных элементов периодически могут происходить выбросы до нескольких сотен вольт (длительностью в несколько миллисекунд), поэтому без преобразователя подключать питание нельзя.

Далее на очереди плата R-201. Это плата дискретного ввода-вывода: она получает информацию о напряжении на поездных проводах, состоянии реле ускорения и сигналах локомотивного светофора, а также управляет платами ключей (через те самые шлейфы). На плате видны пустующие места, явно задел для более навороченной версии под электровоз. Нераспаянный разъём для шлейфа служил как раз для той самой платы ключей, в версии для электрички не установленной.


Плата R-301. Это плата аналогового ввода. К ней подключаются датчики тока и давления. Два дискретных входа на ней тоже есть — для датчиков пути и скорости. Очень многие сигналы также отсутствуют. Стоит отметить, что прошивка для электрички и электровоза отличается: ранее показанный мною ЦПИ от ЧС7 с этими платами не завёлся.


А это R-302. Эта плата отвечает за основное питание системы (выдаёт +24 В для питания ЦПИ и остальных плат, -24 В для операционных усилителей и +40 В для формирования управляющих сигналов). Также на неё поступает часть аналоговых сигналов, подаваемых на плату R-301.
С точки зрения разработчика интерес здесь представляют только две платы — R-201 и R-301. Именно они содержат в себе управляющие микроконтроллеры, связывающиеся с блоком ЦПИ, остальные же платы для минимальной работы системы не так уж и важны.
Как можно видеть, платы имеют сквозную нумерацию:
- R-101 — плата управления ЦПИ
- R-201 — плата дискретного ввода-вывода
- R-202 — плата ключей
- R-301 — плата обработки аналоговых сигналов
- R-302 — плата питания и приёма аналоговых сигналов
- R-303 — плата питания
- R-401 — плата клавиатуры ЦПИ
Подобная система обозначений имеется почти во всех продуктах АВП-Технологии.

А вот эта штука — пульт управления. Эти тумблеры включают и выключают питание системы, а также выходные цепи (переключение между режимами подсказчика, когда САВПЭ контролирует параметры, но при этом не оказывает никакого влияния на управление, и автомашиниста).

В некоторых электропоездах тумблеров три — установлен ещё один для управления питанием.

Под крышкой держатель предохранителя — обычный ДВП4-1.

А вот и начинка пульта: два тумблера, два светодиода, кнопка и следы какого-то колхоза.

Также достались и остатки жгутов. Увы, все разъёмы, к которым подключались платы, скушены, так что толку от этого мало, разве что распустить на провода. Большой 2РМ некогда обеспечивал питание КС и его связь со схемой управления электропоезда.

Отдали мне и огрызки проводки от нового блока.

Теперь у меня есть полный комплект для его подключения.
❯ Схема соединений
Первым вставшим передо мной вопросом был самый очевидный — как это вообще запустить? Требовалось узнать, какие сигналы куда подавать, как подключить платы к ЦПИ и многое другое. Информации про это нигде ожидаемо нет (удалось найти распиновку разъёма 2РМ на плате самого КС, но помогла она незначительно), так что разбираться моему товарищу (кто составлял схему) и мне самому (кто изучал сами платы и распиновку разъёмов) пришлось так.

После некоторого изучения была построена вот такая схема (кликабельно). Ей-то мы и будем пользоваться дальше. Начертить её было тем ещё занятием, вместе с проверкой выясненной информации и приведением этого в некий воспроизводимый вид ушло недели три.
Блок коммутации и сопряжения принимает из цепей управления электропоезда следующие сигналы:
- Реверс вперёд
- Нейтральное положение контроллера
- Второе (поездное) положение крана машиниста
- РН (реле напряжения)
- СОТ (сигнализация отпуска тормоза)
- РБ (реле боксования)
- РУ (реле ускорения)
- Сигналы локомотивного светофора
- Тумблер «Выходные цепи»
- Режим
- Пуск
- Четыре зарезервированных входа
Также принимаются аналоговые сигналы: частота с датчика скорости, давление в тормозных цилиндрах, а также несколько каналов измерения тока и напряжения (что именно мониторится, мне неизвестно). Дискретные выходы позволяют задавать нужную позицию тяги, управлять реле уставки, применять электрическое или пневматическое торможение. Один из этих выводов также отвечает за управление УНЧ и коммутатором, который переключает звук между салоном и кабиной. В версии, устанавливающейся на электровозы, также имеется пневматическая приставка к крану машиниста, однако про эти системы поговорим как-нибудь в другой раз.
❯ Первый запуск

Для того, чтобы подключить платы к ЦПИ, нужны ответные части разъёмов. Это стандартные DIN 41612 2*32, проблем с их поиском не возникло. Припаиваем провода, пробуем запускать… ничего не происходит.

Замерил напряжение на выводах обоих контроллеров. На одной плате было 0,3 В, на другой — 2,1. До минимального напряжения питания явно не дотягивает. Проверка показала, что на платах вылетели вот эти чипы — LM2574N-5.

Посмотрев их стоимость (один чип дороже всей горы плат) и сроки доставки (пару недель, ни одного предложения в моём городе), решил вместо них обойтись двумя понижающими модулями. После устранения этого досадного косяка можно попробовать запустить всё снова.
❯ Итак, оно не работает
Преобразователь заменил, а толку всё равно ноль. В чём же дело?

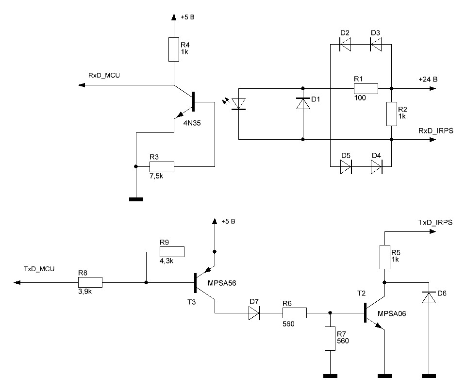
После небольшого реверс-инжиниринга накидал схему цепи обмена данными на КСе. Здесь используется токовая петля на 20 мА. В качестве передатчика — выход с открытым коллектором, приёмник — транзисторная оптопара, светодиод которой притянут к питанию. Из этой схемы следует, что при отсутствии данных на линии RX напряжение должно быть близким к напряжению питания, а на линии TX — околонулевым. И на КСе всё действительно так, тогда как ЦПИ подвёл — на TX было постороннее питание в 17 вольт. Немного, но достаточно, чтобы вызвать протекание тока и продавить линию в вечный логический ноль.

Разбираем ЦПИ. В нём эта цепь несколько отличается, принцип, тем не менее, остался тем же. Неисправность была в очень неожиданном месте: подгнил разъём, что и вызвало утечку. Пропаял контакты, и проблема ушла. Также выяснилось, что вылетел транзистор MPSA06 и сгорел резистор. Увы, после замены обмен данными так и не появился. На этом энтузиазм у меня иссяк, а блок был отправлен в щедрые закрома Родины до лучших времён.

После ещё одной недели мучений над непонятно чем я вытащил другой ЦПИ, ранее нерабочий, но успешно мною восстановленный. Подключил к нему платы, и железка заработала.
А спустя время вернул к жизни и первый экземпляр. Проблема была элементарная — сгорел маленький SMD-резистор на обратной стороне платы. Я бы и не заметил проблемы, если бы он вдруг не развалился пополам, когда я ткнул в него щупами тестера. После того, как я припаял на его место целый, обмен наконец-то восстановился. Так что в посте будут фигурировать фотографии обоих блоков.
❯ Тестирование КС
Самое время поговорить о том, как вообще проверить работу этого блока. ЦПИ не имеет возможности показать обмен в реальном времени, но есть функции проверки каждого из узлов. Активируются они либо нажатием какой-то цифровой клавиши при зажатой кнопке «Тест», либо при нажатии «Тест» в момент загрузки системы.

Тест+1 — дискретные входы платы R-201.

Тест+2 — выходы платы R-201. Если честно, так и не понял, что тут отображается.

Тест+3 — неизвестный раздел.

Тест+4 — датчики пути и скорости, датчики давления.

Тест+5 — оставшиеся аналоговые входы платы R-301.

Если жмякнуть «Тест» в момент загрузки системы, то появляется возможность попасть в ещё более низкоуровневое меню. Там есть возможность поуправлять дискретными выходами напрямую. Другим пунктом именно этого меню я пользовался, когда тестировал работу звукового информатора. Также там есть возможность проверить клавиши на пульте, но сейчас это меню нам не интересно.

Вообще, для проверки существовали специальные пульты контроля. Вот это САВПЭ-100ПМ, предназначенный для тестирования систем без демонтажа блоков с поезда.

А вот его стационарная версия САВПЭ-100СМ для работы с блоками в условиях лаборатории. Каждый из этих пультов умел контролировать состояние всех выходов КСа, формировать дискретные сигналы и имитировать работу датчика пути и скорости. У меня таких устройств нет, поэтому придётся придумать что-то своё.
❯ Логирование
САВПЭ предоставляет возможность посмотреть статистику по отказам.

Нажатием Тест+9 можно открыть статистику ошибок. Например, ошибок обмена данными с КС…


Или таковых для плат R-201 и R-301.

Помимо этого можно открыть меню «Надёжность», где будет отображаться пробег системы и общее время работы. В моём случае, правда, тут отображаются нули: все данные пишутся в NVRAM, а новую батарейку я так и не поставил.
❯ Датчик пути и скорости
Начнём с самого простого — разберёмся, как вводить в систему текущую скорость. Вообще, системы автоведения за годы своей жизни застали несколько поколений скоростемеров (от механических, с тросиком от колёсной пары, до электронных, вроде КЛУБ-У), соответственно, менялись и способы получения скорости: раньше у системы имелся отдельный датчик, сейчас данные принимаются по шине CAN из КЛУБ-У. Но сейчас поговорим о конфигурации, когда САВПЭ получает данные по собственному каналу.
На поездах для измерения скорости существуют специальные датчики угловых перемещений (они же ДПСы).

Внутри такого девайса находятся какие-то датчики (либо оптические, как на фото, либо магнитные, чаще всего стояли оптические), которые генерируют импульсы напряжением около 50 В при вращении колёсной пары. Количество их может отличаться в зависимости от датчика (мне неведомы характеристики тех, что используются в САВПЭ), конкретно для того, что на фото, один оборот колеса соответствует 42 импульсам. Таким образом, достаточно просто подать на вход меандр нужной частоты, чтобы система восприняла это как движение поезда. На самой плате (R-301) ничего интересного в цепи датчика нет — просто оптронная развязка.


К системе автоведения датчики подключались через вот такой блок.
Итак, для того, чтобы сымитировать датчик пути и скорости, нужна лишь оптопара или транзистор и источник напряжения порядка 25-50 вольт.

В моём случае в качестве такого был взят дешёвый преобразователь на чипе MT3608, благо токи там мизерные. Мой экземпляр видавший виды, но на работу это не влияет. Также понадобится некий генератор импульсов, в качестве которого можно взять мультивибратор или любой МК. В моём случае таковым стала плата Arduino с простеньким скетчем. Теперь подаём питание на плату, выставляем нужную скорость и видим, что всё действительно отлично работает.

И можно даже зайти в меню ТЕСТ+4, где увидеть работу датчиков.

Если же сигнал есть, а скорость не меняется, нажатием на клавиатуре РЕГ+3 меняем активный ДПС.

А ещё мы можем вывести ЭР2Т на сверхзвук!
❯ АЛСН
Сигналы локомотивного светофора система получает по четырём проводам: белый, красно-жёлтый, жёлтый и зелёный. Красный свет не учитывается. Для того, чтобы ввести в систему эти данные, необходим источник напряжения около 48 В. Меньше использовать не стоит, будут глюки. В качестве такого источника был взят китайский ZVS драйвер.

Тут мне уже надоело вручную подключать проводочки, и я для удобства спаял на макетке вот такую плату, куда также переместилась оптопара датчика скорости. Само собой, генератор импульсов собран был на ардуино. Можно было и на NE555, но для разового опыта это избыточно. Теперь четырьмя переключателями можно задавать показания светофора, какие требуются. Вообще, пустое место было предназначено для ещё четырёх оптопар, которыми я планировал управлять с помощью МК, но в итоге по окончании опытов эту плату я распаял.

Проверяем, и всё отлично работает.
❯ Ну что, погнали?
Итак, минимальный набор собран. Можно приступать к поездке испытаниям.

Помимо ЦПИ мне достался самопальный кабель с разъёма РС4ТВ на обычный 3,5 мм для подключения усилителя. Он нам понадобится, чтобы услышать звуковые сообщения: в отличие от нового блока, у старого встроенного динамика нет, есть только пищалка.

После подключения проводов энтропия на столе сильно увеличилась, а блок наконец-то стал готов к тестам.

Теперь вводим поездные характеристики, даём объявление в салон и нажимаем кнопку «Пуск».

САВПЭ начинает набирать позиции, а из динамика слышится объявление. Ну что же, мы его оживили!
Вот так всё это работает.
❯ А что там с новым блоком?
В блоке с монитором вместо ВЛИ распиновка разъёма КС идентичная, только контакт 24 В перенесён на вторую ножку разъёма. Зачем он тут вообще нужен, мне неведомо — выход этот довольно слабый и питать КС явно не может. Есть предположение, что мониторы при модернизации некогда устанавливались на замену ЦПИ и разъём такой был поставлен для совместимости, чтобы КС не питал монитор от 24 В. Но это всего лишь мои предположения. В общем, подключаем КС напрямую к блоку, подаём питание.

Результат довольно таки радует: протокол оказался если не совершенно таким же, то идентичным. Видно, как загорелся транспарант «Второе положение крана». Дискретные входы также работали, что показала проверка в тестовом меню.

Включаем зелёный светофор и пробуем перейти в автоведение.

Но, в отличие от ЦПИ, которому всё равно абсолютно на всё, здесь мы через несколько секунд вылетаем из этого режима.


А вот попробовать задать скорость всё равно можно.

И даже можно увидеть реакцию системы на превышение ограничения.

А на графике при этом будет отображаться наша скорость по сравнению с расчётной.
❯ Загадочный разъём
Среди разъёмов на БСГД один не давал мне покоя.

Речь идёт об X3, через который подключается салонный усилитель, этакий РС4ТВ-переросток. Я спрашивал в куче чатиков по советской технике, что это такое, однако никто подсказать не мог.

И вот наконец ко мне в руки попала парочка жгутов с такими разъёмами.

На одном из них была маркировка CH20K10P, на другом — X12K4P.

Надпись эта повергла меня в ещё большее замешательство, ведь СН — семейство довольно специфических байонетных разъёмов, которые на наш образец никак не похожи.

И вот, когда я уже начал подозревать, что АВП-Технология заказала отдельный вид разъёмов чисто под себя, загадка решилась путём вбивания этого названия в поиск на латинице. Оказалось, что в отечественном блоке среди отечественных разъёмов стоит китайский, причём довольно экзотический (их нет даже на Aliexpress). Вообще, судя по даташиту, X12 — целый модельный ряд китайских разъёмов, куда входит даже один из клонов «нашего» 2РМ.
❯ О чём говорит БСГД
Вскоре после разбирательства с разъёмом информатор был запущен и на БСГД.
Объявления в нём ожидаемо отличаются от тех, которые были в ЦПИ. К слову, фразу «Для вашего удобства организован цифровой канал передачи информации о качестве предоставляемых услуг с использованием QR-кодов» я слышал даже в Челябинске. Также было замечено, что блок не может транслировать два объявления сразу, несмотря на наличие динамика. Как можно заметить на видео, «Внимание! Ограничение скорости» произносится уже после того, как проиграется предыдущее сообщение.
Ещё необычным оказалось то, что координата при движении не меняется: блок получает её от системы КЛУБ-У, а скорость, по-видимому, нужна ему исключительно для каких-то своих расчётов.
❯ Электрички и электровозы

Интересно, как сильно отличается состав системы для электропоездов и электровозов. На блоке для электрички шина CAN также есть, однако она не используется. То ли она зарезервирована для светлого будущего, которое так и не наступило, либо блок был унифицирован для работы и на другом подвижном составе.

Обрезок жгута питания БСГД. Как можно видеть, для проводов CAN места там не нашлось.

Справедливости ради, версия автомашиниста электровоза с блоком КС также существовала, более того, существовали даже модели «современного» (с монитором, а не ВЛИ) образца с такой системой. Но на схеме на сайте АВП-Технологии упоминается именно модель с CAN.
❯ Дискретные выходы
Платы ключей тоже не так просты, как может показаться. Каждый из транзисторов имеет обратную связь, позволяющую блоку понять, действительно ли нужный канал отработал команду или нет.

Если старый блок в тестовом режиме безразлично включает и выключает выходы, то новый ещё и контролирует их работу. Как можно видеть, если канал сработал, то его обозначение подсвечивается красным, иначе — зелёным.
❯ Вот как-то так
Итак, нам удалось запустить платы коммутации и наконец-то увидеть блок автомашиниста в работе. Но на этом история не заканчивается: запустив КС, можно наконец реверсить протокол обмена с ЦПИ, дабы задавать все эти параметры при помощи программы на компьютере или МК.
Такие дела.
Другие мои посты про блоки системы «автомашинист»
- Разбираемся с подключением блока индикации от системы автоведения поезда
- Автомашинист. Оживляем «автопилот» для электрички
- Автомашинист. Возвращаем к жизни процессорный блок
- Автомашинист. Intel Atom водит поезда
- Автомашинист. Запускаем блок коммутации и сопряжения
Автор: MaFrance351
