Привет! Знакомый гитарист попросил меня отремонтировать его самоделку — плату эффекта перегруза по мотивам Electro-Harmonix Big Muff Pi, которая однажды перестала работать по неизвестным причинам.
Вариантов схемы легендарного Big Muff существует очень много, причём мне повезло: сегодняшний оказался особенно интересным.
Также в мои задачи входило установить модуль эффекта в корпус и снабдить его ножным переключателем небуферизованного обхода со светодиодной индикацией.
▍ Как закрепить плату?
Итак, передо мной предстала плата неправильной формы с габаритными размерами 101 на 45 миллиметров. Она изготовлена не из дешёвого ломкого гетинакса, а из хорошего стеклотекстолита с основательной полуторамиллиметровой толщиной.

Отверстия под винты для монтажа в корпусе педали не предусмотрены, как и на большинстве других плат гитарных эффектов, предназначенных под серийные корпуса типоразмеров Hammond и Gainta.
Однако это потому, что плата «примочки» чаще всего крепится за ножной переключатель. Вот, например, предусилитель Dirty Little Secret из прекрасного конструктора от омской фирмы GuitaraMania.
Плата классического винтажного дисторшна DS-1 из китайского набора Landtone должна была крепиться посредством такого же переключателя DPDT с двумя контактными группами на два положения.

Однако производитель заменил его на 3PDT с тремя контактными группами, не впаиваемый в плату, а подключаемый проводами. Тем не менее, габариты платы позволяют ей прекрасно держаться в корпусе за счёт силы упругости проводов. Нужно только предусмотреть изолирующую прокладку, на роль которой пригодилась рекламная открытка из набора.

Остальные конструкторы Landtone, например, трёхтранзисторное тремоло, чаще всего предусматривают крепление платы за 3PDT переключатель.

Исключением является только «прозрачный овердрайв» Klon Centaur, плата которого крепится за переменные резисторы, а переключатель подпаивается гибкими проводами.

Однако сегодняшняя плата не предусматривает и такого варианта крепления. Зато имеются обширные зоны, свободные от дорожек, где нетрудно просверлить отверстия под крепёжные винты М3.

При обработке стеклотекстолита нельзя забывать о том, что его пыль раздражает кожу и вредна для органов дыхания.
▍ Продолжаем знакомиться с пациентом
Одножильные провода из витой пары могут служить прекрасным решением для перемычек на плате. Но для межблочных соединений и подключения разъёмов, переменных резисторов и переключателей категорически рекомендуется использовать гибкий многожильный провод.

Последний не обломится в самый неподходящий момент, и его изоляция не ведёт себя так, как на фото выше. Уже одно это вполне могло вызвать короткое замыкание и стать причиной неисправности. Признаюсь, лет десять назад этим грешили и мои поделки.

Зато автор данного экземпляра платы основательно облудил всю медную фольгу, что придаёт изделию не только красоты, но и коррозионной стойкости.

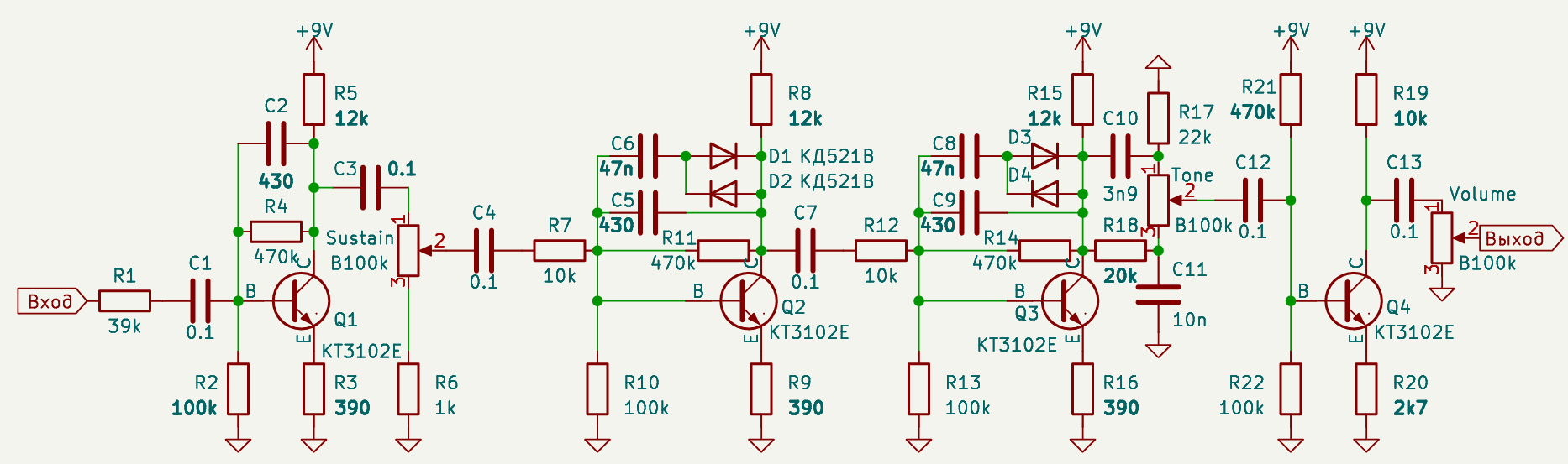
Устройство собрано на четырёх винтажных советских транзисторах КТ3102Б, произведённых в ноябре 1985 года. Корпуса транзисторов металлические, ножки — жёлтые, однако маркировки в виде ромбика, означающей содержание драгоценных металлов, не наблюдается.
▍ Немного истории
Зато имеется старый логотип Александровского завода полупроводниковых приборов имени 50-летия СССР, по сей день продолжающего работу под брендами Крип-Техно и Далекс (ранее Элекс).

Что интересно, создатель оригинального Big Muff Pi — американская компания Electro-Harmonix — использовала транзисторы КТ3102 в своих серийных изделиях, производившихся как в США, так и в России под брендом SOVTEK.

Первое издание Red Army Overdrive содержало бутиковые компоненты: высокочастотные опрессованные слюдяные конденсаторы КСО, коричневые резисторы МЛТ с надписями, диоды КД521В с тремя жёлтыми полосками и почти такие же желтоногие транзисторы КТ3102 в корпусах TO-18 с логотипом Александровского завода, как на сегодняшней плате, но с буквенным индексом Е, а не Б.

Во втором издании применялись зелёные палладиевые конденсаторы КМ, диоды КД521А с тремя синими кольцами и транзисторы в пластиковых корпусах TO-92, маркированных точкой белой краски на верхнем торце, что означает КТ3102Е.
Нехватка бутиковых 430-пикофарадных «шоколадок» — конденсаторов КСО — заставила основателя Electro-Harmonix и SOVTEK Майка Мэттьюза заменить каждый из них на пару красных дисковых конденсаторов номиналом по 1 нанофарад каждый, соединённых последовательно.
Эти дешёвые керамические «флажки» снискали нелюбовь аудиофилов, в первую очередь, из-за выраженного микрофонного эффекта. Однако задача гитарных педалей — не воспроизводить звук как можно ближе к оригиналу, а искажать его нужным образом.
Поэтому нельзя однозначно сказать, что применение однослойной дисковой керамики — плохое решение. Оба издания Red Army Overdrive выглядят и звучат согласно замыслу Майка Мэттьюза, и за три десятилетия успели приобрести весьма значительную коллекционную ценность.
▍ Такие разные транзисторы
Если буквенный индекс слабосигнального быстропереключательного диода КД521 определяет только допустимое обратное напряжение (постоянное 75 В для А и 50 вольт для В, и импульсное на 5 вольт выше), то малошумящие эпитаксиально-планарные кремниевые транзисторы КТ3102 с разными буквами отличаются друг от друга более разительно.
КТ3102Б на самодельной плате обладает по сравнению с КТ3102Е в изделиях SOVTEK вдвое меньшим статическим коэффициентом усиления по току в схеме с общим эмиттером (от 200 до 500 против 400-1000).
Обратный ток коллектора КТ3102Б выше, чем у Е, более чем втрое (50 наноампер против 15), а коэффициент шума хуже в два с половиной раза (10 против 4).
Разработчикам электронных схем на транзисторах приходится подбирать номиналы компонентов обвязки с учётом характеристик последних. Поэтому схема самоделки должна отличаться от Red Army Overdrive, если, конечно, создатель платы не взял транзисторы в красивых корпусах без учёта буквенного индекса.
▍ Определяем версию схемы
Чтобы узнать, с каким вариантом схемы Big Muff Pi мы имеем дело, был произведён реверс-инжиниринг платы.

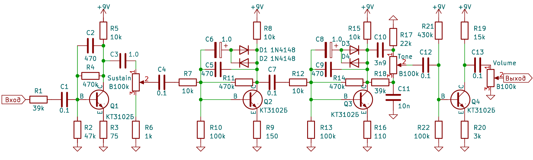
Кроме буквенных индексов транзисторов, от Red Army Overdrive данную версию отличают импортные диоды 1N4148 вместо КД521, а также следующие номиналы компонентов каскадов перегруза:
- конденсаторы отрицательной обратной связи по высокой частоте С2, C5 и C9 470 пикофарад вместо 430,
- 10-килоомные резисторы коллекторной нагрузки R5, R8 и R15 вместо 12-килоомных,
- дифференцированные номиналы резисторов автоматической температурной компенсации режима — R3 75 Ом, R9 150 Ом, R16 110 Ом вместо унифицированных 390 Ом во всех трёх каскадах,
- электролитические конденсаторы номиналом 1 микрофарад в цепи симметричных диодных ограничителей (клипперов) сигнала C6 и C8 вместо плёночных 47-нанофарадных.
Первое и второе различия можно считать близкими значениями. Создатель платы просто взял компоненты тех номиналов, что были у него под рукой.
Сопротивление эмиттерного резистора авторежима должно быть тем меньшим, чем выше статический коэффициент передачи тока транзистора.
Можно предположить, что номиналы резисторов рассчитаны или подобраны после измерения данного параметра либо контроля напряжений на электродах транзисторов в работающей схеме.
1 микрофарад в цепи диодного ограничителя характерен для одной из самых ранних и классических ревизий — «Ram`s Head» 1976 года на транзисторах структуры n-p-n.
Корпус педали данной версии был украшен логотипом в виде головы барана, представлявшей собой карикатуру на самого Майка Мэттьюза.

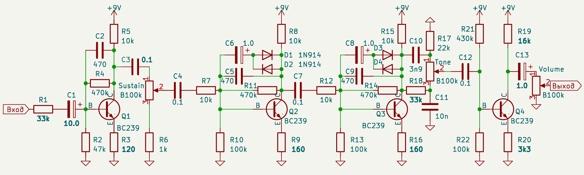
Транзистор КТ3102Б очень похож на BC239, поэтому на схеме этого варианта «Ram`s Head» мы видим совсем немного отличий от сегодняшней самоделки.

И, наконец, 1-микрофарадный C4 можно наблюдать на первой ревизии в корпусе обновлённого дизайна 1976 года, ставшего классическим и самым узнаваемым.

Итак, с номиналами компонентов создатель самодельной платы не ошибся. 100-нанофарадный C1 на входе унаследован от Red Army Overdrive, номинал R20 — то, что было под рукой, а R3 и R16 подобраны соответственно коэффициентам усиления имеющихся экземпляров транзисторов.

Тем не менее, эффект не работал. При включении в хайгейновый канал усилителя было едва слышно бледную тень сигнала электрогитары, но не более того. При этом обрывов и коротких замыканий на плате не замечено.
▍ Ищем причину неисправности
Запитываем плату эффекта от девятивольтового блока питания, вооружаемся самодельным запоминающим цифровым осциллографом DSO138 и приступаем к покаскадной проверке прохождения тестового сигнала, в качестве которого сгодятся наводки с металлического щупа, удерживаемого в руке.

Ещё лучше использовать встроенный в осциллограф источник тестового меандра частотой 1 килогерц. Но его амплитуда составляет 3.3 вольта, что для исследования данной схемы гитарного эффекта слишком много. Амплитуду сигнала можно снизить резистивным делителем, например, до 100 милливольт.
Кстати, осциллограф DSO138 можно усовершенствовать, добавив простейший формирователь пилы, треугольника и синусоиды по схеме из статьи про функциональные генераторы.

Форма сигналов, предоставляемых такой примитивной схемой, весьма далека от идеала. Однако ничто не мешает пронаблюдать на экране осциллографа и преобразованный, и исходный сигнал, что позволит сделать выводы о работе каскада.

Как выяснилось, сигнал проходит через все каскады, но без усиления, причём подключение и отключение штекера питания ничего не меняет. Мультиметр показал, что питание на плату не поступает вообще.
Таинственная неисправность на деле оказалась очень простой: плюсовой провод платы припаян к лепестку разъёма, предназначенному для плюсового вывода девятивольтовой батарейки «Крона», если предусматривается её наличие в корпусе педали.

Вставленный штекер внешнего питания отключает этот лепесток, предотвращая неконтролированный заряд батарейки, который наверняка приведёт к вытеканию электролита и коррозии.
Итак, сегодня в очередной раз подтвердилось одно простое правило: проверку электронного устройства следует всегда начинать с цепей питания.
▍ Сборка педали
Размечаем и сверлим необходимые отверстия. Устанавливаем латунные стойки для эстетичного и надёжного крепления печатной платы эффекта.

Добавляем ножной 3PDT переключатель, светодиод в оправе и его токоограничительный резистор. Выполняем соединения гибким многожильным проводом.

Также не помешает установить электролитический конденсатор фильтра питания (100 мкФ 16 В), и параллельно ему обратносмещённый выпрямительный диод 1N4007 для защиты компонентов схемы эффекта от повреждения в случае подачи напряжения неправильной полярности.
▍ Наслаждаемся результатами
Теперь педаль полностью готова, и её можно испытывать. Играть буду на любимой ультрадешёвой китайской электрогитаре с переделанными звукоснимателями, потому что там установлены и средний сингл, и оба крайних хамбакера, в чистый и кранчевый каналы моего самодельного лампово-транзисторного усилителя, о котором когда-нибудь подробно расскажу.
Так хороший бутиковый эффект получил достойный надёжный корпус, который защитит плату от всего, что может случиться на репетициях, записях и концертах, а также между ними.
Лично мне звучание этой педали нравится больше, чем у самоделки по схеме «треугольного» Big Muff. Но это вопрос личных вкусов и предпочтений.
Транзисторные и ламповые искажения аудиосигнала электрогитары содержат в себе много нюансов, позволяющих добиться уникальных звучаний, получить вдохновение и создать новые произведения музыкального искусства.
Поэтому энтузиасты гитарных педалей часто охотятся за редкими винтажными радиодеталями, необычные параметры которых позволяют либо максимально приблизиться к воспроизведению культовой классики, либо, наоборот, создать что-то совершенно новое.
Уникальный эффект вернулся к владельцу в виде работоспособной педали, а я теперь задумываюсь о том, не собрать ли для себя ещё один транзисторный фузз.
© 2025 ООО «МТ ФИНАНС»
Автор: Lunathecat
