
Когда-то ещё в школе я впервые услышал о полевых транзисторах («полевиках»), и мне сразу захотелось сделать на них усилитель, приёмник или передатчик. В отличие от биполярных, полевые транзисторы обладают большим входным сопротивлением. Тогда мне были доступны только низкочастотные полевики, маломощные и слаботочные, очень чувствительные к статическому электричеству. На них мне удалось собрать разные усилители низкой частоты (УНЧ).
Сегодня полевые транзисторы (FET, Field-Effect Transistors) работают на высоких и низких частотах, способны управлять нагрузками с током в сотни ампер при напряжениях в сотни вольт. На мощных полевиках делают выходные каскады УНЧ и радиопередатчиков, измерительные приборы, схемы для силовой электроники и другие устройства.
Во многих случаях полевые транзисторы с успехом могут заменить радиолампы, если речь не идет о выходных каскадах очень мощных высокочастотных передатчиков. Также любители «лампового звука» предпочитают применять не полевики, а радиолампы в высококачественной аудиоаппаратуре. Надо сказать, не все услышат различие в звучании современных УНЧ на лампах и полевых транзисторах.
Но если речь идет о коммутации, силовой электронике, устройствах защиты, логических схемах и малошумящих усилителях, то во многих случаях полевые транзисторы будут предпочтительнее биполярных.
И, конечно, полевые транзисторы применяются в современных цифровых интегральных схемах. Они дают экономию потребляемой энергии по сравнению с биполярными транзисторами при высокой скорости работы.
Замечу, что и современные полевики «боятся» статического электричества. При работе с ними имеет смысл использовать антистатический браслет и принимать другие меры предосторожности.
Классификация полевых транзисторов
Сразу скажу, что термин «полевой транзистор» применяется к транзисторам различных видов. На рис. 1 показана классификация видов полевиков и их обозначение на принципиальных схемах.
Также применяются биполярные транзисторы с изолированным затвором insulated-gate bipolar transistor (IGBT), представляющие собой комбинацию биполярного и полевого транзистора.
Полевые транзисторы с управляющим p-n переходом
Полевые транзисторы с управляющим p-n переходом появились в 1953 году. Конструкцию такого транзистора предложили Джордж Клемент Дейси и Ян Росс.
Однако работающие устройства стали доступны только в 1960 году. Это были транзисторы со структурой метал-оксид-полупроводник Metal–Oxide–Semiconductor (MOS, или МОП). Также использовалось и другое название структуры — металл–диэлектрик–полупроводник (MДП).
Подробнее об истории создания и развития полевых транзисторов можно почитать в статье «Мощные полевые транзисторы: история, развитие и перспективы. Аналитический обзор».
Схематически конструкция полевого транзистора с управляющим p-n переходом (Junction Field-Effect Transistor, JFET) показана на рис. 2.
Здесь на пластину из кремниевого полупроводника p-типа внедрены сильнолегированные области n-типа — исток и сток. Между этими областями может возникать канал n-типа. Если транзистор открыт, то по этому каналу идет ток.
Сверху канал покрыт тонким слоем диэлектрика SiO₂. К областям истока и стока подключены электроды из алюминия (Al). Они образуют выводы транзистора, которые мы будем подключать к нашим схемам.
Исток здесь можно считать аналогом катода радиолампы или эмиттера транзистора, а сток — аналогом анода радиолампы или коллектора транзистора.
В качестве управляющего используется третий электрод — затвор, представляющий собой p-n переход. Продолжая аналогию, заметим, что затвор аналогичен сетке лампового триода или базе транзистора.
Подавая отрицательное напряжение на затвор, мы уменьшаем ширину проводящего канала. В отличие от базы биполярного транзистора, затвор полевого транзистора практически не потребляет тока, обеспечивая большое входное сопротивление.
Если на затворе нулевое напряжение, канал открыт и ток свободно идет от истока к стоку. Подавая отрицательное напряжение на затвор, можно уменьшить ширину канала, что приведет к уменьшению тока. Когда отрицательное напряжение достаточно велико (равно так называемому напряжению отсечки), канал будет полностью закрыт.
Что касается применения, то полевые транзисторы с p-n хорошо подходят для усилителей низкой частоты, предусилителей микрофонов и датчиков измерительной аппаратуры, а также в аналоговых ключах (для коммутации небольших токов и напряжений). Такие транзисторы малошумящие, обладают высокой линейностью.
Дополнительную информацию о работе полевого транзистора с p-n переходом читайте в статье «Принцип работы полевого транзистора с управляющим p-n переходом».
Полевые транзисторы с изолированным затвором
В отличие от полевых транзисторов с p-n переходом, в полевиках с изолированным затвором канал отделен от затвора с помощью диэлектрика из диоксида кремния SiO₂ (рис. 3, 4). Такая изоляция обеспечивает входное сопротивление порядка 1010…1014 Ом. Это во много раз больше, чем у полевых транзисторов с p-n переходом — там это сопротивление только 107…109 Ом.
В транзисторах со встроенным каналом при нулевом напряжении на затворе образуется канал в виде инверсионного слоя, соединяющий исток и сток (рис. 3).
Если в транзисторе используется индуцированный канал, этот канал появляется только при определенной полярности и значении напряжения на затворе. Если приложить такое напряжение, называемое пороговым, между истоком и стоком пойдет ток (рис. 4).
На рис. 3 и 4 показаны полевые транзисторы с подложкой и каналом p-типа. Если же применяется подложка p-типа, то будет канал n-типа.
MOSFET-транзисторы применяются в цифровой логике, а также импульсных схемах. Мощные полевые транзисторы встречаются в источниках питания, инверторах, в схемах управления двигателями, в преобразователях напряжений, в ШИМ-генераторах.
Транзисторы IGBT, состоящие из полевого и биполярного транзистора, способны управлять сильноточными и высоковольтными нагрузками, такими как схемы питания электропоездов и сварочные аппараты.
Отдельно стоит отметить высокочастотные полевые транзисторы, пригодные для приемников и передатчиков ВЧ и СВЧ диапазонов. В этой статье мы будем использовать такие транзисторы для кварцевого генератора и усилителя мощности простого передатчика.
Подробнее об устройстве полевых транзисторов с изолированным затвором можно прочитать в статье «MOSFET транзистор. Полевой транзистор с изолированным затвором».
Полевые транзисторы с двумя затворами
Помимо полевых транзисторов с одним затвором, существуют полевые транзисторы с двумя затворами (рис. 1). Второй затвор можно использовать для управления, а также для уменьшения ёмкости между входом и выходом.
Такие транзисторы применяются в модуляторах и демодуляторах, смесителях, высокочастотных усилителях и других подобных устройствах. Подробнее об устройстве и работе полевых транзисторов с двумя затворами читайте в статье «Двухзатворный МОП-транзистор, конструкция, работа, характеристики VI, преимущества, проблемы и применение».
Защита от статического электричества
Прежде чем вы начнете эксперименты с полевыми транзисторами, нужно знать про их «ахиллесову пяту» — они очень чувствительны к статическому электричеству.
На рис. 5 полевые транзисторы разных типов сфотографированы на фольге, и это неспроста.
Я храню полевые транзисторы завернутыми в фольгу для защиты от статического электричества.
Опасное значение статического напряжения для полевых транзисторов не превышает десятков или пары сотен вольт. В то же время статическое электричество, накопленное на одежде, теле человека или других предметов может измеряться киловольтами.
При работе с полевыми транзисторами или другими компонентами, чувствительными к статике, нужно использовать антистатический браслет (рис. 6).
Зажим типа «крокодил» этого браслета подключается к заземлению, например, к батарее отопления. Я подсоединил его к «земле» осциллографа.
Рекомендуется использовать низковольтные паяльники, предусмотрев заземление жала и теплоотвод в виде пинцета. Современное оборудование подключается к евро розеткам, в которых предусмотрен вывод заземления.
Также встречаются рекомендации соединять между собой все выводы полевого транзистора перед пайкой. Для этого можно отделить одну жилу многожильного провода и скрутить ей выводы транзистора между собой.
В некоторых типах полевых транзисторов предусмотрены встроенные защитные стабилитроны между истоком и затвором. О наличии такой защиты можно узнать из даташита на транзистор. Но даже если защита есть, лучше все же использовать антистатические браслеты.
Кварцевый генератор на полевом транзисторе
В статье «Этот увлекательный мир радиопередатчиков на транзисторах» я написал о том, как сделать кварцевый генератор и простой передатчик на частоту 27,14 МГц для радиоуправления на биполярных транзисторах. Теперь я расскажу, как сделать аналогичные конструкции на полевых транзисторах.
Генератор Пирса для проверки кварцевых резонаторов
На рис. 7 показана очень простая схема генератора Пирса, собранную на полевом транзисторе КП303Д из моей коллекции. Такой генератор ещё называют кварцевым генератором с ёмкостной связью.
Особенность генератора Пирса в том, что он возбуждается на основной частоте резонанса, а не на гармонике. Если у вас есть высокочастотный кварц — на десятки, а может даже и на сотни МГц, и эта частота написана на корпусе кварца, то скорее всего, имеется в виду одна из гармоник основной частоты резонанса. Например, у моего кварца на 27.14 МГц основная частота резонанса 9.046 МГц.
Чтобы проверить частоту основного резонанса, я собрал только что упомянутый генератор Пирса на макетной плате (рис. 8).
В этом генераторе использованы такие детали:
-
R1 – 10 мОм
-
C1 – 1000 пФ
-
С2 – 100 нФ
-
L1 – 2.5 мГн
-
VT1 – КП303Д
-
ZQ1 – 27,14 МГц
Частоту выходного сигнала удобно контролировать осциллографом, подключив его к стоку полевого транзистора через конденсатор ёмкостью 10 пФ.
Параметры транзистора КП303 можно найти в даташите, а цоколёвка приведена на рис. 9.
Генератор с возбуждением на третьей гармонике
Чтобы получить генератор колебаний с частотой 27,14 МГц на третьей гармонике кварца (на третьем обертоне), я использовал немного упрощённую схему из статьи «Кварцевый гетеродин на полевом транзисторе» (рис. 10)
На рис. 11 этот генератор показан в сборе.
В схеме использованы такие детали:
-
R1 – 100 кОм
-
R2 – 100 Ом
-
C1 – 10 пФ
-
С2 – 100 нФ
-
L1 – 0.6...1.7 мкГн
-
L2 – три витка провода 0.5 мм поверх L1
-
ZQ1 – 27,14 МГц
-
VT1 – КП303Д
Сигнал, полученный от этого генератора, показан на рис. 12.
При измерениях осциллограф был подключен к катушке L2.
Добавляем амплитудную модуляцию
Чтобы добавить амплитудную модуляцию в наш высокочастотный сигнал, используем двухзатворный полевой транзистор КП306А. На первый затвор будем подавать сигнал с кварцевого генератора, а на второй — модулирующий низкочастотный сигнал (рис. 13).
Здесь я применил такие детали:
-
R1 – 100 кОм
-
R2 – 100 Ом
-
R3 – 10 кОм
-
R4 – 47 кОм
-
R5 – 500 Ом
-
C1 – 10 пФ
-
С2 – 100 нФ
-
C3 – 1 мкФ
-
C4 – 68 нФ
-
C5 – 10 пФ
-
С6 – 100 нФ
-
L1 – 0.6...1.7 мкГн
-
L2 – три витка провода 0.5 мм поверх L1
-
L3 – 0.6...1.7 мкГн
-
L4 – три витка провода 0.5 мм поверх L1
-
ZQ1 – 27,14 МГц
-
VT1 – КП303Д
-
VT2 – КП306А
Собранная схема показана на рис. 14.
Чтобы проверить амплитудную модуляцию, я подавал низкочастотный сигнал (частотой 10 КГц и амплитудой в несколько вольт) с генератора FY6900 на управляющий вход — второй затвор полевого транзистора VT2.
Результат модуляции синусоидальным сигналом показан на рис. 15.
Как видите, здесь присутствуют нелинейные искажения. Они связаны с нелинейной ВАХ полевого транзистора.
Для снижения нелинейных искажений можно подобрать напряжение на втором затворе с помощью потенциометра R3, а также уменьшить глубину модуляции.
Модуляция прямоугольными импульсами демонстрируется на рис. 16.
Параметры полевого транзистора КП306 можно посмотреть в даташите. Цоколёвка этого транзистора показана на рис. 17.
Если вы не сможете найти транзистор КП306, используйте вместо него двухзатворные полевики КП327 или КП350.
Строим выходной каскад передатчика
Добавим к нашему передатчику выходной каскад усиления мощности на полевом транзисторе 2П905А, а также выходной П-контур для согласования с антенной (рис. 18).
Обратите внимание, что с помощью резистора R7 можно регулировать напряжение смещения на затворе полевого транзистора VT3 для достижения максимального усиления.
Настройку П-контура, а также методику оценки выходной мощности передатчика я описал в статье «Этот увлекательный мир радиопередатчиков на транзисторах».
Детали, примененные в генераторе на транзисторе VT1 и амплитудном модуляторе на транзисторе VT2, были описаны ранее. В каскаде усилителя мощности на транзисторе VT3 были использованы такие детали:
-
R6 – 47 кОм
-
R7 – 10 кОм
-
С6, С11 – 100 нФ
-
C7, C8 – 68 нФ
-
C8, C9 – 100 пФ
-
С10 – 10 нФ
-
L5 – дроссель 12 мкГн
-
L6 – 0.3...0.8 мкГн
-
L7 – 0.6...1.7 мкГн
-
VT3 – 2П905А
Передатчик с усилителем мощности в сборе показан на рис. 19.
Транзистор VT3 рекомендуется установить на радиатор для отвода тепла (на рис. 19 не показан).
В верхней части рисунка вы можете заметить антенну, а также пластмассовую отвертку, которой очень удобно вращать сердечники катушек индуктивности. Такая отвертка сама по себе не оказывает влияния на индуктивность катушек и не мешает производить настройку.
Цоколёвку транзистора 2П905А вы найдете на рис. 20.
Измеренная мощность передатчика составляет примерно 60-80 мВт. Этого вполне достаточно для радиоуправления на небольших расстояниях.
Управляем мощной нагрузкой
Еще одно распространенное применение полевых транзисторов — управление мощной нагрузкой.
Представьте себе, что нужно управлять освещением или электродвигателями при помощи микрокомпьютеров, таких как Arduino, Raspberry Pi, Micro:bit или Repka Pi.
Для управления различными устройствами в микрокомпьютерах и микроконтроллерах обычно предусмотрен интерфейс GPIO. Нагрузочная способность выходов такого интерфейса составляет единицы или десятки мА, в то время как потребляемый ток мощных устройств изменяется десятками или даже сотнями ампер.
Кроме этого, в зависимости от типа микрокомпьютера или микроконтроллера выходное напряжение на контактах GPIO составляет 3.3 В или 5 В. Но для управления мощными нагрузками может потребоваться напряжение в десятки или даже сотни вольт.
Мощные полевые транзисторы и модули
В качестве примера приведем мощный полевой транзистор IRF530 с N-каналом, который я использовал при подготовке материала для этой статьи. Он может коммутировать ток до 14 А при напряжении до 100 В.
Есть и более мощные, более высоковольтные полевые транзисторы. Например, IGBT транзистор 2MBI150VH-170-50 может управлять нагрузкой под напряжением 1700 В при токе 250 А.
На рис. 21 показан модуль на полевых транзисторах М2ТКП-125 с такими параметрами:
-
максимальный ток 125 А;
-
допустимое напряжение 100 В;
-
сопротивление канала в открытом состоянии 0,006 Ом;
-
время включения/выключения 80/60 нс.
Сегодня доступны более мощные модули этой серии. Есть модули на напряжение 1200 В и ток 1200 А, например, МТКИ-1200-12-ПБДТ.
Для экспериментов с управлением нагрузкой от микрокомпьютера Micro::bit были использованы биполярные транзисторы BC337-16 и мощные полевые транзисторы IRF530. На рис. 22 биполярный транзистор BC337-16 показан слева, а полевой IRF530 — справа.
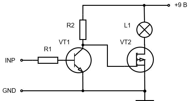
Управление автомобильной лампочкой через GPIO
На рис. 23 приведена схема управления автомобильной лампочкой через интерфейс GPIO, способного выдавать только 3,3 В при токе в несколько мА.
В схеме использованы такие детали:
Транзисторы и резисторы я взял из набора на базе Arduino, но их можно найти в продаже или заменить на аналогичные по параметрам.
Вывод GND необходимо соединить с общим проводом микрокомпьютера, а вывод INP подключить к одному из выходов порта GPIO, которым вы будете управлять из программы.
Разумеется, автомобильную лампочку нельзя подключать напрямую к выводам GPIO, так как это будет равносильно замыканию этих выводов на землю. Ток и напряжение, которое можно получить от GPIO, совершенно недостаточны для зажигания автомобильной лампочки.
Для управления лампочкой я использовал упомянутый выше полевой MOSFET транзистор IRF530 с N-каналом. Но почему бы не подключить напрямую к выходу порта GPIO затвор полевого транзистора? Зачем нужен еще и биполярный транзистор?
Я уже говорил, что максимальное напряжение на контактах GPIO может быть всего 3,3 В. Этого недостаточно для переключения полевого транзистора IRF530 — нужно как минимум 5-10 В. Такое напряжение и обеспечивает биполярный транзистор.
Наша схема работает как инвертор
Как видно из схемы, база биполярного транзистора подключена через токоограничительный резистор к порту GPIO. При этом коллектор биполярного транзистора подсоединен через резистор номиналом 1 КОм к шине питания 9 В. Также к коллектору мы подключили затвор полевого транзистора.
Когда программа записывает в контакт порта GPIO нулевое значение, биполярный транзистор закрывается. В результате напряжение 9 В попадает на затвор полевого транзистора, он открывается, и лампочка горит.
Если программа записывает в этот контакт значение единицы, биполярный транзистор открывается напряжением 3,3 В, и напряжение на затворе полевого транзистора становится близким к нулю. В результате полевой транзистор закрывается, а лампочка гаснет.
Получилось, что наша схема работает как инвертор. Для того чтобы зажечь лампочку, нам нужно записать в соответствующий контакт GPIO нулевое значение, а для того, чтобы погасить — значение единицы. При составлении программы управления лампочкой следует это учитывать.
На рис. 24 показана схема управления лампочкой на базе микроконтроллера Micro::bit.
Здесь микроконтроллер Micro:bit питается от своей батарейки напряжением 3 В, а лампочка и схема с транзисторами — от своей, напряжением 9 В.
Если ваш микрокомпьютер управляет мощной нагрузкой, такой, например, как электродвигатели, имеет смысл предусмотреть для нагрузки отдельный сильноточный блок питания. При этом возможные скачки напряжения на мощной нагрузке не будут создавать помех для работы микрокомпьютера.
Программа управления лампочкой
Программа управления лампочкой для микроконтроллера Micro:bit, созданная с помощью визуальной среды Microsoft MakeCode, показана на рис. 25.
В начале своей работы программа записывает в контакт P0, подключенный к INP, единицу. Это приведет к тому, что биполярный транзистор в схеме будет открыт, полевой закрыт, а лампочка не будет гореть.
Если нажать кнопку A на плате Micro:bit, на контакте P0 появится нулевое значение. В результате оба транзистора переключатся в противоположное состояние, и лампочка загорится.
Кнопка B вернет схему в первоначальное состояние, при этом лампочка погаснет.
Что дальше
В этой статье мы разобрали, что такое полевые транзисторы, их разновидности и устройство, как они применяются в передатчиках, а также для управления мощной нагрузкой. А в предыдущей статье я рассказал про передатчики на биполярных транзисторах. Надеюсь, вам пригодятся эти знания при разработке своих DIY-проектов, таких как системы радиоуправления и радиосвязи.
Возможно, вам бы хотелось добавить к передатчику усилитель мощности, чтобы использовать его для радиосвязи в нелицензируемом гражданском CB диапазоне?
А может вам было бы интересно сделать самому радиоприемник КВ и УКВ диапазона?
Мир радио очень увлекательный и создание несложных приемников и передатчиков поможет вам войти в него.
Напишите в комментариях, что вам еще хотелось бы узнать про транзисторы, передатчики, приемники, или может быть про что-то другое, связанное с этой темой.
Автор @AlexandreFrolov
НЛО прилетело и оставило здесь промокод для читателей нашего блога:
-15% на заказ любого VDS (кроме тарифа Прогрев) — HABRFIRSTVDS.
Автор: FirstJohn
