В статье https://habr.com/ru/articles/925212/ рассказал о своем варианте простого и дешевого датчика утечки воды.
Датчик реализован на одной микросхеме логического инвертора и в дежурном режиме потребляет от батарейки не более 0.1 uА. Реально получилось менее 0.1 uA.
Такое энергопотребление теоретически обеспечивает работу датчика в дежурном режиме от батарейки CR2032 емкостью 200 мА*ч, при 50% расходе емкости батарейки, более 114 лет.
В реальных условиях время работы датчика от одной батарейки будет очевидно меньше, но, что более важно, это время не является априори известным.
Поэтому хотелось бы контролировать состояние батарейки, чтобы своевременно ее заменить. Кроме того, так как датчик в дежурном режиме не создает никаких сигналов, то возникает сомнение в его исправности.
Применение звуковой сигнализации об аварийной ситуации эффективно лишь при присутствии человека в относительной близости от датчика.
В данной статье расскажу про свой вариант беспроводного датчика, который устраняет указанные выше проблемы, но остается простым и дешевым в реализации.
Более универсальным решением, которое позволяет решить задачу автоматического перекрытия подачи воды, является реализация датчика с оповещением об аварийной ситуации по радиоканалу.
Экспериментальное сравнение дальности работы в закрытом помещении двух модулей на 433 MГц и 2.4 ГГц (BLE) показало следующее.
Модуль BLE работает устойчиво на расстоянии примерно 10 метров через две железобетонные стены.
Модуль на 433 МГц работает устойчиво через три железобетонных межэтажных перекрытия на расстоянии примерно 30 метров.
В этом эксперименте никаких специальных антенн не применялось.
Задача контроля работоспособности датчика решается следующим образом.
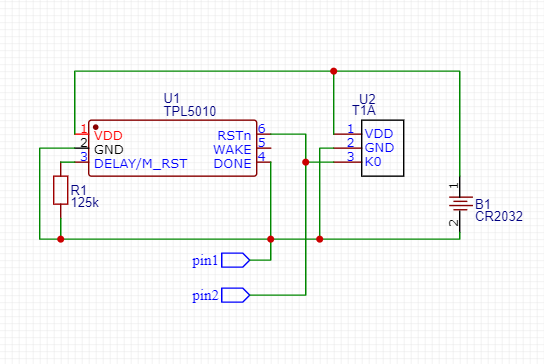
В схему датчика добавлен таймер, который с интервалом до двух часов (в схеме ниже выбран интервал 1 час) вызывает срабатывание датчика на 0.32 сек. При этом происходит излучение двух пакетов данных, которые распознаются на приемной стороне как сигналы исправности датчика.
Датчик реализовал на модуле передатчика 433 МГц T1A(цена на Али 60 руб.) , потребляет не более 0.6 uA в дежурном режиме и не более 5 mA в рабочем и позволяет реализовать до 6 датчиков с различными кодами за счет подключения к таймеру различных сочетаний контактов K0...K2.

В качестве таймера применил чип TPL5010 (цена в “Чип и Дип” 39 руб), который потребляет менее 0.1 uA.
В качестве приемника применил модуль R1A-M5N (цена на али 78 руб.), который позволяет принять пакеты данных через UART на ПК, смартфон или микроконтроллер в блоке управления автоматическим перекрытием подачи воды.

Если на приемной стороне используется микроконтроллер, то можно взять любой приемник на 433 мГц без встроенного дешифратора кода, например R1A(цена на али 58 руб.)

Реализация вариантов приемной части не является темой данной статьи.
Принципиальна схема датчика содержит микросхему TPl5010, резистор R1, модуль передатчика U2, батарейку на напряжение от 3 вольт и два контакта сенсора обнаружения воды.
В дежурном режиме датчик потребляет не более 0.7 uA. Кроме того, каждый час на 0.32 сек. включается передатчик. Средний ток потребления передатчика не превышает 0.45 uA.
Таким образом, данный вариант датчика потребляет в среднем не более 1.2 uA.
Такое энергопотребление обеспечивает работу датчика в дежурном режиме с почасовым контролем исправности датчика от батарейки CR2032 емкостью 200 мА*ч, при 50% расходе емкости батарейки, более 9 лет.
Автор: nikolz
