-v-nedvijimosti.jpg)
Ранее на Хабре мы опубликовали статью «От умного дома к умным корпорациям», в которой был упомянут Модуль визуализации поэтажных планов (МВПП), реализованный нами в рамках создания Автоматизированной системы управления недвижимостью. С помощью МВПП, открытого на планшете, мы могли удаленно мониторить показания различных датчиков, установленных на макете Умного дома, получить видео поток с камер наблюдения, а так же управлять освещением и работой фонтана. Сейчас, я бы хотел более подробно осветить основные возможности этого модуля и кратко рассказать о возможностях связи геоинформационной системы с системой управления предприятием.
МВПП – это основа, которая позволяет на своей базе реализовывать довольно обширный функционал. Любой объект с набором своих характеристик имеет пространственную привязку внутри здания. Любую цифру или «количество чего-либо» можно привязать к зданию, этажу или помещению, а в последующем, на основе этих данных, строить визуальные аналитические отчеты.
При реализации интеграции с другими информационными системами предприятия, например, с ERP, МВПП позволяет отобразить соответствующую информацию:
- рабочее место в помещении, где размещен Иванов Иван Иванович (с его фотографией, информацией о его должности, подразделении и телефоне);
- помещение, где размещен кондиционер с серийным номером SN777;
- помещения, в которых нарушены нормативы размещения сотрудников (по любому критерию, будь то норма площади, вентиляции и прочее);
- помещения, в которых не была проведена своевременная проверка или замена средств пожаротушения;
- рабочее место в помещении, на котором необходимо заменить сломавшийся телефонный аппарат – особенно актуально в Open Space;
- рентабельность того или иного подразделения предприятия в привязке к занимаемой им площади – предположим, что с учетом понесенных затрат на эксплуатацию и прочее, «отдел А», загруженный на 100% и занимающий 1/3 площади помещения приносит прибыли компании больше чем «отдел С», загруженный на 50% и занимающий 2/3 площади помещения.
Закладывая в МВПП ГИС, определенные алгоритмы, можно выполнять различные задачи моделирования, например автоматический подбор свободных площадей/рабочих мест или размещение сотрудников в соответствии с «матрицей совместимости». Пример моделируемой задачи: сотрудники «отдела А» должны размещаться поближе к «отделу Б», но его категорически не рекомендуется размещать в одном помещении вместе с «отделом С».
Визуализация поэтажных планов может являться точкой входа для подачи заявки в ServiceDesk. Таким образом, любой пользователь, предварительно пройдя авторизацию в системе (тем самым, идентифицировав себя и свое месторасположение), просто пишет в специальном поле «Сломался кондиционер – мне жарко» и в ServiceDesk передается вся необходимая для инициации инцидента информация – ФИО автора, его контактные данные, место инцидента, текст заявки.
МВПП Автоматизированной системы управления недвижимостью предназначается для широкого круга задач, в том числе:
- Визуализация и редактирование геометрии поэтажного плана;
- Визуализация и редактирование рабочих мест;
- Отображение атрибутивной информации (по зданиям, этажам, помещениям, рабочим и технологическим местам), хранящейся в SAP;
- Редактирование атрибутивной информации и сохранение ее в SAP;
- Построение различных аналитических отчетов;
- Планирование перепланировок помещений и размещения сотрудников.
МВПП реализован с использованием технологий Java/JavaScript и опубликован на веб-сервере Apache Tomcat, серверная часть модуля визуализации использует ArcGIS for Server компании ESRI, в качестве СУБД – Oracle с расширением для работы с пространственными данными. Кроме этого, для ArcGIS for Desktop было разработано несколько встраиваемых модулей (Add-In), отвечающих за авторизацию пользователя, в соответствии с ролевой моделью, и выполнение редактирования геометрии поэтажных планов.
На первоначальном этапе база пространственных данных содержала следующий набор слоев:
- Несущие стены;
- Несущие столбы;
- Не несущие стены;
- Перегородки;
- Двери;
- Лестницы;
- Окна;
- Лифты;
- Мебель;
- Инженерные системы;
- Рабочие места;
- Санузлы;
- Рабочие помещения;
- Прочие помещения.
-v-nedvijimosti-2.jpg)
Однако, в связи с появлением новых задач, которые будут решаться с использованием МВПП, структура данных также будет расширяться.
В МВПП реализована библиотека типовых рабочих мест, состоящая из ~ 20 различных конфигураций (естественно в едином с поэтажным планом масштабном ряде). Добавление рабочего места на поэтажный план осуществляется простым перетаскиванием его из библиотеки в нужное помещение. При этом, на основе пространственного анализа, МВПП определяет в какое помещение установили рабочее место, какое оно по счету, и записывает для этого рабочего места в базу пространственных данных всю необходимую атрибутивную информацию (идентификаторы здания, этажа, помещения, его номер и пр.). В последующем, при необходимости, рабочее место на поэтажном плане можно передвинуть, повернуть, поменять его атрибуты или удалить.
-v-nedvijimosti-3.jpg)
В модуле управления недвижимостью системы SAP у помещения имеются, среди прочих, следующие атрибуты (показатели) – фактическое количество рабочих и технологических мест. В текущей реализации, при добавлении новых рабочих мест в помещение или их удалении, значения соответствующих показателей в SAP меняются автоматически – т.е. нет необходимости подсчитывать итоговое количество рабочих мест каждого типа в помещениях и затем менять значения в соответствующих показателей в SAP вручную.
В SAP реализовано несколько разработок (функциональных модулей), которые отвечают за обработку запроса, полученного от МВПП, формирование и передачу в МВПП запрошенной информации. Для обеспечения интеграции МВПП с SAP, функциональные модули оформлены как веб-сервисы (на базе SAP ESA) и двухсторонний обмен информацией осуществляется XML – пакетами по безопасному протоколу SAP SSO2. Для получения возможности запуска веб-сервисов функционального назначения, пользователям МВПП необходимо пройти авторизацию в системе SAP посредством технического веб-сервиса с дополнительным контуром безопасности и проверки полномочий.
Основные задачи разработанных функциональных модулей – следующие:
- авторизация пользователя и определение его полномочий в МВПП согласно ролевой модели, ведущейся в SAP;
- выборка в SAP атрибутивной информации с перечнем объектов недвижимости, и передача её в МВПП;
- выборка в SAP атрибутивной информации по выбранному этажу объекта недвижимости (в том числе информации о размещенных на рабочих местах сотрудниках) и передача её в МВПП;
- автоматическое внесение в базу данных SAP изменений о результатах редактирования объектов посредством МВПП (в том числе создание/удаление помещений и рабочих мест).
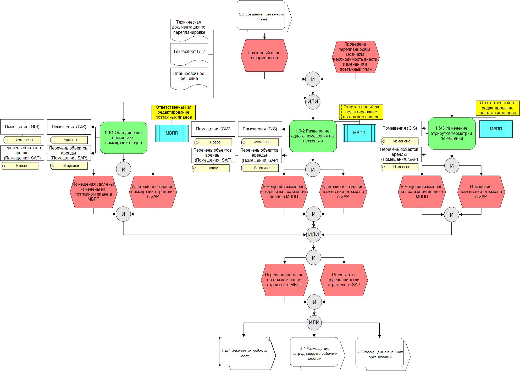
Так как основной упор в данной статье я хотел сделать именно на реализации двухсторонней связи между ГИС и SAP – на последнем пункте остановлюсь более подробно. Ниже представлена диаграмма процесса «Изменение поэтажного плана по результатам перепланировки». Частный случай перепланировки – это объединение двух и более помещений в одно (или разделение одного помещения на несколько).
-v-nedvijimosti-4.jpg)
В результате выполнения этого процесса средствами МВПП, происходит автоматическое выравнивание информации по измененным объектам в SAP. Однако, следует понимать, что при выполнении операции «Удаление» ни в SAP, ни в ГИС ничего не удаляется – в SAP происходит блокировка объекта (установка статусов блокировки основных данных и т.п.) на определенную дату, аналогичное ограничение «удаляемых» объектов определенной датой происходит и в базе пространственных данных ГИС. Это позволяет нам сохранить историю изменений и, при необходимости, отобразить в МВПП как актуальный на определенную дату поэтажный план, так и информацию о размещенных на рабочих местах сотрудниках в любой момент времени в прошлом. Подобным образом реализован процесс планирования будущих перепланировок и размещения сотрудников, т.е. взяв в МВПП за основу любой поэтажный план, можно спланировать его будущую планировку. В последующем (либо после процедуры согласования, либо по фактической перепланировке, либо по другому событию), спланированную планировку можно перевести в статус фактической. При этом все необходимые изменения в SAP (удаление помещений, создание новых помещений с заполнением атрибутивной информации по ним и пр.) будут выполнены автоматически посредством реализованной разработки на основе информации о произведенных в МВПП изменениях поэтажного плана. В частном случае, подобным образом в SAP происходит и автоматическое переселение сотрудников в реконструированных помещениях.
МВПП включает в себя два интерфейса – обзорное приложение, в котором отображаются объекты недвижимости на карте с их краткой характеристикой, и интерфейс по работе с поэтажными планами, в котором отображаются различные объекты на поэтажном плане с их подробной характеристикой. Повторю, что вся атрибутивная информация при каждом запросе передается из SAP, а не хранится в базе пространственных данных.
В обзорном приложении можно выполнить следующие функции:
- выбрать интересующий регион;
- найти объект недвижимости на карте по названию или адресу;
- отфильтровать объекты недвижимости по виду права собственности (аренда, собственность и пр.);
- отфильтровать объекты недвижимости по признаку «<» или «>» количества рабочих мест и/или площади объекта;
- отобразить детальную информацию по выделенному(-ным) объекту(-ам) недвижимости (количество свободных/занятых рабочих мест, площадь выделенных объектов и прочее).
-v-nedvijimosti-5.jpg)
В найденном объекте недвижимости пользователь может выбрать интересующий этаж, в результате чего открывается новое окно с поэтажным планом. В этом интерфейсе доступны следующие функции:
- просмотр расположения рабочих мест в помещении;
- просмотр информации о сотруднике, занимающем рабочее место (ФИО, должность, подразделение, дата размещения и пр.);
- редактирование рабочих мест (добавление новых РМ, удаление или перемещение свободных РМ);
- цветовая дифференциация помещений различного назначения (рабочее, санузлы, лестницы и пр.);
- просмотр информации по помещению или группе выбранных помещений (номер, площадь, проектная вместимость, фактическое количество свободных и занятых мест и пр.);
- редактирование атрибутивной информации по помещениям (все изменения передаются и сохраняются в SAP);
- цветовая и символьная идентификация рабочих мест по признаку:
- принадлежности к организационно-структурной единице (трёхуровневая орг. структура)
- занятости (свободно – занято)
- типу использования (рабочее – технологическое)
- цветовая дифференциация стен по типу (капитальные, перегородки и пр.);
- измерение расстояний и площадей;
- создание плановых версий планировок и размещения рабочих мест;
- печать поэтажного плана с выводом информации о количестве в соответствии с признаками занятия.
-v-nedvijimosti-6.jpg)
В заключении хочется сказать, что такое необычное, на первый взгляд картографа, использование геоинформационной системы, на самом деле не является чем-то из ряда вон выходящим. ГИС позволяет ориентироваться в пространстве, – а чем наши здания, этажи и помещения не пространства?!
ГИС позволяет отображать объекты на карте – мы размещаем различные типы рабочих мест и других технологических объектов с множеством атрибутов в помещениях, сами помещения на этажах. В той или иной степени, на поэтажных планах мы используем элементы пространственного анализа, поиска или геопроцессинга – всё как в большой ГИС, разве что, пока у нас нет функции расчета маршрутов внутри зданий …. ПОКА.
Автор: kelta78
