
Если вы разработчик мобильных приложений и у вас уже есть приложения под Windows Phone 8 или более ранние версии OS, вероятно, вы уже начинаете задумываться, стоит ли вам обновлять свои приложения до новой версии, каким образом это проще всего сделать и сколько это может занять времени. Это простые вопросы, для ответа на которые мы опубликуем несколько статей, описывающих основные сценарии обновления в пошаговом режиме.
В этой статье:
- Что нового и зачем обновляться до 8.1
- Основные сценарии обновления до 8.1
- Что необходимо для разработки
- Где достать Windows Phone 8.1
- Обучающие материалы
Что нового и зачем обновляться до 8.1
Новые возможности платформы и новые пользователи – это основные причины для обновления приложений на платформу 8.1.
Немного подробнее о возможностях.
Универсальные приложение – простой способ выйти на оба рынка

Хотите выпустить приложения сразу под Phone и Windows или сократить трудозатраты на поддержку двух существующих приложений? Надо создавать Universal apps.
WinRT и WinJS теперь в телефонах

Если у вас уже есть приложение на Windows Phone, вам рано или поздно придется перейти на новый XAML и C# или HTML и JavaScript.
WinRT – это не то же самое API, что было в предыдущей версии мобильной платформы, а разработка мобильных приложений WinJs была вообще не доступна.
Если вы раньше разрабатывали Windows Store приложения, то свой опыт вы можете перенести на разработку для Phone. Теперь у них общая объектная модель, жизненный цикл и большая часть элементов управления.
Глобальные изменения для WP разработчиков:
- WinRT или WinJS в качестве API для приложений.
- Новый жизненный цикл.
- Новый формат пакета приложения (.appx).
- Windows Push Notification Services (WNS).
Возможности платформы
Новые возможности описаны в статье на MSDN: Новые возможности Windows Phone 8.1
Улучшенный Silverlight 8.1
Основной аргумент оставаться на Silverlight и обновляться до Silverlight 8.1 — это новые возможности объектной модели и поддержка WinRT API.
Silverlight WinRT и XAML WinRT сейчас имеют отличия, которые в основном касаются работы с аудио, видео и контактами и, иногда, играют решающую роль в выборе платформы.
Возможности платформы
Основные и эксклюзивные возможности описаны в статье на MSDN: Silverlight 8.1.
Основные сценарии обновления до 8.1
Их всего три: обновление Silverlight приложения до новой версии, обновление Silverlight приложения до WinRT и расширение Windows Store приложений на Windows Phone 8.1.

Давайте разберемся, какие действия подразумевает каждый сценарий и какие есть ограничения.
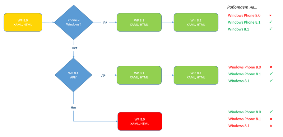
Обновление Silverlight 7.x/8.0 приложения до Silverlight 8.1
Если у вас есть приложение на Silverlight предыдущих версий, то у вас есть два пути. Обновлять приложение до новой версии или ждать, когда вам понадобится новое API.
Совет: обновлять, как только появится время, и пока, в Visual Studio 2013 в проекте вашего приложения, доступна кнопка автоматического обновления. Затем публиковать приложение в магазин, для новых пользователей платформы. Старое приложение из магазина не удалять. Пользователи старых устройств или не обновившиеся до новой версии OS пользователи — не могу воспользоваться 8.1 приложениями.
Возможность создавать проекты универсальных приложений для телефонов и планшетов на Silverlight не доступна.

Обновление Silverlight 7.x/8.0 приложения до WinRT
Тут все сложно. Придется пересобрать приложение в ручную. Создать новый проект и начать аккуратно переносить туда функционал старого проекта. Код на С# и всю логику решения вам удастся перенести достаточно быстро, а вот с интерфейсом будет больше нюансов.
Старые приложения работают и на предыдущих версиях мобильной OS и на новой, а новые приложения – только на 8.1.
После того, как вы сделаете Windows Phone 8.1 приложение, вы сможете расширить его до Windows Store приложения и опубликовать еще и в магазин Windows.

Расширение Windows Store приложения на Windows Phone 8.1
Если у вас есть Windows Store приложение на XAML и C# или HTML и JavaScript, то вы можете расширить его до Windows Phone 8.1 приложения. В Visual Studio 2013 есть специальное действие в контекстном меню проекта.
Как и в предыдущих случаях, старые приложения работают и на предыдущих версиях мобильной OS и на новой, а новые приложения – только на 8.1.

Резюме
Основные причины обновиться до новой версии:
- Нужны новые функциональные возможности, которых раньше не было.
- Хочу больше пользователей, меньше трудозатрат на поддержку приложений Phone и Windows и единый проект в Visual Studio. Возможно, собираюсь объединить свои приложения в единый кроссплатформенный проект в Visual Studio для Phone, Windows, iOS и Android.
- Не хочу отставать и пропускать целую версию. Попытка отсидеться до следующей версии кончается еще большим количеством проблем и труда, чем обновление вовремя.
Что необходимо для разработки
- Windows 8.1.
- Visual Studio 2013 Update 2 или выше.
- Windows Phone 8.1, если хотите тестироваться на устройстве. Для остального есть эмулятор.
Где достать Windows Phone 8.1
- Установить Windows Phone 8.1 Developer Preview.
- Установить релиз Windows Phone 8.1 на ваш Windows Phone 8.0. Уже в июле обновление станет доступно и придет на телефоны для всех пользователей в России.
- Купить новый телефон. Например, в России уже продают относительно не дорогие, полнофункциональные Nokia Lumia 630. Скоро появятся и другие телефоны на Windows Phone 8.1, в том числе, премиум модели.
Обучающие материалы
Автор: MissUFO
