Доброго времени суток.
Последние несколько лет я посвятил исследованию и созданию различных алгоритмов пространственной обработки сигналов в адаптивных антенных решётках, и продолжаю заниматься этим в рамках своей работы в настоящее время. Здесь я хотел бы поделиться теми знаниями и фишками, которые открыл для себя. Надеюсь, что это будет полезно для людей начинающих изучать эту область обработки сигналов или же просто интересующихся.
Что такое адаптивная антенная решётка?
Антенная решётка – это набор антенных элементов, некоторым образом размещённых в пространстве. Упрощённо структуру адаптивной антенной решётки, которую мы будем рассматривать, можно представить в следующем виде:

Адаптивные антенные решётки не редко называют «умными» антеннами (Smart antenna). «Умной» антенную решётку делает блок пространственной обработки сигнала и алгоритмы, реализованные в нём. Эти алгоритмы анализируют принимаемый сигнал и формируют набор весовых коэффициентов $inline$w_1...w_N$inline$, которые определяют амплитуду и начальную фазу сигнала для каждого из элементов. Заданное амплитудно-фазовое распределение определяет диаграмму направленности всей решётки в целом. Возможность синтезировать диаграмму направленности необходимой формы и изменять её в процессе обработки сигнала — одна из главных особенностей адаптивных антенных решёток, позволяющая решать широкий спектр задач. Но обо всём по порядку.
Как формируется диаграмма направленности?
Диаграмма направленности характеризует мощность сигнала, излучаемую в некотором направлении. Для простоты положим элементы решётки изотропными, т.е. для каждого из них мощность излучаемого сигнала не зависит от направления. Усиление или ослабление мощности, излучаемой решёткой в некотором направлении, получается вследствие интерференции ЭМВ, излученных различными элементами антенной решётки. Устойчивая интерференционная картина для ЭМВ возможна только при условии их когерентности, т.е. разность фаз сигналов не должна меняться со временем. В идеальном случае каждый из элементов антенной решётки должен излучать гармонический сигнал на одной и той же несущей частоте $inline$f_{0}$inline$. Однако на практике приходится работать с узкополосными сигналами, имеющими спектр конечной ширины $inline$Delta f << f_{0}$inline$.
Пусть все элементы АР излучают один и тот же сигнал с комплексной амплитудой $inline$x_n(t)=u(t)$inline$. Тогда на удаленном приёмнике принятый от n-ного элемента сигнал можно представить в аналитическом виде:
$$display$$a_n(t) = u(t-tau_n)e^{i2pi f_0(t-tau_n)}$$display$$
где $inline$tau_n$inline$ – задержка в распространении сигнала от антенного элемента до точки приёма.
Такой сигнал является «квазигармоническим», и для выполнения условия когерентности необходимо, чтобы максимальная задержка в распространении ЭМВ между любыми двумя элементами была много меньше характерного времени изменения огибающей сигнала $inline$T$inline$, т.е. $inline$u(t-tau_n) ≈ u(t-tau_m)$inline$. Таким образом, условие на когерентность узкополосного сигнала можно записать следующим образом:
$$display$$T≈frac{1}{Delta f}>>frac{D_{max}}{c}=max(tau_k-tau_m) $$display$$
где $inline$D_{max}$inline$ — максимальное расстояние между элементами АР, а $inline$с$inline$ — скорость света.
При приёме сигнала когерентное суммирование производится в цифровом виде в блоке пространственной обработки. В этом случае комплексное значение цифрового сигнала на выходе этого блока определяется выражением:
$$display$$y=sum_{n=1}^Nw_n^*x_n$$display$$
Последнее выражение удобнее представить в виде скалярного произведения N-мерных комплексных векторов в матричной форме:
$$display$$y=(textbf{w},textbf{x})=textbf{w}^Htextbf{x}$$display$$
где w и x — векторы-столбцы, а $inline$(.)^H$inline$ — операция эрмитового сопряжения.
Векторное представление сигналов является одним из базовых при работе с антенными решётками, т.к. часто позволяет избежать громоздких математических выкладок. Кроме того, отождествление принятого в некоторый момент времени сигнала с вектором часто позволяет абстрагироваться от реальной физической системы и понять, что же именно происходит с точки зрения геометрии.
Чтобы рассчитать диаграмму направленности антенной решётки необходимо мысленно и последовательно «запустить» на неё набор плоских волн со всех возможных направлений. В этом случае значения элементов вектора x можно представить в следующем виде:
$$display$$x_n=s_n=exp{-i(textbf{k}(phi,theta),textbf{r}_n)}$$display$$
где k – волновой вектор, $inline$phi$inline$ и $inline$theta$inline$ – азимутальный угол и угол места, характеризующие направление прихода плоской волны, $inline$textbf{r}_n$inline$ – координата антенного элемента, $inline$s_n$inline$ – элемент фазирующего вектора s плоской волны с волновым вектором k (в англоязычной литературе фазирующий вектор называют steerage vector). Зависимость квадрата амплитуды величины y от $inline$phi$inline$ и $inline$theta$inline$ определяет диаграмму направленности антенной решётки на приём при заданном векторе весовых коэффициентов w.
Особенности диаграммы направленности антенной решётки
Исследовать общие свойства диаграммы направленности антенных решёток удобно на линейной эквидистантной антенной решётке в горизонтально плоскости (т.е. ДН зависит только от азимутального угла $inline$phi$inline$). Удобно с двух точек зрения: аналитических выкладок и визуального представления.
Рассчитаем ДН для единичного весового вектора ($inline$w_n=1, n = 1 ... N$inline$), следуя описанному выше подходу.

Проекция волнового вектора на вертикальную ось: $inline$k_v=-frac{2pi}{lambda}sinphi$inline$
Вертикальная координата антенного элемента с индексом n: $inline$r_{nv}=(n-1)d$inline$
Здесь d – период антенной решётки (расстояние между соседними элементами), λ — длина волны. Все иные элементы вектора r равны нулю.
Принимаемый антенной решёткой сигнал записывается в следующем виде:
$$display$$y=sum_{n=1}^{N}1 ⋅exp{i2pi nfrac{d}{lambda}sinphi}$$display$$
Применим формулу для суммы геометрической прогрессии и представление тригонометрических функций через комплексные экспоненты :
$$display$$y=frac{1-exp{i2pi Nfrac{d}{lambda}sinphi}}{1-exp{i2pi frac{d}{lambda}sinphi}}=frac{sin(pi frac{Nd}{lambda}sinphi)}{sin(pi frac{d}{lambda}sinphi)}exp{ipi frac{d(N-1)}{lambda}sinphi}$$display$$
$$display$$F(phi)=|y|^2=frac{sin^2(pi frac{Nd}{lambda}sinphi)}{sin^2(pi frac{d}{lambda}sinphi)} $$display$$
Периодичность диаграммы направленности
Полученная диаграмма направленности антенной решётки – периодическая функция от синуса угла. Это значит, что при определённых значениях соотношения d/λ она имеет дифракционные (дополнительные) максимумы.

Ненормированная диаграмма направленности антенной решётки для N = 5

Нормированная диаграмма направленности антенной решётки для N = 5 в полярной системе координат
Положение «дифракционников» можно посмотреть напрямую из формулы для ДН. Однако мы попробуем понять, откуда они берутся физически и геометрически (в N-мерном пространстве).
Элементы фазирующего вектора s представляют собой комплексные экспоненты $inline$e^{iPsi n}$inline$, значения которых определяются величиной обобщённого угла $inline$Psi = 2pi frac{d}{lambda}sinphi$inline$. Если существуют два обобщённых угла, соответствующих различным направлениям прихода плоской волны, для которых выполняется $inline$Psi_1 = Psi_2 + 2pi m$inline$, то это значит две вещи:
- Физически: плоские волновые фронты, приходящие с этих направлений, индуцируют на элементах антенной решётки идентичные амплитудно-фазовые распределения электромагнитных колебаний.
- Геометрически: фазирующие вектора для этих двух направлений совпадают.
Связанные подобным образом направления прихода волны являются с точки зрения антенной решётки эквивалентными и не различимы между собой.
Как определить область углов, в которой всегда лежит только один главный максимум ДН? Сделаем это в окрестностях нулевого азимута из следующих соображений: величина набега фаз между двумя соседними элементами должна лежать в интервале от $inline$-pi$inline$ до $inline$pi$inline$.
$$display$$-pi<2pifrac{d}{lambda}sinphi<pi$$display$$
Разрешая данное неравенство получим условие на область однозначности в окрестности нуля:
$$display$$|sinphi|<frac{lambda}{2d}$$display$$
Видно, что размер области однозначности по углу зависит от соотношения d/λ. Если d = 0.5λ, то каждое направление прихода сигнала «индивидуально», а область однозначности охватывает полный диапазон углов. Если же d = 2.0λ, то направления 0, ±30, ±90 – эквивалентны. На диаграмме направленности появляются дифракционные лепестки.
Обычно, дифракционные лепестки стремятся подавить с помощью направленных антенных элементов. В этом случае полная диаграмма направленности антенной решётки является произведением ДН одного элемента и решётки изотропных элементов. Параметры ДН одного элемента обычно выбирают исходя из условия на область однозначности антенной решётки.
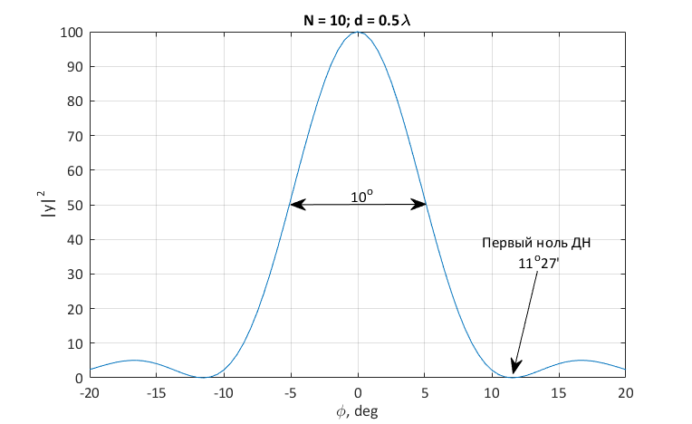
Ширина главного лепестка
Широко известна инженерная формула для оценки ширины главного лепестка антенной системы: $inline$Delta phi ≈ frac{lambda}{D}$inline$, где D – характерный размер антенны. Формула используется для различного вида антенн, в том числе зеркальных. Покажем, что она справедлива и для антенных решёток.
Определим ширину главного лепестка первыми нулями ДН в окрестности главного максимума. Числитель выражения для $inline$F(phi)$inline$ обращается в ноль при $inline$sinphi=mfrac{lambda}{dN}$inline$. Первые нули соответствуют m = ±1. Полагая $inline$frac{lambda}{dN}<<1$inline$ получаем $inline$Delta phi = 2frac{lambda}{dN}$inline$.
Обычно ширину ДН направленности АР определяют по уровню половинной мощности (-3 дБ). В этом случае используют выражение:
$$display$$Delta phi≈0.88frac{lambda}{dN}$$display$$

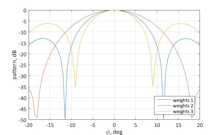
Шириной главного лепестка можно управлять, задавая различные значения амплитуд для весовых коэффициентов антенной решётки. Рассмотрим три распределения:
- Равномерное распределение амплитуды (weights 1): $inline$w_n=1$inline$.
- Спадающее к краям решётки значения амплитуды (weights 2): $inline$w_n=0.5+0.3cos(2pifrac{n-1}{N}-pifrac{N-1}{N})$inline$
- Увеличивающиеся к краям решётки значения амплитуды(weights 3): $inline$w_n=0.5-0.3cos(2pifrac{n-1}{N}-pifrac{N-1}{N})$inline$
На рисунке показаны получившиеся нормированные диаграммы направленности в логарифмическом масштабе:

Из рисунка можно проследить следующие тенденции: спадающее к краям решётки распределение амплитуд весовых коэффициентов приводит к уширению главного лепестка ДН, но уменьшению уровня боковых лепестков. Увеличивающиеся к краям антенной решётки значения амплитуд, напротив, приводят к сужению главного лепестка и увеличению уровня боковиков. Здесь удобно рассмотреть предельные случаи:
- Амплитуды весовых коэффициентов всех элементов, кроме крайних, равны нулю. Веса для крайних элементов равны единице. В этом случае решётка становится эквивалентна двухэлементной АР с периодом D = (N-1)d. Не трудно прикинуть по представленной выше формуле ширину главного лепестка. При этом боковики превратятся в дифракционные максимумы и выровнятся по уровню с главным максимумом.
- Вес центрального элемента равен единице, а всех остальных – нулю. В этом случае мы получили по сути одну антенну с изотропной диаграммой направленности.
Направление главного максимума
Итак, мы посмотрели, как можно регулировать ширину главного лепестка ДН АР. Теперь посмотрим, как порулить направлением. Вспомним векторное выражение для принятного сигнала. Пусть мы хотим, что бы максимум диаграммы направленности смотрел в некотором направлении $inline$phi_0$inline$. Это значит, что с этого направления должна приниматься максимальная мощность. Данному направлению соответствует фазирующий вектор $inline$textbf{s}(phi_0)$inline$ в N-мерном векторном пространстве, а принимаемая мощность определяется как квадрат скалярного произведения этого фазирующего вектора на вектор весовых коэффициентов w. Скалярное произведение двух векторов максимально, когда они коллинеарны, т.е. $inline$textbf{w}=beta textbf{s}(phi_0)$inline$, где β – некоторый нормирующий множитель. Таким образом, если мы выберем весовой вектор равным фазирующему для требуемого направления, то повернём максимум диаграммы направленности.

Рассмотрим в качестве примера следующие весовые коэффициенты: $inline$textbf{w}=textbf{s}(10°)$inline$
$$display$$w_n=exp{i2pifrac{d}{lambda}(n-1)sin(10pi/180)}$$display$$
В итоге получим диаграмму направленности с главным максимумом в направлении 10°.
Теперь применим те же самые весовые коэффициенты, но не для приёма сигнала, а для передачи. Здесь стоит учесть, что при передаче сигнала направление волнового вектора меняется на противоположное. Это значит, что элементы фазирующего вектора для приёма и передачи отличаются знаком в показателе экспоненты, т.е. связаны между собой комплексным сопряжением. В итоге получим максимум диаграммы направленности на передачу в направлении -10°, что не совпадает с максимумом ДН на приём при тех же весовых коэффициентах.Что бы исправить ситуацию, необходимо применить комплексное сопряжение также и к весовым коэффициентам.

Описанную особенность формирования ДН на приём и передачу следует всегда иметь в виду при работе с антенными решётками.
Поиграем с диаграммой направленности
Несколько максимумов
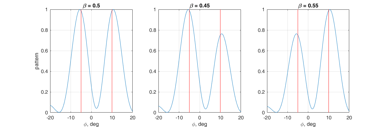
Поставим задачку сформировать два главных максимума диаграммы направленности в направлении: -5° и 10°. Для этого выберем в качестве весового вектора взвешенную сумму фазирующих векторов для соответствующих направлений.
$$display$$textbf{w} = betatextbf{s}(10°)+(1-beta)textbf{s}(-5°)$$display$$
Регулируя коэффициент β можно регулировать соотношение между главными лепестками. Здесь опять удобно посмотреть на происходящее в векторном пространстве. Если β больше 0.5, то вектор весовых коэффициентов лежит ближе к s(10°), иначе к s(-5°). Чем ближе весовой вектор к одному из фазоров, тем больше соответствующее скалярное произведение, а следовательно и величина соответствующего максимума ДН.

Однако стоит учесть, что оба главных лепестка имеют конечную ширину, и если мы захотим настроиться на два близких направления, то эти лепестки сольются в один, ориентированный на некоторое среднее направление.
Один максимум и ноль
Теперь попробуем настроить максимум диаграммы направленности на направление $inline$phi_1=10°$inline$ и одновременно подавить сигнал, приходящей с направления $inline$phi_2=-5°$inline$. Для этого необходимо выставить ноль ДН для соответствующего угла. Сделать это можно следующим образом:
$$display$$textbf{w}=textbf{s}_1-frac{textbf{s}_2^Htextbf{s}_1}{N}textbf{s}_2$$display$$
где $inline$textbf{s}_1 = textbf{s}(10°)$inline$, а $inline$textbf{s}_2 = textbf{s}(-5°)$inline$.

Геометрический смысл выбора весового вектора следующий. Мы хотим, что бы этот вектор w имел максимальную проекцию на $inline$textbf{s}_1$inline$ и при этом был ортогонален вектору $inline$textbf{s}_2$inline$. Вектор $inline$textbf{s}_1$inline$ можно представить в виде двух слагаемых: вектора коллинеарного $inline$textbf{s}_2$inline$ и вектор ортогонального $inline$textbf{s}_2$inline$. Чтобы удовлетворить постановке задачи, необходимо выбрать вторую компоненту в качестве вектора весовых коэффициентов w. Рассчитать коллинеарную компоненту можно спроектировав вектор $inline$textbf{s}_1$inline$ на нормированный вектор $inline$frac{textbf{s}_2}{sqrt{N}}$inline$ с помощью скалярного произведения.
$$display$$textbf{s}_{1||}=frac{textbf{s}_2}{sqrt{N}}frac{textbf{s}_2^Htextbf{s}_1}{sqrt{N}}$$display$$
Соответственно, вычитая из исходного фазирующего вектора $inline$textbf{s}_1$inline$ его коллинеарную компоненту, получим искомый весовой вектор.

Некоторые дополнительные замечания
- Везде выше я опустил вопрос нормировки весового вектора, т.е. его длины. Так вот, нормировка весового вектора не влияет на характеристики диаграммы направленности антенной решётки: направление главного максима, ширину главного лепестка и т.п. Можно также показать, что эта нормировка не влияет и на ОСШ на выходе блока пространственной обработки. В связи с этим при рассмотрении алгоритмов пространственной обработки сигнала обычно принимаю единичную нормировку весового вектора, т.е. $inline$textbf{w}^Htextbf{w}=1$inline$
- Возможности по формированию ДН антенной решётки определяются количеством элементов N. Чем больше элементов, тем шире возможности. Тем больше степеней свободы при осуществлении пространственной весовой обработки, больше вариантов как «покрутить» весовым вектором в N-мерном пространстве.
- При осуществлении приёма ДН антенной решётки физически не существует, а все это существует лишь в «воображении» вычислительного блока, осуществляющего обработку сигнала. Это значит, что в один и тот же момент времени можно синтезировать несколько ДН и вести независимо обработку сигналов приходящих с различных направлений. В случае с передачей все несколько сложнее, однако также существует возможность синтезировать несколько ДН для передачи различных потоков данных. Такая технология в системах связи получила название MIMO.
- С помощью представленного matlab кода можно самостоятельно поиграться с ДН
Код
% antenna array settings N = 10; % number of elements d = 0.5; % period of antenna array wLength = 1; % wavelength mode = 'receiver'; % receiver or transmitter % weights of antenna array w = ones(N,1); % w = 0.5 + 0.3*cos(2*pi*((0:N-1)-0.5*(N-1))/N).'; % w = 0.5 - 0.3*cos(2*pi*((0:N-1)-0.5*(N-1))/N).'; % w = exp(2i*pi*d/wLength*sin(10/180*pi)*(0:N-1)).'; % b = 0.5; w = b*exp(2i*pi*d/wLength*sin(+10/180*pi)*(0:N-1)).' + (1-b)*exp(2i*pi*d/wLength*sin(-5/180*pi)*(0:N-1)).'; % b = 0.5; w = b*exp(2i*pi*d/wLength*sin(+3/180*pi)*(0:N-1)).' + (1-b)*exp(2i*pi*d/wLength*sin(-3/180*pi)*(0:N-1)).'; % s1 = exp(2i*pi*d/wLength*sin(10/180*pi)*(0:N-1)).'; % s2 = exp(2i*pi*d/wLength*sin(-5/180*pi)*(0:N-1)).'; % w = s1 - (1/N)*s2*s2'*s1; % w = s1; % normalize weights w = w./sqrt(sum(abs(w).^2)); % set of angle values to calculate pattern angGrid_deg = (-90:0.5:90); % convert degree to radian angGrid = angGrid_deg * pi / 180; % calculate set of steerage vectors for angle grid switch (mode) case 'receiver' s = exp(2i*pi*d/wLength*bsxfun(@times,(0:N-1)',sin(angGrid))); case 'transmitter' s = exp(-2i*pi*d/wLength*bsxfun(@times,(0:N-1)',sin(angGrid))); end % calculate pattern y = (abs(w'*s)).^2; %linear scale plot(angGrid_deg,y/max(y)); grid on; xlim([-90 90]); % log scale % plot(angGrid_deg,10*log10(y/max(y))); % grid on; % xlim([-90 90]);
Какие задачи можно решать с помощью адаптивной антенной решётки?
Спасибо за внимание
Автор: DegZ
