К каждому товару, который попадает в магазин, привязано большое количество мастер-данных, необходимых для системы учета. И каждый отдел — от коммерческого до транспортного — раньше создавал свою форму учета товаров, потом мы мучились с их согласованиями и изменениями. В таких условиях создавать еще один «отдел» по составлению каталогов товаров было бы безумием, но мы рискнули и привлекли к работе экспертную лабораторию. И хотя цепочка ввода товара в ассортимент стала длиннее, общее время листинга сократилось на неделю. В этом посте поделимся подробностями, как мы построили работу с лабораторией и что получили в итоге.

У нас 5000 поставщиков, 25 000 SKU, 785 магазинов и 12000000 товаров на магазин — располагая такими ресурсами, приходится прикладывать большие усилия, чтобы точно фиксировать все данные о товарах.
Мастер-данные (полная информация, которая относится к конкретной номенклатурной единице) необходимы для работы всех подразделений компании, от закупок и логистики до отделов финансов и мерчандайзинга. Ошибки и неточности в данных тянут за собой проблемы:
- Складские потери увеличатся, если неверно определить весогабаритные характеристики (ВГХ) товара.
- Сервисные потери вырастут, если неправильно определить квант заказа (минимальное количество товара одного SKU, которое поставщик может отгрузить розничному клиенту).
- Обновление ассортимента будет задерживаться.
- Необходимо будет проводить перетарку (перегрузку в другие транспортные средства) и так далее.
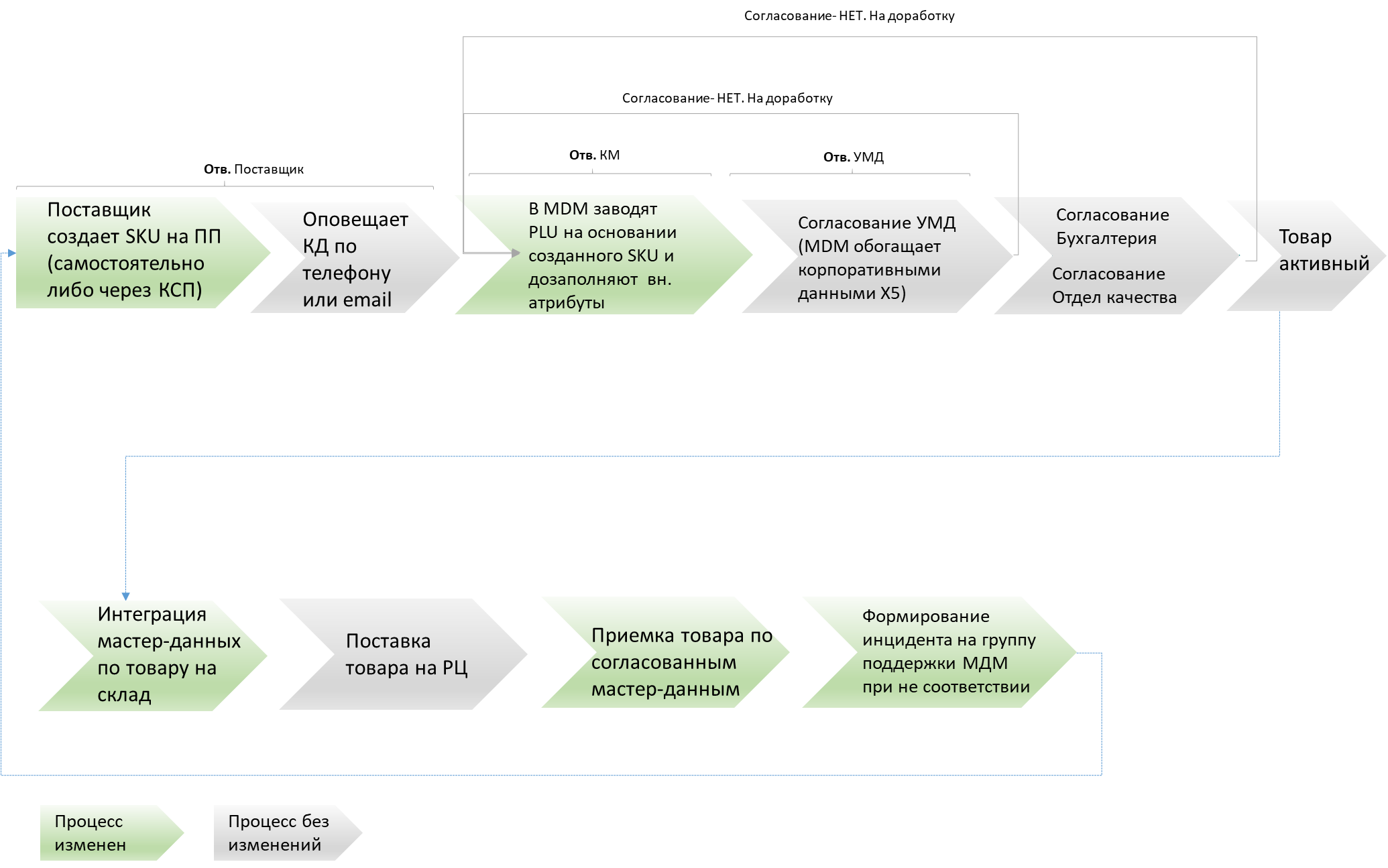
Особенно сложным в работе с мастер-данными всегда был ввод новых позиций в ассортимент. Раньше он у нас происходил децентрализовано. Для начала поставщик заполнял Excel-форму, которая направлялась сотруднику коммерческого департамента. Тот загружал ее в систему IBM MDM. При выявлении ошибок начинался затяжной процесс исправлений с пересылкой этой формы по электронной почте. Согласование могло растянуться на недели. Наконец, согласованные данные загружались в нашу ERP-систему, товар отправлялся на склад, заново измерялся и заносился в отдельную WMS-систему. А после транспортный отдел, в свою очередь, заносил его в свою TMS-систему. В итоге каждый отдел, по сути, создавал свою обособленную систему хранения данных. Когда же требовалось получить «чистые» данные, зачастую находились расхождения, ведь данные, полученные из разных хранилищ, отличались между собой. Не говоря уже о том, что каждый участок цепочки движения товара заново вводил данные, а это вело к потерям времени.

Думая, как оптимизировать данный процесс, мы (X5 Retail Group) пришли к идее создания единого электронного каталога товаров. Для участия в пилотном запуске в качестве первого партнера-поставщика мы пригласили «MARS».
Мы решили добавить новый элемент в цепочку поступления данных по товарам. Этим элементом стала экспертная лаборатория, созданная провайдером контент-сервиса. Для нашего пилота «Марс» это был «КОРУС Консалтинг». Схема работы такая: поставщик предоставляет лаборатории образцы продукции для оцифровки. Лаборатория проводит автоматические измерения продукции с фотоконтролем, 3D-съемку, описывает товары и заполняет дополнительные атрибуты в соответствии с международными стандартами и дата-моделью Х5. Так у нас появилось лицо, которое отвечает за качество данных и стремится максимально оптимизировать процесс их получения. Лаборатория передает полученные данные напрямую в систему портала (в учетную запись поставщика). Так на этапе нашего пилота мы избавились от этапа с пересылками Excel-файлов.
Интеграцией через API между электронным каталогом «MARS» и нашим порталом, мы получили данные, измерили их качество и передали в нашу MDM-систему.
Конечно же, взаимодействие с лабораторией тоже нужно было наладить. Когда данные поступали в систему портала поставщиков, мы их проверяли. Если мы считали данные невалидными, то давали обратную связь. Сотрудники лаборатории вносили исправления, и затем исправленные данные через систему интеграции автоматически (без ручного ввода) уходили в нашу систему мастер-данных для инициации заявки на введение товара. После этого сотрудники коммерческого отдела заполняли всего 3-4 внутренних атрибута, чтобы создать заявку на заведение новой PLU. Раньше таких атрибутов были десятки.
Привлечение лаборатории дало сразу несколько плюсов как для поставщика, так и для ритейлера:
- Из-за единого ресурса и независимой экспертизы со стороны контрагента упростилось совместное планирование ритейлера и поставщика.
- Значительно уменьшились потери, связанные с некорректностью данных (ошибки в заказе, возвраты).
- Информация о каждом товаре стала наиболее полной и корректной.
- Сам процесс ускорился, кроме того, отпал вопрос о том, чьи данные считать корректными.
Стандарты также помогли нам избежать расхождений в замерах упаковки. Иногда оборудование в тех или иных подразделениях было плохо налажено или неверно настроено, поэтому случались ошибки в замерах высоты-ширины-глубины-объема. В таком случае мы запрашивали фотофиксацию измерения. Если находили ошибку, говорили об этом и вносили изменения. Теперь мы получаем сведения, не привлекая сотрудников коммерческого департамента, и можем сразу использовать данные в системе. А все департаменты (включая транспортный отдел и распределительные центры) могут использовать данные из IBM, то есть не вводят их самостоятельно.

Мы стали первыми, кто вышел на рынок мастер-данных в формате трехстороннего сотрудничества. Это, безусловно, потребовало больших трудозатрат по передаче данных между компаниями и подразделениями: нужно было задействовать распределительные центры, тщательно проверить, чтобы все ID совпадали, провести обучение сотрудников коммерческого департамента. Сейчас в России и для ритейлеров, и для поставщиков (даже глобальных) работа с такими стандартами пока в новинку: данные децентрализованы, и многие только начинают задумываться о необходимости их консолидации. Впрочем, это определенно стоит сделать, чтобы улучшить качество работы и минимизировать сложности и затраты в будущем.
В результате нам удалось:
- На 10% сократить число ошибок в заказах.
- На 40% улучшить качество данных ВГХ.
- На неделю сократить общее время листинга. Примерно два дня мы получили за счет исключения манипуляций по обмену Excel-файлом при исправлении ошибок — ровно настолько эта, казалось бы, простая операция тормозила рабочий процесс.
В перспективе мы планируем перевести всех поставщиков на новую систему электронного каталога, а также проработать процессы не только для ввода, но и для изменения номенклатурных единиц все через тот же единый портал. Мы убедились в том, что единое окно ускоряет коммуникацию с поставщиком за счет прямого получения данных, а звено, которое отвечает за качество данных, в целом улучшает качество работы сети.

Автор: X5RetailGroup
