Эту статью я написала для себя, но, возможно, она будет полезна тем, кто изучает BPMN.
«Не сформулировав то, что вы хотите сказать, не беритесь за карандаш»
Джин Желязны, «Говори на языке диаграмм»
BPMN – нотация, предназначенная для моделирования бизнес-процессов. В ней нет эталонного и единственно правильного способа смоделировать процесс. Вариантов описания много. При этом описываемые процессы будут с разными уровнями оптимальности и глубины.
Нотация – это свод знаков и правил их использования при описании процессов, или, другими словами, язык моделирования. Пользователи нотации, владея ее языком, находятся в едином информационном поле, что упрощает понимание.
BPMN считается гибкой нотацией, но как и у любого языка, у нее есть свои ключевые правила и элементы, которые, для полноценной коммуникации в рамках нотации, нужно знать.
Главное преимущество BPMN в том, что она понятна и бизнес-аналитикам, и программистам, и обычным сотрудникам – все могут смотреть на одну и ту же схему и понимать, как должен работать процесс.
С чего начать изучение BPMN?
На мой взгляд, полезнее начать изучение нотации со знакомства с "полями, на которых будут вестись бои" – то есть с основных типов диаграмм. В этой же логике выстроена структура спецификации к нотации BPMN – сначала о видах диаграмм, а затем уже про элементы.
Основные типы диаграмм в BPMN
В BPMN четыре основных типа диаграмм:
-
Процесс (Оркестровка)
-
Взаимодействие
-
Диалог
-
Хореография
Пулы и дорожки — относятся к базовым элементам нотации, применяются в диаграммах «Процесс» и «Взаимодействие». При изучении BPMN их поначалу путают, поэтому для облегчения понимания типов диаграмм, следует познакомиться с ними заранее.
Пул отображает участника процесса и представляет собой прямоугольник на диаграмме.
Внутри пула может находиться информация о процессе. Если в пуле ничего не содержится, его называют "черный ящик".
Дорожка или ролевая дорожка обозначает, кто выполняет те или иные действия в бизнес-процессе, то есть исполнителей процесса.
Дорожки внутри пула отображают распределение ролей.
Пулы – это как разные компании или организации, участвующие в процессе. Дорожки – отделы внутри одной организации.
Ключевые отличия:
-
Пулы – внешние контейнеры для разных участников процесса
-
Дорожки – внутренние контейнеры для разделения этапов внутри одного участника
-
Пулы могут взаимодействовать между собой через обмен сообщениями
-
Дорожки существуют внутри одного пула и работают совместно
Визуальные отличия:
1. Пул – большой прямоугольник
2. Дорожка – полоса внутри пула (горизонтальная или вертикальная)
Таким образом, пулы показывают границы между разными участниками процесса, а дорожки помогают разделить обязанности внутри одного участника.
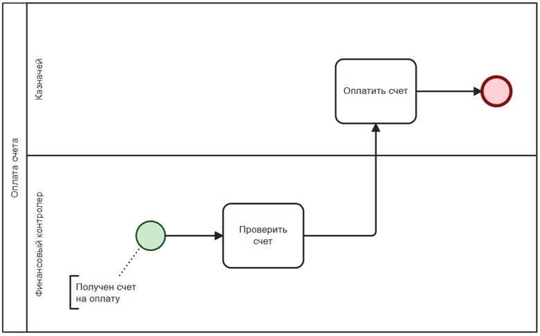
1. Диаграмма "Процесс" (Оркестровка)
Диаграмма "Процесс" описывает поток задач, событий и действий в логике бизнес-процесса в рамках одного пула. Это как пошаговая инструкция для бизнес-процесса, только нарисованная в виде схемы. Представьте себе рецепт приготовления блюда, но в виде понятных картинок и символов. На практике "Процесс" – максимально часто используемая диаграмма.
Если видим на диаграмме один пул – это диаграмма "Процесс". На диаграмме "Процесс" сплошной стрелкой обозначаются потоки управления – порядок выполнения действий в процессе.
Диаграмму "Процесс" еще называют Оркестровкой – так как она напоминает дирижера в оркестре, который управляет всеми участниками процесса. Она определяет:
· Кто и что должен делать
· В каком порядке выполняются действия
· Как передаются данные между участниками
· Что происходит при ошибках
Простой пример проведения заявки на оплату:
Где применить диаграмму "Процесс"? Такая диаграмма помогает:
· Понять, как работает процесс
· Выявить слабые места
· Улучшить взаимодействие между участниками
· Автоматизировать работу
· Обучить новых сотрудников
2. Диаграмма "Взаимодействие"
Диаграмма взаимодействия в BPMN – это как схема «Кто с кем общается и что передаёт» в бизнес-процессе. Представьте себе игру , где один человек передаёт сообщение другому, тот третьему, и так далее.
Внешнее отличие: на диаграмме мы видим несколько пулов и потоки сообщений – пунктирные стрелочки.
Главное назначение такой диаграммы - показать:
· Как разные бизнес-процессы обмениваются информацией
· Кто кому отправляет сообщения или данные
· В каком порядке происходит обмен
Где применить? Диаграмма "Взаимодействие" особенно полезна, когда нужно:
· Показать взаимодействие между разными компаниями
· Описать обмен документами
· Продемонстрировать последовательность информационного обмена
· Определить зоны ответственности участников
Главное отличие от Диаграммы "Процесс" в том, что здесь фокус на коммуникации между участниками, а не на внутренних действиях каждого из них. Это как если посмотреть на процесс со стороны и увидеть только то, как участники взаимодействуют друг с другом, без лишних деталей внутри каждого подразделения.
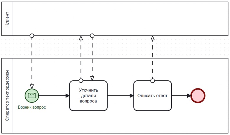
3. Диаграмма "Диалог"
Диаграмма "Диалог" в BPMN представляет собой упрощенную версию диаграммы взаимодействия, которая показывает общую картину процесса без лишних деталей. По сути, это как бы "птичий полет" над процессом, где видны только основные взаимодействия между участниками.
Что касается визуального оформления, основной элемент диаграммы – это шестиугольник, который символизирует цепочку связанных сообщений между участниками. Внутри шестиугольника указывается название взаимодействия. Если в диалоге есть более детальные элементы, их обозначают знаком "+".
Связи диалогов обозначаются двойной сплошной линией.
Проще говоря, если представить процесс как книгу, то диаграмма "Диалог" – это как оглавление этой книги, где видны только главы, но не отдельные параграфы внутри них.
Пример диаграммы «Диалог»:
Диаграмму «Диалог» полезно применить при:
-
Визуализации конкретных обменов сообщениями между участниками
-
Описании последовательности взаимодействий
-
Определении точек принятия решений
-
Моделировании сценариев «вопрос‑ответ»
4. Диаграмма "Хореография"
Диаграмма «Хореография» — это инструмент для визуализации того, как разные участники бизнес‑процесса взаимодействуют друг с другом.
«Хореография» показывает:
-
Кто что делает
-
В каком порядке
-
Как участники обмениваются информацией
-
Какие действия должны произойти одновременно
Что касается графических элементов диаграммы «Хореография», здесь нет пулов, дорожек. Взаимодействие инициатора и адресата отображается в одном блоке, при этом поле инициатора взаимодействия обозначается светлым фоном, а поле адресата выделяется темным цветом.
Диаграмму «Хореография»» удобно применять при необходимости показать большое количество участников. При этом на одном блоке можно указать необходимое количество адресатов.
Практическое применение
Диаграмма «Процесс»:
-
Описание внутренних процессов компании
-
Автоматизация рабочих процессов
-
Обучение персонала
-
Оптимизация бизнес‑процессов
Диаграмма «Взаимодействие»:
-
Интеграция систем
-
Описание межорганизационных процессов
-
Документирование требований к интеграции
-
Описание взаимодействия с контрагентами
Диаграмма «Диалог»:
-
Разработка API и веб‑сервисов
-
Описание протоколов взаимодействия
-
Документирование требований к интеграции
-
Тестирование сценариев взаимодействия
-
Создание технических спецификаций
Диаграмма «Хореография»:
-
Описание сложных взаимодействий
-
Оптимизация точек соприкосновения
-
Документирование требований к взаимодействию
-
Анализ потенциальных проблем коммуникации
Основные визуальные отличия диаграмм в BPMN
С учетом описанных в статье отличительных графических элементов, теперь четыре основных типа диаграмм в BPMN можно схематически представить так:
Заключение
Выбор типа диаграммы зависит от цели моделирования:
-
Для описания внутреннего процесса — диаграмма «Процесс»
-
Для отображения коммуникации — диаграмма «Взаимодействие»
-
Для моделирования диалогов и сценариев общения — диаграмма «Диалог»
-
Для показа точек взаимодействия — диаграмма «Хореография»
Что нужно помнить:
Сначала определите, что именно вы хотите показать — выберите правильный тип диаграммы (Процесс, Взаимодействие, Диалог или Хореографию). Это как выбрать подходящий инструмент для работы — нельзя забить гвоздь отверткой.
BPMN — это не просто красивые картинки, а настоящий инструмент для решения реальных задач.
В следующих статьях хочу поговорить о правилах нотации и о том, каких ошибок стоит избегать при работе с BPMN.
Автор: Natalya_Chumak
