Часть 1
Часть 2
Часть 3
Часть 4.1
Часть 4.2
Часть 5
Пролог
И снова здравствуйте!..
К сожалению статья моя задержалась, т.к. возник срочный проект по работе, а так же появились интересные трудности при реализации корректора коэффициента мощности (далее ККМ). А вызваны они были следующим — мы в своем производстве для управления ККМ используем «заказную» микросхему, которую нам под наши задачи производит дружественная особенно в 1941-м Австрия и соответственно в продаже ее не встретить. Поэтому встала задача переделать данный модуль под доступную элементарную базу и мой выбор пал на микросхему ШИМ-контроллер — L6561.
Почему именно она? Банальная доступность, вернее нашел ее в «Чип и Дип», почитал даташит — понравилась. Заказал сразу 50 шт, т.к. дешевле и в своих любительских проектах у меня уже есть несколько задач для нее.
Теперь о главном: в данной стать я расскажу как почти с нуля вспоминал о проектирования однотактных преобразователей (казалось бы при чем тут они), почему убил десяток ключей и как этого избежать вам. Данная часть расскажет теорию и что бывает если пренебрегать ей. Практическая же реализация выйдет в следующей части как я и обещал вместе с зарядным устройством, т.к. они по сути являются одним модулем и тестировать их надо вместе.
Забегая вперед скажу, что для следующей части уже заготовил пару десятков фотографий и видео, где мое ЗУ не надолго «переквалифицировалось» сначала в сварочный аппарат, а затем в блок питания для «козла». Те, кто работают на производстве поймут что это за зверь и сколько он потребляет для нашего согревания)))
А теперь к нашим баранам…
Зачем он нам вообще нужен этот ККМ?
Главное бедой «классического» выпрямителя с накопительным конденсаторов (это та штука, которая превращает 220В переменного тока в +308В постоянного тока), который работает от синусоидального тока является то, что этот самый конденсатор заряжается (берет энергию из сети) только в моменты, когда напряжение приложенное к нему больше чем на нем самом.
Все как в жизни! Вы весите 60 кг, а парень на улице, который подошел попросить позвонить 120 кг — понятное дело, что пиздюлей раздаст он, а вы их получите. Так и тут — батарейка при своих
Стоит так же заметить, что исходя из описанного выше «правила» время, отведенное конденсатору на зарядку будет очень маленьким. У нас же ток изменяется по синусоидальному закону, а значит необходимое напряжение будет лишь на пиках синусоиды! Но конденсатору то работать надо, поэтому он нервничает и пытается зарядиться. Он знает законы физики в отличии от некоторых и «понимает», что времени мало и поэтому начинает в эти самые моменты, когда напряжение в пике, потреблять просто огромный ток. Ведь его должно хватить на работу устройства до наступления следующего пика.
Немного об этих «пиках»:

Рисунок 1 — Пики в которых заряжается конденсатор
Как мы видим кусок периода в котором ЭДС принимает достаточное значение для заряда (образно 280-310В) составляет около 10% от полного периода в сети переменного тока. Получается, что мы вместо того, чтобы постоянно забирать плавно энергию из сети, вырываем ее лишь небольшими эпизодами, тем самым мы «перегружаем» сеть. При мощности в 1 кВт и индуктивной нагрузке, ток в момент таких «пиков» может спокойной достигать значений на 60-80А.
Поэтому наша задача сводится к обеспечению равномерного отбора энергии из сети, чтобы не перегружать сеть! Именно ККМ позволит нам реализовать данную задачу на практике.
Кто такой этот ваш ККМ?
Корректор мощности — это обычный повышающий преобразователь напряжения, чаще всего он однотактный. Т.к. мы используем ШИМ модуляцию, то в момент открытого ключа напряжение на конденсаторе постоянное. Если мы стабилизируем выходное напряжение, то ток забираемый из сети пропорционален входному напряжению, то есть изменяется плавно по синусоидальному закону без ранее описанных пиков потребления и скачков.
Схемотехника нашего ККМ
Тут я решил не изменять своим принципам и так же положился на даташит, выбранного мною контроллера — L6561. Инженеры компании STMicroelectronics уже сделали все за меня, а если конкретнее, то он уже разработали идеальную схемотехнику для своего продукта.
Да я могу сам с нуля пересчитать все и потратить на это дело день-два, то есть все свои и так редкие выходные, но спрашивается зачем? Доказывать себе что могу, этот этап к счастью давно пройден)) Тут у меня вспоминается бородатый анекдот про площадь красных шариков, мол математик применяет формулу, а инженер достает таблицу с площадью красных шариков.... Так и в этом случае.
Советую сразу обратить внимание на то, что схема в даташите рассчитана на 120 Вт, а значит нам следует ее адаптировать под наши 3 кВт и запредельные напряжения работы.
Теперь немного документации к описанному выше:
Даташит на L6561
Если мы посмотри на страницу 6, то увидим несколько схем, нас интересует схема с подписью Wide-range Mains, что с басурманского значит «для работы в широком диапазоне напряжения питающей сети». Именно данный «режим» я имел ввиду, говоря о запредельных напряжениях. Устройство считается универсальным, то есть может работать от любой стандартной сети (например, в штатах 110В) при диапазоне напряжений 85 — 265В.
Данное решение позволяет нам обеспечит нашему ИБП еще и функцию стабилизатора напряжения! Для многих такой диапазон покажется избыточным и тогда они могут выполнить данный модуль с учетом напряжения питания 220В +- 15%. Это считается нормой и 90% устройств в ценовой категории до 40 тыс. руб вообще лишены ККМ, а 10% используют его лишь с расчетом отклонений не более 15%. Это бесспорно позволяет несколько снизить себестоимость и габариты, но если вы еще не забыли, то мы делаем устройство, которое обязано потягаться с АРС!
Поэтому для себя я решил выбрать самый правильный вариант и сделать не убиваемый танк, который сможет вытянуть даже на даче, где 100В в сети сварочный аппарат или насос в скважине:

Рисунок 2 — Стандартное схемотехническое решение, предлагаемое ST
Адаптация стандартной схемотехники под наши задачи
а) Когда смотрю на данную схему из ДШ, первым что приходит в голову — необходимо добавить фильтр синфазных помех! И это правильно, т.к. на большой мощности они начнут «сводить с ума» электронику. Для токов 15 А и более он будет иметь более усложненный вид, чем многие привыкли его видеть в тех же компьютерных БП, где всего 500-600 Вт. Поэтому данная доработка будет отдельным пунктом.
б) Мы видим конденсатор С1, можно взять хитрую формулу и посчитать необходимую емкость и я советую тем, кто хочет вникнуть это сделать, за одно вспомнив электротехнику 2 курса с любого политеха. Но я этим заниматься не буду, т.к. по собственным наблюдениям из старых расчетов помню, что до 10 кВт данная емкость растет почти линейно относительно роста мощности. То есть взяв в расчет 1 мкФ на 100 Вт, мы получим, что для 3000 Вт нам необходимо 30 мкФ. Данная емкость легко набирается из 7 пленочных конденсаторов по 4,7 мкФ и 400В каждый. Даже немного с запасом, ведь емкость конденсатора сильно зависит от приложенного напряжения.
в) Силовой транзистор нам понадобится серьезный, т.к. ток потребляемый от сети будет вычислять так:

Рисунок 3 — Расчет номинального тока для ККМ
Получили мы 41,83А. Теперь мы честно признаем, что удержать температуру кристалла транзистора в районе 20-25 оС мы не осилим. Вернее осилить можем, но будет дорого для такой мощности. После 750 кВт стоимость охлаждение фреоном или жидким кислородом размывается, но пока до этого далеко))) Поэтому нам надо найти транзистор, который сможет давать 45-50А при температуре 55-60 оС.
Учитывая, что в цепи есть индуктивность, то я предпочту IGBT транзистор, ибо наиболее живучие. Предельный ток надо надо выбирать для поиска сначала около 100А, т.к. это ток при 25 оС, с ростом температуры предельный коммутируемый ток транзистора снижается.
Могу сказать одно — это был мой самый дорогой фейерверк!
8 ключей ебнуло так, что я огорчился и на долго… На самом деле 1200В это теоретическая цифра для технологии, заявленные 65А оказались лишь импульсным током, хотя в документации было четко написано мол номинальный. Видимо был «номинальный импульсный ток» ну или как там еще китайцы придумывают. В общем то еще фуфло, но есть одно НО!
Когда я все таки сделал на CMF10120D корректор на 300 Вт, то оказалось, что он на одном и том же радиаторе и схеме имел температуру в 32 оС против 43-х у IGBT, а это очень существенно!
Вывод по CREE: технология сыровата, но она перспективна и ей определенно БЫТЬ.
В итоге полистав каталоги с посещенных мною выставок (удобная штука кстати аля параметрический поиск) я выбрал два ключа, ими стали — IRG7PH50 и IRGPS60B120. Оба на 1200В, оба на 100+А, но открыв даташит первый ключ отсеялся сразу — он способен коммутировать ток 100А лишь на частоте в 1 кГц, для нашей задачи это губительно. Второй ключ на 120А и частоту в 40 кГц, что вполне подходит. Смотри даташит по ссылке ниже и ищем график с зависимостью тока от температуры:

Рисунок 4.1 — График с зависимостью максимального тока от частоты коммутации для IRG7PH50, оставим его на частотник

Рисунок 4.2 — График с рабочим током при заданной температуре для IRGPS60B120
Тут наблюдаем заветные цифры, которые показывают нам, что при 125 оС и транзистор и диод спокойно осилят токи чуть более 60А, при этом мы сможем реализовать преобразование на частоте в 25 кГц без каких либо проблем и ограничений.
г) Диод D1, нам необходимо выбрать диод с рабочим напряжением не менее 600В и током номинальным для нашей нагрузки, то есть 45А. Я решил применить те диоды, которые у меня оказались под рукой (не давно закупил их для разработки сварочника под «косой мост») это — VS-60EPF12. Как видно из маркировки он на 60А и 1200В. Ставлю я все с запасом, т.к. данный прототип делается для себя любимого и мне так спокойнее.
На самом деле вы можете поставить диод на 50-60А и 600В, но цена между версией на 600 и 1200В отсутствует.
д) Конденсатор С5, тут все как в случае с С1 — достаточно увеличить номинал из даташита пропорционально мощности. Только стоит учесть, что если у вас планируется мощная индуктивная нагрузка или динамическая с быстрыми нарастаниями мощности (аля концертный усилок на 2 кВт), то лучше на этом пункте не экономить.
Я в своем вариант поставлю 10 электролитов по 330 мкФ и 450В, если вы планируете запитывать пару компьютеров, роутеры и прочую мелочь, то можно ограничиться 4-мя электролитами по 330 мкФ и 450В.
е) R6 — он же токовый шунт, спасет нас от кривых рук и ошибок случайных, так же защищает схему от короткого замыкания и превышения нагрузки. Штука полезная однозначно, но если мы поступим как инженеры из ST, то на токах в 40А у нас получится обычный кипятильник. Тут есть 2 варианта: трансформатор тока или заводской шунт с падением 75мВ + ОУ аля LM358.
Первый вариант проще и дает гальваническую развязку данного узла схемы. Как рассчитывать трансформатор тока я приводил в предыдущей статье, важно помнить, что защита сработает, когда на ноге 4 напряжение вырастит до 2,5В (в реальности до 2,34В).
Зная это напряжение и ток цепи, используя формулы из части 5 вы легко посчитаете трансформатор тока.
ж) И последний пункт — это силовой дроссель. О нем чуть ниже.
Силовой дроссель и его расчет
Если кто-то внимательно читал мои статьи и у него отличная память, то он должен вспомнить статью 2 и фотографию № 5, на ней видны 3 элемента моточных, которые мы используем. Еще раз покажу:

Рисунок 5 — Каркасы и сердечник для силовых моточных изделий
В данном модуле мы будем использовать опять таки наши любимые тороидальные кольца из распыленного железа, но только в этот раз не одно, а сразу 10! А как вы хотели? 3 кВт это вам не китайские поделки…
Исходные данные у нас есть:
1) Ток — 45А + 30-40% на амплитуду в дросселе, итого 58,5А
2) Напряжение на выходе 390-400В
3) напряжение на входе 85-265В AC
4) Сердечник — материал -52, D46
5) Зазор — распределенный

Рисунок 6 — И снова уважаемый Starichok51 экономит нам время и считает программкой CaclPFC
Я думаю расчет всем показал насколько это будет серьезная конструкция)) 4 кольца, да радиатор, диодный мост, да IGBT — ужас!
Правила намотки можно вычитать в статье «Часть 2». Вторичная обмотка на кольца мотается в количестве — 1 витка.
Итог по дросселю:
1) как вы видите количество колец аж 10 штук! Это накладно, каждое кольцо стоит около 140р, но что мы получим в замен в следующих пунктах
2) температура рабочая 60-70 оС — это совсем идеально, ведь многие закладывают рабочую температуру 125 оС. У себя на производстве 85 оС закладываем. Для чего это сделано — для спокойного сна, я спокойно уезжаю из дома на неделю и знаю, что у меня ничего не вспыхнет, не сгорит и все ледяное. Думаю цена за это в 1500р не такая смертельная, не так ли?
3) Плотность тока я поставил мизерную в 4 А/мм2, это повлияет и на тепло, и на изоляцию и соответственно на надежность.
4) Как видите по расчету емкость после дросселя рекомендована почти 3000 мкФ, так что мой выбор с 10 электролитами по 330 мкФ отлично сюда вписывается. Емкость конденсатора С1 получилась 15 мкФ, у нас двойной запас — можно уменьшить до 4-х пленочных кондеров, можно оставить 7 штук и это будет лучше.
Важно! Количество колец в основном дросселе можно уменьшить до 4-5, попутно увеличив плотность тока до 7-8 А/мм2. Это позволит неплохо сэкономить, но амплитуда тока вырастит несколько, а главное температура повысится не менее чем до 135 оС. Я считаю это хорошим решением для сварочного инвертора с ПВ 60%, но не для ИБП, который работает круглосуточно и наверняка в довольно ограниченном пространстве.
Что могу сказать — у нас растет монстр)))
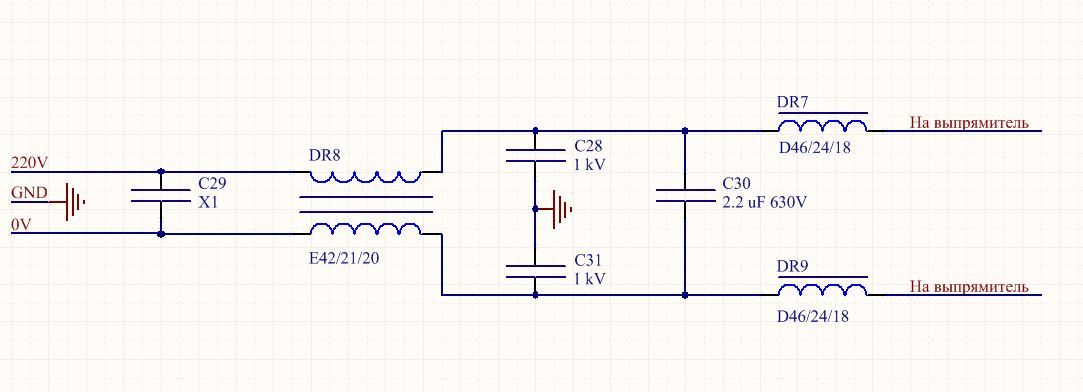
Фильтр синфазных помех
Чтобы понять чем различаются схемы для данной фильтра на токи в 3А (упомянутый выше компьютерный БП) и на токи 20А, вы можете сравнить схемку из гугла на АТХ со следующей:

Рисунок 7 — Принципиальная схема фильтра синфазных помех
Несколько особенностей:
1) С29 — это конденсатор для фильтрации электромагнитных помех, имеет маркировку «Х1». Его номинал должен быть в пределах 0,001 — 0,5 мФ.
2) Дроссель мотается на на сердечнике E42/21/20.
3) Два дросселя на кольцах DR7 и DR9 мотаются на любом сердечнике из распыленки и диаметром более 20 мм. Я намотал на все тех же D46 из материала -52 до заполнения в 2 слоя. Шумов в сети даже при номинальной мощности практически нету, но это на самом деле даже в моем понимание избыточно.
4) Конденсаторы С28 и С31 по 0,047 мкФ и 1 кВ и их обязательно ставить класса «Y2».
По расчету индуктивности дросселей:
1) Индуктивность синфазного индуктора должна составлять 3,2-3,5 мГн
2) Индуктивность для дифференциальных дросселей рассчитывается по формуле:

Рисунок 8 — Расчет индуктивности дифференциальных дросселей без магнитной связи
Эпилог
Используя грамотные и профессиональные наработки инженеров компании ST, мне удалось с минимальными затратами изготовить если не идеальный, то просто отличный активный корректор коэффициента мощности с параметрами лучше чем у любого Шнайдера. Единственное вам обязательно стоит помнить насколько оно вам необходимо? И исходя из этого корректировать параметры под себя.
Моей целью в данной статье было как раз показать процесс расчета с возможностью корректирования исходных данных, чтобы каждый определившись с параметрами для своих задач уже сам посчитал и изготовил модуль. Надеюсь мне удалось показать это и в следующей статье я продемонстрирую совместную работу ККМ и зарядного устройства из части №5.
P.S. Новую статью постараюсь опубликовать как можно быстрее)))
Автор: R4ABI
