Пролог

Началось все с того, что моя фотомыльница наотрез отказалась работать со свежевынутыми из зарядного устройства аккумуляторами — четырьмя NiMH размера АА. Их бы взять, как обычно, да выбросить. Но почему-то в этот раз любопытство возобладало над здравым смыслом (или это может жаба подала голос), и захотелось понять — а нельзя ли из этих батарей выдавить еще хоть чего-нибудь. Фотоаппарат весьма охоч до энергии, но ведь есть и более скромные потребители — мышки беспроводные или клавиатуры, например.
Собственно параметров, интересных потребителю, два — емкость батареи и ее внутреннее сопротивление. Возможных манипуляций тоже немного — разрядить да зарядить. Измеряя в процессе разряда ток и время можно оценить емкость аккумулятора. По разнице напряжения аккумулятора на холостом ходу и под нагрузкой можно оценить внутреннее сопротивление. Повторив цикл разряд-заряд (т. е. выполнив «тренировку») несколько раз можно понять имеет ли вообще это действо смысл.
Соответственно сформировался такой план — делаем управляемые разрядник и зарядник с возможностью непрерывного измерения параметров процесса, производим над измеренными величинами простые арифметические действия, повторяем процесс нужное число раз. Сравниваем, делаем выводы, выбрасываем наконец аккумуляторы.
Измерительный стенд
Сплошной сборник велосипедов. Состоит из аналоговой части (на схеме ниже) и микроконтроллера. В моем случае интеллектуальной частью был ардуино, хотя это совершенно не принципиально — лишь бы был необходимый набор входов/выходов.

Сделан стенд был из того, что нашлось в радиусе трех метров. Если кому-то захочется повторить, то вовсе не обязательно в точности следовать схеме. Выбор параметров элементов может быть весьма широким, далее я это немного прокомментирую.
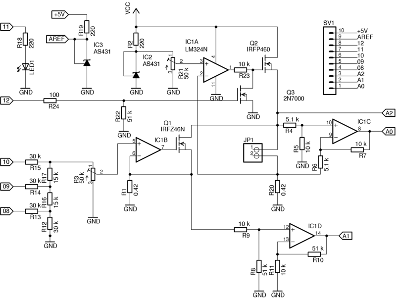
Блок разряда представляет собой управляемый стабилизатор тока на ОУ IC1B (LM324N) и полевом транзисторе Q1. Транзистор практически любой, лишь бы хватило допустимых напряжений, токов и рассеиваемой мощности. А они тут все небольшие. Резистор обратной связи и одновременно часть нагрузки (вместе с Q1 и R20) для аккумулятора — R1. Его максимальная величина должна быть такой, чтобы обеспечить требуемый максимальный ток разряда. Если исходить из того, что разряжать аккумулятор можно до 1 В, то для обеспечения тока разряда, например, в 500 мА резистор R1 не должен быть больше 2 Ом. Управляется стабилизатор трехбитным резистивным ЦАП (R12-R17). Тут расчет такой — напряжение на прямом входе ОУ равно напряжению на R1 (которое пропорционально току разряда). Меняем напряжение на прямом входе — меняется ток разряда. Для масштабирования выхода ЦАП к нужному диапазону имеется подстроечный резистор R3. Лучше, чтобы он был многооборотный. Номиналы R12-R17 могут быть любыми (в районе десятков килоом), главное, чтобы выполнялось соотношение их величин 1/2. Особой точности от ЦАП не требуется, поскольку ток разряда (напряжение на R1) в процессе измеряется непосредственно инструментальным усилителем IC1D. Его коэффициент усиления равен K=R11/R10=R9/R8. Выход подается на АЦП микроконтроллера (А1). Изменением номиналов R8-R11 усиление можно подогнать к желаемому. Напряжение на батарее измеряется вторым усилителем IC1C, K=R5/R4=R7/R6. Зачем управление током разряда? Дело тут в основном вот в чем. Если разряжать постоянным большим током, то ввиду большого внутреннего сопротивления у изношенных батарей минимально допустимое напряжение 1 В (а другого ориентира для прекращения разряда нет) будет достигнуто раньше, чем аккумулятор на самом деле разрядится. Если разряжать постоянным малым током, то процесс растянется слишком надолго. Поэтому разряд ведется ступенчато. Восьми ступеней мне показалось достаточно. Если охота больше/меньше, то можно изменить разрядность ЦАП. Кроме того, включая-выключая нагрузку, можно прикинуть внутреннее сопротивление аккумулятора. Думаю, что дальнейших пояснений алгоритм работы контроллера при разряде не требует. По окончании процесса Q1 оказывается заперт, батарея полностью отключается от нагрузки, а контроллер включает блок заряда.
Блок заряда. Тоже стабилизатор тока, только неуправляемый, зато отключаемый. Ток задается источником опорного напряжения на IC2 (2.5 В, точность 1% согласно даташиту) и резистором R21. В моем случае ток заряда был классическим — 1/10 от номинальной емкости аккумулятора. Резистор обратной связи — R20. Источник опорного напряжения можно использовать любой другой — на ваш вкус и наличие деталей. Транзистор Q2 работает в более жестком режиме, чем Q1. Ввиду заметной разницы между напряжением Vcc и напряжением батареи на нем рассеивается заметная мощность. Это плата за простоту схемы. Но радиатор спасает положение. Транзистор Q3 служит для принудительного запирания Q2, т. е. для отключения блока заряда. Управляется сигналом 12 микроконтроллера. Еще один источник опорного напряжения (IC3) нужен для работы АЦП контроллера. От его параметров зависит точность измерений нашего стенда. Светодиод LED1 — для индикации состояния процесса. В моем случае он не горит в процессе разряда, горит при заряде и мигает, когда цикл закончен.
Напряжение питания выбирается таким, чтобы обеспечить открытие транзисторов и работу их в нужных диапазонах. В данном случае у обоих транзисторов напряжение отпирания затвора довольно велико — порядка 2-4 В. Кроме того, Q2 «подперт» напряжением батареи и R20, поэтому отпирающее напряжение на затворе стартует примерно от 3,5-5,5 В. В свою очередь LM323 не может поднять напряжение на выходе выше Vcc минус 1,5 В. Поэтому Vcc должно быть достаточно велико и в моем случае равно 9 В.
Алгоритм управления зарядом ориентировался на классический вариант контроля момента начала падения напряжения на батарее. Однако на деле оказалось все не совсем так, но об этом позже.
Все измеряемые величины в процессе «исследований» писались в файл, потом производились расчеты и строились графики.
Думаю, что с измерительным стендом все ясно, поэтому перейдем к результатам.
Результаты измерений
Итак, имеем заряженные (но неработающие) батареи, которые разряжаем и измеряем запасенную емкость, а заодно и внутреннее сопротивление. Выглядит это примерно так.

Графики в осях время, часы (X) и мощность, Вт (Y) для лучшей и худшей из батарей. Видно, что запасенная энергия (площадь под графиками) существенно разная. В числовом выражении измеренная емкость аккумуляторов составила 1196, 739, 1237 и 1007 мА*ч. Не густо, учитывая, что номинальная емкость (которая указана на корпусе) — 2700 мА*ч. И разброс весьма велик. А что же внутреннее сопротивление? Оно составило 0.39, 0.43, 0.32 и 0.64 Ом соответственно. Ужасно. Понятно почему мыльница отказывалась работать — батареи просто не в состоянии отдать большой ток. Ну что ж, приступим к тренировке.
Цикл первый. Опять отдаваемые мощности лучшей и худшей батареи.

Прогресс виден невооруженным глазом! Числа это подтверждают: 1715, 1444, 1762 и 1634 мА*ч. Внутреннему сопротивлению тоже похорошело, но очень неравномерно — 0.23, 0.40, 0.1, 0.43 Ом. Казалось бы есть шанс. Но увы — дальнейшие циклы разряда/заряда ничего не дали. Значения емкости, как и внутреннего сопротивления, изменялись от цикла к циклу в пределах около 10%. Что лежит где-то недалеко от пределов точности измерений. Т.е. длительная тренировка, во всяком случае для моих аккумуляторов, ничего на дала. Но зато стало ясно, что батареи сохранили больше половины емкости и вполне еще поработают на малом токе. Хоть какая-то экономия в хозяйстве.
Теперь хочу немножко остановиться на процессе заряда. Возможно мои наблюдения будут полезны кому-то, кто соберется конструировать интеллектуальное зарядное устройство.
Вот типичный график заряда (слева шкала напряжения на аккумуляторе в вольтах).

После начала заряда наблюдается провал напряжения. В разных циклах он может быть больше или меньше по глубине, немного разной длительности, иногда отсутствует. Далее в течение примерно 10 часов идет равномерный рост и затем выход почти на горизонтальное плато. Теория гласит, что при малом токе заряда не наблюдается падение напряжения в конце заряда. Я набрался терпения и все-таки дождался этого падения. Оно мало (на графике на глаз почти и не заметно), ждать его нужно очень долго, но оно всегда есть. После десяти часов заряда и до спада напряжение на батарее хоть и растет, но крайне незначительно. На итоговом заряде это почти не сказывается, каких-то неприятных явлений типа нагрева батареи не наблюдается. Таким образом при конструировании слаботочных зарядных устройств снабжать их интеллектом никакого смысла нет. Достаточно таймера на 10-12 часов, причем никакой особой точности при этом не требуется.
Однако такая идиллия была нарушена одним из элементов. Примерно через 5-6 часов заряда возникали весьма заметные колебания напряжения.

Сначала я было списал это на конструктивный недостаток моего стенда. На фото видно, что собрано все было навесным монтажом, а контроллер подключен довольно длинными проводами. Однако повторные эксперименты показали, что такая ерунда стабильно возникает с одним и тем же аккумулятором и никогда не возникает с другими. К своему стыду причину такого поведения я не нашел. Тем не менее (и на графике это хорошо видно) среднее значение напряжение растет так, как надо.
Эпилог
В итоге имеем четыре аккумулятора, которым точными научными методами найдена экологическая ниша. Имеем разочарование в возможностях процесса тренировки. И имеем один необъясненный эффект, возникающий при заряде.
На очереди батарейка побольше — автомобильный аккумулятор. Но там нагрузочные резисторы на пару порядков мощнее надо. Где-то едут по просторам Евразии.
На этом все. Спасибо за внимание.
Автор: murzin
