Всем доброго времени суток!
Как-то, холодным тоскливым вечером, почитывал я статью про высококачественный усилитель класса D c Aliexpress. И пришла мне в голову мысль рассказать про свою DIY-поделку. А вот теперь дошли и руки. Ниже приведен ворклог об изготовлении очередного-сколько-уже-можно лампового (и не только) усилителя. Статья изобилует несерьезностью и петросянством, но все же пару, возможно, полезных схем вы здесь сможете найти.
Предупреждения:
- ОСТОРОЖНО, трафик! Много картинок.
- ОСТОРОЖНО! В представленых схемах используются опасные для жизни напряжения. Воспроизводя приведённые схемы, вы делаете это на свой страх и риск. Автор не несёт ответственности за последствия, наступившие в результате дублирования как всего устройства, так и отдельных его частей.
Сразу уточню:
- Усилитель не Hi-End и не Hi-Fi, т.к при его производстве не было использовано ни грамма порошковой краски!
- Я не являюсь приверженцем конфессии душевного, теплового лампового звука. Но лампы так прикольно светятся...
- На возможные вопросы класса «А зачем вообще?» заготовлен ответ «Потому что хобби».
Повторюсь: весь проект был затеян не ради получения «лампового» звучания, а из-за особой эстетики хорошо сделанных ламповых усилителей. Именно эстетика и стала основой подавляющего большинства возникших проблем. Она же определила конечную стоимость, довольно ощутимо перевалившую за изначальный бюджет: штучное изготовление (в данном случае читай прототипирование) всегда оказывается значительно дороже, чем могло показаться на первый взгляд. Так же сразу хочу отметить, что задача стояла разработать усилитель с нуля, не сводя все к банальному «купил в интеренете набор, запаял и вставил в коробку из-под обуви». В конце-концов, это все-таки DIY-проект, тут должен быть вызов, страдания и желание все бросить куда подальше! Однако вдаваться в крайности тоже не стоит. В теории, можно сделать все совсем без использования покупных изделий, но в данном случае нужны соответствующие инструменты (читай станки), иначе результат может, мягко говоря, разочаровать.
Вопрос лишь в конечной цели. Итак начнем!
Пьеса въ четырехъ актахъ. Героическій эпосъ
Актъ первый. Планированіе
Хорошее планирование – залог меньшего количества итераций от «как я вообще мог такое сделать» до «можно было и лучше, но и так сойдет». Усилитель изначально задумывался для замены стандартным колонкам к компьютеру. Будем честны, просмотр видяшек с умильными котиками под пледом через теплый, ламповый усилитель, конечно и может дополнить картину, но не является рациональным. Что приводит к вполне закономерной идее добросить внутрь усилитель на старых, добрых, твердотельных полупроводниках. И уже по собственному настроению мисье волен будет выбирать, какой из усилителей использовать для прослушивания Dire Straits, а какой для 2Pac. В результате схемотехника несколько усложнилась, но мы же помним про вызов, испытания и всё вот это. В результате получились 4 печатные платы: источник питания, усилитель ламповый, усилитель твердотельный и коммутационная плата. Вроде все просто, едем дальше.
Актъ второй. Дизайнъ
Собственно ради чего весь сыр-бор. Мои изобразительные таланты ограничиваются условно-прямыми линиями исключительно на бумаге в клеточку. Но инженерное образование имеется, так что вооружившись CAD-ом и большим терпением, медленно и со скрипом визуализировал то, что хотелось бы получить в итоге. И да, не удивляйтесь, что сначала идет дизайн корпуса, а не схемотехника, как обычно принято.
Немного про сам корпус и «классический» вид лампового усилителя. Никогда не понимал страсти выставлять всю электронику наружу. Лампы, да, они красивые, горячие и выставить их наружу (даже немного жертвуя помехозащищенностью) не такая уж плохая идея, но прикручивать огромные трансформаторы с Ш-образным сердечником НА верхнюю крышку корпуса – решение достаточно сомнительное. Некоторые идут ещё дальше: и, в дополнение ко всему вышеперечисленному, выставляют сверху батарею конденсаторов! Финиш! Создается ощущение, что смотришь не на готовое устройство, а на некое подобие макетной платы. Хотя, на вкус и цвет все фломастеры разные…
Я остановился на использовании корпуса из анодированного и матового алюминия с декоративными накладками из красного дерева (jarrah). Также для уменьшения габаритов было принято решение использовать тороидальные трансформаторы. Металическую базу корпуса, ручки переключателей, ножки — покупные с Aliexpress, остальные планировалось изготовить своими силами. Была отрисована практически каждая деталь, после чего все красиво встало на свои места…

И тут прислали корпус. Надо ли говорить, что размеры, данные китайцами в документации, имеют к реальному устройству отношение довольно посредственное. Всегда задавался вопросом: «в Китае все делается на глаз?». В чем проблема приложить правильные чертежи, по которым вы изготавливаете деталь? Я понимаю, если бы их вообще не приложили, так нет, они там были, но не правильные! Видимо защита от конкурентов.
Когда стали ясны примерные габариты корпуса, пришёл черёд схемотехники. Почему именно в этой последовательности? Ради компактности. При весе более 10 кг, габариты составляют 40х30х20 см (со всеми декоративными элементами). Внутри у него довольно плотненько (см. фото ниже). В результате размер компонентов на платах, как и размеры самих плат, имеют большое значение. Размеры печатных плат, высоты компонентов, размещение элементов, всё подбиралось, чертилось в 3D и проверялось на сборке. Если детали касаются друг друга – возвращаемся на два шага назад, и так до победного. Первые пару раз это даже занятно: вот такой я молодец, всё проверил, избежал проблем. Где-то после третьего раза приходит мысль выпить за здоровье разработчиков параметрических САПР. Настоятельно рекомендую всем, кто ещё не, познать азы какой-нибудь из систем, и не пренебрегать этапом моделирования, даже для домашних поделок. Из крупного, выявленного мною: выяснилось, что сетевой трансформатор на 90 Вт, который изначально вставал идеально, не помещается в корпус (привет китайским чертежам). Пришлось заменить на два по 60 Вт (это те, что внутри на боковых стенках).
Актъ третій. Схемотехника
С ламповой техникой дел никогда не имел, и этим все сказано. Технически, я могу провести аналогии с транзисторами и, в целом, все довольно просто, но не без нюансов. Посветив несколько дней поиску на просторах сети, я остановился на варианте с использованием однотактных выходных каскадов на лампах 6V6GT. Если кому-то очень интересно сравнение разных вариантов выходных каскадов, а также в целом разных классов усилителей, советую почитать здесь. Я выбрал то, что выбрал, и не хочу перегружать текст ненужной информацией.
Но не могу не уточнить, что однотактные усилители класса А имеют особую теплоту и глубину звука, особенно на средних часто… тфу, чуть сам не уверовал! А серьёзно: помимо отсутствия искажения типа «ступенька» у выходного каскада, они просто теплые. Нет, они реально очень теплые, т.к КПД усилителей класса А не превышает 10-15%, остальное уходит на обогрев комнаты. Расчетная мощность моего усилителя — порядка 4.5 Вт. В качестве основы использовал эту схему, но внес некоторые коррективы. И, в дополнение к ламповости, конечно же, люминесцентный индикатор типа «магический глаз». Выглядит очень мило.
С этого момента начинается отборная ересь, по представлениям истинных свидетелей лампового звука, настоятельно рекомендую адептам этой веры пролистать текст, и просто позалипать на фоточки результата. Я предупреждал!
Начем с того, что мне не нравится классический подход к построению ламповых усилителей, подразумевающий использование исключительно пассивных компонентов (резисторы, конденсаторы, трансформаторы), за исключением самих ламп. Твердотельные полупроводниковые приборы имеют большое преимущество (одно из) перед лампами – значительно меньший разброс характеристик. Две лампы одного наименования, даже выпущенные в одной партии, могут существенно различаться. Из-за этого часто можно видеть, что лампы выходных каскадов продаются подобранными парами (matched pair) со схожими характеристиками. Но где гарантия, что после прогрева они останутся прежними? А после определенной наработки по часам? Слишком много неопределенностей. В то же время, можно использовать полупроводниковые приборы для нивелирования разброса по параметрам. Например, вместо стандартного резистора, задающего ток катода, можно использовать источник тока на LM317A. При этом на звуковой тракт это никак не повлияет, но ток не будет зависить от параметров лампы. В интернете можно найти варианты подобных решений, так что мой особой оригинальностью не отличается.

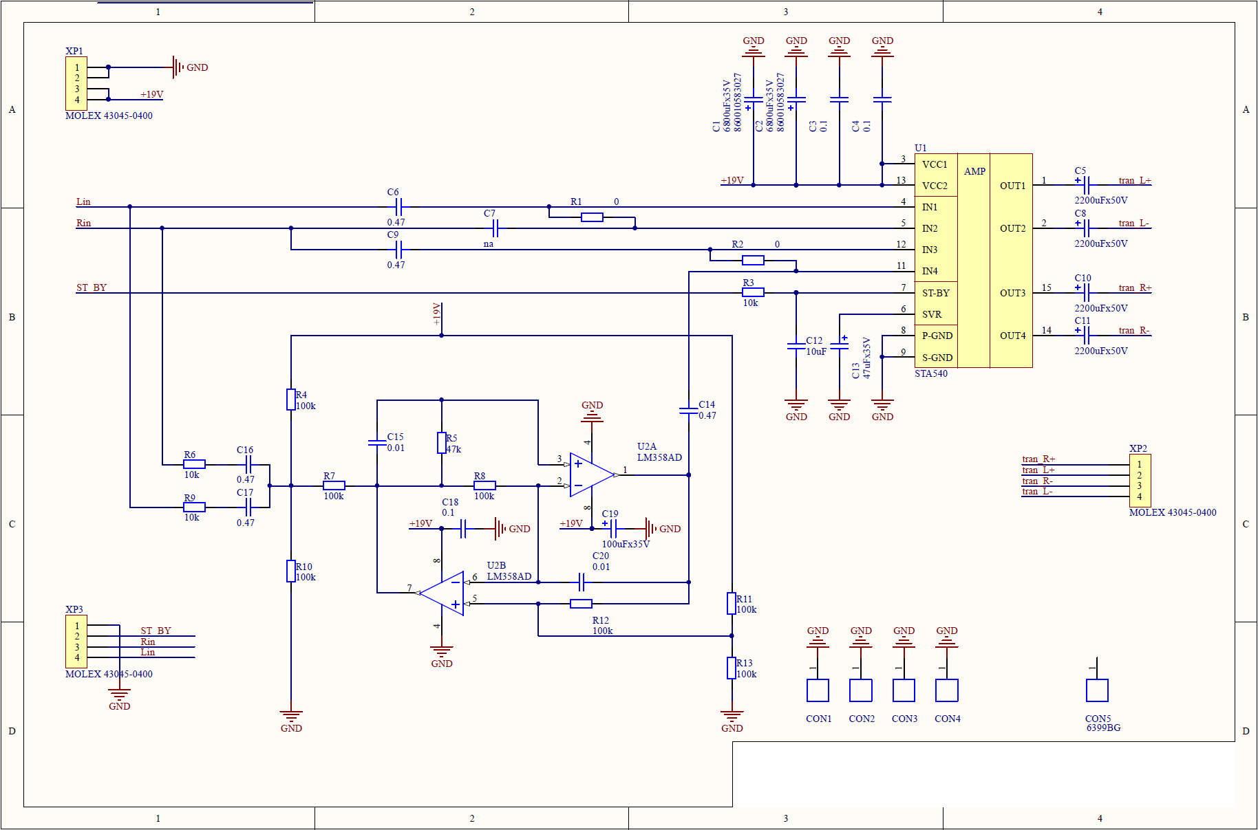
Твердотельный усилитель примечателен еще меньше: стандартная микросхема STA540 с минимальной обвязкой. Усилитель класса AB, для повседневного использования в связке с компьютером – самое оно. Дополнительно предусмотрена возможность напаять на плату активный фильтр и использовать в качестве системы 2.1, т.е с сабвуфером. В данном варианте не используется.

Напоследок самое веселое – источник питания. Вот тут был полный хардкор.
Пойдя наперекор догмам, я решил не только не использовать любимые всеми ламповиками кенотроны, но и в принципе отказаться от линейного источника питания! Импульсные источники питания лучше, как в плане эффективности так и в плане габаритов. Дальше проектирование пошло и вовсе кривой дорожкой. Выбор микросхемы ШИМ контроллера и обратноходового трансформатора выбирался по принципу «за бесплатно попробовать, почему бы и нет?». Дело в том, что контроллер и специально предназначенные для него трансформаторы можно заказать в качестве образцов совершенно бесплатно (с регистрацией, но без смс!). Это не самый лучший вариант, т.к существуют более стандартные, проверенные контроллеры, а значит и куча проверенных временем схем. Ниже – схема источников питания для лампового (+300 В, +285 В, +6 В) и твердотельного (+18 В) усилителей.

Напряжение с понижающих сетевых трансорматоров выпрямляется, а затем поступает на импульсные преобразователи. Опытный разработчик источников питания может поинтересоваться: а зачем такие извращения? Действительно, можно было бы сразу выпрямить сетевое напряжение и пустить его на преобразователи, но мне хотелось сделать гальваническую развязку с сетью. В приведённой версии схемы отсутствуют индуктивные фильтры на выходы импульсных источников (добавлены объёмным монтажом). В следующей версии косяк будет исправлен.
Забегая вперед скажу, что настройка источника питания была самой проблематичной из всех отладочных работ. Отчасти это было связано с тем, что последний раз серьезно занимался схемотехникой лет 6 назад. Но в итоге, частично после танцев с бубном, частично, позадавав глупых вопросов на тематических форумах, нашел решение возникших проблем и всё запустилось!
Актъ четвертый, послѣдній. Сборка
Печатные платы заказывал у китайцев на FirstPCB. Качество приемлемое: шелкография имеет разную толщину, отверстия чуть смещены относительно центра контактных площадок. В целом – не плохо, с учетом стоимости.
Минимальный заказ 5 шт, так что у меня их теперь несколько больше необходимого…
Платы после распаковки:
и в спаяном виде:

Тест усилителя без корпуса:

Ну и куда же без магического глаза:

Далее корпус. Дело в том, что в наших краях, по неведомой мне причине, очень сложно заказать обработку детали из дерева на 5-ти координатном станке с ЧПУ. Просят либо баснословно дорого, либо вообще не делают. И это при том, что, будучи немного в теме, я проектировал с минимизацией сложности. Китайцы тоже не помогли: отослав запрос в 8 фирм, получил положительный ответ только с двух. Остальные партиями меньше 10 шт не интересуются, хотя их сайты и говорят об услугах прототипирования. Но и две оставшиеся тоже решили не ограничивать себя в цене, и ко всему прочему, попросили фотографии и полный чертеж устройства! Интересно, зачем это им…
В итоге пришлось упростить детали практически до 2.5D и выточить на местном станке с ЧПУ. С одной стороны, вышло, относительно остальных, не дорого. С другой же, если к этому присуммировать все те квадратные километры грубой наждачки, которую мне пришлось извести, правя то, что сделали эти ребята… Серьезно, ощущение такое, что они с технологией не знакомы в принципе и использовали стандартные режимы для ДСП, из которой они вытачивают 99% своих заказов. А ведь я не жадный, я дополнительно дал им увесистый кусок материала для подбора параметров!

Больше наждачки богу наждачки:

Отдельная благодарность им же за то, что сначала пообещали сделать отверстия в алюминиевых деталях, а затем заявили, что никогда этого раньше не делали и боятся сломать станок. Железная логика, даже спорить бесполезно. В итоге проект превратился из ненапряжной отверточной сборки заказанных деталей в хардкорный DIY, ибо работа с металлом, пусть и с мягким алюминием, в маленькой квартире без специального оборудования заставляет испытать экзистенциальный ужас. Поначалу. А затем ты достигаешь стадии принятия, берешь ручную дрель, ножовку по металу и упорно движешься к намеченой цели.
Далее немного картинок со стадиями сборки для любителей гикпорно:

Наконец, все детали готовы и ошкурены до 400 степени зернистости:

Кстати, в процессе шкурения, с целью оградить легкие и ковер от древесной пыли, была использована уникальная оснастка из картонной коробки и рукавов от старой рубашки! Эдакий домашний glovebox.

Далее все было покрыто 4-мя слоями лака:

Ну и затем пошла постепенная сборка:




Как я уже упоминал ранее, платы и сетевые трансформаторы крепятся к боковым стенкам:

Никаких джунглей из проводов, только плетенки, только красота (провода от ламп были, впоследвтвии, укорочены):


Обозначения на задней панели были нанесены при помощи лазерной гравировки:

Девайс в сборе без и с платой лампового усилителя:


Финальное тестирование после сборки (котик греется возле лампы, все по канону):


Полированные медные трубы, без них никак:

Ниже приведена финальная фотосессия полностью собраного устройства. Там же часы на газоразрядных индикаторах, что фактически возводит в квадрат теплоту и ламповость всей сцены!




Конецъ
На весь проект, от задумки до реализации, ушло около полугода. За кадром остались несколько разборов и сборов усилителя с целью внести изменения и улучшения, но это можно делать бесконечно. В целом, результатом доволен. Как и планировалось, в большенстве случаев используется твердотельный усилитель и лишь изредка запускается ламповый, в основном чтобы сравнить. Тем не менее, основная цель – возродить свое старое хобби и поковыряться в электронике, была полностью достигнута! Пишите в коментариях ваши вопросы и замечания.
Всем удачных выходных!
Автор: EnceladusEE

Классно! Вы молодцом!!! Во сколько обошелся такой эпизод хобби?