Обожаю радио. Были времена когда на внутреннюю магнитную антенну АМ-радиоприемника собранного на 2 транзисторах, можно было принять десятки радиостанций вещающих за тысячи километров. В наши дни на средних волнах вещает очень мало станций, а уровень помех в городах настолько высок, что СВ, кажется, похоронен навсегда. Но так ли это на самом деле? Я решил собрать СВ радиоприемник прямого усиления, чтобы это проверить.

Вообще, аналоговая техника, тем более на радиочастотах не мой конек, я больше по микроконтроллерам, и даже делал на них кое-какие приемники, например тут и тут.
Но иногда хочется чего-то теплого и аналогового.
Есть несколько вариантов схем построения радиоприемников для средних волн. Самые распространенные — это супергетеродин, и приемник прямого усиления. Я выбрал прямое усиление не по тому что он якобы проще в изготовлении, а по тому что, приемник хорошо построенный по такой схеме звучит лучше. Недостатком является низкая избирательность. Но хорошо настроенный приёмник прямого усиления имеет избирательность не хуже, а заодно лишен шумов от зеркального канала, а так же интерференционных свистов от преобразования частоты.
Итак, определились, прямое усиление. Блок-схема следующая:

Входной контур
Его мы упростим. Если поставить по входу УВЧ полевой транзистор с высоким входным сопротивлением, то катушка связи не понадобится, а без нее добротность входного контура возрастет. КП303 более доступен, но PMBFJ309 гораздо меньше шумит. Во входном каскаде это важно, я пробовал оба, разницу слышно на слух. Схема контура со входным каскадом будет выглядеть вот так:
Катушку я взял готовую от старинного приемника Г1ала, купленного на Авито за 500 рублей. От него же взял переменный конденсатор, и верньерную систему, одновременно выполняющую роль шкалы отображения частоты. Динамик тоже оттуда. Все это разместил в корпусе от часов, купленных за 200р в fix price. Эти детали составили 90% конструкции не считая платы, но о ней поговорим отдельно, а пока, фото приемника изнутри:

Кстати, если взять переменный конденсатор с воздушным диэлектриком, добротность контура, а с ней и избирательность приемника будут гораздо лучше, я проверял. Но в этот раз я ограничен размерами корпуса, поэтому тут более простенький КПЕ.
УВЧ
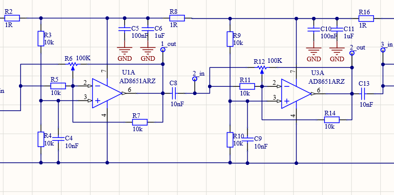
Усилитель высокой частоты решено было делать на операционных усилителях. Усиление они дают хорошее, и схема включения простая. Я взял сначала сдвоенный AD8092, и собрал на нем 2 каскада усиления. Но во-первых он тоже шумный, а во вторых, когда оба усилителя в одном корпусе, при большом общем коэффициенте усиления такой усилок начинал заводиться. В итоге было принято решение взять 2 отдельных усилителя, разнести их подальше на плате. Заодно и подобрал ОУ из малошумящей серии, а конкретно AD8651 В итоге, схема УВЧ получилась следующая:

Не сложно догадаться, что сверху и снизу идут линии питания:) Цепочки R8C5C6 и аналогичные в других каскадах призваны разделять каскады по питанию, чтобы избежать обратной связи через питающую линию.
ОУ включены по схеме с отрицательной обратной связью. Она задается подстрочными резисторами R6 и R12. Они же продублированы постоянными резисторами R5R7 R11R14 если вдруг захочется сделать коэффициент усиления фиксированным. Делители R3 R4 R9R10 задают смещение на ОУ равное половине напряжения питания. А разделительные конденсаторы C8 C13 эту постоянную составляющую убирают.
Такой нехитрый усилок позволяет получить из «ничего» на выходе магнитной(!) антенны сигнал размахом несколько вольт, до напряжения питания. Единственное что нужно — это подстроить усиление делителями или подстроечными резисторами, чтобы не было переусиления.
Амплитудный детектор.
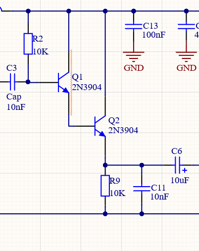
Детектор, а точнее говоря, его линейность, сильно влияют на качество звучания приемника, поэтому я использовал детектор аж на 2 транзисторах, не помню уже из какой схемы, в общем, пользуйтесь, детектор огонь!

УНЧ
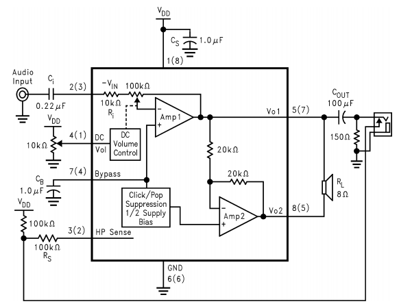
Тут я пошел не совсем стандартным радиолюбительским путем, и не стал брать первую попавшуюся популярную микросхему типа TDA2822D или lm386. Точнее я их взял, запаял, и услышал что они шумят как пылесос ВИХРЬ, даже если на них сигнал не подан. При приеме на магнитную антенну в этих шумах можно потерять много станций. Поэтому я полез на сайт TI в раздел speaker amps, и стал смотреть что у них там свеженького есть, да еще чтобы в КОМПЭЛЕ и ЧИПДИПЕ продавалось. Выбрал микросхему LM4865M. Шумит меньше, диапазон питания 5-вольтовый, 750мВт на выходе, минимум обвязки.
И еще два интересных нюанса. Регулировка громкости у него не потенциометром на входе, а постоянным напряжением. То есть потенциометр включается между питанием и землей, а изменяющееся постоянное напряжение на его среднем выводе изменяет громкость. Это хорошо тем, что на резисторе регулировки громкости, а так же, лапше проводов идущих к нему, нет полезного сигнала. Он не наводится на другие цепи приемника, и на него тоже не наводятся всякие помехи. Второй нюанс этого чипа — возможность подключить к его выходу наушники, и встроенная схема которая определяет подключены ли наушники, и переключает режим работы усилка.
Вот схема УНЧ (из даташита, я повторил ее 1 в 1):

Плата
Переходим к самому вкусному. Нахлебавшись горя с самовозбуждением девайса, при сборке на макетной плате, я решил не текстолите не экономить, и разнес каскады довольно широко. Так же, сделал между ними полоски без маски — чтобы если что запаять экран. Экран не понадобился. А вот конденсаторов по питанию пришлось запаять сполна, без них, по питанию приемник заводился будь здоров. С электролитами нормально. Плата без компонентов выглядит вот так:

А с компонентами вот так:

Внимательный читатель может заметить третий не использованный каскад УВЧ на плате. При разводке я решил его заложить, вдруг окажется мало. Но мало не оказалось, 2 каскада дают необходимое усиление, при том, что и они работают не на всю.
И что же в результате?
На СВ, даже в Москве, даже в квартире, можно поймать пару станций вполне разборчиво. А на улице, в удачные дни до 10. Еще я проводил эксперимент в Воронеже, в квартире на 8 этаже. Там удавалось уверенно принимать на магнитную антенну порядка 20 радиостанций, правда с воздушным КПЕ, иначе из-за низкой избирательности они сливались.
Как радио работает в обычную московскую ночь во дворе жилого дома, смотрите на видео:
Получилось, наверное, немного из пушки по воробьям, но ведь хобби оно и должно быть такое — немного бессмысленное:) А еще, вот схема целиком, вдруг кто пожелает повторить.
Автор: Михаил Русецкий
