
Хотел сказать турку, что алкоголь не употребляю… Сказал: ALKOGOL FREE — чем привёл его в неописуемый восторг. Оказалось — сказал: ЛЮБЛЮ АЛКОГОЛЬ НА ХАЛЯВУ)))
© Виктор Лопатин
Здравствуйте друзья. Хочу немного рассказать о собственном опыте реализации солнечной электростанции в квартире. Мне эта тема близка, готов поделиться накопленными знаниями, надеюсь будет полезно.
Обзор будет состоять из 3 частей:
-
Максимально дешевый вариант: без аккумуляторов
-
Максимально дешевый аккумуляторный вариант
Часть 1 Солнечная электростанция в квартире (без аккумуляторов)
Видеоверсия 1 части:
Немного теории:
Итак, вот из чего состоит среднестатистическая солнечная электростанция:

-
Солнечная панель (панели);
-
Контроллер заряда аккумуляторной батареи;
-
Аккумуляторная батарея (батареи);
-
Низковольтная нагрузка постоянного тока;
-
Инвертор;
-
Высоковольтная нагрузка переменного тока.
Если отказаться от высоковольтной нагрузки и инвертора, то можно существенно сэкономить, но придется что-то думать с лампами освещения, они в таком случае должны быть низковольтными. Т.е. нужно иметь 2 комплекта осветительных приборов (штатные на 220 вольт и низковольтные на 12 вольт).
Еще можно отказаться от аккумуляторной батареи и контроллера заряда. В сухом остатке получится солнечная панель, лампы и провода. Меньше никак. В этом случае лампы будут гореть только тогда, когда солнечная панель вырабатывает электричество, т.е. днем. И второй минус это яркость свечения ламп, которая будет зависеть от количества солнечной энергии, падающей на солнечную панель (угол падения лучей, наличие облачности).Вот именно об этом варианте я и хочу рассказать.
От теории к практике:
Если мы говорим про солнечную электростанцию, то естественно сначала нужно подумать о месте установки солнечной панели, она должна быть установлена на южной стороне здания (южном склоне крыши). Желательно подальше от соседних строений, деревьев. Т.о. в городе не так просто найти подходящее место, но я когда производил поиск квартиры и об этом думал в том числе. Выбор пал на квартиру на 14 этаже с южной стеной и с шикарным видом на город и Черное море:



Квартиру покупал на этапе строительства в состоянии «голые стены», и те частично пришлось перенести, в итоге получилось следующее:

Слева — «как было», а справа — «как стало». Южная стена нижняя. В итоге получилась большая светлая кухня-гостинная (1), спальня (2), прихожая (3) и санузел (4). Помещения 2, 3 и 4 оказались без окон. Т.о. именно для них актуально освещение всегда, даже днем.
Сразу добавлю, что окна нужны не только для попадания дневного света, а также для свежего воздуха, поэтому пришлось еще заморачиваться и с вентиляцией, благо есть такие устройства как «бризеры», но это отдельная тема, которая никак не связана с солнечной электростанцией, поэтому опустим.
Итак, с помещениями определились, теперь пора прокладывать провода. Кабель от предполагаемого места установки солнечной панели до центральной распредкоробки моей солнечной электростанции был проложен параллельно трассе кондиционера:

Вот что получилось после завершения ремонта:


Солнечная панель:
Солнечная панель на 20Вт 12В у меня уже была, ранее я делал на нее подробный обзор на другом ресурсе со снятием различных характеристик в зависимости и от освещенности и от нагрузки. Повторять все тут не вижу смысла, единственное приведу один график зависимости выходной мощности и напряжения от потребляемого тока при идеальных условиях — летний солнечный день:

Что можно почерпнуть из этой таблицы и графика? Во первых мощность, это реально 20Вт солнечная панель. Но самое главное прошу обратить внимание на максимальную величину генерируемого напряжения, которое составляет более 19 вольт. Это нужно учитывать при выборе ламп.
Солнечная панель была установлена на внешний блок кондиционера варварским способом — с помощью алюминиевых уголков и саморезов:


Выходной кабель был подключен к внешнему концу проложенного ранее в стене.
Лампы освещения:
Ввиду того, что выходное напряжение солнечной панели может достигать 19 вольт, необходимо ответственно подойти к выбору ламп. Я решил использовать более-менее качественные лампы, насколько мне они показались таковыми, продающимися под торговой маркой магазина ИКЕА:


Потолочные светильники у меня одинаковые, для всех ламп, выбранные лампы имеют похожие габариты, но разные цоколя, в связи с чем мне пришлось слегка видоизменить конструкцию светильников заменив ответные части.Почему же выбор пал именно на эти лампы? Я предварительно проделал небольшую «домашнюю» работу и оказалось, что 12 вольтовая лампа из ИКЕА имеет в своем составе достаточно качественный стабилизатор. Лампа начинает светиться от 5 вольт, а от 8 и выше уже выходит на максимальный яркостный режим и яркость не меняется при повышении напряжения вплоть до 20 вольт:



Напряжение можно увидеть на вольтметре блока питания.
Результат:
Результат покажу на примере санузла, т.к. это самое темное помещение. Первое фото сделано при одном точечном светильнике питающемся от солнечной панели, второе фото при включенных дополнительных штатных светильниках:


Резюмируя могу сказать, что днем в санузле вполне светло и необходимости включать дополнительное освещение нет. Но повторю, это только днем и при ясной погоде. Как только солнце заходит за тучки, становится не так весело.
Выводы:
Очевидные минусы:
— бесплатный свет есть только днем при ясной погоде;
— яркость бесплатного света зависит от многих факторов (облачность, время года, время суток).
Очевидные плюсы:
+ бесплатное освещение в помещениях без окон (таких у меня 3);
+ стоимость (1000 рублей солнечная панель + по 200 рублей лампы + кабель);
+ радость (есть независимый источник электричества);
+ гордость (сделал сам, поделился с другом);
+ долговечность (работает уже более 2 лет без какого-либо технического обслуживания)
Часть 2 Солнечная электростанция в квартире (с аккумулятором и датчиками движения)
Видеоверсия 2 части:
В этой части я расскажу, как поборол минусы, указанные в первой части, а именно: свет нужен всегда, не только днем и яркость ламп не должна зависеть от солнечной активности. Тут очевидное решение - оборудование системы аккумуляторной батареей, а раз так, то нужно подумать сначала о контроллере заряда.
Про контроллер заряда :
Основные функции контроллера заряда это контроль напряжения на аккумуляторной батарее с целью не допустить как перезаряда, так и переразряда аккумуляторной батареи.
При перезаряде аккумулятора происходит кипение электролита с выплескиванием его наружу. Электролит состоит из серной кислоты, которая может повредить как сам аккумулятор, так и находящиеся поблизости предметы.
Глубокий разряд не менее опасен, следствия следующие:
-
Осыпание материала с активных пластин внутри АКБ. Это неизбежно сокращает ёмкость аккумулятора. А значит, он меньше по времени держит заряд и пусковые токи уменьшаются. Это происходит и при повседневной эксплуатации, но гораздо медленнее.
-
Короткое замыкание между пластинами. Причина этого — прогрессирующее осыпание шлама и элементов пластин АКБ. Эти материалы являются хорошими проводниками и собравшись на дне АКБ, они просто замыкают между собой активные пластины. Такая АКБ повреждена необратимо.
-
Сульфатация. Этот эффект возникает при полной и глубокой разрядке АКБ. Чем сильнее разряжен аккумулятор и чем дольше он стоит недозаряженым, тем быстрее активные пластины АКБ покрываются материалами, которые препятствуют дальнейшему химическому процессу. Проще говоря — вы никогда не сможете эту батарею зарядить.
Специализированный контроллер на Али стоит от 600 рублей:

Самодельный контроллер заряда с использованием готовых модулей:
Из сказанного выше следует, что контроллер заряда достаточно важная вещь солнечной электростанции, однако его можно сделать самостоятельно из 2 недорогих модулей XH-M601. Первый модуль будет контролировать процесс зарядки, а второй процесс разрядки аккумулятора. Однако необходимо отметить, что эти модули бывают 2 видов.

Распространенный вид с 2 клеммниками от реле (слева), который нам не подходит. И с 3 (справа), который как раз и нужен.Отличаются они тем, что 2-х контактный модуль имеет только нормальноразомкнутые контакты реле, а трехконтактный и нормальнозамкнутые и нормальноразомкнутые. Самое неприятное состоит в в том, что модуль с 2-х контактным клеммником невозможно использовать даже с помощью «колхозинга», т.к. нормальнозамкнутый контакт реле откушен перед запайкой реле в плату и с помощью дополнительных перемычек невозможно использовать такой модуль, т.к. на печатной плате нет даже отверстия для этого контакта реле (место отмечено красной окружностью).

Принцип работы модуля XH-M601
Модуль собран с использованием знаменитой «таймерной» микросхемы 555:

Срабатывание происходит при достижении пороговых значений напряжения на клеммах аккумулятора. Пороговые напряжения устанавливаются подстроечными резисторами. Напряжение нижнего порога устанавливается резистором R2 (на плате это RP1), а верхнего – R4 (на плате это RP2). Вращение по часовой стрелке увеличивает напряжение, против часовой – уменьшает. Момент включения/выключения модуля можно определить по индикаторному светодиоду и характерному щелчку реле.
Для настройки модуля понадобится регулируемый источник питания. Желательно использовать маломощный источник питания или с ограничением выходного тока, которое нужно установить в пределах 50-100 миллиампер. Это обусловлено тем, что в крайнем положении подстроечных резисторов, на входы таймера NE555 будет подано полное напряжение источника питания, что приведет к протеканию большого тока через микросхему и сожжет её.
Резистор R2 (RP1 на плате) отвечает за низкий уровень (включение), он приоритетный. Если с помощью резистора RP1 неправильно установлен порог срабатывания, то реле будет всегда включено, независимо от положения R4 (RP2 на плате). Поэтому, при настройке модуля следует придерживаться следующей последовательности:
-
Выкручиваем против часовой стрелки потенциометры R2 и R4 (RP1 и RP2 на плате), но не до упора, иначе подадим на вход NE555 напряжение питания и сожжём микросхему при использовании мощного блока питания и при отсутствии ограничения по току. После того, как будет достигнуто крайнее положение (слышен характерный щелчок при вращении), нужно сделать несколько оборотов в обратную сторону (по часовой стрелке).
-
Выставляем на БП напряжение равное нижнему порогу включения и подаем его на разъемы Р2 (Bat ± или VCC± на плате). Реле не должно включиться! Иначе, нужно отключить источник питания, выкрутить резистор R4 (RP2 на плате) ещё немного влево, после чего повторить подключение к БП. Теперь, вращаем по часовой стрелке резистор R2 (RP1 на плате) пока не сработает реле (включение светодиода на модуле). Порог включения установлен!
-
Увеличиваем на БП напряжение до порога отключения (максимальное напряжение, при котором модуль должен отключить реле). Отключаем схему и выкручиваем R4 (RP2 на плате) вправо (почасовой стрелке). Подключаем модуль к БП. Реле должно быть включено (светодиод на модуле должен гореть). Вращаем R4 (RP2 на плате) влево, против часовой, пока реле не выключится (светодиод не горит). Таким образом настраивается верхний порог (выключение).
-
Настройка завершена. Плавно изменяя напряжение на БП можно проверить пороги вкл/выкл и скорректировать их, если необходимо.
Использование модулей в качестве контроллера заряда:
Схема подключения двух модулей к аккумуляторной батарее следующая:

Оба модуля подключаем к аккумулятору через клеммы Р2 (Bat ± или VCC± на плате), но первый модуль подключаем к солнечной панели, а второй к нагрузке. У первого модуля устанавливаем напряжение включения равное 13.5В, напряжение отключения 13.8В. Такие настройки будут поддерживать напряжение аккумулятора при заряде не выше 13.8 вольта, что для свинцово-кислотного аккумулятора является оптимальным напряжением, при котором аккумулятор может находиться сколь угодно долгое время и быть заряженным на 100%. Использовать необходимо нормальноразомкнутые контакты.
У второго модуля устанавливаем напряжение включения 11 вольт, а напряжение отключения вольт 13, но использовать необходимо нормальнозамкнутые контакты, поэтому при напряжении на аккумуляторной батарее ниже 11 вольт нагрузка будет отключаться и включаться только при увеличении напряжения выше 13 вольт, т.е. в светлое время суток, когда идет заряд аккумулятора от солнечной панели. 11 вольт выбрано потому, что ниже этого напряжения разряжать аккумуляторную батарею опасно, т.к. может начаться сульфатация пластин.
Важные замечания:
Первое важное замечание я уже сделал выше, оно о выборе типа модуля: нужен с 3 клеммниками от реле.
Второе важное замечание: у модулей отсутствует диод гасящий ЭДС самоиндукции, который обычно включается параллельно обмотке реле в обратном смещении. На схеме это диод D1. Ставить его обязательно!!! Оптимальное место — припаять прям на ножки реле с обратной стороны платы. Диод можно использовать самый распространенный 1N4007.
Видеоверсия самодельного контроллера заряда:
С помощью недорогих модулей XH-M601 можно сэкономить на стоимости контроллера заряда при создании солнечной электростанции. Более того, дешевые контроллеры заряда не позволяют выбрать тип аккумуляторных батарей (пороговые напряжения включения/отключения), а значит контроллер заряда на данных модулях более универсальное решение, которое позволяет использовать не только свинцово-кислотные АКБ, но также и Li-Ion батареи, например.
Как обойтись вообще без контроллера заряда:
В своей электростанции я пошел еще дальше: обошелся без контроллера заряда применив готовую Li-Ion батарею со встроенной платой защиты, которая и играет роль контроллера заряда, хотя многие скажут, что это неправильно.

Стоимость такой батареи на Али составляет в районе 700 рублей. Такая батарея у меня в связке с 20Вт солнечной панелью уже работает более 2 лет:

Лампы освещения + датчики движения/освещенности
В первой части я рекомендовал использовать хорошие 12 вольтовые лампы освещения с встроенным стабилизатором, ввиду того, что напряжение на выходе панели достигает 18 вольт. В данной реализации с использованием аккумулятора, напряжение на лампах не превысит напряжения на аккумуляторе, поэтому и лампы можно использовать попроще. Но повторюсь, я использовал дорогие ИКЕЕвские, в ИКЕЕвских же потолочных светильниках, слегка переделав последние (заменив патрон).
В качестве датчиков движения использовал готовые с Али:

Рекомендую эти датчики. Из плюсов: малый размер (диаметр всего 3 см), малый вес (лепятся на 2-х стороннем скотче), встроенный датчик освещенности (не включается при наличии внешней засветки):

Итоги
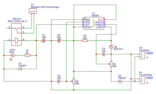
Общая схема обозреваемой солнечной электростанции:

Как говорил уже ранее, данная солнечная электростанция работает автономно уже более 2 лет. Не менял и не ремонтировал за это время ни одного компонента. Всего один раз за всё время аккумуляторная батарея села, думал что-то сломалось, но на следующий день батарея зарядилась и всё работает. Свет у меня теперь сам включается в санузле и в коридоре. Это очень удобно.
Да, был еще один курьёзный случай. Ночью выключилось электроснабжение и начал верещать из коридора UPS, питающий NAS. Я спросонья подошел к нему и не пойму, почему он орет, если свет есть. Только потом, окончательно проснувшись понял, что свет был от солнечной электростанции :)
Еще хочу заметить, что не нужно тут искать выгоду, ее нет. При текущих ценах в России на электричество, выгоды от домашних солнечных электростанций не найдёте. Но мы же стремимся в «цивилизацию», значит не за горами то время, когда цены на энергоносители у нас будут «европейские», вот тогда и посмотрим (надеюсь это наступит не скоро).
Что немцу хорошо, то русскому смерть?
Пару слов об окупаимости домашней солнечной электростанции в России и Европе.
Отдельная благодарность господину parakhod за предоставленную «платежку» и пояснения. Итак, стоимость его установки (солнечные панели и система накопления) составляет 27 тысяч евро. При этом половину компенсирует государство, поэтому ему обойдётся в 13500 евро. Стоимость киловатта у него варьируется, зависит от многих факторов, но при его среднемесячном потреблении около 1000 кВт, составляет около 35 евроцентов.
Исходя из указанного выше, стоимость его установки (с учетом 50% компенсации от государства) отобъется через 38000 киловатт, т.е. за 38 месяцев, т.е. чуть более 3 лет (это при условии, что ничего не сломается за это время и не потребуются дополнительные вливания). В России при текущей стоимости киловатта в 3.67 рубля (около 4 евроцентов), даже компенсированная государством сумма при аналогичном потреблении окупаться будет 28 лет, а при моём расходе ПОЛТОРА ВЕКА!!!
Также, чтоб не быть голословным, прилагаю выдержку из моей «платежки»:

Желаю всем добра! Да прибудет с нами Сила Солнечной Энергии!
Автор: Pavel
