
Небольшой ретроспективный опус о радио, о том, что всё развивается по спирали и о том, как китайские инженеры сделали радиосвязь доступнее для миллионов людей.
О чем это я...
Я не буду рассматривать профессиональное применение радиосвязи, поскольку там много всего передового и недоступного обычному человеку. Я решил рассказать о любительском и потребительском направлении развития радиосвязи, моем взгляде на её историю и том, к чему мы пришли в данный момент.
Массовое радиовещание началось в начале 20 века, что повлекло за собой появление индивидуальных радиоприемников. К сожалению элементная база электронных компонентов на тот момент была очень ограничена, поэтому и первые радиоприемники были довольно таки простыми.
Конструирование устройств для приема радиосигналов началось с детекторных приемников, а в них самым сложным и дорогим компонентом был детектор. Но уже тогда зарождающиеся радиолюбители, пытались сделать его своими руками [1].

В ходе экспериментов с различными материалами, Олегом Владимировичем Лосевым были открыты свойства кристаллов, которые мы бы сейчас назвали "полупроводниковыми". Он обнаружил у некоторых кристаллов участки вольт-амперных характеристик с отрицательным наклоном, что позволяло использовать детектор такого типа, как усилитель сигнала. Приемники на таких кристаллах получили название "Кристадин" [2]. К сожалению, в СССР это изобретение не получило распространения, но вот во Франции был даже налажен массовый выпуск таких приёмников.
Но время шло и на сцену радиовещания начинают массово выходить вакуумные лампы, которые уже могут довольно таки заметно усиливать принимаемый сигнал. Начинается период приемников прямого усиления.

Данный тип приемника уже неплохо решал проблему усиления слабых сигналов, но вот вопрос выделения сигнала только интересующей нас радиостанции, решался только на уровне входных цепей, и то не очень эффективно. Поскольку основным фильтрующим элементом на тот момент выступал перестраиваемый колебательный контур, "острота" резонанса которого сильно зависела от качества изготовления как катушки индуктивности, так и переменного конденсатора.
Новым решением оказался вариант супергетеродинного приёмника, который был запатентован в 1917-1918 годах несколькими изобретателями, в разных странах.

Особый интерес эта схема вызвала после 1921 года, когда с помощью приемника, построенного по супергетеродинной схеме, на территории Великобритании, удалось принять сигналы радиостанций, работающих в США. В СССР супергетеродинные приемники стали массово производиться с начала 1930-х годов.
Конструкция супергетеродинного приемника позволяла осуществить селекцию нужного сигнала на промежуточной частоте, которая была постоянной, а изготовление качественных фильтрующих элементов на фиксированную частоту было значительно проще. Сначала это были привычные колебательные контура, с высокой добротностью (острым резонансом). Позже появились пьезокерамические фильтры, на смену которым пришли электромеханические их собратья. Ну и вершиной фильтрации высокочастотного сигнала, со временем, стали кварцевые фильтры (фильтры на основе кварцевых резонаторов), которые сохраняют пальму первенства до настоящего времени.
Однако, кроме приёма радиосигнала, радиолюбители были озабочены вопросом передачи в эфир информации. На первых этапах развития радиолюбительства, дело ограничивалось телеграфными передатчиками, для которых наличие каких-либо фильтрующих цепей, для формирования сигнала, было не нужно. Позже, радиолюбители начали использовать в своей практике амплитудную модуляцию (АМ), которая позволяла общаться с другими корреспондентами голосом. Возможность формирования сигнала с АМ сразу на частоте передачи, также не требовала специализированных промежуточных фильтров.
Во второй половине 20-го века радиолюбители озаботились эффективностью работы в эфире и амплитудная модуляция, в которой 70% излучаемой мощности тратится на несущую, которая не содержит никакой информации, казалась не такой уж и эффективной. Доступность пьезокерамических и электромеханических фильтров привела к тому, что у радиолюбителей появилась возможность работать в эфире, излучая сигнал только одной боковой полосы (SSB - Single-sideband modulation), получая восьмикратный выигрыш по излучаемой мощности полезного сигнала.
Так как фильтры, позволяющие формировать такой сигнал, были рассчитаны только на фиксированную частоту, то альтернативы супергетеродинной схеме на тот момент просто не было. Для улучшения качества как принимаемого, так и передаваемого сигнала, широкое распространение получили схемы с двумя преобразованиями частоты, где фильтрация сигнала происходит на обеих фиксированных промежуточных частотах, которые являются самыми популярными по настоящее время.
В начале 20-го века был еще один "бедный родственник" среди вариантов радиоприемников, это "гетеродинный приём". Этот принцип приема был основан на формировании разностных "биений" между частотой гетеродина и частотой принимаемого сигнала. Были попытки приема телеграфных сигналов, но элементная база того времени не позволяла создавать эффективные схемы приема сигналов с АМ.
Ситуация сильно изменилась в 80-е годы прошлого столетия, когда массово стали доступны полупроводниковые приборы, позволяющие работать на высоких частотах и создавать эффективные смесители сигналов. Новое воплощение гетеродинного приема, получило название "прямое преобразование". Большую роль в популяризации схемотехники прямого преобразования, сыграл Поляков Владимир Тимофеевич (радиолюбительский позывной RA3AAE), который по настоящее время ведет активную радиолюбительскую и исследовательскую деятельность. С последними его работами можно познакомиться на страницах радиолюбительского журнала CQ-QRP.
В 1981 году вышла его книга "Приемники прямого преобразования для любительской связи." [3], которая стала практически настольной для многих начинающих и не только радиолюбителей того времени. Простота конструкций и неплохие технические характеристики конструкций, сделали их популярными на многие годы. При этом наиболее просто получалось реализовать по этой схемотехнике, телеграфные трансиверы (приемопередатчики).

А вот с формированием SSB модуляции все было не так уж и просто. Для формирования SSB сигнала сразу на передаваемой частоте (особенность работы техники прямого преобразования), необходимо было получить сигнал гетеродина, сдвинутый по фазе на 90 градусов, что не было большой сложностью. Но нужен также был и сигнал для модуляции, который также нужно было сдвигать на 90 градусов.

Но ведь в голосе оператора не одна фиксированная частота, а целый набор тонов, которые сложно одновременно "повернуть" на 90 градусов по фазе, при использовании ограниченного числа дискретных элементов. В результате, такой параметр как "подавление второй боковой полосы", в данных схемах был не очень хорошим и подобное формирование сигнала, на тот момент, использовалось только на низкочастотных диапазонах.

Радиолюбительская мысль не стояла на месте, предлагались более совершенные схемы фазовращателей, но из-за их сложностей реализации, большого распространения они не получили.
В новом столетии ситуация начала меняться. В личном пользовании появились персональные компьютеры. Со временем их производительность увеличивалась, а одним из устройств "по умолчанию" стала звуковая карта, в состав которой входил неплохой АЦП (Аналого-Цифровой Преобразователь). В результате появилась возможность "затолкать" в компьютер сигнал с радиоприемника и попробовать там его обработать. Первыми такими программами стали DSP (Digital Signal Processor), позволяющие поправить качество звука, наложить эффекты, "вырезать" мешающие шумы.
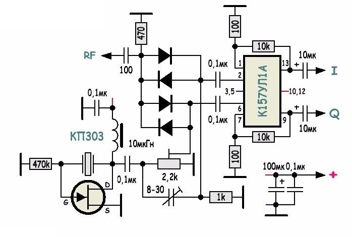
Следующим шагом стала попытка "затолкать" в компьютер сигнал сразу со смесителя приемника, со сдвигом фазы принятого сигнала на 90 градусов.

Первоначально с смесителях использовались быстродействующие диоды, но позже оказалась востребованной идея В.Т.Полякова, об использовании в смесителе цифровых микросхем [4]. В результате на выходе такого смесителя, довольно точно, формировались сигналы со сдвигом фаз на 90 градусов, которые в дальнейшем получили наименования "I" и "Q".

Сигналы "I" и "Q" подаются на левый и правый каналы входа звуковой карты компьютера и программное обеспечение позволяет не только корректно декодировать и отфильтровывать принимаемые сигналы, но и визуально наблюдать участок диапазона вокруг частоты приема. Чем выше частота дискретизации АЦП звуковой карты, тем шире участок принимаемого диапазона можно наблюдать и декодировать в компьютере. Разрядность АЦП так же влияет на динамический диапазон получившегося "приемника".
Но самым "прорывным" оказалось то, что компьютер, в режиме реального времени, может с легкостью организовать необходимый сдвиг на 90 градусов, всего спектра частот, присутствующего в голосе оператора. В результате все процедуры фильтрации принимаемого сигнала и формирования передаваемого, замечательно легли на плечи компьютера. Началось повальное увлечение SDR техникой.
Со временем, вычислительные возможности микроконтроллеров так же росли, что позволило создавать автономные SDR трансиверы. Но все таки это до сих пор удел довольно таки не дешевых настольных систем. Причем из-за аппаратных ограничений, частоты рабочих диапазонов большинства таких трансиверов не превышал 50 МГц, что позволяло перекрывать все любительские коротковолновые диапазоны, но оставляло не охваченным УКВ участки. Позже появились решения с УКВ диапазонами, за счет наличия преобразования частоты, что не делало подобные решения более бюджетными.
А на рынке носимых средств связи властвовали крупные компании, с ценником на носимую радиостанцию от $150. Схемотехника носимых радиостанций была, как и положено, супергетеродинной, а за компактность приходилось платить. Понятно, что не каждый начинающий радиолюбитель мог позволить себе приобрести фирменную портативную радиостанцию за $200-250, с учетом наценок продавцов и посредников.
Но вот в декабре 2009 года, малоизвестная в широких кругах компания "RDA microelectronics" представила свое решение - RDA1846 "Single Chip Transceiver For Walkie Talkie". По началу никакого ажиотажа из этого представления не вышло. Были выпущены первые простенькие радиостанции на один диапазон, которые вполне достойно решали свои задачи, но не более того. Но все изменилось с появлением на рынке радиостанции Baofeng UV-5R. Стоимость которой, на момент выпуска, была в районе $50, а функционал ничуть не уступал продвинутым радиостанциям именитых производителей.
Давайте же посмотрим, что из себя представляет RDA1846.

Мы видим характерную для SDR схему со смесителем, формированием "I" и "Q" сигналов и последующей их обработкой встроенным в микросхему DSP. Фактически имеем полноценный SDR трансивер, с одним лишь исключением, что встроенный DSP умеет обрабатывать и формировать сигнал только с частотной модуляцией (FM). Одна микросхема, размером 5х5 мм, заменила множество дискретных элементов, включая дорогие фильтрующие элементы и необходимый для обработки сигнала процессор.
"Трансивер на чипе" позволяет создавать радиостанции, работающие в диапазонах 134-174 МГц, 400-520 МГц и 200-260 МГц (данный диапазон разрешен на американском континенте), может работать от напряжения 3.3 Вольта и потребляет ток 55 мА. Потребляемый ток может показаться великоватым, но не забываем, у нас постоянно работает микропроцессор, анализирующий информацию, получаемую путем оцифровки радиосигналов. Чувствительность на входе RDA1846 составляет 0.14 микровольта, а при наличии на входе радиостанции усилителя высокой частоты, этот показатель может быть еще выше. Управляется данный трансивер по последовательному интерфейсу, что позволяет выполнять эти функции при помощи даже самых бюджетных микроконтроллеров. В документации точной информации найти не удалось, но судя по заявленным характеристикам, в DSP, по всей видимости, применяется 8-битный АЦП/ЦАП.
Хорошо написанное программное обеспечение для UV-5R позволило не только сделать настраиваемыми все параметры радиостанции, но и позволило организовать прием сигнала на двух разных частотах. Понятно, что фактически у нас один приемный тракт, но быстрое переключение между частотами и их прослушивание, создает впечатление радиостанции с двумя независимыми полноценными приемниками. Кроме того, в радиостанции имеется физически отдельный приемник вещательного FM диапазона, что позволяет насладится прослушиванием музыки, если на дежурных УКВ частотах не происходит общение. Как только на одной из двух выбранных вами частот появляется сигнал, радиостанция отключает радиоприемник и дает возможность услышать, что происходит в эфире.
Возможность одновременной работы с двумя частотами из разных диапазонов, позволяет этой радиостанции "в одно лицо" проводить радиосвязи через радиолюбительские спутники, где прием и передача сигнала производятся на разных диапазонах.
Однако, не смотря на такое интересное техническое решение в RDA1846, китайские производители, в угоду удешевлению конструкции радиостанции, использовали несколько спорных решений, которые отнюдь не улучшили ее технические характеристики.

Так во входных цепях обоих диапазонов (VHF/UHF) применены только ФНЧ (фильтры нижних частот) которые позволяют проникать на вход приемника всем сигналам с частотой ниже рабочего диапазона, что при высоком уровне внешних помех, значительно снижает чувствительность радиостанции. Местные вещательные FM радиостанции являются как раз одним из таких источников помех, но в виду того, что в радиостанции имеется еще и отдельный приемник FM диапазона, этот участок спектра частот никак не фильтруется. С учетом выше сказанного, за пределами больших населенных пунктов, эти радиостанции могут вполне проявить себя во всей своей красе.

Радиостанция Baofeng UV-5R сейчас продается под множеством брэндов, как китайских, так и российских, в различных исполнениях корпуса. Стоимость данной радиостанции, у китайских продавцов, сейчас находится в районе $25-30. Но немаловажным является еще и то, что вокруг нее возникла целая инфраструктура различных аксессуаров. Это и различные более эффективные, чем штатная, антенны, автомобильные адаптеры питания, аккумуляторы повышенной емкости, чехлы, гарнитуры и многое другое. Фактически UV-5R превратилась в некое культурное явление.

Однако, не смотря, что RDA1846 был предназначен для носимых радиостанций, китайские производители начали выпускать и автомобильные радиостанции, с повышенной до 25-40 Ватт мощностью на выходе и возможностью мониторинга до четырех частот.
Но еще больше на популяризации персональной радиосвязи, сказались радиостанции на RDA1846, выполненные в профессиональном стиле (на 8/16 каналов), типа Baofeng BS-888. Стоимость таких радиостанций, работающих в безлицензионных диапазонах LPD или PMR, составляет около $22 за две штуки (они обычно и продаются комплектами по 2 штуки). В результате большинство любителей активного отдыха (туристы, велосипедисты, парапланеристы, альпинисты и прочие) получили в свое распоряжение бюджетное решение для организации связи, дальностью в несколько километров.
Можно по разному относиться к китайским радиостанциям, собранным на RDA-чипе, но отрицать того, что они внесли "глоток свежего воздуха" в персональную радиосвязь, вряд ли кто сможет. Ну а возможно, что для кого-то, UV-5R даст толчок к переходу от LPD в любительскую радиосвязь.
Best regards, UN7FGO! 73!
Литература:
Автор: Геннадий
