Рубрика «радиолюбительство»
Новогодняя игрушка
2025-12-26 в 21:40, admin, рубрики: программирование микроконтроллеров, радиолюбительство, хобби
Привет! Пришло моё время начать писать статьи сюда. И первая моя статья будет посвящена новогодней игрушке. Прошу не судить строго.
Транскраниальный стимулятор (tDCS) своими руками
2025-12-13 в 7:28, admin, рубрики: tdcs, апгрейд мозга, биохакинг, вейп, медицинские технологии, медицинское оборудование, радиолюбительство, радиоэлектронника, самоделки, Транскраниальный стимулятор мозгаАпгрейд мозга из одноразового вейпа: или то, что могло его убить, теперь может его прокачать.

В поисках компактного ЛБП
2025-11-12 в 7:01, admin, рубрики: 3D-печать, DCDC, DIY, ruvds_статьи, источник питания, Лабораторный блок питания, радиолюбительство, самоделка, электроника
Я решил для разнообразия немного отойти от своих любимых тем про видеоигры и жуткие звуки музыки в них, а также и временно воздержаться от ковыряний различных Ардуин. Вместо этого обращусь к другой плоскости своих интересов: к созданию электронных самоделок. А если точнее, созданию самодельных инструментов для создания электронных самоделок.
DigiPi: универсальный цифровой модем радиолюбителя
2025-10-07 в 13:05, admin, рубрики: Железо, модем, радиолюбительство, радиосвязь, радиоэлектроникаКаждый радиолюбитель проходит стадию, когда вместо хаоса проводов, антенн и адаптеров хочется сконцентрировать все в аккуратную и удобную систему. Но это весьма непростая задача: разные вендоры, протоколы и скорости передачи данных. Один трансивер требует пачки драйверов, другой не умеет нажимать PTT через CAT, третьему вообще нужен COM-порт, и желательно нативный. В итоге радиолюбительский «шэк» (от английского shack — «хижина») превращается во Франкенштейна, где приходится учитывать особенности каждого отдельного девайса.
SPICE-модели: Просто о сложном. Часть 1, вводная
2025-09-21 в 2:23, admin, рубрики: ngspice, Qucs, Qucs-S, spice, образование, радиолюбительство, электроникаВведение
Так уж сложилось, что моя профессиональная деятельность связана с разными областями науки и техники. Отчасти это произошло из-за того, что я преподаю в железнодорожном вузе, на старших курсах, и в дисциплинах, которые ставят мне в нагрузку, сходятся разные области наук. Специальные дисциплины вообще во многом междисциплинарные, как по духу, так и по содержанию.
Новые функции свободного симулятора электронных схем Qucs-S версии 25.2.0
2025-09-07 в 16:14, admin, рубрики: Qucs, Qucs-S, моделирование, радиолюбительство, сапрВ сентябре этого года вышел релиз свободного симулятора электронных схема Qucs-S 25.2.0. Данное программное средство, разрабатываемое автором и интернациональными коллективом разработчиков, позволяет моделировать различные электронные схемы с использованием свободного движка Ngspice (рекомендуется) или специализированного движка для анализа высокочастотных схем QucsatorRF. Qucs-S является примерным аналогом таких проприетарных программных продуктов, как MicroCAP и LTSpice. Об основах работы в Qucs-S рассказывают мои предыдущие статьи на Хабре.
Velleman HPS40 — компактный осциллограф из 2002 года
2025-07-24 в 13:01, admin, рубрики: ruvds_статьи, velleman, измерительное оборудование, осциллограф, приборы, радиолюбительствоРасскажу о винтажном шведском осциллографе с монохромным экраном и элегантным дизайном интерфейса и корпуса. Расскажу об электрических характеристиках, сниму осциллограммы тестовых сигналов.

▍ Спецификации
HamPi: универсальный дистрибутив радиолюбителя
2025-05-02 в 8:00, admin, рубрики: HamPi, Raspberry, Raspberry Pi, малинка, операционные системы, радиолюбительство, Стандарты связиВ мире радиолюбителей постоянно появляются новые инструменты, упрощающие жизнь как новичкам, так и опытным энтузиастам. Один из них — дистрибутив HamPi для Raspberry Pi. Эта специализированная система объединяет в себе все необходимые программы для цифровых видов связи, работы с SDR-приемниками, APRS и многого другого.
Чтобы начать экспериментировать с радио, достаточно просто установить HamPi на компактный одноплатный компьютер — все готово к работе с первых минут. Есть, конечно, нюансы, и их немало. Ниже расскажу о дистрибутиве, его установке, настройке и использовании. Поехали!
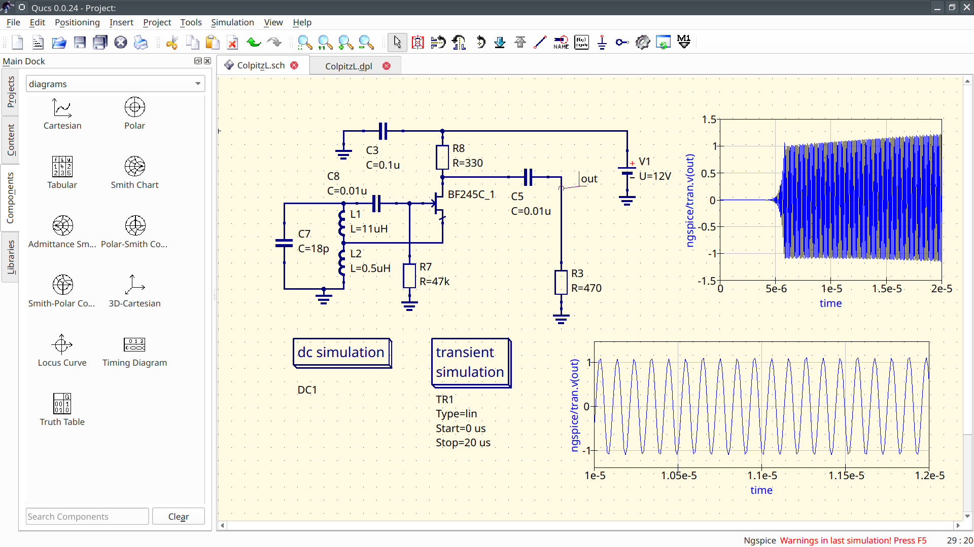
Qucs-S: руководство по видам моделирования, часть 3
2025-02-20 в 14:13, admin, рубрики: Qucs, Qucs-S, радиолюбительство, электроникаQucs-S является программой с открытым исходным кодом для моделирования электронных схем. Qucs-S кроссплатформенный (поддерживаются Linux и Windows) и написан на С++ с использованием набора библиотек Qt. О данной программе рассказывают мои предыдущие статьи. Для работы Qucs-S рекомендуется использовать также открытый движок моделирования Ngspice. Актуальным релизом Qucs-S на текущий момент является версия 25.1.0. Статья продолжает подробное рассмотрение видов моделирования в Qucs-S, начатое в первой и второй частях.

